人教版(2024)八年级下册生物期末复习全册知识点提纲 讲义
展开
这是一份人教版(2024)八年级下册生物期末复习全册知识点提纲 讲义,共22页。学案主要包含了常见的无性生殖方式,植物营养生殖的常见方法,无性生殖与有性生殖的比较,性状表现也受环境影响等内容,欢迎下载使用。
核心概念:无性生殖是指不经过两性生殖细胞的结合,由母体直接产生新个体的生殖方式。
核心特点:新个体所含的遗传物质与母体基本相同,能保持母体的优良性状,且繁殖速度较快。
一、常见的无性生殖方式
分裂生殖
过程:一个生物体直接分裂成两个新个体。
实例:细菌、草履虫等单细胞生物。
出芽生殖
过程:母体的一定部位长出芽体,芽体逐渐长大,脱离母体后成为独立的新个体。
实例:酵母菌、水螅。
孢子生殖
过程:母体产生大量的孢子,孢子不经过两两结合,直接发育成新个体。
实例:青霉、曲霉、蘑菇等真菌,以及蕨类植物。
营养生殖(植物常见)
过程:植物利用营养器官(根、茎、叶)的一部分,直接发育成新个体。
实例与意义:这是植物在长期进化中形成的适应特性,能保持母体性状,加快繁殖速度。
二、植物营养生殖的常见方法(应用)
三、无性生殖与有性生殖的比较
? 第二节《有性生殖》核心知识点
核心概念:有性生殖是指经过两性生殖细胞(精子和卵细胞)的结合,形成受精卵,再由受精卵发育成新个体的生殖方式。
核心特点:后代具有双亲的遗传特性,遗传物质更加丰富,因此具有更强的变异性和环境适应潜力,是生物进化的基础。
一、被子植物的有性生殖(开花→结果)
被子植物的有性生殖过程是本章的重点和难点,整个过程围绕花的结构展开。
1. 花的结构与功能(生殖基础)
花柄、花托:支持和连接。
花萼(萼片):保护花蕾。
花冠(花瓣):保护内部结构,吸引昆虫传粉。
雄蕊:产生雄性生殖细胞。
包括花药(内含花粉,花粉中有精子)和花丝(支持)。
雌蕊:产生雌性生殖细胞。
包括柱头(接受花粉)、花柱(连接)、子房(内含胚珠,胚珠中有卵细胞)。
2. 传粉与受精(关键过程)
这是两个连续且核心的步骤。
传粉:花粉从花药中散出,落到同一朵花或另一朵花雌蕊柱头上的过程。
方式:自花传粉、异花传粉(依靠风、昆虫、鸟等媒介)。
受精:精子与卵细胞结合形成受精卵的过程。
过程:
花粉落在柱头上,萌发出花粉管。
花粉管穿过花柱,进入子房,直达胚珠。
花粉管末端破裂,释放出两个精子。
一个精子与卵细胞结合,形成受精卵;另一个精子与两个极核结合,形成受精极核。这个过程称为双受精,是被子植物特有的。
3. 果实和种子的形成(发育结果)
受精完成后,花的各部分发生显著变化:
二、昆虫与两栖动物的有性生殖(举例)
1. 昆虫的生殖发育(以家蚕为例)
过程:受精卵 → 幼虫(蚕)→ 蛹 → 成虫(蛾)。
特点:体内受精,卵生。发育过程经历完全变态,形态结构和生活习性发生显著变化。
2. 两栖动物的生殖发育(以青蛙为例)
过程:受精卵 → 蝌蚪 → 幼蛙 → 成蛙。
特点:体外受精,卵生。发育过程为变态发育,幼体(蝌蚪)生活在水中,用鳃呼吸;成体水陆两栖,用肺和皮肤呼吸。
⚖️ 核心对比:有性生殖 vs. 无性生殖
? 第二章第一节 《基因与生物性状的关系》核心知识点
核心概念:遗传和变异是生命的基本特征。本节的核心是建立起“基因 → 性状”的基本关系。
核心问题:生物体的各种性状(如人的单双眼皮、番茄的红黄颜色)是由什么控制的?
一、遗传与变异的概念
关系:遗传使物种保持稳定,变异为生物进化提供原材料,两者共同作用。
二、生物的性状与相对性状
性状
定义:生物体形态结构、生理和行为等特征的统称。
举例:
形态结构:人的眼皮(单/双)、番茄的颜色(红/黄)。
生理特征:人的血型(A/B/O/AB型)。
行为方式:鸟类的筑巢行为。
相对性状
定义:同种生物、同一性状的不同表现形式。
判断关键:必须满足“同种生物”和“同一性状”两个条件。
举例:
✅ 是相对性状:豌豆的高茎和矮茎(同种:豌豆;同一性状:茎的高度)。
❌ 不是相对性状:番茄的红果和黄果 vs. 苹果的红果和黄果(不同种生物)。
三、基因控制性状(核心结论)
大量的科学实验(如孟德尔的豌豆杂交实验、现代分子生物学实验)证明,生物的性状是由基因控制的。
基因的位置:基因位于细胞核的染色体上,染色体由DNA和蛋白质组成,基因是具有遗传效应的DNA片段。
基本关系:基因 →(控制)→ 性状。
重要实验支持——转基因技术:
转基因超级鼠实验:将大鼠生长激素基因转入小鼠的受精卵中,结果获得体型远大于普通小鼠的“超级鼠”。
实验结论:基因(生长激素基因)控制了性状(个体大小)。这直接证明了“基因控制性状”。
四、性状表现也受环境影响
虽然性状主要由基因控制,但许多性状的表现是基因和环境共同作用的结果。
核心理解:基因型(遗传物质基础) + 环境 → 表现型(最终观察到的性状)。
? 第二节《基因在亲子代间的传递》核心知识点
核心问题:控制生物性状的基因(位于染色体上),是如何从父母传递给子女的?
核心结论:基因在亲子代间的传递,是通过生殖过程实现的。具体路径是:基因(位于染色体上)→ 生殖细胞(精子/卵细胞)→ 受精卵 → 新个体。
一、基因、DNA和染色体的关系(知识回顾与深化)
这是理解传递过程的基础。它们的关系可以概括为:
染色体是基因的载体,DNA是染色体的主要成分,基因是具有遗传效应的DNA片段。
比喻:可以将染色体想象成一列火车,DNA是这列火车的主体钢架结构,而基因则是固定在钢架上的一个个独立车厢(每节车厢控制不同的性状)。
二、染色体、DNA、基因在生殖过程中的变化规律(本节核心)
1. 体细胞与生殖细胞中的染色体
体细胞:人体细胞(如皮肤细胞、肌肉细胞)中的染色体是成对存在的(23对,即46条)。
来源:每一对染色体,一条来自父方,一条来自母方。
表示:二倍体,用 2n 表示(对人类而言,2n=46)。
生殖细胞:精子或卵细胞中的染色体数目是体细胞的一半,是成单存在的。
来源:在形成生殖细胞时,成对的染色体彼此分离。
表示:单倍体,用 n 表示(对人类而言,n=23)。
2. 基因的传递过程(核心动态过程)
关键点总结:
数量不变性:在形成受精卵的过程中,染色体和基因的数量保持不变。父母的23条染色体与母亲的23条染色体结合,使受精卵恢复46条(23对)。
稳定性与连续性:正是通过这种减半与恢复的机制,保证了物种在遗传上的稳定性,也使得亲代的基因得以传递给子代。
多样性的基础:父亲能产生上亿种基因组合不同的精子,母亲也能产生许多不同的卵细胞,这导致受精卵的基因组合具有巨大的多样性,是生物变异的重要来源。
三、重要的遗传学概念(为下节铺垫)
等位基因:控制同一性状的不同形式的基因。
如上图中的基因 A(来自父方) 和 a(来自母方),它们共同控制一个性状(如豌豆的高矮),就是一对等位基因。
纯合子与杂合子(将在下节重点学习):
纯合子:细胞内控制某一性状的等位基因相同(如AA或aa)。
杂合子:细胞内控制某一性状的等位基因不同(如Aa)。
? 第三节《基因的显性和隐性》核心知识点
核心问题:当来自父母双方的基因(等位基因)不同时,生物的性状会表现出哪一方的特征?
核心结论:性状由成对的基因控制。在等位基因中,有的具有显性效应,有的具有隐性效应,生物体的性状表现由显性基因决定。
一、孟德尔的豌豆杂交实验(经典基础)
孟德尔用纯种高茎豌豆和纯种矮茎豌豆进行杂交实验,发现了基本的遗传规律。
二、核心概念与遗传规律
显性基因与隐性基因
显性基因:控制显性性状的基因。通常用大写英文字母表示(如 A)。
隐性基因:控制隐性性状的基因。通常用小写英文字母表示(如 a)。
基因型与表现型
基因型:指生物个体基因的组成(如AA, Aa, aa)。是肉眼看不到的。
表现型:指生物个体表现出来的性状(如高茎、矮茎)。是肉眼可见的。
关系:表现型是基因型与环境共同作用的结果。在一般情况下:
基因型为 AA 或 Aa → 表现型为 显性性状(高茎)。
基因型为 aa → 表现型为 隐性性状(矮茎)。
纯合子与杂合子(结合上节知识)
纯合子:基因组成相同的个体。如 AA(显性纯合子)、aa(隐性纯合子)。
杂合子:基因组成不同的个体。如 Aa。
基因的分离定律(孟德尔第一定律)
内容:在形成生殖细胞(配子)时,控制同一性状的成对基因会发生分离,分别进入不同的生殖细胞中。
图示理解:
意义:这是生物遗传中最基本的定律,解释了为什么杂合子(Aa)能产生两种不同的配子。
三、遗传图解分析(核心技能)
以子一代高茎豌豆(Aa)自交为例,分析子二代(F2)为何出现3:1的性状分离比。
关键点:通过图解,可以清晰地看到:
雌雄配子各有A和a两种,结合是随机的。
子代基因型有 AA、Aa、aa 三种,比例为 1:2:1。
子代表现型有高茎和矮茎两种,比例为 3:1。
四、人类常见遗传现象举例
理解显隐性规律后,就能解释生活中的现象:
父母都是双眼皮,孩子是单眼皮
解释:双眼皮是显性(A),单眼皮是隐性(a)。父母双方基因型可能都是杂合子(Aa),表现为双眼皮。根据上图,他们有 1/4 的概率生下基因型为 aa 的孩子,即单眼皮。
禁止近亲结婚的科学原因
原因:许多遗传病(如白化病、苯丙酮尿症)由隐性基因控制。近亲携带相同隐性致病基因的概率远高于非近亲,他们结婚后,后代患隐性遗传病的风险会大大增加。
法律依据:《婚姻法》规定禁止直系血亲和三代以内旁系血亲结婚。
? 第四节《人的性别决定》核心知识点
核心问题:生男生女是由什么决定的?机会均等吗?
核心结论:人的性别由性染色体的组合决定,生男生女的机会是均等的,概率各为50%。
一、人类的染色体组型
要理解性别决定,首先要清楚人类的染色体组成。
常染色体:共 22对(44条)。这些染色体与性别决定无关,主要控制身体的一般性状。
性染色体:共 1对(2条)。这对染色体直接决定了个体的性别。
女性的性染色体组成是:XX。
男性的性染色体组成是:XY。
记忆要点:人类体细胞染色体总数 = 22对常染色体 + 1对性染色体 = 23对(46条)。
二、性别决定的遗传学机制
性别的决定发生在受精的那一刻,关键在于精子携带的性染色体类型。
原理:在形成生殖细胞时,性染色体会发生分离。
女性(XX):只能产生一种含 X染色体 的卵细胞。
男性(XY):会产生两种数量相等的精子:一种含 X染色体,另一种含 Y染色体。
性别决定过程(可用经典遗传图解表
核心结论:
生男生女取决于父亲:因为母亲只提供X染色体,父亲提供X或Y染色体。Y染色体决定男性性别。
概率均等:两种精子的比例约为1:1,且与卵细胞的结合是随机的,因此理论上生男生女的机会均等。
三、重要概念:伴性遗传
定义:一些基因位于性染色体(尤其是X染色体)上,其遗传方式与性别相关联,这种现象称为伴性遗传。
经典实例——红绿色盲、血友病:
致病基因:为隐性基因(用 X^b 表示),位于X染色体上。正常基因用 X^B 表示。
遗传特点(“父传女,母传子”现象):
男性患者(X^bY):远多于女性患者。因为男性只要X染色体上带一个致病基因就患病。
女性携带者(X^B X^b):表现正常,但能将致病基因传给后代。
交叉遗传:父亲的致病基因只传给女儿,不传给儿子;母亲的致病基因可传给儿子和女儿。
实践意义:进行遗传咨询和优生指导时,需要对这类疾病进行重点筛查。
四、对“重男轻女”观念的批判
从生物学角度看:
性别决定机制已科学证明,生男生女由男性精子类型决定,责任不在女性。
自然比例平衡:人类性别比例在自然状态下基本保持1:1,这是维持种群稳定的基础。
社会观念:“重男轻女”是违背科学和伦理的落后观念,我国法律明确禁止非医学需要的胎儿性别鉴定,以保障性别比均衡和女性权益。
? 第五节《生物的变异》核心知识点
核心问题:生物变异有哪些类型?是什么原因导致了变异?变异对生物有什么意义?
核心结论:变异是普遍存在的生命现象。可遗传的变异为生物进化提供了原材料,是生物多样性的重要来源。
一、变异的普遍性与类型
普遍性:“一母生九子,九子各不同”。变异在生物界中普遍存在。
类型:根据变异的原因和能否遗传,可分为两大类。
二、可遗传变异的来源(原因)
这是理解育种和进化的关键。
三、人类应用变异原理的育种方法
人类利用可遗传变异的原理,创造出符合需求的生物新品种。
四、生物变异的意义
对生物自身:
有利变异:帮助生物更好地适应环境,生存和繁殖。
不利变异:导致生物不适应环境,可能被淘汰。
中性变异:既无利也无害。
注意:变异的有害或有利是相对于环境而言的,不是绝对的。
对生物进化的意义:可遗传的变异为生物进化提供了丰富的原材料。自然选择在此基础上发挥作用,决定生物的进化方向。
对农业生产的意义:是培育动植物新品种的基础,提高了产量和质量。
? 第三章第一节 《地球上生命的起源》核心知识点
核心问题:在原始的地球条件下,非生命物质是如何演变为原始生命的?
核心结论:关于生命起源有多种假说,但目前被大多数科学家接受的是化学起源说,即生命是在原始地球条件下,由非生命物质通过极其漫长的化学过程逐渐演变而来的。
一、关于生命起源的主要假说
二、化学起源说(重点)
这是目前关于生命起源的主流科学假说,其过程分为四个阶段:
1. 从无机物到简单有机物
条件:原始地球大气(无氧气,含甲烷、氨、氢气、水蒸气等)、高温、雷电、紫外线。
过程:在原始海洋中,这些无机物在自然能源作用下,合成氨基酸、核苷酸等简单有机物。
实验证据:米勒模拟实验(1953年)。
装置:模拟原始地球大气、闪电和降雨循环。
结果:在产物中检测到了多种氨基酸。
意义:证明了在原始地球条件下,由无机物生成有机小分子是完全可能的。
2. 从有机小分子到有机大分子
过程:氨基酸、核苷酸等在原始海洋(“原始汤”)中,经过长期积累和相互作用,逐渐形成蛋白质、核酸等生命大分子。
3. 从有机大分子到多分子体系
过程:生命大分子浓缩、聚集,形成能与外界进行简单物质交换的独立体系,如奥巴林提出的“团聚体”。
4. 从多分子体系到原始生命
过程:多分子体系外包形成原始的界膜,内部建立起遗传信息的传递(复制) 和新陈代谢,最终诞生了最原始的单细胞生物。
化学起源说的关键点总结:
场所:原始海洋。
物质基础:原始地球大气中的无机物。
能量来源:紫外线、闪电、高温、宇宙射线等。
标志:能实现遗传和代谢的原始细胞的出现。
三、研究生命起源的方法与意义
研究方法:由于生命起源过程无法重现,科学家主要依靠以下方法:
模拟实验(如米勒实验)。
地质学与古生物学研究(寻找最古老化石)。
分子生物学比较(比较不同生物大分子的结构)。
研究意义:
有助于揭示生命的本质和自然界的辩证发展过程。
对探索外星生命、理解生命的统一性和多样性有重要启示。
? 第二节《生物进化的历程》核心知识点
核心问题:地球上的生物是怎样从简单到复杂、从低等到高等、从水生到陆生逐步演化的?
核心结论:生物是不断进化的,化石是记录这一历程的最直接证据。进化总体趋势是:结构由简单到复杂、生活环境由水生到陆生、生物类群由低等到高等。
一、生物进化的证据(化石记录)
化石的概念:保存在地层中的古代生物的遗体、遗物或生活痕迹。
化石的作用:是研究生物进化最直接、最重要的证据,被称为“记载地球历史的书页”。
化石揭示的规律:
越古老的地层中,形成化石的生物越简单、越低等、水生种类越多。
越晚近的地层中,形成化石的生物越复杂、越高等、陆生种类越多。
这揭示了生物由简单到复杂、由低等到高等、由水生到陆生的进化顺序。
二、生物进化的大致历程
进化历程中的几个关键转折点:
从水生到陆生:是生物进化史上的一次巨大飞跃,因为陆地环境更为复杂多变。
植物:藻类 → 苔藓/蕨类(依靠水繁殖)→ 裸子植物 → 被子植物(产生种子,完全适应陆地)。
动物:鱼类 → 两栖类(初步登陆)→ 爬行类(产羊膜卵,真正摆脱对水依赖)→ 鸟类和哺乳类。
从变温到恒温:鸟类和哺乳类进化出恒定的体温,大大增强了对环境的适应能力。
从卵生到胎生:哺乳动物的胎生、哺乳方式,提高了后代的成活率。
三、生物进化的总体趋势
重要提示:这个趋势是整体上的、宏观的。进化并非直线进步,而是不断适应环境的结果。许多简单、低等的生物(如细菌)由于高度适应特定环境,至今依然繁盛。
四、研究生物进化的其他方法
除了化石,现代生物学还运用其他方法推测进化关系:
比较解剖学证据:比较不同生物的器官结构。
同源器官:起源相同、结构相似、功能可能不同的器官(如人的上肢、鸟的翼、鲸的鳍)。说明这些生物由共同祖先进化而来,适应了不同环境。
分子生物学证据:比较不同生物细胞中同一种蛋白质(如细胞色素C)或DNA的序列差异。差异越小,亲缘关系越近。
? 第三节《生物进化的原因》核心知识点
核心问题:是什么力量推动了生物的进化?为什么生物都如此巧妙地适应各自的环境?
核心结论:达尔文提出的自然选择学说是解释生物进化的核心理论。生物进化是遗传、变异和自然选择共同作用的结果
一、达尔文与自然选择学说
达尔文通过环球考察(尤其对加拉帕戈斯群岛地雀的观察),并在人工选择(如家养动物和作物的培育)的启发下,提出了自然选择学说。
自然选择学说的主要内容(四要点):
过度繁殖:生物普遍具有强大的繁殖能力,能产生大量后代。
生存斗争:由于食物和空间等资源有限,生物个体之间必须进行激烈的生存竞争。这包括生物与无机环境、种间和种内斗争。
遗传和变异:生物的后代既有遗传(保持亲本性状),又有变异(产生新的性状)。变异是不定向的。
适者生存:在生存斗争中,那些具有有利变异的个体更容易生存下来并繁殖后代;而具有不利变异的个体则容易被淘汰。自然选择是定向的。
核心逻辑链条:
过度繁殖(前提)→ 生存斗争(动力)→ 遗传变异(基础)→ 适者生存(结
二、用自然选择解释生物现象(实例分析)
三、自然选择学说的要点总结与现代发展
选择的本质:自然选择是环境对变异进行选择,而不是生物主动选择。
变异与选择的方向:
变异是随机的、不定向的(产生各种可能)。
自然选择是定向的(只保留适应环境的)。
生物进化的方向由自然选择决定。
进化的单位:现代生物进化理论强调,种群是生物进化的基本单位。
进化的原材料:可遗传的变异(基因突变、基因重组等)为进化提供原材料。
进化的结果:导致生物对环境的适应性不断增强,以及生物多样性的形成
? 第四节《人类的起源》核心知识点
核心问题:人类起源于哪里?与现存的类人猿有何关系?进化的主要历程和证据是什么?
核心结论:人类和现代类人猿的共同祖先是森林古猿。人类的进化经历了从古猿到人的若干阶段,直立行走是人类进化史上具有决定性意义的一步。
一、人类与类人猿的亲缘关系
共同的祖先:现代人类和现代类人猿(黑猩猩、大猩猩、猩猩、长臂猿)都起源于森林古猿。
密切的证据:
形态结构:骨骼、内脏器官的结构和功能相似。
分子生物学:人类与黑猩猩的基因相似度高达98%以上,证明了密切的亲缘关系。
本质区别:尽管亲缘很近,但人类与类人猿在脑容量、制造和使用工具的能力、语言和思维等方面存在本质区别。
二、人类进化的主要历程(进化阶段)
人类的进化并非直线,而是呈树状分支,许多旁支已灭绝。主干大致经历了以下阶段:
进化过程中的重大变化:
形态结构:直立行走 → 手足分工 → 脊柱呈S形、骨盆变宽、下肢更粗壮。
工具使用:从使用天然工具 → 制造简单石器(能人)→ 制造复杂工具、用火(直立人)→ 制造精细工具、创造艺术(智人)。
脑的发育:脑容量逐渐增大(南方古猿约500ml → 现代人约1400ml),智力飞跃发展。
社会生活:产生语言,社会性不断增强,形成复杂的文化和文明。
三、人类进化的证据
化石证据:这是最直接的证据。不同阶段的人类化石(如露西骨骼化石代表南方古猿,北京猿人化石代表直立人)清晰地记录了进化过程。
比较解剖学与分子生物学证据:如前所述,与类人猿的高度相似性。
文化遗物证据:不同时期人类使用的石器工具、用火遗迹、壁画和装饰品等,反映了智力和行为能力的发展。
四、现代人类的起源与迁移(“走出非洲”学说)
主流学说:目前大多数科学家支持“走出非洲”学说。
主要观点:现代人类(智人)大约在 20万年前起源于非洲,之后在约 6-10万年前分批迁移到世界各大洲,并取代了当地原有的早期人类(如尼安德特人)。
证据支持:遗传学研究表明,世界各地的现代人群的基因差异很小,且都可以追溯到非洲的共同祖先。
? 第一节《进化与生物多样性》核心知识点
核心问题:什么是生物多样性?它包含哪几个层次?生物多样性是如何形成的?
核心结论:生物多样性是地球上所有生命形式的总和,它包括基因多样性、物种多样性和生态系统多样性三个层次。生物多样性是长期生物进化的结果,自然选择在其中起着关键作用。
一、生物多样性的内涵(三个层次)
生物多样性不仅指物种数量多,它是一个包含三个层次、内容丰富的概念。
三者关系图解:
核心理解:保护生物多样性,不仅要保护物种,更要保护基因和生态系统。
二、生物多样性是进化的结果
进化的产物:地球上所有的物种都不是神创的,也不是一成不变的,它们都是由共同祖先经过漫长的进化逐渐形成的。
进化的动力:自然选择是生物进化的主要机制。环境对生物不定向的变异进行选择,保留了适应环境的个体,导致了新物种的形成和生物的多样化。
协同进化:生物与生物之间(如捕食与被捕食、传粉与植物)、生物与环境之间相互影响、共同进化,进一步促进了生物多样性的增加和生态系统的复杂化。
三、我国生物多样性的特点
物种丰富:我国是全世界生物多样性最丰富的国家之一,高等植物和脊椎动物种数均位居世界前列。
特有种类多:由于独特的地理和历史条件,我国拥有大量特有物种(如大熊猫、金丝猴、银杉、珙桐)。
生态系统类型齐全:拥有森林、草原、荒漠、湿地、海洋和农田等各种陆地与海洋生态系统。
面临的威胁:人口增长、经济发展带来的栖息地丧失和碎片化、环境污染、资源过度利用、外来物种入侵等,正严重威胁着我国的生物多样性。
? 最后一节 《人与自然和谐共生》/《保护生物多样性》核心知识点
核心问题:为什么生物多样性在锐减?保护生物多样性有什么重要意义?我们该如何保护?
核心结论:保护生物多样性是全球共识,关系到人类的生存和发展。保护的根本措施是保护生态系统的多样性,最有效的途径是建立自然保护区。实现人与自然和谐共生是可持续发展的必由之路。
一、生物多样性面临的威胁及其原因
根本原因:人类活动对自然的过度干预和破坏。
二、保护生物多样性的重要意义
核心观点:保护生物多样性,就是保护人类自身生存和发展的基石。
三、保护生物多样性的主要措施
保护措施分为三个层次,从宏观到微观,从“就地”到“迁地”,形成一个完整的保护体系:
关键措施详解:
就地保护(最有效):
形式:建立自然保护区(如四川卧龙保护大熊猫、青海湖鸟岛保护鸟类)。
实质:保护生物及其赖以生存的整个生态系统。
迁地保护(补充手段):
适用对象:生存受到严重威胁的物种。
形式:建立植物园、动物园、水族馆、濒危动物繁育中心等。
目的:进行人工辅助繁育,待其数量恢复后再尝试放归自然。
加强法制与宣传教育:
法律:我国颁布了《中华人民共和国野生动物保护法》《中华人民共和国森林法》《中华人民共和国自然保护条例》等。
公约:加入《生物多样性公约》,履行国际义务。
宣传:提高全民保护意识,自觉行动。
四、人与自然和谐共生
理念转变:从“征服自然”转向“人与自然和谐共生”。人类是自然的一部分,不是自然的主宰。
发展道路:坚持可持续发展道路,追求经济发展与环境保护相协调。
公民责任:
树立生态文明观念,践行绿色生活方式(如节约资源、垃圾分类、低碳出行)。
积极参加植树造林、爱护动植物等环保活动。
积极宣传,勇于同破坏环境的行为作斗争。
方法
概念
关键操作要点
常见实例
扦插
把植物的一段茎或叶插入土壤中,使其生根发芽。
茎段上方切口水平(减少蒸发),下方切口斜向(增大吸水面积);去掉部分叶片以减少蒸腾。
杨、柳、葡萄、月季、菊花。
嫁接
把一株植物的芽或枝(接穗),接到另一株植物(砧木)上,使其长成完整植株。
确保接穗与砧木的形成层紧密结合,这是成活的关键。
苹果、梨、桃、柑橘等果树。
压条
将植物的枝条埋入土中,待其生根后再与母体分离。
常用于扦插不易成活的植物(如桂花、石榴)。
夹竹桃、桑树。
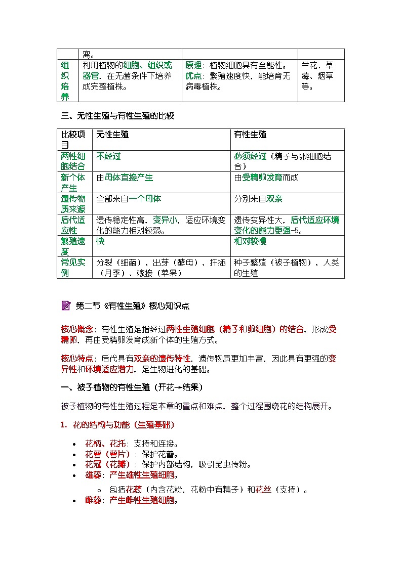
组织培养
利用植物的细胞、组织或器官,在无菌条件下培养成完整植株。
原理:植物细胞具有全能性。优点:繁殖速度快,能培育无病毒植株。
兰花、草莓、烟草等。
比较项目
无性生殖
有性生殖
两性细胞结合
不经过
必须经过(精子与卵细胞结合)
新个体产生
由母体直接产生
由受精卵发育而成
遗传物质来源
全部来自一个母体
分别来自双亲
后代适应性
遗传稳定性高,变异小,适应环境变化的能力相对较弱。
遗传变异性大,后代适应环境变化的能力更强-5。
繁殖速度
快
相对较慢
常见实例
分裂(细菌)、出芽(酵母)、扦插(月季)、嫁接(苹果)
种子繁殖(被子植物)、人类的生殖
花的各部分
受精后的发育
最终结构
子房
发育成果实
果实
子房壁
发育成果皮
果皮(如桃子的果肉部分)
胚珠
发育成种子
种子
珠被
发育成种皮
种皮
受精卵
发育成胚
胚(新植物的幼体)
受精极核
发育成胚乳
胚乳(为种子萌发提供营养,如玉米、小麦)
对比项目
有性生殖
无性生殖
两性细胞结合
必须经过(精卵结合)
不经过
新个体来源
受精卵发育而成
由母体直接产生
遗传物质来源
分别来自双亲
全部来自一个母体
后代遗传特性
具有双亲的遗传特性,变异大
几乎与母体完全相同,保持性状
进化意义
后代适应环境变化的能力更强,是生物进化的基础。
利于快速繁殖,保持优良性状。
繁殖速度
相对较慢
快
常见实例
绝大多数动植物(种子植物、人类、鸟类等)
分裂生殖、出芽生殖、扦插、嫁接等
概念
定义
关键词/实例
遗传
指亲子代之间在性状上的相似性。
“种瓜得瓜,种豆得豆”、“龙生龙,凤生凤”。
变异
指亲子代之间以及子代个体之间在性状上的差异性。
“一母生九子,九子各不同”。
类型
说明
实例
主要受基因控制
遗传物质起决定性作用,环境变化不影响性状表现。
人的血型、色盲、双眼皮或单眼皮。
受基因和环境共同影响
遗传物质提供了可能性,但需特定环境条件才能表现出来。
同一品种的韭菜(基因相同):在光下长成绿色的韭菜;遮光后长成黄色的韭黄。
人的身高、体重、肤色。
结构
主要成分/本质
功能
数量关系(以人体细胞为例)
染色体
由DNA和蛋白质组成。
遗传物质(DNA)的主要载体。
体细胞中23对(46条)。
DNA
双螺旋结构的长链分子。
主要的遗传物质。
每条染色体上通常有1个DNA分子。
基因
具有遗传效应的DNA片段。
控制生物的具体性状。
一个DNA分子上有许多个基因。
亲代组合
子一代(F1)表现
子一代自交后的子二代(F2)表现
分析与推论
高茎 × 矮茎
全部为高茎
高茎 : 矮茎 ≈ 3 : 1
1. 相对性状有显隐性之分:高茎是显性性状,矮茎是隐性性状。
2. 基因在传递时会分离:控制性状的成对基因在形成生殖细胞时会彼此分离。
类型
可遗传的变异
不可遗传的变异
根本原因
遗传物质发生改变(染色体或基因水平)。
遗传物质未改变,仅由环境因素引起。
举例
杂交水稻的培育、转基因抗虫棉、色盲、白化病。
阳光照射导致皮肤变黑、营养充足使人长高变壮、整容。
能否遗传给后代
能
不能
在进化上的意义
有意义,是生物进化的基础。
无直接意义,性状不传递给后代。
类型
原因
结果与实例
基因重组
在有性生殖过程中,控制不同性状的基因重新组合。
是生物变异最普遍的来源。例如:父母基因通过精卵结合,在后代中产生新的组合。
基因突变
DNA分子中发生碱基对的替换、增添或缺失,从而引起基因结构的改变。
是新基因产生的根本途径,也是生物变异的根本来源。例如:果蝇的白眼、人类的镰刀型细胞贫血症。
染色体变异
染色体的数目或结构发生改变。
影响往往较大。例如:人类的唐氏综合征(21号染色体多一条)。
育种方法
原理
实例与特点
杂交育种
基因重组。将两个或多个品种的优良性状通过交配组合在一起。
杂交水稻(袁隆平)。优点:集多种优良性状于一体。
诱变育种
人工诱导基因突变。利用物理或化学因素提高突变率。
太空椒(宇宙射线诱变)、高产青霉素菌株。优点:能产生前所未有的新性状。
转基因育种
基因工程。将一种生物的某个基因转入另一种生物。
抗虫棉(转入苏云金杆菌的毒蛋白基因)。优点:定向改造生物性状。
假说
核心观点
支持/反对证据与评价
神创论
生命由神或超自然力量创造。
无科学证据,是一种信仰。
自然发生论
生命可从非生命物质中快速自发产生(如“腐草化萤”)。
被巴斯德的“鹅颈瓶实验” 彻底否定。
宇宙生命论
生命来自外星,通过陨石、彗星等将生命“种子”带到地球。
未解决“宇宙生命如何起源”的根本问题,但提供了新思路(如陨石中的有机物)。
化学进化论
生命在原始地球条件下,由非生命物质经漫长化学过程产生。
有较多实验证据(如米勒实验)支持,是目前被广泛接受的假说。
趋势
含义
实例
简单 → 复杂
生物体的形态结构、生理功能日趋完善和复杂。
单细胞生物 → 多细胞生物,组织器官分化。
低等 → 高等
生物对环境的适应能力和生存能力不断增强。
鱼类(鳃)→ 哺乳类(肺、发达大脑)。
水生 → 陆生
生物的生活环境从水域扩展到更为广阔的陆地。
绝大多数植物和动物的进化主线。
现象
自然选择解释
生物适应性(如保护色、拟态)的形成
1. 祖先群体存在不定向变异(不同颜色个体)。
2. 在特定环境中(如树林),与环境颜色相近(绿色)的个体不易被捕食(有利变异),生存繁殖机会多。
3. 这种绿色性状通过遗传逐代积累,最终大多数个体都变成了绿色。
抗药性细菌的产生
1. 细菌群体中存在抗药性差异(变异)。
2. 使用抗生素后,无抗药性的细菌被大量杀死(不利变异被淘汰)。
3. 有抗药性的细菌存活并繁殖(有利变异被保留)。
4. 长期使用同种抗生素,抗药性细菌的比例越来越高。滥用抗生素会加速这一选择过程!
长颈鹿长颈的形成
(注意:纠正“用进废退”错误观点)
达尔文观点:
1. 长颈鹿祖先存在颈部长短不同的变异。
2. 在食物短缺时,颈较长的个体能吃到高处树叶,更容易生存繁殖。
3. 经过多代的自然选择,长颈性状被积累强化,形成现代长颈鹿。
层次
含义
实例
相互关系与重要性
基因多样性
同种生物个体之间(或不同种群之间)基因的差异。
水稻有数万种品种;人类的不同肤色、血型。
最根本的多样性。是物种多样性和生态系统多样性的基础。丰富的基因库使物种更能适应环境变化。
物种多样性
地球上生物种类的丰富程度(即物种数量多)。
我国已知鸟类有1400多种,被子植物有3万多种。
最直观的多样性。直接体现了生物资源的丰富性。
生态系统多样性
地球上生态系统的类型、结构、功能的多样性,以及生态过程的复杂性。
森林、草原、湿地、海洋、农田、城市等。
物种生存的家园。为不同物种提供了多样的栖息环境,是维持物种多样性的前提。
主要威胁
具体表现与原因
栖息地丧失与碎片化
主要原因。森林砍伐、开垦草原、围湖造田、城市建设等,使生物失去家园。
环境污染
水污染、大气污染、土壤污染等直接毒害生物,破坏生态系统。
过度利用
乱捕滥猎、过度采伐、过度捕捞,使生物资源消耗速度超过其再生速度。
外来物种入侵
外来物种缺乏天敌,大量繁殖,排挤本地物种,破坏生态平衡(如水葫芦、紫茎泽兰)。
气候变化
全球变暖等改变生物栖息环境,导致一些物种无法适应而灭绝。
角度
意义
直接价值
为人类提供食物、药物、工业原料、科研材料等(如野生稻是杂交水稻的育种宝库)。
间接价值(生态价值)
调节气候、净化空气和水源、保持水土、促进物质循环、维持生态平衡等。其价值远大于直接价值。
潜在价值
大量未被研究的物种,其未来用途未知,保护它们就是为后代保存未来的选择机会。
相关学案
这是一份人教版(2024)八年级上册生物期末复习全册考点提纲精简版 讲义,共16页。
这是一份人教版(2024)八年级上册生物期末复习全册重点知识点考点提纲 讲义,共19页。学案主要包含了人体对外界环境的感知,神经调节,神经系统支配下的运动,激素调节等内容,欢迎下载使用。
这是一份人教版(2024)八年级上册生物期末复习全册重点考点提纲 讲义,共11页。学案主要包含了近视,瞳孔,视觉形成过程,眼球,生物与环境的关系等内容,欢迎下载使用。
相关学案 更多
- 1.电子资料成功下载后不支持退换,如发现资料有内容错误问题请联系客服,如若属实,我们会补偿您的损失
- 2.压缩包下载后请先用软件解压,再使用对应软件打开;软件版本较低时请及时更新
- 3.资料下载成功后可在60天以内免费重复下载
免费领取教师福利

