搜索
      上传资料 赚现金

      2024-2025学年山东省聊城市高二上学期1月期末 地理试卷(学生版)

      • 2.34 MB
      • 2026-01-20 10:07:35
      • 18
      • 0
      •  
      加入资料篮
      立即下载
      2024-2025学年山东省聊城市高二上学期1月期末 地理试卷(学生版)第1页
      1/9
      2024-2025学年山东省聊城市高二上学期1月期末 地理试卷(学生版)第2页
      2/9
      2024-2025学年山东省聊城市高二上学期1月期末 地理试卷(学生版)第3页
      3/9
      还剩6页未读, 继续阅读

      2024-2025学年山东省聊城市高二上学期1月期末 地理试卷(学生版)

      展开

      这是一份2024-2025学年山东省聊城市高二上学期1月期末 地理试卷(学生版),共9页。试卷主要包含了选择题,非选择题等内容,欢迎下载使用。

      一、选择题:本大题共25小题,每小题2分,共50分。在每小题给出的四个选项中,只有一个选项是符合题目要求的。
      日晷是古代的一种计时工具,下图为山东济南(36°N,116°E)某广场上的赤道式日晷实景图,晷针与地轴平行。完成下面小题。
      1. 晷针投影在晷盘以上且影长年内最短之日( )
      A. 长江入海口出现咸潮B. 索马里东部海域出现鱼汛
      C. 上海正午太阳高度角最小D. 天安门广场升旗时间一年中最晚
      2. 能正确表示济南某广场所立日晷摆放的是( )
      A. B.
      C. D.
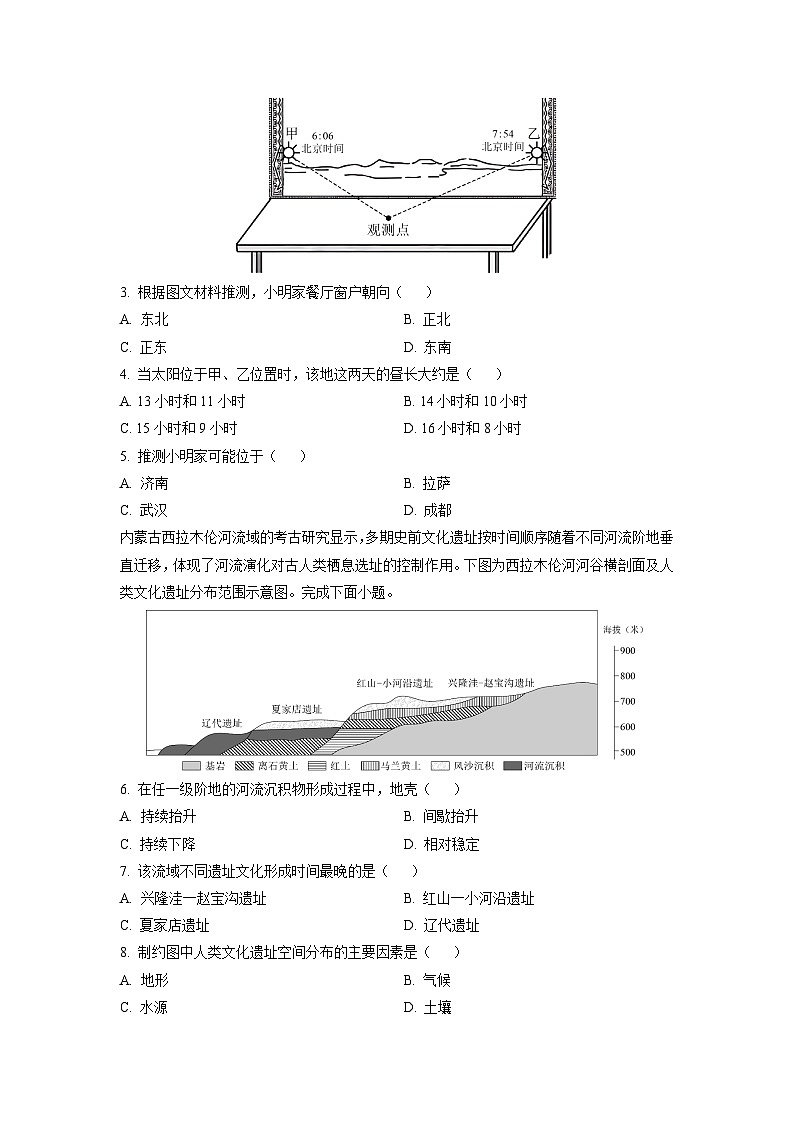
      我国某中学学生小明发现,在他家餐桌的固定观测点上,一年内每天(晴天)都可以通过餐厅窗户观察到日出。下图中甲、乙为该地一年中某两天日出位置及日出时间示意图。完成下面小题。
      3. 根据图文材料推测,小明家餐厅窗户朝向( )
      A. 东北B. 正北
      C. 正东D. 东南
      4. 当太阳位于甲、乙位置时,该地这两天的昼长大约是( )
      A. 13小时和11小时B. 14小时和10小时
      C. 15小时和9小时D. 16小时和8小时
      5. 推测小明家可能位于( )
      A. 济南B. 拉萨
      C. 武汉D. 成都
      内蒙古西拉木伦河流域的考古研究显示,多期史前文化遗址按时间顺序随着不同河流阶地垂直迁移,体现了河流演化对古人类栖息选址的控制作用。下图为西拉木伦河河谷横剖面及人类文化遗址分布范围示意图。完成下面小题。
      6. 在任一级阶地的河流沉积物形成过程中,地壳( )
      A. 持续抬升B. 间歇抬升
      C. 持续下降D. 相对稳定
      7. 该流域不同遗址文化形成时间最晚的是( )
      A. 兴隆洼一赵宝沟遗址B. 红山一小河沿遗址
      C. 夏家店遗址D. 辽代遗址
      8. 制约图中人类文化遗址空间分布的主要因素是( )
      A. 地形B. 气候
      C. 水源D. 土壤
      新生代时期的构造运动促使阿特拉斯山脉形成,阿特拉斯山脉主峰海拔4165米,自然风光独特,山脉东南和西北两侧的自然环境截然不同。下图为阿特拉斯山脉及周边地区示意图。完成下面小题。
      9. 阿特拉斯山脉处于( )
      A. 亚欧板块和非洲板块消亡边界
      B. 亚欧板块和非洲板块生长边界
      C. 大西洋板块和非洲板块生长边界
      D. 大西洋板块和非洲板块消亡边界
      10. 关于该山脉两侧自然环境的说法正确的是( )
      A. 东南侧受副热带高压影响,炎热干燥
      B. 西北侧植被稀疏,以荒漠为主,河流较少
      C. 东南侧光照充足,以亚热带常绿硬叶林为主
      D. 西北侧常年受北大西洋暖流影响,气候湿润
      正断层是指上盘(位于断层面以上的岩块)沿断层面相对下降,下盘相对上升的断层,反之为逆断层。下图为某地地质剖面示意图。完成下面小题。
      11. 图中断层类型及成因分别是( )
      A. 正断层持续张裂B. 正断层持续挤压
      C. 逆断层持续张裂D. 逆断层持续挤压
      12. 图中侵蚀面上下的新老地层接触关系属于( )
      A. 整合接触B. 侵入接触
      C. 假整合接触D. 不整合接触
      下图为“南半球亚热带某河流中游某水库多年平均出(入)库水量逐月累计图”,该河流以雨水补给为主。水库水量=年初水库水量十(入库逐月累计量一出库逐月累计量)。完成下面小题。
      13. 推测该水库水量最小的月份是( )
      A. 3月B. 6月
      C. 10月D. 12月
      14. 结合入库累计流量分析该水库周围农业发展的有利气候条件是( )
      A. 水源充足B. 光照充足,昼夜温差大
      C. 雨热同期D. 热量丰富,生长周期长
      15. 该水库10月出库水量明显增大的原因最可能是( )
      A. 增大发电量B. 为防洪腾出库容
      C. 提高下游航运能力D. 工农业生产用水量大
      沙湖位于宁夏平原的沉降中心,形成于上世纪50年代的一场洪水,东侧通过艾依河与黄河相连,通过排水沟与大水漫灌区相通。该地年降雨量仅201.9mm,年平均蒸发量达1653.2mm。沙湖水沙共存,浑然一体,鸟类众多,盛产鱼类,近年来沙湖旅游业快速发展。下图为沙湖地理位置示意图。完成下面小题。
      16. 沙湖在沙漠广布区历经几十年仍没有消亡,最主要的原因是( )
      A. 降水丰沛,水源丰富B. 贺兰山冰雪融水不断补给
      C. 地壳缓慢沉降,径流不断补给D. 常年受西北风影响,沙丘向南移动
      17. 沙湖水质曾一度变差,后经人工治理得以改善,可能采取的措施是( )
      ①大量减少游客数量②提高沙湖水域开放流动性
      ③改进灌溉技术,减少农业退水④在黄河中游植树种草,改善入湖水质
      A. ①②B. ①④
      C. ②③D. ②④
      温带气旋龙卷是伴随温带气旋发育的剧烈上升涡旋,常出现在锋面气旋的暖气团一侧。辽宁省是我国东北温带气旋龙卷的高发区。下图示意辽宁省温带气旋龙卷典型天气流场模型。据此完成下面小题。
      18. 发育温带气旋龙卷的区域( )
      A. 近地面气流旋转辐合B. 高空气流旋转辐散
      C. 近地面气流顺时针运动D. 高空风速小于近地面
      19. 辽宁省是我国东北温带气旋龙卷的高发区,主要是因为( )
      ①邻近海洋②西风较强
      ③纬度较低④冷锋频发
      A. ①②B. ①③
      C. ②④D. ③④
      我国西北地区诸多大型闭合沉积盆地会形成各自独立的水循环系统。高山冰雪渗流水在盆地内经过地表、地下多次循环转化到达尾闾湖(内流河终点处形成的湖泊)。近年来,气候变化、人类活动等因素导致尾闾湖的水量出现明显的变化,直接影响了湖泊及周边地区的生态环境。下图为我国西北地区某内陆盆地剖面示意图。完成下面小题。
      20. 图中地下水转化成地表水的地点是( )
      A. ①④B. ①③
      C. ②③D. ②④
      21. 该尾闾湖水量减少可能导致周边地区( )
      A. 气候趋于冷干B. 盐尘暴多发
      C. 灌溉用水减少D. 地下水位上升
      下图为我国西部甲(95°E)、乙(80°E)两山地的垂直自然带谱示意图。完成下面小题。
      22. ①表示的自然带可能是( )
      A. 山地荒漠带B. 山地阔叶林带
      C. 山地草原带D. 山地针叶林带
      23. 图中山地( )
      A. 甲山因距离海洋近,雪线比乙山高B. 乙山北坡水分条件较好,雪线较低
      C. 均位于地中海一喜马拉雅火山地震带D. 南坡均属于迎风坡,水热条件较好
      陕西省可以划分为陕南、关中和陕北三大地理单元。下图为“陕西省沿109°E经线地形剖面示意图”。完成下面小题。
      24. 陕西省三大地理单元划分的主要依据是( )
      A. 地形和气候B. 气候和植被
      C. 植被和水文D. 地形和土壤
      25. 陕北地区的传统民居一般不设北窗,南面窗户较大。北面不设窗的主要目的是( )
      ①抵御寒冷北风②夏季室内降温③防风沙侵袭④防北窗漏雨
      A. ①④B. ②③
      C. ①③D. ②④
      二、非选择题:本大题共4小题,共50分。
      26. 阅读图文材料,完成下列要求。
      材料一三清山位于江西省东北部,在内外力的共同作用下逐渐发育成花岗岩峰丛、峰柱等地貌景观。现代地质勘测表明,山体周边有三条大的断层发育,同时山体内还有众多小断裂。下图为三清山地区某地质历史时期剖面图和三清山“巨蟒出山”景观图。
      材料二江西三清山是一个天然的植物宝库,植被类型丰富多样,具有典型的山地植被特征。
      (1)从地质作用的角度,简述三清山“巨蟒出山”造型石的形成过程。
      (2)推测三清山著名景观(如女神峰、巨蟒出山等)能否一直存在并分析其原因。
      (3)分析三清山成为天然植物宝库的原因。
      27. 阅读图文材料,完成下列要求。
      伴随着全球变暖,近几十年来,我国北方地区多次出现极端天气事件。
      2021年3月14~15日,我国14个省级行政区出现明显的沙尘暴天气,部分地区发生强沙尘暴,这是近10年我国遭遇范围最广、强度最强的一次沙尘天气。下左图为2000~2020年我国逐月平均沙尘天气次数统计图。
      2023年6月21日至7月9日,华北、黄淮地区出现1991年以来6~7月综合强度最强的区域性高温过程。专家指出:本次华北部分地区极端天气的产生与西太平洋副热带高压强度较往年偏强、位置偏西偏北及西伯利亚高压势力较强均有较大关系。同时,数据反映,当时华北等地的风向以西北风为主。下右图为华北地区示意图。
      (1)指出我国沙尘天气多发的季节,简述沙尘天气高发期的气象条件。
      (2)分析2023年6~7月华北地区极端高温天气出现的原因。
      28. 阅读图文材料,完成下列要求。
      南北向洋流对于高低纬间热量的输送和交换具有重要意义,对两极地区气温产生深远影响。德雷克海峡位于南美洲和南极洲之间,以狂涛巨浪闻名于世,号称“杀人海峡”。科考发现:近几十年来,德雷克海峡海冰数量呈现冰进——冰退——冰进的周期性变化,冰进(海冰较常年增多)会导致德雷克海峡水流通量减少,海峡西侧水位增高。海冰进退对全球气候变化有重大影响。下图示意德雷克海峡及洋流分布。
      (1)按性质分,甲洋流属于____;按成因分,乙洋流属于____。在图中画出甲、乙洋流的流向____。
      (2)从海—气相互作用的角度,解释德雷克海峡狂涛巨浪的原因。
      (3)分析德雷克海峡冰退对秘鲁寒流势力及其沿岸气候的影响。
      29. 阅读图文材料,完成下列要求。
      在我国大兴安岭北部多年永久冻土层(埋藏深度在地面以下0.3~0.7m)上生长有大片泰加林(亚寒带针叶林),它是俄罗斯东西伯利亚泰加林向南的延伸。泰加林外围树木见风易倒,有“风倒树”之称,在地势较平坦的区域,倒木被清理后往往会积水演变成小池塘。左图为东北地区示意图,右图为泰加林根系发育示意图。
      (1)泰加林分布南界一般在55°N,而在我国大兴安岭西坡却延伸到48°N。分析大兴安岭西坡泰加林分布明显偏南的原因。^g
      (2)被清理的倒木所在区域往往会演变成小池塘,试描述其形成过程。
      (3)大兴安岭东坡为温带季风气候,但基带却为温带草原带,分析形成原因。

      相关试卷

      2024-2025学年山东省聊城市高二上学期1月期末 地理试卷(学生版):

      这是一份2024-2025学年山东省聊城市高二上学期1月期末 地理试卷(学生版),共9页。试卷主要包含了选择题,非选择题等内容,欢迎下载使用。

      山东省聊城市2024-2025学年高二上学期1月期末考试地理试卷(Word版附解析):

      这是一份山东省聊城市2024-2025学年高二上学期1月期末考试地理试卷(Word版附解析),文件包含山东省聊城市2024-2025学年高二上学期1月期末地理试题Word版含解析docx、山东省聊城市2024-2025学年高二上学期1月期末地理试题Word版无答案docx等2份试卷配套教学资源,其中试卷共27页, 欢迎下载使用。

      山东省聊城市2023-2024学年高二上学期1月期末地理试题:

      这是一份山东省聊城市2023-2024学年高二上学期1月期末地理试题,共8页。

      资料下载及使用帮助
      版权申诉
      • 1.电子资料成功下载后不支持退换,如发现资料有内容错误问题请联系客服,如若属实,我们会补偿您的损失
      • 2.压缩包下载后请先用软件解压,再使用对应软件打开;软件版本较低时请及时更新
      • 3.资料下载成功后可在60天以内免费重复下载
      版权申诉
      若您为此资料的原创作者,认为该资料内容侵犯了您的知识产权,请扫码添加我们的相关工作人员,我们尽可能的保护您的合法权益。
      入驻教习网,可获得资源免费推广曝光,还可获得多重现金奖励,申请 精品资源制作, 工作室入驻。
      版权申诉二维码
      欢迎来到教习网
      • 900万优选资源,让备课更轻松
      • 600万优选试题,支持自由组卷
      • 高质量可编辑,日均更新2000+
      • 百万教师选择,专业更值得信赖
      微信扫码注册
      手机号注册
      手机号码

      手机号格式错误

      手机验证码 获取验证码 获取验证码

      手机验证码已经成功发送,5分钟内有效

      设置密码

      6-20个字符,数字、字母或符号

      注册即视为同意教习网「注册协议」「隐私条款」
      QQ注册
      手机号注册
      微信注册

      注册成功

      返回
      顶部
      学业水平 高考一轮 高考二轮 高考真题 精选专题 初中月考 教师福利
      添加客服微信 获取1对1服务
      微信扫描添加客服
      Baidu
      map