若您为此资料的原创作者,认为该资料内容侵犯了您的知识产权,请扫码添加我们的相关工作人员,我们尽可能的保护您的合法权益。

1/13

2/13

3/13
还剩10页未读, 继续阅读
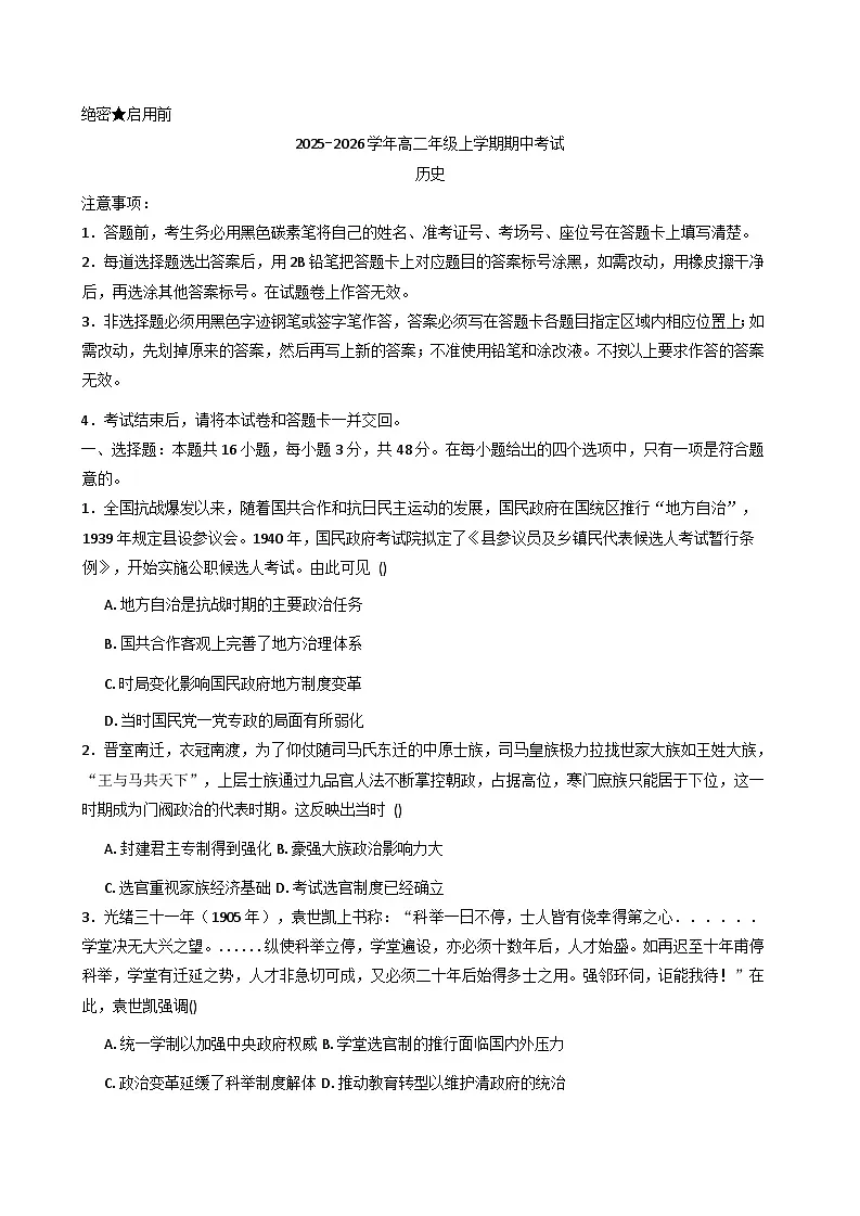
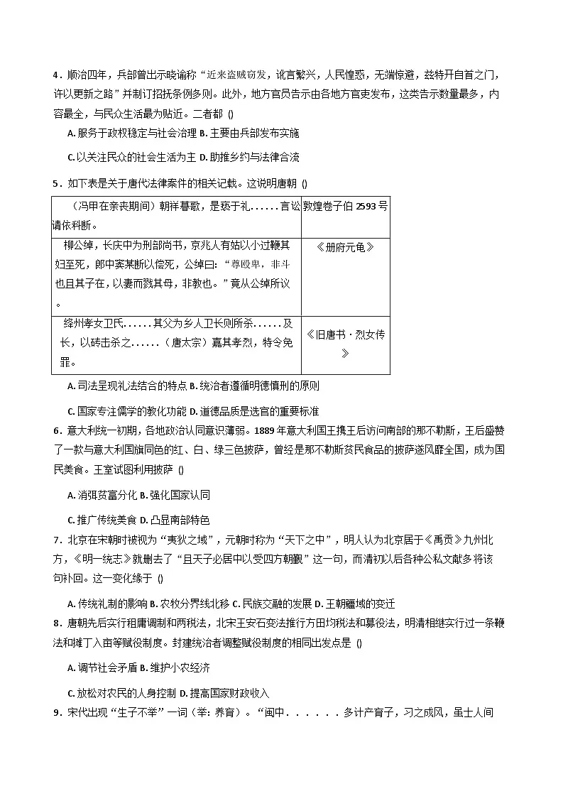
2025—2026学年度河南省郑州市宇华实验学校高二上学期期中考试历史试题(含解析)
展开相关试卷
2025—2026学年度河南省郑州市宇华实验学校高二上学期期中考试历史试题(含解析):
这是一份2025—2026学年度河南省郑州市宇华实验学校高二上学期期中考试历史试题(含解析),共13页。试卷主要包含了宋代出现“生子不举”一词,【答案】A等内容,欢迎下载使用。
河南省郑州市宇华实验学校2025—2026学年度高二上学期期中考试历史试题(含答案):
这是一份河南省郑州市宇华实验学校2025—2026学年度高二上学期期中考试历史试题(含答案),共13页。试卷主要包含了宋代出现“生子不举”一词,【答案】A等内容,欢迎下载使用。
河南省郑州市宇华实验学校2024-2025学年高二上学期期末考试历史试题(含解析):
这是一份河南省郑州市宇华实验学校2024-2025学年高二上学期期末考试历史试题(含解析),共12页。试卷主要包含了《中华文化史》中写道,管仲改革对国、鄙实行分治,观察如图,下列解读正确的是,阅读材料,完成下列要求等内容,欢迎下载使用。
相关试卷 更多
资料下载及使用帮助
版权申诉
- 1.电子资料成功下载后不支持退换,如发现资料有内容错误问题请联系客服,如若属实,我们会补偿您的损失
- 2.压缩包下载后请先用软件解压,再使用对应软件打开;软件版本较低时请及时更新
- 3.资料下载成功后可在60天以内免费重复下载
版权申诉
免费领取教师福利 




.png)




