搜索
      上传资料 赚现金

      2025—2026学年度河南省信阳高级中学高一上学期11月月考历史试题(解析版)

      • 484.12 KB
      • 2026-01-20 08:40:47
      • 11
      • 0
      • 教习网2771476
      加入资料篮
      立即下载
      2025—2026学年度河南省信阳高级中学高一上学期11月月考历史试题(解析版)第1页
      1/14
      2025—2026学年度河南省信阳高级中学高一上学期11月月考历史试题(解析版)第2页
      2/14
      2025—2026学年度河南省信阳高级中学高一上学期11月月考历史试题(解析版)第3页
      3/14
      还剩11页未读, 继续阅读

      2025—2026学年度河南省信阳高级中学高一上学期11月月考历史试题(解析版)

      展开

      这是一份2025—2026学年度河南省信阳高级中学高一上学期11月月考历史试题(解析版),共14页。试卷主要包含了单选题,非选择题等内容,欢迎下载使用。
      一、单选题
      1.考古学家发现,陶寺都城遗址的住宅区中,有的是高于地面的台基建筑;有的是半地穴式“两套间”;有的是单间半地穴式房子且垃圾坑到处都是;还有的是采光较差的窑洞式民居。据此推知,当时( )
      A.礼乐制度完备B.阶级分化明显C.建筑技术高超D.奴隶社会形成
      2.考古学家在浙江良渚遗址群的北侧发现了一堵人工堆筑的长墙,墙底宽30多米,最高处尚存5米,东西竟然长达4.5公里,推测其为阻挡山洪保护聚落的设施。据此可知,当时( )
      A.农耕生产依赖水利B.聚落布局以防御为核心
      C.阶级分化日益明显D.社会动员组织能力较强
      3.臣服于商朝的方国和部族,虽然在一定程度上服从商朝的统治,但是各自保持着自身的社会组织结构,有着自己的首领、制度和文化传统,有时候这些方国和部族也会与商朝处于战争状态。据此可知商朝( )
      A.统治疆域较为辽阔B.国家治理较为规范
      C.权力尚未高度集中D.依靠血缘维系统治
      4.有学者指出,先秦时期有包含士冠礼、士昏礼、乡射礼、公食大夫礼等诸多内容丰富、形式多样的礼仪。这些礼仪在内容与形式中贯通了尊卑、上下、长幼等伦理规范,以及政治、文化、教育、宗教等价值观念,从而起到了维护秩序和制度的作用。该学者意在表明当时( )
      A.王权与神权紧密结合B.礼制与政治紧密结合
      C.家国同构局面的形成D.百家争鸣局面的出现
      5.先秦时期,“五服”指受周王管制的诸侯地区,包括侯、宾、要、荒四外服,而内服则为王畿所在。图1到图2的变化( )
      A.实现边疆管理与内地的一体化B.有利于加强中央集权
      C.表明地方割据势力被完全铲除D.强化了宗法血缘关系
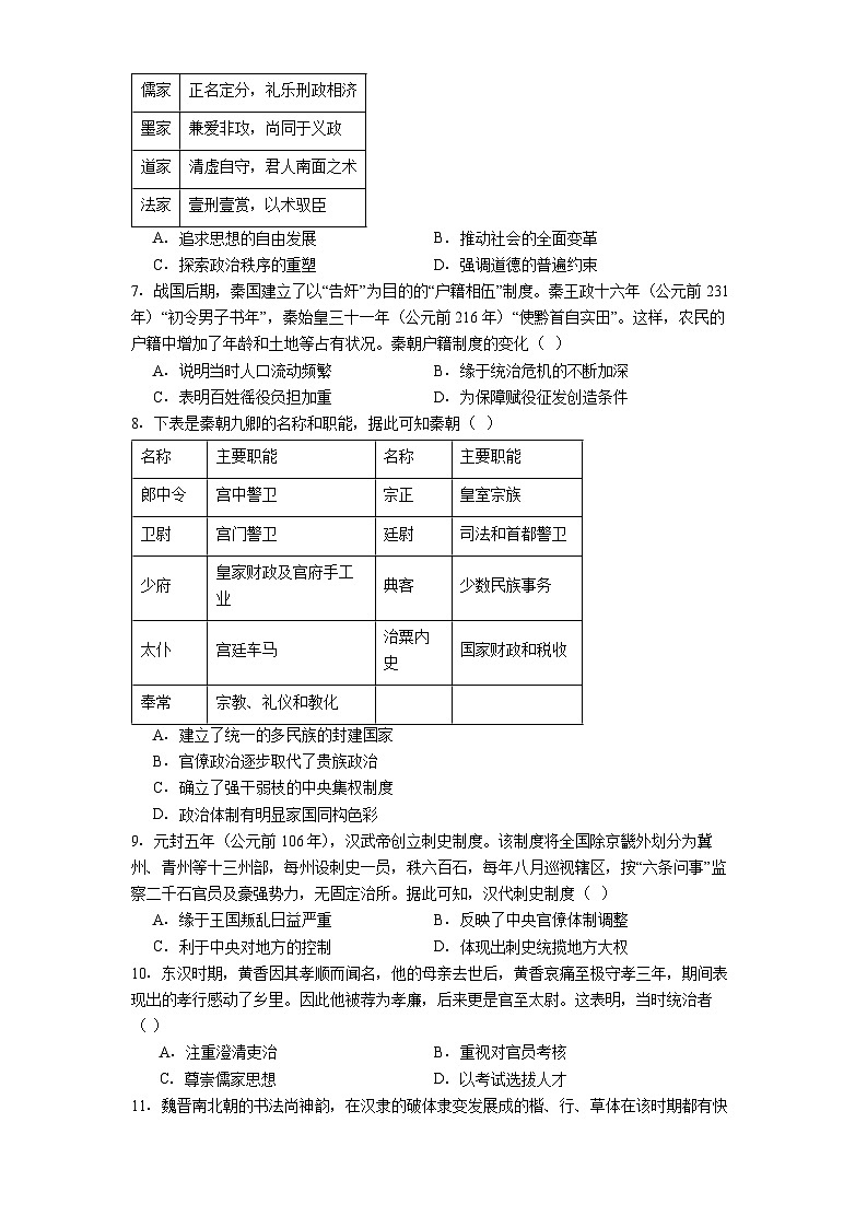
      6.下表为春秋战国时期部分学派的核心政治主张。据此可知,春秋战国时期百家争鸣的政治聚焦点是( )
      A.追求思想的自由发展B.推动社会的全面变革
      C.探索政治秩序的重塑D.强调道德的普遍约束
      7.战国后期,秦国建立了以“告奸”为目的的“户籍相伍”制度。秦王政十六年(公元前231年)“初令男子书年”,秦始皇三十一年(公元前216年)“使黔首自实田”。这样,农民的户籍中增加了年龄和土地等占有状况。秦朝户籍制度的变化( )
      A.说明当时人口流动频繁B.缘于统治危机的不断加深
      C.表明百姓徭役负担加重D.为保障赋役征发创造条件
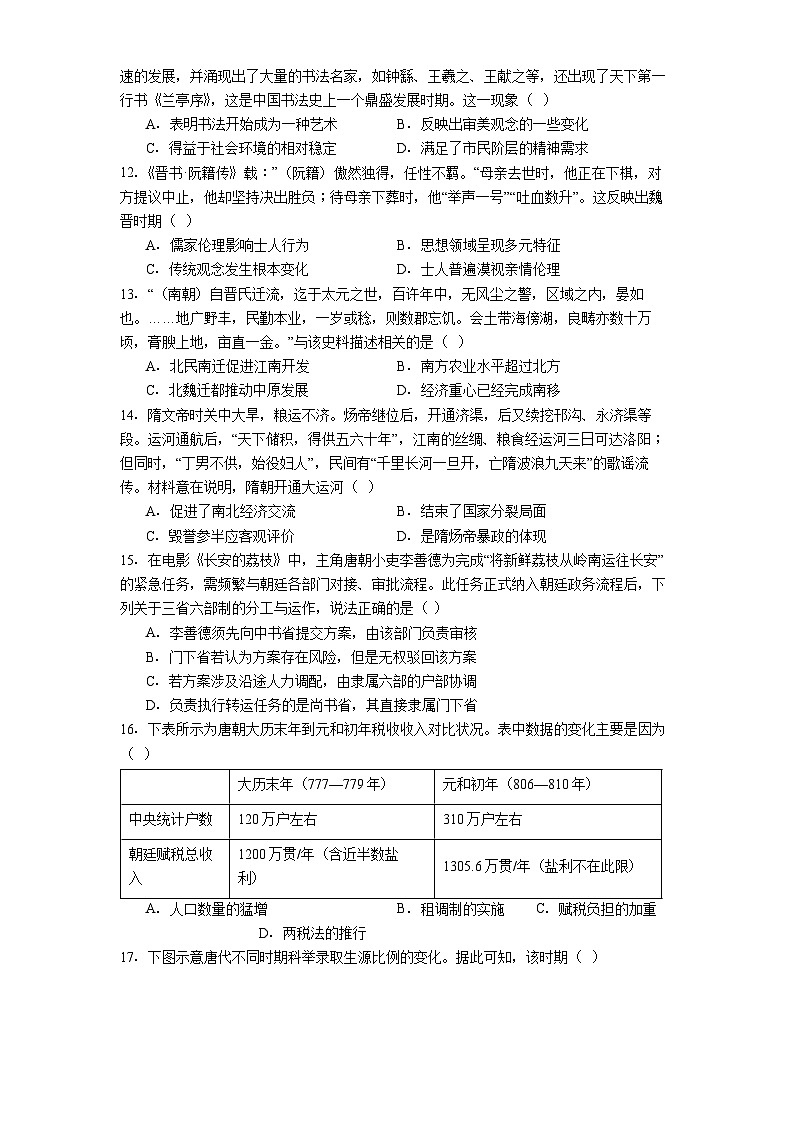
      8.下表是秦朝九卿的名称和职能,据此可知秦朝( )
      A.建立了统一的多民族的封建国家
      B.官僚政治逐步取代了贵族政治
      C.确立了强干弱枝的中央集权制度
      D.政治体制有明显家国同构色彩
      9.元封五年(公元前106年),汉武帝创立刺史制度。该制度将全国除京畿外划分为冀州、青州等十三州部,每州设刺史一员,秩六百石,每年八月巡视辖区,按“六条问事”监察二千石官员及豪强势力,无固定治所。据此可知,汉代刺史制度( )
      A.缘于王国叛乱日益严重B.反映了中央官僚体制调整
      C.利于中央对地方的控制D.体现出刺史统揽地方大权
      10.东汉时期,黄香因其孝顺而闻名,他的母亲去世后,黄香哀痛至极守孝三年,期间表现出的孝行感动了乡里。因此他被荐为孝廉,后来更是官至太尉。这表明,当时统治者( )
      A.注重澄清吏治B.重视对官员考核
      C.尊崇儒家思想D.以考试选拔人才
      11.魏晋南北朝的书法尚神韵,在汉隶的破体隶变发展成的楷、行、草体在该时期都有快速的发展,并涌现出了大量的书法名家,如钟繇、王羲之、王献之等,还出现了天下第一行书《兰亭序》,这是中国书法史上一个鼎盛发展时期。这一现象( )
      A.表明书法开始成为一种艺术B.反映出审美观念的一些变化
      C.得益于社会环境的相对稳定D.满足了市民阶层的精神需求
      12.《晋书·阮籍传》载:”(阮籍)傲然独得,任性不羁。“母亲去世时,他正在下棋,对方提议中止,他却坚持决出胜负;待母亲下葬时,他“举声一号”“吐血数升”。这反映出魏晋时期( )
      A.儒家伦理影响士人行为B.思想领域呈现多元特征
      C.传统观念发生根本变化D.士人普遍漠视亲情伦理
      13.“(南朝)自晋氏迁流,迄于太元之世,百许年中,无风尘之警,区域之内,晏如也。……地广野丰,民勤本业,一岁或稔,则数郡忘饥。会土带海傍湖,良畴亦数十万顷,膏腴上地,亩直一金。”与该史料描述相关的是( )
      A.北民南迁促进江南开发B.南方农业水平超过北方
      C.北魏迁都推动中原发展D.经济重心已经完成南移
      14.隋文帝时关中大旱,粮运不济。炀帝继位后,开通济渠,后又续挖邗沟、永济渠等段。运河通航后,“天下储积,得供五六十年”,江南的丝绸、粮食经运河三日可达洛阳;但同时,“丁男不供,始役妇人”,民间有“千里长河一旦开,亡隋波浪九天来”的歌谣流传。材料意在说明,隋朝开通大运河( )
      A.促进了南北经济交流B.结束了国家分裂局面
      C.毁誉参半应客观评价D.是隋炀帝暴政的体现
      15.在电影《长安的荔枝》中,主角唐朝小吏李善德为完成“将新鲜荔枝从岭南运往长安”的紧急任务,需频繁与朝廷各部门对接、审批流程。此任务正式纳入朝廷政务流程后,下列关于三省六部制的分工与运作,说法正确的是( )
      A.李善德须先向中书省提交方案,由该部门负责审核
      B.门下省若认为方案存在风险,但是无权驳回该方案
      C.若方案涉及沿途人力调配,由隶属六部的户部协调
      D.负责执行转运任务的是尚书省,其直接隶属门下省
      16.下表所示为唐朝大历末年到元和初年税收收入对比状况。表中数据的变化主要是因为( )
      A.人口数量的猛增B.租调制的实施C.赋税负担的加重D.两税法的推行
      17.下图示意唐代不同时期科举录取生源比例的变化。据此可知,该时期( )
      注:生徒指唐代官方举办的馆学学生(主要是官僚贵族家庭的子弟)通过学校考试后参加科举的资格;乡贡指地方选拔通过州县考试的非官学生员(来自社会各个阶层)参加科举的资格。
      A.科举制度不断完善B.人才选拔公平公正
      C.门阀优势仍然存在D.民众教育水平提高
      18.宋朝中枢机构中,中书门下作为最高行政机构,其长官行使宰相职权;枢密院专掌军政,与中书门下并称“二府”;三司负责财政,号称“计省”。三者分属不同系统,互不统属,均直接对皇帝负责。这一设置( )
      A.侧重实现宰相职权的规范化B.消除了中央机构的职能重叠
      C.体现了“强皇权”的核心诉求D.反映出强干弱枝的治国策略
      19.《辽史·百官志一》记载:太祖神册六年,诏正班爵。至于太宗,兼制中国,官分南、北,以国制治契丹,以汉制待汉人。国制简朴,汉制则沿名之风固存也。这一官制反映出辽政权( )
      A.行政区划的混乱B.社会分化的严重C.统治危机的加深D.因俗而治的特点
      20.宋代有些地方根本不种粮食,而是专门种菜、种果、种花、种茶、种棉、种桑。这时还出现了各色专营各种农产品的农户,如菜户、茶户、果农、蔗农、花户、园户、药户、酒户、渔户等。这说明当时( )
      A.粮食产量下降B.政府着力加强社会控制
      C.土地买卖频繁D.农产品商品化程度提高
      21.下图与下表所蕴含的历史信息可以折射出当时( )
      A.经济重心逐步南移B.科举制度趋于完善C.中央集权不断强化D.统治区域日益扩大
      22.元代行省最高长官有“画一之权”,但其他高级官员由朝廷直接任命,各司其职,拥有重要的监督、否决之权。由此可知行省最高长官( )
      A.自主处理地方事务B.是中央临时派出的机构
      C.权力行使大而不专D.专职掌握地方军事大权
      23.据《经世大典》记载,元顺帝时全国有驿站1500多处。驿路东通奴儿干之地,北通吉利吉思部落(叶尼塞河上游),西南通西藏。驿站分陆站和水站,水站用船。陆站又有马站、牛站、轿站、步站等。商旅可凭官府凭证使用驿站。元朝的驿站制度( )
      A.促使民族矛盾得以解决B.开创了中国驿站的先河
      C.加强了区域经济的联系D.以推动农业发展为目的
      24.元朝的政治中心大都,远离当时的全国经济重心,需要源源不断地调运南方物资人京。然而,如何把大量物资从遥远的南方运往大都是统治者面临的难题。为此,元朝政府
      A.大力发展海外贸易B.收取货币地租
      C.重新开通了大运河D.迁移政治中心
      二、非选择题
      25.阅读材料,完成下列要求。
      材料一 秦灭六国后,兵不解甲,继而南击越人,北伐匈奴;两汉之时,也积极对周边各民族进行征战以开拓新的疆土。为了保障开疆拓土政策的顺利进行,秦汉还制定了一些具体的民族政策,如秦在南越、西瓯之地置南海、桂林、象郡,汉在匈奴故地陆续设立了朔方郡、酒泉郡、武威郡、张掖郡、敦煌郡等;秦从匈奴手中夺得河套地区后,将数以万计的中原汉族军民,“戍以充之”和迁去开垦土地。面对“金戈铁马,气吞万里如虎”的匈奴,汉王朝根据国势的强弱情况,对匈奴实行了颇具特色的和亲政策。
      ——摘编自徐杰舜《秦汉民族政策特点初论》
      材料二 唐朝初期,政府在通过武力征服稽胡、党项等民族的同时,还通过分化、打击等手段逐步瓦解突厥等势力,既巩固了边疆安全,扩大了国家疆域,也给少数民族带来了诸多不幸和灾难。唐政府在唐太宗“自古皆贵中华,贱夷狄,朕独爱之如一”思想指导下,对周边民族以宽和团结的政策,并得到各民族的衷心拥护。唐政府还总结了历代的经验,在边疆民族地区广设羁縻都督府、州,由中央政府授予少数民族首领都督、刺史等职,以管理本民族事务;在重要地区则设都护府,以加强对少数民族的领导。唐政府还给少数民族首领各种优待,如:朝贡后,回赐其锦袍金带、粮食和田地,赐予李姓,留宿卫等。此外,唐政府还对周边少数民族大规模实行“和亲”政策和“互市”政策,以加强中央王朝和各少数民族的联系。
      ——摘编自王炼炼《唐宋王朝关于民族问题的理论认识》
      (1)根据材料一并结合所学知识,列举秦汉治理边疆的措施。
      (2)根据材料二并结合所学知识,概括唐朝处理民族关系的特点并分析其意义。
      (3)综合上述材料并结合所学知识,谈谈中国古代边疆治理与民族关系处理对当代国家治理的启示。
      26.阅读以下材料,回答问题。
      材料一 宋王朝建国的特殊性,使宋太祖为了避免五代以来的教训进行了比较大的官制改革,尤其是制约机制的设计相当完备。设官分职,达到了相互维系、相互牵制的功能,有利于中央对地方的控制,强化了中央集权。
      ——摘编自王志立《北宋官僚制约机制产生的背景》
      材料二 宋亡后,中华大地上再度出现一个王朝统治的格局。忽必烈一手创建的元总体上取法于中原王朝的传统政治体制,对中国的治理是卓有成效的。(元朝)中书省又称都省,它直辖称为“腹里”的地区,全国的一级行政权都由中书省的派出机构——行中书省管辖。行中书省简称行省或省,是元朝的创制,一直沿用至今。
      ——摘编自樊树志著《国史概要》
      (1)根据材料一结合所学知识,指出北宋加强对地方控制的主要措施。
      (2)根据材料二并结合所学知识,说明元代行省制的历史意义。
      27.阅读材料,回答问题。
      历史犹如色彩斑斓的万花筒,不同的历史时期呈现不同的时代特征。下表是中信出版社《新编中国史》(共六册)将中国历史做了如下分期。
      请同学们任选上表中中国古代史的一个时期,结合所学知识,围绕其时代特征(认可、修改或补充上述表格中的特征均可),拟定一个具体的论题,并就所拟论题进行阐述。(要求观点明确,史论结合,逻辑严密,表述通畅)
      参考答案
      1.【答案】B
      【详解】据材料可知,陶寺都城遗址住宅区出现高台面基建筑、半地穴式“两套间”、垃圾遍地的单间半地穴式及窑洞式民居等多种差异显著的建筑类型,反映出居住者在居住条件上的悬殊差距,体现了当时阶级分化明显,B项正确;礼乐制度完备是西周时期的特征,陶寺遗址属于新石器时代晚期,排除A项;材料中的建筑类型(半地穴、窑洞等)无法体现 “建筑技术高超”,排除C项;奴隶社会形成的标志是夏朝建立,陶寺遗址属于龙山文化时期,未进入奴隶社会,排除D项。
      2.【答案】D
      【详解】根据材料主题干的设问词可知本题是本质题。根据材料时间信息可知准确时空是:新石器时期(中国)。根据材料“发现了一堵人工堆筑的长墙,墙底宽30多米,最高处尚存5米,东西竟然长达4.5公里,推测其为阻挡山洪保护聚落的设施”结合所学知识可知,浙江良渚遗址群的长墙长达4.5公里、底宽30多米,属于大型人工工程,需要协调大量人力、物力、财力进行规划、堆筑。这一工程的完成,直接体现了当时社会具备强大的动员和组织协调能力,D项正确;题干中长墙的功能是“阻挡山洪保护聚落”,属于防洪防灾设施,并非服务于农耕生产的灌溉类水利工程,难以得出“农耕生产依赖水利”的结论,排除A项;长墙的作用是防御山洪这一自然灾害,而非抵御外敌入侵,“以防御为核心”的表述夸大了该设施的地位,排除B项;题干仅提及防洪长墙的建设,未涉及贫富差距、等级制度等能反映阶级分化的信息,排除C项。
      3.【答案】C
      【详解】服从于商王的方国和部族保持自身的独立性甚至和商朝处于战争状态,这说明国家处于相对松散的状态,商王没有实现权力高度集中,C项正确;根据材料无法推断出商朝统治疆域的情况,排除A项;材料主旨强调地方的独立性,商王控制力有限,不能证明国家治理规范,排除B项;商王和地方方国、部族是依靠武力形成的松散联盟,不是靠血缘关系维系,排除D项。
      4.【答案】B
      【详解】根据材料可知,先秦时期的诸多礼仪贯通了伦理规范以及政治、文化等价值观念,起到了维护秩序和制度的作用,这表明礼制与政治紧密结合,B项正确;题干中未提及王权与神权的结合,主要强调的是礼仪与伦理规范、政治等观念的关系,排除A项;“家国同构”强调家庭、家族与国家在组织结构方面的共同性,题干中没有体现这方面内容,排除C项;百家争鸣是指春秋战国时期不同学派的思想争鸣,题干围绕的是礼仪,与百家争鸣无关,排除D项。
      5.【答案】B
      【详解】图1中“五服”是西周分封制下的概念,诸侯具有较大的独立性;而图2出现郡县,郡县是由中央直接管辖的地方行政机构,有利于中央对地方的垂直管理,加强了中央集权,B项正确;在古代大部分时期,边疆地区在管理方式、经济发展水平等方面与内地仍存在差异,排除A项;西周时期通过分封制,地方诸侯权力较大,存在地方割据势力,图2时期虽然郡县制加强了中央集权,但在整个古代中国,地方割据势力并未被完全铲除,排除C项;西周分封制在一定程度上强化了宗法血缘关系,因为分封的对象多是同姓贵族等,而图2郡县制下,官员由中央任免,主要依据才能等因素,对宗法血缘关系的依赖程度降低,所以这一变化并不是强化了宗法血缘关系,排除D项。
      6.【答案】C
      【详解】根据材料可知,儒家“正名定分,礼乐刑政相济”,致力于通过名实相符、礼刑结合来规范社会政治秩序;墨家“兼爱非攻,尚同于义政”,试图以兼爱、尚同等理念构建公平正义的政治秩序;道家“清虚自守,君人南面之术”,旨在通过君主谦抑守柔实现自然有序的社会;法家“壹刑壹赏,以术驭臣”,主张以法治、权术等手段强化政治秩序。由此可见,各学派虽主张不同,但都围绕政治秩序的重塑展开,C项正确;材料强调的是政治治理,而非思想自由发展,排除A项;材料侧重政治秩序层面,“全面变革”的表述过于宽泛,排除B项;儒家强调道德(礼),但法家重法治轻道德,墨家重“义”,而非单纯强调道德,道家反对人为道德约束,排除D项。
      7.【答案】D
      【详解】材料中户籍制度从“告奸”到登记年龄、土地状况的演变,使政府能够精确掌握人口、年龄和土地信息,从而为按人口征发徭役、按土地征收赋税提供了准确依据,有效保障了国家赋役的征发,D项正确;材料无法推断出人口流动频繁的现象,且秦朝实行严格的人口控制政策,排除A项;秦朝统治危机加深是在后期,与户籍制度完善的初衷不符,排除B项;户籍制度完善虽便于征发赋役,但不能直接说明百姓负担因此加重,排除C项。
      8.【答案】D
      【详解】本题是单类型单项选择题。据本题主题干的设问词,可知这是推断题。根据表格信息可知,由秦朝的九卿制可以看出一些官职都是围绕皇家而设置的,国与皇家融为一体,体现了家国同治,D项正确;仅从九卿的职能无法体现秦朝是否统一的结论,排除A项;官僚政治是建立在官吏的选拔和任命的基础之上的,材料无法体现,排除B项;九卿是中央官制,材料没有提及地方制度,没有对比,故强干弱枝的结论无法得出,排除C项。
      9.【答案】C
      【详解】刺史代表中央巡视地方,直接听命于皇帝,“位卑权重”,有利于加强中央对地方的控制,C项正确;王国叛乱日益严重从材料无法推断出,排除A项;刺史制度为巡视监察地方官员和豪强势力的制度,不是中央官僚体制,排除B项;刺史品级不高,统揽地方大权说法错误,排除D项。
      10.【答案】C
      【详解】材料中黄香因孝顺被荐为孝廉,后来更是官至太尉,忠孝是儒家思想的核心内容,C项正确;材料只反映了黄香因“孝”被选拔,无法推断出统治者对官场的治理情况,排除A项;材料讲述的是黄香入仕为官的原因和途径(即选拔环节),而非他当官之后的考核情况,排除B项;通过考试选拔人才是隋唐以后确立的科举制度的特点,排除D项。
      11.【答案】B
      【详解】魏晋时期,书法从实用转向审美,人们审美观念发生变化,B项正确;东汉末年,书法开始成为一种艺术,排除A项;魏晋南北朝时期国家分裂、社会动荡,排除C项;市民阶层是北宋时期兴起,史实错误,排除D项。
      12.【答案】B
      【详解】根据材料结合所学可知,阮籍“傲然独得,任性不羁”“坚持决出胜负”体现了他的思想中有着追求个性自由的特点,而母亲下葬时“举声一号”“吐血数升”又体现了儒家伦理中对亲情的重视,表明魏晋时期士人思想并非单一受某一种思想影响,而是多种思想并存,思想领域呈现多元特征,B项正确;阮籍在母亲去世时“坚持决出胜负”,这一行为不符合儒家伦理中对亲人去世应有的哀伤、守礼等行为规范,“儒家伦理影响士人行为”说法片面,排除A项;虽然阮籍行为有不符合传统儒家观念的部分,但不能就此说传统观念发生“根本变化”,传统儒家观念在社会中仍有深厚根基,只是受到其他思想冲击,呈现多元局面,排除C项;阮籍母亲下葬时“举声一号”“吐血数升”说明他并非普遍漠视亲情伦理,只是其行为有不符合传统儒家亲情伦理表现形式的部分,排除D项。
      13.【答案】A
      【详解】根据材料“(南朝)自晋氏迁流,迄于太元之世,百许年中,无风尘之警,区域之内,晏如也。……地广野丰,民勤本业,一岁或稔,则数郡忘饥”结合所学知识可知,西晋末年北民南迁,为南方带来了大量劳动力、先进的农业生产技术和工具,同时南方社会安定的环境为农业发展提供了条件,最终推动江南地区从落后走向繁荣,与题干中“晋氏迁流”后的江南繁荣景象契合,A项正确;江南开发,南北经济趋向平衡,南方超过北方不对,排除B项;北魏迁都洛阳发生在北方地区,不符合材料的空间江南,排除C项;中国古代经济重心南移完成于南宋,东晋时期仅处于江南开发的初步繁荣阶段,尚未完成南移,排除D项。
      14.【答案】C
      【详解】根据材料“运河通航后,‘天下储积,得供五六十年’,江南的丝绸、粮食经运河三日可达洛阳;但同时,‘丁男不供,始役妇人’,民间有‘千里长河一旦开,亡隋波浪九天来’的歌谣流传”结合所学知识可知,材料通过对比大运河开通后的经济成效与修建过程中的民力损耗,展现了其“功过并存”的特点,意在说明对大运河的评价应客观全面,既看到其历史贡献,也正视其带来的负面影响,C项正确;“促进了南北经济交流”仅概括了材料中的积极影响,未涉及“征发妇人”“亡隋波浪”等消极信息,表述片面,排除A项;隋朝结束南北朝分裂是在隋文帝时期,而大运河开通于隋炀帝时期,时间与史实不符,排除B项;“是隋炀帝暴政的体现”仅聚焦于消极影响,忽略了大运河的长远历史价值,与材料同时呈现正反两面的意图不符,排除D项。
      15.【答案】C
      【详解】根据设问用词可知,这是正向题。时空范围是唐代的中国。根据所学知识可知,三省六部下,尚书省下设的六部负责具体执行,因此如果方案中涉及到沿途人力分配,由六部之一的户部协调,C项正确;中书省负责起草诏令,而非负责审核,排除A项;门下省有权驳回不妥的诏令,排除B项;门下省和尚书省在唐代是地位相当的中央中枢机构,相互分工制约,互不统属,排除D项。
      16.【答案】D
      【详解】根据材料和所学知识可知,唐朝中后期,为了解决财政困难,实行了两税法。两税法以资产和田亩为征税标准,较之前的赋税制度,扩大了征税范围,增加了政府的财政收入,这与表格中中央统计户数和朝廷赋税总收入大幅增长的情况相符合,D项正确;因为人口增长是一个相对缓慢的过程,不会“猛增”到两倍多,实际是两税法推行后,隐匿人口被重新统计,并非真实人口激增,题干强调的是制度等因素带来的变化,排除A项;租调制是北魏至隋及唐前期的赋税制度,大历末年至元和初年已不再推行,与材料时间不符,排除B项;材料中赋税总收入增长平缓(从1200万贯增至1305.6万贯),且户数大幅增加,说明人均赋税负担并未加重,反而可能趋于合理,排除C项。
      17.【答案】C
      【详解】材料显示,在咸亨五年、开耀二年、永淳二年以及光宅元年,生徒(主要是官僚贵族家庭的子弟)在科举录取中所占比例都较高,尤其是在前几个时间节点,生徒比例接近或超过80%,这表明门阀优势仍然存在,官僚贵族家庭子弟在科举录取中占据较大优势,C项正确;从图表中只能看到生徒(官僚贵族家庭子弟)和乡贡(地方选拔的非官学生员)录取比例的变化,并没有直接信息表明科举制度本身在不断完善,排除A项;虽然乡贡比例有所上升,但在整个唐代,生徒依然占据相当比例,说明在人才选拔中,官僚贵族家庭子弟仍有一定优势,不能简单地认为人才选拔完全公平公正,排除B项;图表主要展示的是科举录取生源比例的变化,没有直接涉及民众教育水平的相关信息,排除D项。
      18.【答案】C
      【详解】题干描述了宋朝中枢机构设置的特点——中书门下掌行政,枢密院掌军政,三司掌财政。三者互不统属、直接对皇帝负责,形成分权制衡的局面。结合所学知识可知,宋朝将原本集中的相权分割为行政、军事、财政三部分(即“二府三司制”),目的是削弱宰相权力,防止权臣出现,同时三大机构互不隶属,均直接听命于皇帝,使皇帝成为最高决策者,强化了对中枢机构的直接控制,C项正确;宋朝制度的核心是分割相权,而非规范化(如唐代三省六部制才是规范化),排除A项;三司与户部职能仍有交叉,且分权是为制衡,未必消除重叠,排除B项;“强干弱枝”指加强中央、削弱地方(如收精兵、削节度使),而题干描述的是中枢机构内部的权力分配,与地方无关,排除D项。
      19.【答案】D
      【详解】根据题干结合所学知识可知,契丹设置北面官管理契丹事务,设置南面官管理汉人事务,国制、汉制区别使用,说明其统治政策的特点是实行因俗而治,D项正确;南北面官制并非地方制度,且体现不出地方行政区划的混乱,排除A项;南北面官制度体现了因俗而治,并非社会分化,排除B项;材料体现的是制度创新以适应多民族统治(如“兼制中国”),而非统治危机(如矛盾激化),排除C项。
      20.【答案】D
      【详解】根据材料“专门种菜、果…… 出现菜户、茶户等专业户”并结合所学知识可知,宋代商品经济发展,农产品专业化种植并进入市场,商品化程度提高,专业户生产经济作物是为了市场交换,体现农产品商品化程度提升,D项正确;宋代因占城稻推广等,粮食产量提高,材料未提产量下降,排除A项;材料未涉及政府控制措施,如户籍、赋役限制,概念错位,排除B项;材料未涉及土地买卖,如地契、交易记录,排除C项。
      21.【答案】A
      【详解】从表格数据可以看出,两浙地区(位于南方)进士人数及占比在北宋前期到后期呈现上升趋势。经济重心南移过程中,南方经济得到发展,文化教育也随之进步,为科举考试输送了更多人才,A项正确;表格主要呈现的是不同时期全国进士总数以及两浙进士人数和占比情况,重点在于地区进士数量的变化,并没有涉及到科举制度本身的规则、流程、考试内容等方面的完善信息,排除B项;材料中没有任何信息指向中央与地方权力关系的变化,没有体现中央对地方控制力的加强等相关内容,排除C项;材料中仅仅是关于进士人数在不同时期的统计,没有涉及到统治区域变化的相关内容,无法从这些数据中推断出统治区域日益扩大,排除D项。
      22.【答案】C
      【详解】据材料可知,元代行省最高长官有“画一之权”,其权力较大,但其他高级官员由朝廷直接任命,且这些官员有对行省最高长官监督、否决之权,说明行省长官权力权力虽大,但不集中、不专断,C项正确;材料描述的是最高长官有其他官员监督否决,长官不能完全自主,排除A项;中央临时派出的机构是行省的性质,不是行省最高长官的特点,排除B项;行省长官权力是综合的,材料中未提及专职掌握地方军事大权信息,排除D项。
      23.【答案】C
      【详解】根据设问用词可知,这是影响题。时空范围是元代的中国。题干强调元朝驿站覆盖广、类型多样,且商旅可凭官府凭证使用,由此可知,元朝的驿站制度有助于加强区域之间的经济联系,C项正确;元朝实行民族歧视政策,并不能民族矛盾得到解决,排除A项;驿站制度在汉唐时期就已经出现了,B项的“开创”错误,排除B项;驿站主要用于交通通信,与农业无关,排除D项。
      24.【答案】C
      【详解】结合所学内容可知,元代国家的经济重心已经转移到南方,政府的财富收入主要依赖于南方,所以为了把大量物资从南方运往北方,元朝政府重新开通了大运河,故选C;大力发展海外贸易和收取货币地租明显不能把物资从南方转移到北方,排除AB;元朝定都大都后没有进行迁移,排除D。
      25.【答案】(1)措施:武力征伐;在边疆推广郡县制;移民戍边;和亲政策。(任答三点即可)
      (2)特点:以宽和团结为指导思想;因俗而治,手段多样;武力征服与怀柔笼络相结合;设置羁縻都督府州和都护府进行管理;册封少数民族首领并给予各种优待;实行“和亲”和“互市”政策加强联系。
      意义:加强了对边疆少数民族地区的管理,有利于民族地区的稳定;促进了边疆开发和经济文化的发展;加强了边疆少数民族与内地的交流,促进了民族交融;有利于维护国家统一,推动统一多民族封建国家的进一步发展。
      (3)启示:坚持国家主权与领土完整;尊重民族文化多样性;完善边疆治理体系;推动区域均衡发展。
      【详解】(1)根据材料一“秦灭六国后,兵不解甲,继而南击越人”结合所学从战争角度分析可知,武力征伐;根据材料一“如秦在南越、西瓯之地置南海、桂林、象郡”结合所学从制度角度分析可知,在边疆推广郡县制;根据材料一“‘戍以充之’和迁去开垦土地”结合所学知识从迁徙角度分析可知,移民戍边;根据材料一“汉王朝根据国势的强弱情况,对匈奴又实行了颇具特色的和亲政策。”结合所学从民族交流角度分析可知,和亲政策。
      (2)特点:根据材料二“自古皆贵中华,贱夷狄,朕独爱之如一”结合所学从政策思想角度分析可知,以宽和团结为指导思想;根据材料二“政府在通过武力征服稽胡、党项等民族的同时,还通过分化、打击等手段逐步瓦解突厥等势力”结合所学从治理手段角度分析可知,武力征服与怀柔笼络相结合;根据材料二“唐政府还总结了历代的经验,在边疆民族地区广设羁縻都督府、州”结合所学从制度角度分析可知,设置羁縻府州和都护府进行管理;根据材料二“朝贡后,回赐其锦袍金带、粮食和田地,赐予李姓,留宿卫等。”结合所学笼络政策角度分析可知,册封少数民族首领并给予各种优待;根据材料二“由中央政府授予少数民族首领都督、刺史等职,以管理本民族事务”结合所学从治理原则角度分析可知,因俗而治,手段多样;根据材料二“唐政府还对周边少数民族大规模实行‘和亲’政策和‘互市’政策”结合所学从社会角度分析可知,实行“和亲”和“互市”政策加强联系。意义:根据材料二“既巩固了边疆安全,扩大了国家疆域,”结合所学知识从边疆管理角度分析可知,加强了对边疆少数民族地区的管理,有利于民族地区的稳定;根据材料二“唐政府还对周边少数民族大规模实行‘和亲’政策和‘互市’政策”结合所学从文化交流角度分析可知,加强了边疆少数民族与内地的交流,促进了民族交融;根据材料二“唐政府还总结了历代的经验,在边疆民族地区广设羁縻都督府、州”结合所学从地区角度分析可知,促进了边疆开发和经济文化的发展;根据材料二“自古皆贵中华,贱夷狄,朕独爱之如一”结合所学从国家统一角度分析可知,有利于维护国家统一,推动统一多民族封建国家的进一步发展。
      (3)启示:根据材料“为了保障开疆拓土政策的顺利进行,秦汉还制定了一些具体的民族政策,如秦在南越、西瓯之地置南海、桂林、象郡,汉在匈奴故地陆续设立了朔方郡、酒泉郡、武威郡、张掖郡、敦煌郡等”“对周边民族以宽和团结的政策,并得到各民族的衷心拥护。唐政府还总结了历代的经验,在边疆民族地区广设羁縻都督府、州,由中央政府授予少数民族首领都督、刺史等职,以管理本民族事务;在重要地区则设都护府,以加强对少数民族的领导。唐政府还给少数民族首领各种优待”可知,坚持国家主权与领土完整;完善边疆治理体系;根据材料“秦从匈奴手中夺得河套地区后,将数以万计的中原汉族军民,‘戍以充之’和迁去开垦土地”“唐政府还对周边少数民族大规模实行‘和亲’政策和‘互市’政策,以加强中央王朝和各少数民族的联系”可知,推动区域均衡发展;根据所学知识可知,尊重民族文化多样性。
      26.【答案】(1)措施:中央派文官出任地方各州的长官知州;设诸路转运司统管地方财政;将地方精锐部队编入禁军,定期更换驻地;各州设通判,与知州彼此制约;包括转运司在内,设置四个路级机构。
      (2)意义:加强中央集权,巩固了多民族国家的统一;提高行政效率;促进边疆少数民族政治、经济和文化的发展;是中国省制的开端,对后世影响深远。
      【详解】(1)根据材料并结合所学,从政治、军事、财政和监察等角度回答即可,具体措施为:中央派文官出任地方各州的长官知州;设诸路转运司统管地方财政;将地方精锐部队编入禁军,定期更换驻地;各州设通判,与知州彼此制约;包括转运司在内,设置四个路级机构。
      (2)根据材料“宋亡后,中华大地上再度出现一个王朝统治的格局。”得出加强中央集权,巩固了多民族国家的统一;根据“行中书省简称行省或省,是元朝的创制,一直沿用至今。”得出是中国省制的开端,对后世影响深远;结合所学从民族、文化等角度得出促进边疆少数民族政治、经济和文化的发展。
      27.【答案】示例一:
      论题:秦汉是统一多民族封建国家的形成和巩固时期。
      阐述:统一是中国历史发展的主流,秦汉在政治、经济、文化、疆域上的“大一统”措施,推动统一多民族国家的形成与发展。政治上:秦以皇帝制度为核心,废分封行郡县,建立一整套的选官、监察、考核制度,正式创立了专制主义中央集权制。汉承秦制,不断加以完善,设立中朝,加强皇权。实行推恩令,派遣刺史,加强中央集权。疆域上:秦的统一,建立起幅员辽阔的国家,空前统一的封建国家促进了各民族交流交融,推动统一多民族国家局面的形成。汉武帝开拓边疆,北击匈奴、沟通西域、设置西域都护府等,巩固统一的多民族国家。经济文化上,秦汉时期是倡导国家经济文化大一统的重要时期,秦焚书坑儒、统一文字、统一度量衡,汉代盐铁官营、改革币制,思想上“罢黜百家独尊儒术”,儒学成为中国传统文化的主流,使得专制“大一统”思想成为一种主流意识形态。
      综上所述,秦汉时期的政治体制、经济形式和文化格局上坚持“大一统”原则,建立和巩固了专制主义中央集权制度,对后世产生深远影响。
      示例二:
      论题:隋唐制度的创新推动了国力的强盛。
      阐述:隋炀帝创立科举制,唐朝继承和完善科举制度,唐太宗增加了考试科目,武则天首创武举和殿试,唐玄宗任用高官主持考试。科举制使出身社会中下层的读书人通过相对公平的考试参与政权,扩大了统治的基础,提高了官员的文化素质,加强了中央集权,社会渐形成了重学风气,促进了文化的发展,最终提高了国家的软实力;隋唐时期,中央确立了三省六部制。三省职权分工明确,又彼此制约,三省共议国事,执宰相之职。三省六部制的确立提高了国家治理效率,分割相权,加强皇权,是中央中枢行政体制的成熟和完善,也是中国政治制度的重大变革,对后世影响深远。它的确立有利于唐朝政治的稳定,助力了唐朝国力的提升隋朝确立租调制,唐前期实行租庸调制。随着土地买卖和兼并之风盛行,政府直接控制的土地日益减少,均田制瓦解,租庸调制无法推行。为了解决财政困难,780年,唐德宗接受宰相杨炎的建议,实行两税法,规定,每户按人丁和资产缴纳户税,按田亩缴纳地税,取消租庸调和一切杂税、杂役,一年分夏季和秋季两次征税。它的实行简化了税收名目,扩大了税收对象,保证国家的财政收入;也改变了自战国以来以人丁为主的赋税制度,减轻了政府对农民的人身控制,提高了农民的积极性,客观上推动了农耕经济的发展,提高了国家的经济实力。
      综上所述,隋唐制度的创新有利于国家实力的提升,同时对后世影响深远;隋唐时期的制度创新是中国古代专制主义中央集权制度的完备与成熟,具有承上启下的作用。
      【详解】《新编中国史》将秦汉时期的时代特征概括为:帝国的建立,意指秦汉是统一多民族封建国家的形成和巩固时期,故可以此为论题,从政治、疆域、经济、文化等方面,结合相关史实进行论述。如秦朝统一全国,北击匈奴、南征百越,建立起我国历史上第一个统一的多民族封建国家;创立皇帝制度,推广行郡县,加强君主专制中央集权;焚书坑儒、统一文字、统一度量衡,巩固统一。汉承秦制,不断加以完善,设立中朝,加强皇权;实行推恩令,派遣刺史,加强中央集权;北击匈奴、沟通西域、设置西域都护府;盐铁官营、改革币制;“罢黜百家独尊儒术”,巩固了大一统。最后进行总结,回扣主题。
      《新编中国史》将魏晋南北朝时期的时代特征概括为:分裂与融合的时代,也即魏晋南北朝时期国家陷入分裂战乱,但社会经济在曲折中仍有发展,南方的开发初见成效,汉族与内迁边疆民族逐步走向交融,推动了统一多民族封建国家的发展。故可得出论题:魏晋南北朝时期,民族交融的发展和南方的开发推动了统一多民族封建国家的发展。进而从民族融合、江南开发等方面进行论述。最后进行总结,回扣主题。
      《新编中国史》将隋唐时期的时代特征概括为:制度创新、王朝盛世,也即隋唐时期在中枢行政、选官、赋税等制度上有诸多创新,促进了政局稳定和经济社会发展。故可拟定论题隋唐制度的创新推动了国力的强盛。可围绕科举制、三省六部制、两税法等,从背景、特点、影响等方面进行论述。最后进行总结,回扣主题。
      开放性试题,言之有理即可。注意史论结合、逻辑严密。
      学派
      核心政治主张
      儒家
      正名定分,礼乐刑政相济
      墨家
      兼爱非攻,尚同于义政
      道家
      清虚自守,君人南面之术
      法家
      壹刑壹赏,以术驭臣
      名称
      主要职能
      名称
      主要职能
      郎中令
      宫中警卫
      宗正
      皇室宗族
      卫尉
      宫门警卫
      廷尉
      司法和首都警卫
      少府
      皇家财政及官府手工业
      典客
      少数民族事务
      太仆
      宫廷车马
      治粟内史
      国家财政和税收
      奉常
      宗教、礼仪和教化


      大历末年(777—779年)
      元和初年(806—810年)
      中央统计户数
      120万户左右
      310万户左右
      朝廷赋税总收入
      1200万贯/年(含近半数盐利)
      1305.6万贯/年(盐利不在此限)
      年代
      全国进士总数
      两浙进士人数
      两浙进士占比
      北宋前期
      3422
      135
      3.95%
      北宋中期
      7536
      1053
      13.97%
      北宋后期
      8211
      1203
      14.65%
      时期
      特征
      秦汉
      帝国的建立
      魏晋南北朝
      分裂与融合的时代
      隋唐
      制度创新、王朝盛世

      相关试卷

      2025—2026学年度河南省信阳高级中学高一上学期11月月考历史试题(解析版):

      这是一份2025—2026学年度河南省信阳高级中学高一上学期11月月考历史试题(解析版),共14页。试卷主要包含了单选题,非选择题等内容,欢迎下载使用。

      2025-2026学年度河南省信阳高级中学高一上学期1月月考历史试题(解析版):

      这是一份2025-2026学年度河南省信阳高级中学高一上学期1月月考历史试题(解析版),共22页。试卷主要包含了选择题,材料题等内容,欢迎下载使用。

      河南省信阳高级中学(北湖校区)2025-2026学年高一上学期10月月考历史试题(解析版):

      这是一份河南省信阳高级中学(北湖校区)2025-2026学年高一上学期10月月考历史试题(解析版),共20页。试卷主要包含了选择题,材料题等内容,欢迎下载使用。

      资料下载及使用帮助
      版权申诉
      • 1.电子资料成功下载后不支持退换,如发现资料有内容错误问题请联系客服,如若属实,我们会补偿您的损失
      • 2.压缩包下载后请先用软件解压,再使用对应软件打开;软件版本较低时请及时更新
      • 3.资料下载成功后可在60天以内免费重复下载
      版权申诉
      若您为此资料的原创作者,认为该资料内容侵犯了您的知识产权,请扫码添加我们的相关工作人员,我们尽可能的保护您的合法权益。
      入驻教习网,可获得资源免费推广曝光,还可获得多重现金奖励,申请 精品资源制作, 工作室入驻。
      版权申诉二维码
      欢迎来到教习网
      • 900万优选资源,让备课更轻松
      • 600万优选试题,支持自由组卷
      • 高质量可编辑,日均更新2000+
      • 百万教师选择,专业更值得信赖
      微信扫码注册
      手机号注册
      手机号码

      手机号格式错误

      手机验证码 获取验证码 获取验证码

      手机验证码已经成功发送,5分钟内有效

      设置密码

      6-20个字符,数字、字母或符号

      注册即视为同意教习网「注册协议」「隐私条款」
      QQ注册
      手机号注册
      微信注册

      注册成功

      返回
      顶部
      学业水平 高考一轮 高考二轮 高考真题 精选专题 初中月考 教师福利
      添加客服微信 获取1对1服务
      微信扫描添加客服
      Baidu
      map