搜索
      上传资料 赚现金

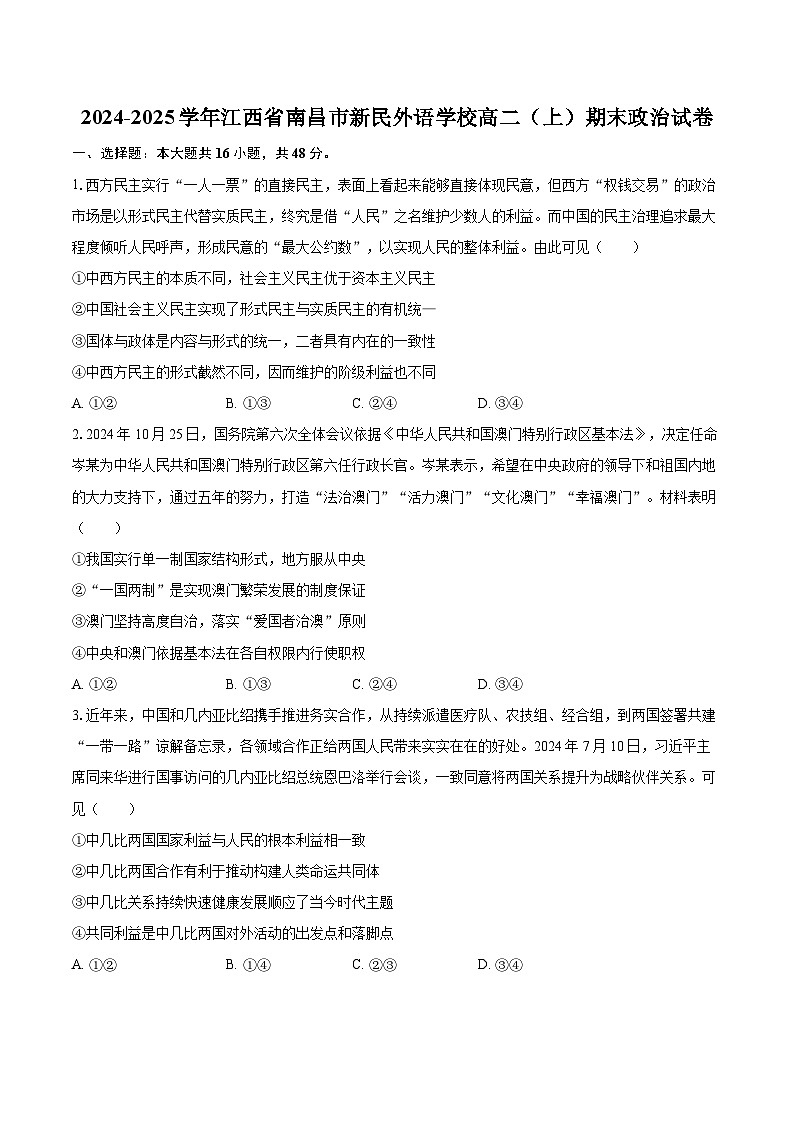
      2024-2025学年江西省南昌市新民外语学校高二(上)期末政治试卷-自定义类型

      • 28.61 KB
      • 2026-01-19 23:45:37
      • 16
      • 0
      • 教习网9084313
      加入资料篮
      立即下载
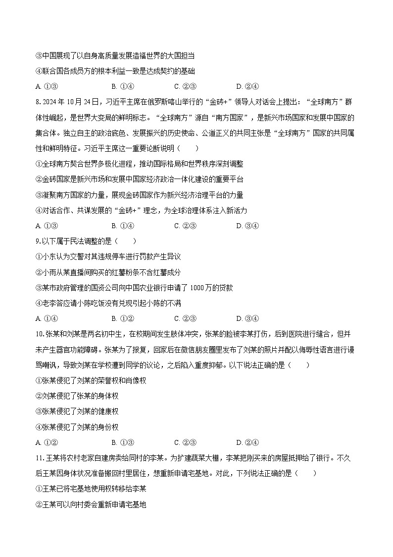
      2024-2025学年江西省南昌市新民外语学校高二(上)期末政治试卷-自定义类型第1页
      1/8
      2024-2025学年江西省南昌市新民外语学校高二(上)期末政治试卷-自定义类型第2页
      2/8
      2024-2025学年江西省南昌市新民外语学校高二(上)期末政治试卷-自定义类型第3页
      3/8
      还剩5页未读, 继续阅读

      2024-2025学年江西省南昌市新民外语学校高二(上)期末政治试卷-自定义类型

      展开

      相关试卷

      2024-2025学年江西省南昌市新民外语学校高二(上)期末政治试卷-自定义类型:

      这是一份2024-2025学年江西省南昌市新民外语学校高二(上)期末政治试卷-自定义类型,共8页。试卷主要包含了选择题,材料题等内容,欢迎下载使用。

      江西省南昌市新民外语学校2024-2025学年高二上学期期末政治试题:

      这是一份江西省南昌市新民外语学校2024-2025学年高二上学期期末政治试题,共8页。

      2025-2026学年江西省南昌二中高一(上)期中政治试卷-自定义类型:

      这是一份2025-2026学年江西省南昌二中高一(上)期中政治试卷-自定义类型,共12页。试卷主要包含了选择题,材料题等内容,欢迎下载使用。

      资料下载及使用帮助
      版权申诉
      • 1.电子资料成功下载后不支持退换,如发现资料有内容错误问题请联系客服,如若属实,我们会补偿您的损失
      • 2.压缩包下载后请先用软件解压,再使用对应软件打开;软件版本较低时请及时更新
      • 3.资料下载成功后可在60天以内免费重复下载
      版权申诉
      若您为此资料的原创作者,认为该资料内容侵犯了您的知识产权,请扫码添加我们的相关工作人员,我们尽可能的保护您的合法权益。
      入驻教习网,可获得资源免费推广曝光,还可获得多重现金奖励,申请 精品资源制作, 工作室入驻。
      版权申诉二维码
      欢迎来到教习网
      • 900万优选资源,让备课更轻松
      • 600万优选试题,支持自由组卷
      • 高质量可编辑,日均更新2000+
      • 百万教师选择,专业更值得信赖
      微信扫码注册
      手机号注册
      手机号码

      手机号格式错误

      手机验证码 获取验证码 获取验证码

      手机验证码已经成功发送,5分钟内有效

      设置密码

      6-20个字符,数字、字母或符号

      注册即视为同意教习网「注册协议」「隐私条款」
      QQ注册
      手机号注册
      微信注册

      注册成功

      返回
      顶部
      学业水平 高考一轮 高考二轮 高考真题 精选专题 初中月考 教师福利
      添加客服微信 获取1对1服务
      微信扫描添加客服
      Baidu
      map