搜索
      上传资料 赚现金

      人教版初中地理七年级下册(2024)8.4 俄罗斯 教学设计

      • 980.99 KB
      • 2026-01-19 16:38:35
      • 22
      • 0
      • 教习网用户3254657
      加入资料篮
      立即下载
      人教版初中地理七年级下册(2024)8.4 俄罗斯 教学设计第1页
      高清全屏预览
      1/6
      人教版初中地理七年级下册(2024)8.4 俄罗斯 教学设计第2页
      高清全屏预览
      2/6
      人教版初中地理七年级下册(2024)8.4 俄罗斯 教学设计第3页
      高清全屏预览
      3/6
      还剩3页未读, 继续阅读

      初中地理人教版(2024)七年级下册俄罗斯教学设计

      展开

      这是一份初中地理人教版(2024)七年级下册俄罗斯教学设计,共6页。
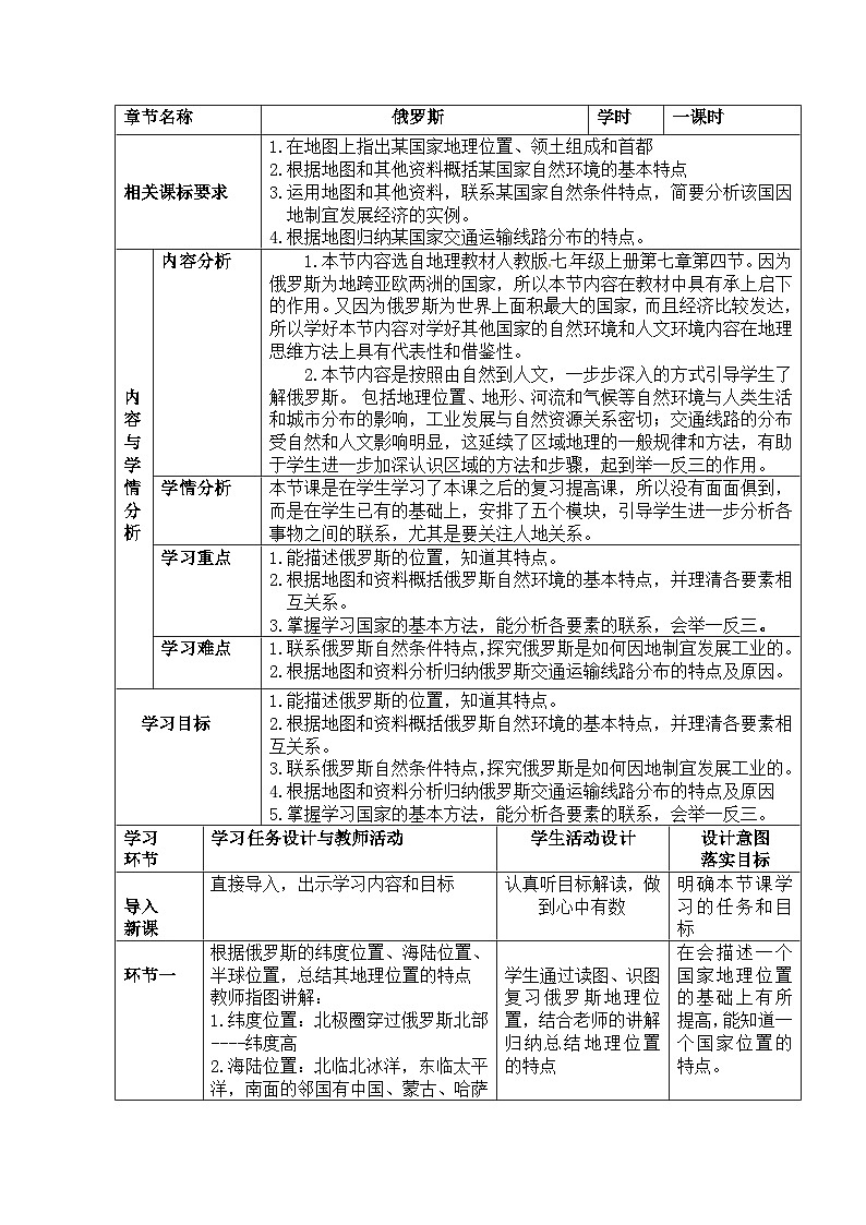
      俄罗斯
      学时
      一课时
      相关课标要求
      1.在地图上指出某国家地理位置、领土组成和首都
      2.根据地图和其他资料概括某国家自然环境的基本特点
      3.运用地图和其他资料,联系某国家自然条件特点,简要分析该国因地制宜发展经济的实例。
      4.根据地图归纳某国家交通运输线路分布的特点。
      内容与学情分析
      内容分析
      1.本节内容选自地理教材人教版七年级上册第七章第四节。因为俄罗斯为地跨亚欧两洲的国家,所以本节内容在教材中具有承上启下的作用。又因为俄罗斯为世界上面积最大的国家,而且经济比较发达,所以学好本节内容对学好其他国家的自然环境和人文环境内容在地理思维方法上具有代表性和借鉴性。
      2.本节内容是按照由自然到人文,一步步深入的方式引导学生了解俄罗斯。 包括地理位置、地形、河流和气候等自然环境与人类生活和城市分布的影响,工业发展与自然资源关系密切;交通线路的分布受自然和人文影响明显,这延续了区域地理的一般规律和方法,有助于学生进一步加深认识区域的方法和步骤,起到举一反三的作用。
      学情分析
      本节课是在学生学习了本课之后的复习提高课,所以没有面面俱到,而是在学生已有的基础上,安排了五个模块,引导学生进一步分析各事物之间的联系,尤其是要关注人地关系。
      学习重点
      1.能描述俄罗斯的位置,知道其特点。
      2.根据地图和资料概括俄罗斯自然环境的基本特点,并理清各要素相互关系。
      3.掌握学习国家的基本方法,能分析各要素的联系,会举一反三。
      学习难点
      1.联系俄罗斯自然条件特点,探究俄罗斯是如何因地制宜发展工业的。
      2.根据地图和资料分析归纳俄罗斯交通运输线路分布的特点及原因。
      学习目标
      1.能描述俄罗斯的位置,知道其特点。
      2.根据地图和资料概括俄罗斯自然环境的基本特点,并理清各要素相互关系。
      3.联系俄罗斯自然条件特点,探究俄罗斯是如何因地制宜发展工业的。
      4.根据地图和资料分析归纳俄罗斯交通运输线路分布的特点及原因
      5.掌握学习国家的基本方法,能分析各要素的联系,会举一反三。
      学习
      环节
      学习任务设计与教师活动
      学生活动设计
      设计意图
      落实目标
      导入
      新课
      直接导入,出示学习内容和目标
      认真听目标解读,做到心中有数
      明确本节课学习的任务和目标
      环节一
      知位置
      特点
      根据俄罗斯的纬度位置、海陆位置、半球位置,总结其地理位置的特点
      教师指图讲解:
      1.纬度位置:北极圈穿过俄罗斯北部----纬度高
      2.海陆位置:北临北冰洋,东临太平洋,南面的邻国有中国、蒙古、哈萨克斯坦,西部有很多陆上邻国,还濒临波罗的海----海陆兼备
      3.半球位置:160°E经线是东西半球的分界线——地跨东西两半球
      4.乌拉尔山脉是亚欧两大洲的分界线——横跨亚欧大陆北部
      5.俄罗斯是亚洲还是欧洲的国家?
      讲:俄罗斯在在亚洲部分的面积占国土面积的3/4,人口占全国总人口的1/4欧洲部分的面积占国土面积的1/4,人口占全国总人口的3/4。
      首都莫斯科位于欧洲
      受地理、历史、民族和宗教等因素的影响,历来被认为是欧洲的国家。
      学生通过读图、识图复习俄罗斯地理位置,结合老师的讲解归纳总结地理位置的特点
      思考:俄罗斯是亚洲还是欧洲的国家呢?
      在会描述一个国家地理位置的基础上有所提高,能知道一个国家位置的特点。

      培养学生学会从地图中和材料中获取地理信息的能力,分析位置特点,做到有理有据。
      环节二
      理要素
      关联
      过渡:俄罗斯的地域辽阔,自然环境独特,不但要知道自然环境的特点,还要理清各要素之间相互关系。
      (一)地形 主要地形区 地势特点
      1.出示地形区:在亚洲部分也称“西伯利亚地区”,东西伯利亚山地——中西伯利亚高原——西西伯利亚平原 ,都有“西伯利亚”,欧洲部分位于欧洲东部,是东欧平原。用此方法记住地形区。
      从地形类型来看由平原——高原——山地,判断地势特点是:西低东高
      2.出示:分层设色地形图图例
      由此看出俄罗斯的地势特点是:西低东高
      (二)河流 主要河流、河流流向和地势的关系
      1.自东向西出示:勒拿河、叶尼塞河、鄂毕河。
      总结:亚洲部分的河流自南向北流注入北冰洋,由此判断亚洲部分的地势特点:南高北低
      根据河流的流向可以判断地势高低,根据地势高低也可以判断河流的流向。
      欧洲部分是“母亲河”——伏尔加河
      (三)气候
      1.气候与生活
      在俄罗斯我们看到人们的生活是这样的:喝烈酒吃冻鱼,穿皮毛衣服,房屋墙很厚,行走在冰天雪地的火车。
      过渡:俄罗斯的吃穿住行的生活方式与当地的气候有关
      2.气候特点
      指图讲解:
      以温带大陆性气候为主,北部地区为寒带气候,东部是温带疾风气候。
      根据莫斯科和雅库茨克气候共同点总结:
      气候特点:冬季寒冷而漫长,
      夏季温暖而短促
      原因是:纬度高
      过渡:俄罗斯东西距离长,气候差异很大
      3.东西气候差异
      总结:
      气温:莫斯科气温年较差小于雅库茨克,年均温高于雅库茨克
      降水:莫斯科年降水量高于雅库茨克
      提高:出示奥伊米亚康气候图,东部的奥伊米亚康位于东西伯利亚山地比较三地的气候差异,奥伊米亚康气温更低,气温年较差更大,主要是因为,地势较高,也加剧了东部地区的严寒。
      因此可以看出影响东西部的气候差异的主要因素是:海陆位置和地形
      受气候影响俄罗斯东部欧洲部分人口较多:欧洲部分气候温暖,人口较多
      自然环境与农业
      过渡:这样的自然环境对俄罗斯农业有什么影响?
      俄罗斯的农业(种植业)主要分布在欧洲东欧平原
      原因:纬度低,气候较温暖,东欧平原,地势较平坦,伏尔加河,有水源灌溉条件
      学生读图、识图,
      比较,积极思考。
      读图思考:
      1.俄罗斯有哪些主要的地形区?
      2.判断俄罗斯地势东西方向有什么特点?
      读图思考:1.俄罗斯有哪些主要河流?
      2.说出亚洲部分的河流的流向,判断俄罗斯亚洲部分的地势有什么特点?
      思考:俄罗斯的吃穿住行的生活方式受哪种因素的影响?
      思考:1.俄罗斯哪种气候类型分布最广?
      2.读“莫斯科和雅库茨克多年平均各月气温和降水量图”结合纬度位置分析其气候总体特征
      思考:读图比较莫斯科和雅库茨克的气候差异,并分析影响因素是什么?
      读图:找出俄罗斯的农业集中分布区,并分析原因
      教给学生记忆地形区的方法
      培养学生的读图、识图能力。掌握总结地形、地势特点的思路和方法。提高学生总结归纳能力。
      培养学生分析能力,注重各要素之间的关联
      学习生活中的地理,密切联系生活
      读图分析问题能力培养
      进一步分析各要素之间的关联
      自然环境对农业的影响,关注人地关系,从自然到人文
      环节三
      探工业
      发展
      过渡:俄罗斯的农业受自然环境影响很大,工业是什么状况呢?
      指图总结:1.主要的资源:主要的资源:煤炭、铁,石油,天然气,有色金属等矿产,还有丰富的森林、水能。
      2.特点:俄罗斯自然资源丰富,种类齐全,这为俄罗斯发展工业奠定了良好的物质基础。
      3.工业区分布特点:以丰富的矿产资源为基础,就近分布,在内陆地区。
      4.工业部分的特点:工业部门较齐全讲:图中划线的工业部分:石油工业、钢铁工业、机械、煤炭、天然气等。俄罗斯重工业发达。消费品制造业发展滞后。
      过渡:如果你是商人,考虑从中国向俄罗斯出口哪些商品?
      中国对俄罗斯出口货物主要有玩具、体育用品、皮革制品、床上用品、服装、鞋类和家具等与人们生活密切相关的消费品。
      4.俄罗斯的工业和日本的工业发展有很大不同
      完成填表内容
      总结:各国要因地制宜发展自己国家的经济
      举例:前面学的印度利用本国的人力资源丰富、劳动力成本低,英语普及、信息技术发展较早的优势发展服务外包产业,被称为“世界办公室”。
      读图思考:俄罗斯的自然资源有什么特点?
      1.读图找出俄罗斯的四大工业区
      2.思考:工业区与矿产资源分布之间有什么关系?
      读图了解各工业区的工业部门,总结工业结构特点
      比较俄罗斯和日本工业分布特点和原因(完成表格)
      学生复习巩固以前所学的知识
      培养学生对地理信息的归纳、推理、对比及分析判断等思维能力
      提高学习兴趣
      提高学生比较、联系的能力
      环节四
      析交通
      分布
      1.指图讲述:俄罗斯的重要城市:西伯利亚大铁路的起点——符拉迪沃斯托克(海参崴)是太平洋沿岸的港口,叶卡捷琳堡、莫斯科、圣彼得堡,摩尔曼斯克
      讲:2.俄罗斯主要交通部门:铁路、公路、航空、内河与海洋航运和管道运输
      在运输中承担的任务不同
      客运以铁路和公路为主,
      货运以铁路和管道为主。
      管道主要运输石油和天然气。
      3.俄罗斯的交通运输线路 分布不平衡
      主要表现以下几方面:
      管道运输欧洲部分稠密,亚洲稀疏
      欧洲部分的伏尔加河“五海通航”
      亚洲部分的河流的航运价值低是因为气温低,河流结冰期长
      欧洲部分铁路非常密集,形成以莫斯科为中心的放射状铁路网。
      亚洲部分铁路比较稀疏,主要是西伯利亚大铁路,被称为“亚欧大陆桥”。
      4.西伯利亚大铁路的亚洲部分修建在南部的山区的原因
      气候的影响:南部纬度低,气温高;北部纬度较高,气候寒冷,土壤结冰期长,并且有较厚冻土,难以修建铁路。
      资源和工业分布的影响:南部矿产资源丰富,修铁路利于矿产开发和工业发展。
      人口和城市分布:南部人口和城市比北部多,修铁路利于经济发展。
      其它:南部邻国多,对外交通便利。
      读图和文字,了解俄罗斯的主要城市分布
      思考:俄罗斯的交通运输线路分布有什么特点 ?
      结合前面所学知识分析原因
      思考:亚洲部分的河流的航运价值低,想一想为什么?
      思考:在山区建铁路,建设成本会显著增加。想想西伯利亚大铁路沿南部山区修建的原因?
      增加课外资料,提高学生学习兴趣
      对知识进行总结、拓展,提高学生综合能力
      提高学生从自然到人文的综合分析问题的能力,把所学知识应用到实际问题中
      环节五
      会学习
      方法
      过渡:通过俄罗斯这节课的学习,要近一步掌握学习国家的方法
      我们了解一个国家主要从位置、自然环境、自然资源、经济、人口城市几个方面学习
      1.位置:不但会描述一个国家的位置,还要抓住这个国家位置的特点:如日本位于板块交界地带,多火山地震;印度纬度低是热带和亚热带气候;俄罗斯纬度高、跨亚欧两大洲等2.位置对自然环境有很大影响,自然环境之间也是相互影响的,地形影响气候如奥伊米亚康
      地形影响河流的流向,气候影响河流水量的大小和有无结冰期等,
      3.各国要根据各自的自然环境和自然资源条件因地制宜发展经济,经济主要包括农业、工业和交通,印度主要是热带季风气候与粮食生产是农业;俄罗斯的工业分布在原料产地附近,以重工业为主;日本的工业依靠便利的海运分布在沿海地区。
      4.经济的发展和人口、城市分布是相互影响的,如俄罗斯铁路的修建,印度发展服务外包产业的发展等。
      结合图学会学习国家的方法
      提高学习能力,掌握学习国家(区域)的方法,每个国家不是面面俱到,抓住重点。
      希望把这种方法运用到以后的学习中
      学法
      迁移
      加拿大位置及人口、矿产等分布示意图
      北美洲气候图
      加拿大植被和农业区分布示意图
      出示问题逐一讲解
      根据加拿大位置及人口、矿产等分布示意图,北美洲气候图,以及加拿大植被和农业区分布示意图,完成下列问题。
      1.描述加拿大的纬度位置:
      2.加拿大人口分布最集中的地区是 , 其形成的最主要的自然原因是 。
      3.加拿大矿产资源的特点:种类 、分布 。
      4.加拿大的主要气候类型是 。
      5.加拿大农业区主要分布在 ,影响因素是 。

      相关教案

      初中地理人教版(2024)七年级下册俄罗斯教学设计:

      这是一份初中地理人教版(2024)七年级下册俄罗斯教学设计,共6页。

      初中地理人教版(2024)七年级下册(2024)俄罗斯教案:

      这是一份初中地理人教版(2024)七年级下册(2024)俄罗斯教案,共3页。教案主要包含了教学目标,课时内容,教学过程,板书设计等内容,欢迎下载使用。

      资料下载及使用帮助
      版权申诉
      • 1.电子资料成功下载后不支持退换,如发现资料有内容错误问题请联系客服,如若属实,我们会补偿您的损失
      • 2.压缩包下载后请先用软件解压,再使用对应软件打开;软件版本较低时请及时更新
      • 3.资料下载成功后可在60天以内免费重复下载
      版权申诉
      若您为此资料的原创作者,认为该资料内容侵犯了您的知识产权,请扫码添加我们的相关工作人员,我们尽可能的保护您的合法权益。
      入驻教习网,可获得资源免费推广曝光,还可获得多重现金奖励,申请 精品资源制作, 工作室入驻。
      版权申诉二维码
      初中地理人教版(2024)七年级下册(2024)电子课本 新教材

      地理 · 七年级下册(2024)

      版本: 人教版(2024)

      出版社: 人民教育出版社

      切换版本册别
      • 课件
      • 教案
      • 练习
      • 试卷
      • 学案
      • 更多

      1000万一线老师的共同选择

      • 更专业

        地区版本全覆盖, 同步最新教材, 公开课⾸选;1200+名校合作, 5600+⼀线名师供稿

      • 更丰富

        涵盖课件/教案/试卷/素材等各种教学资源;10000万+优选资源 ⽇更新8000+

      • 更便捷

        课件/教案/试卷配套, 打包下载;手机/电脑随时随地浏览;⽆⽔印, 下载即可⽤

      • 真低价

        超⾼性价⽐, 让优质资源普惠更多师⽣

      选择我的教材
      学段
      学科
      版本
      册别
      已选择:
      确定
      欢迎来到教习网
      • 900万优选资源,让备课更轻松
      • 600万优选试题,支持自由组卷
      • 高质量可编辑,日均更新2000+
      • 百万教师选择,专业更值得信赖
      微信扫码注册
      手机号注册
      手机号码

      手机号格式错误

      手机验证码 获取验证码 获取验证码

      手机验证码已经成功发送,5分钟内有效

      设置密码

      6-20个字符,数字、字母或符号

      注册即视为同意教习网「注册协议」「隐私条款」
      QQ注册
      手机号注册
      微信注册

      注册成功

      返回
      顶部
      中考一轮 精选专题 初中月考 教师福利
      添加客服微信 获取1对1服务
      微信扫描添加客服
      Baidu
      map