


2025-2026学年江西省多校高三上学期12月联考生物试卷(学生版)
展开 这是一份2025-2026学年江西省多校高三上学期12月联考生物试卷(学生版),共12页。试卷主要包含了本试卷主要考试内容等内容,欢迎下载使用。
1.答题前,考生务必将自己的姓名、考生号、考场号、座位号填写在答题卡上。
2.回答选择题时,选出每小题答案后,用铅笔把答题卡上对应题目的答案标号涂黑。如需改动,用橡皮擦干净后,再选涂其他答案标号。回答非选择题时,将答案写在答题卡上。写在本试卷上无效。
3.考试结束后,将本试卷和答题卡一并交回。
4.本试卷主要考试内容:人教版必修1、2,选择性必修1、2、3。
一、单项选择题:本题共12小题,每小题2分,共24分。在每小题给出的四个选项中,只有一项是符合题目要求的。
1. 人类在探索基因本质的道路上历尽艰辛。下列关于教材遗传学经典实验的分析,错误的是( )
A. 格里菲思用肺炎链球菌进行的实验不能证明DNA是遗传物质
B. 艾弗里的肺炎链球菌体外转化实验中控制变量采用了“减法原理”
C. 烟草花叶病毒侵染实验说明RNA是烟草花叶病毒的遗传物质
D. 噬菌体侵染细菌实验的后代中能检测到32P和35S
2. 平板划线法是分离和纯化微生物的常用方法。下列操作的关键步骤中,主要目的是使菌液得以稀释,从而最终获得单菌落的是( )
A. 配制固体培养基时,加入定量的无菌水
B. 在火焰旁冷却接种环,并蘸取一环菌液
C. 从上一次划线的末端开始进行下一次划线
D. 最后一次划线后,将接种环置于火焰上灼烧
3. 南极鳕鱼体内有一种抗冻蛋白(AFP),有助于其在低温海水环境中生存。研究发现,AFP通过其独特的结构与冰晶表面结合,以此降低血液的冰点,从而阻止体液冻结。下列叙述错误的是( )
A. AFP的结构取决于其特定的氨基酸序列及空间折叠方式
B. 南极鳕鱼血液中含量最多的化合物是AFP
C. 若将AFP基因导入农作物,则有望提高农作物的抗冻能力
D. 细胞中AFP的合成与分泌过程,体现了生物膜系统在结构与功能上的联系
4. 在细胞膜和液泡膜上具有运输H+的载体蛋白,如图所示。下列关于H+跨膜运输的分析,错误的是( )
A. 推测液泡的pH低于细胞质基质的pH
B. H+-ATP酶每次转运H+都会发生自身构象的改变
C. H+-ATP酶作为一种载体蛋白,同时具备催化ATP水解和运输H+的功能
D. 溶质分子借助H+浓度梯度进入细胞的方式,是一种不消耗能量的被动运输
5. 医生通过问诊绘制了某线粒体基因突变患者的家系图,如图所示。该病的遗传特点是( )
A. 患者的母亲一般患该病B. 患者的孩子一般患该病
C. 人群中患该病人数较多D. 人群中女性患者多于男性患者
6. 肺部通气功能障碍会引起体内CO2浓度过高,从而导致呼吸性酸中毒,出现呼吸急促、心律失常等症状。下列分析错误的是( )
A. 体内CO2浓度过高,会导致脑干呼吸中枢兴奋,呼吸加快
B. 呼吸性酸中毒患者的细胞外液pH降低,内环境稳态失调
C. CO2既是细胞呼吸的产物,也是内环境的成分之一
D. 呼吸性酸中毒会导致副交感神经兴奋,心跳加快
7. 某真核生物基因的结构中,编码区包含能编码蛋白质的外显子和不能编码蛋白质的内含子,非编码区含有调控序列。研究发现,该生物某个基因的DNA序列发生了突变,但其性状未改变,产生该现象的原因最不可能是( )
A. 突变改变了密码子,但对应的氨基酸种类不变
B. 突变发生在该基因的内含子序列中
C. 突变发生在该基因的非编码区序列中
D. 突变导致mRNA上的终止密码子提前出现
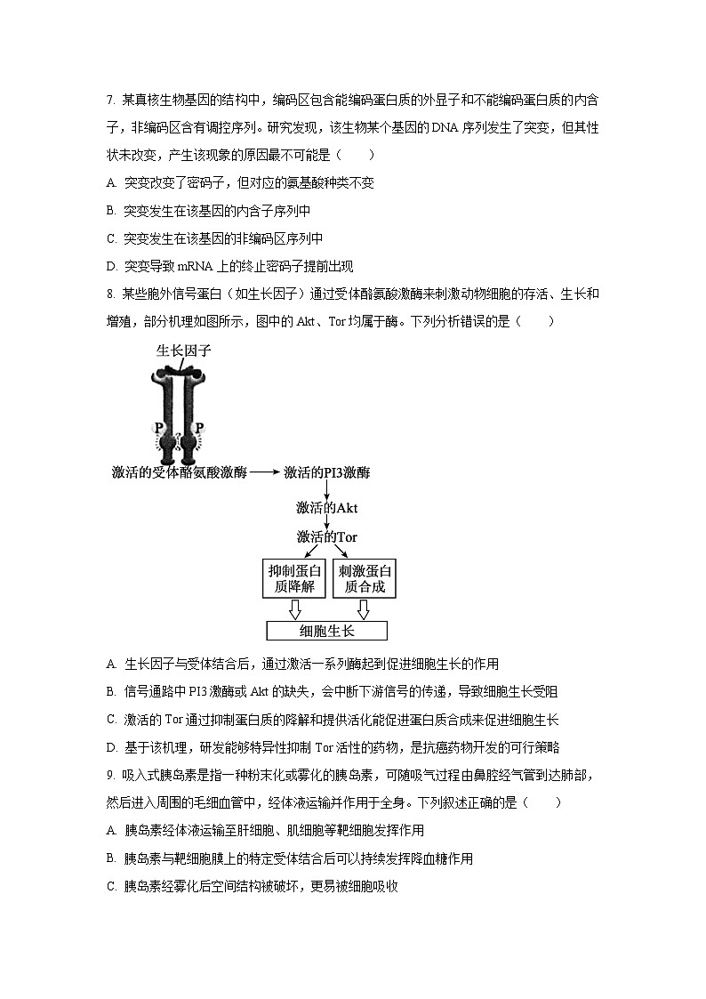
8. 某些胞外信号蛋白(如生长因子)通过受体酪氨酸激酶来刺激动物细胞的存活、生长和增殖,部分机理如图所示,图中的Akt、Tr均属于酶。下列分析错误的是( )
A. 生长因子与受体结合后,通过激活一系列酶起到促进细胞生长的作用
B. 信号通路中PI3激酶或Akt的缺失,会中断下游信号的传递,导致细胞生长受阻
C. 激活的Tr通过抑制蛋白质的降解和提供活化能促进蛋白质合成来促进细胞生长
D. 基于该机理,研发能够特异性抑制Tr活性的药物,是抗癌药物开发的可行策略
9. 吸入式胰岛素是指一种粉末化或雾化的胰岛素,可随吸气过程由鼻腔经气管到达肺部,然后进入周围的毛细血管中,经体液运输并作用于全身。下列叙述正确的是( )
A. 胰岛素经体液运输至肝细胞、肌细胞等靶细胞发挥作用
B. 胰岛素与靶细胞膜上的特定受体结合后可以持续发挥降血糖作用
C. 胰岛素经雾化后空间结构被破坏,更易被细胞吸收
D. 使用吸入式胰岛素后,患者自身胰岛B细胞的分泌功能会增强
10. 2025年9月15日,28匹普氏野马跨越1030公里被放归敦煌西湖国家级自然保护区。与已经放归繁衍后代的184匹普氏野马成为“邻居”。下列分析错误的是( )
A. 不同时期放归的普氏野马之间没有生殖隔离,属于同一物种
B. 建立保护区有利于提高普氏野马种群的K值
C. 在自然选择等作用下,两个种群基因库可能存在差异
D. 调查该保护区普氏野马的种群数量时,标记重捕法比逐个计数法更准确
11. 盐沼群落出现在有淤泥和泥沙积累海岸水域,处于海洋和陆地之间的过渡地区,常见大米草、互花米草、灯心草、盐角草等盐生植物。下列分析正确的是( )
A. 从近海到岸边的盐沼群落分布,体现了群落的演替过程
B. 盐沼植物能净化水质,其复杂交错的根系能减缓水流、保护海岸
C. 盐沼群落中物种丰富度较低,但其结构相对简单,抵抗力稳定性较高
D. 研究盐角草耐盐性为盐碱地治理提供依据,主要体现了生物多样性的间接价值
12. 百合在繁殖过程中易携带病毒,导致品种退化。研究者常将茎尖分生组织作为外植体,通过植物组织培养技术培育脱毒苗,其关键过程如图所示。下列相关分析错误的是( )
A. 通常选择茎尖分生组织作为外植体,是因为该区域细胞分裂旺盛且几乎不携带病毒
B. 过程①为脱分化,该过程中生长素与细胞分裂素的比值较高以诱导愈伤组织形成
C. 过程②为再分化,其实质是基因在时间和空间上的选择性表达
D. 经过程①②获得的脱毒苗,需进行病毒检测和性状鉴定后才能推广种植
二、多项选择题:本题共4小题,每小题4分,共16分。在每小题给出的四个选项中,有两个或两个以上选项符合题目要求,全部选对得4分,选对但不全的得2分,有选错的得0分。
13. 某农场构建了“稻—蟹—藕”复合生态系统:在田间同时种植水稻和莲藕,并放养青蟹。青蟹可摄食杂草、害虫及有机碎屑,其觅食活动有助于疏松土壤;莲藕与水稻的根系分泌物能抑制藻类生长;蟹粪可作为有机肥为水稻和莲藕生长提供养分。下列对该生态模式的分析,错误的是()
A. 该模式通过引入青蟹,将原食物链中流向消费者的能量更多地流向了生产者
B. 青蟹的引入加速了该生态系统中物质和能量的循环,使其实现自给自足
C. 莲藕与水稻的根系分泌物能抑制藻类,体现了生态系统信息传递中化学信息的作用
D. 该模式提高了能量从第一营养级到第二营养级的传递效率,从而提升了生态效益
14. 果蝇的灰体与黑体受基因A/a的控制,有眼与无眼受基因B/b的控制,两对基因独立遗传。让灰体有眼雌果蝇和灰体无眼雄果蝇杂交,F1中雌雄果蝇均表现为灰体有眼:灰体无眼:黑体有眼:黑体无眼=3:3:1:1。对F1部分果蝇的基因B/b进行基因检测,电泳结果如图所示。不考虑X、Y染色体同源区段、基因突变和染色体变异,下列分析合理的是()
A. 条带1表示基因B,条带2表示基因b
B. F1灰体有眼雌果蝇中的纯合子所占比例为1/3
C. 让F1雌雄果蝇随机交配,F2中基因A的基因频率为1/2
D. 让果蝇①④或②④杂交可以验证基因B/b位于X染色体上
15. 薏苡仁味甘、淡,性微寒,归脾、胃、肺经,具有健脾泄湿、除痹止泻、清热排脓之功效。科研人员为探究薏米水(由薏苡仁和五指毛桃制成)的“健脾利湿”功效,研究了其对高血脂模型大鼠水盐调节相关激素的影响,实验结果如表所示。下列分析正确的是( )
A. 高血脂大鼠的抗利尿激素和醛固酮的含量均高于正常大鼠
B. 低剂量薏米水的治疗效果和阳性药物的治疗效果相近
C. 高剂量薏米水能使高血脂大鼠的抗利尿激素和醛固酮恢复正常
D. 薏米水浓度越高,越有利于高血脂大鼠维持水盐平衡
16. 抗坏血酸(ASA,即维生素C)是果蔬中重要的抗氧化剂,其含量是衡量保鲜品质的关键指标。ASA易因细胞呼吸等代谢活动而氧化降解。研究表明,某些植物提取液具有抗氧化特性。为探究苦瓜提取液和紫苏提取液对生菜的保鲜效果,研究人员用0.6g·L-1的两种提取液浸泡生菜,以清水处理为对照,于4℃储藏,定期测定ASA含量,结果如图所示。已知25℃是细胞呼吸的适宜温度,下列叙述正确的是( )
A. 储藏初期,紫苏提取液可能通过抑制呼吸作用或自身抗氧化,减缓ASA的氧化降解
B. 实验结果表明,苦瓜提取液在保持ASA含量方面始终优于紫苏提取液
C. 若将储藏温度从4℃显著提高至25℃,三条曲线的ASA含量下降趋势将变得缓慢
D. 可利用基因工程技术提高生菜细胞内ASA合成酶的表达量来培育耐储藏新品种
三、非选择题:本题共5小题,共60分。
17. 大豆是我国重要的油料作物和植物蛋白质来源。有研究者认为窄行密植是一种行之有效的增产措施,科研人员为此设计了不同的密植方式(如表所示),一段时间后测量大豆光合作用的各项指标,结果如图甲、乙和丙所示。回答下列问题:
(1)不同株间配置会改变大豆对________________(答出2点)等环境资源的竞争强度。
(2)根据图示指标判断,_____组的配置方式最有利于大豆光合作用,判断依据是_______________。
(3)由图甲和图乙可知,B2组通过_______________,增强了光反应能力,从而提高了光合速率。B2组胞间CO2浓度最低,从暗反应底物消耗的角度分析,其原因是_______________。
(4)已知气孔导度影响蒸腾速率。若已测得三组蒸腾速率大小为B2>B1>B3,请推测三组气孔导度的大小关系,然后在图丁的坐标系中画出其相对值的大致关系图(用柱状图表示)_____。
18. 基孔肯雅病毒(CHIKV)是一种RNA病毒,其感染可引起基孔肯雅热,患者临床表现为发热、出现皮疹与关节痛。70%乙醇、脂溶剂、过氧乙酸等消毒剂和紫外线照射均可使其失活,该病毒结构如图1所示。人体感染该病毒后的免疫反应机制如图2所示,Th为辅助性T细胞。回答下列问题:
(1)CHIKV的衣壳蛋白在________的控制下,在______中合成。
(2)CHIKV是一种单正链RNA病毒,其遗传物质单链RNA可直接作为模板翻译出RNA聚合酶,随后在该酶催化下完成遗传物质的复制。一般至少需要经过2次RNA复制过程才能得到一条与亲代序列相同的子代RNA,其原因是_________________。
(3)图2体现的是特异性免疫中的_______免疫在机体清除CHIKV过程中所发挥的作用,这主要体现了免疫系统的_______功能。
(4)图2中物质a是_____,其在图2所示免疫过程中主要作用是_________________。人体感染病毒并治愈后能获得持久免疫力,主要依赖于图2中______(填图2中编号)细胞的长寿命。
(5)基于CHIKV遗传物质的类型和增殖特点,请尝试提出一种研发抗CHIKV药物的作用靶点或思路:________________。
19. 生物炭在修复重金属污染土壤方面有应用潜力,但其生态安全性需同步评估。为探究不同来源生物炭对镉污染土壤的修复效果及对土壤动物的影响,科研人员开展了以下研究:向镉污染土壤中分别添加1%、3%、5%的玉米秸秆生物炭(CC)或入侵植物鬼针草生物炭(BC)。在每个处理组中放入生理状态一致的蚯蚓(参状远盲蚓,土壤改良的指示生物),培养21天后,检测相关指标,蚯蚓的生理指标如图1、2所示,土壤的指标如图3、4所示。回答下列问题:
(1)蚯蚓主要是土壤生态系统组成成分中的______,在生态系统中的作用是____。
(2)本实验的对照组设置是________________。
(3)结合图3信息,推测3%和5%的BC处理导致蚯蚓全部死亡的主要原因可能是_______________。
(4)结合图分析,_____(填“CC”或“BC”)更适合用于修复镉污染土壤。从生态工程的基本原理分析原因:
①从自然生态角度看,它既能有效降低土壤的镉含量和保证蚯蚓的生存,同时解决了秸秆处理问题,降低了治理成本,提高了经济效益,这遵循了生态工程的_______________原理。
②从资源利用角度看,该组使用的生物炭保证了前一环节生产的“废物”尽可能被后一环节所利用,这遵循了生态工程的______原理。
20. 囊性纤维化是一种常染色体隐性遗传病,患者的CFTR基因突变导致Cl-载体蛋白异常。下图表示通过体外基因治疗该病的过程。回答下列问题:
(1)构建基因治疗载体时,可从_____(答“健康人”或“患者”)细胞中提取mRNA,通过逆转录获得CFTR cDNA,然后将CFTR cDNA整合到病毒载体基因组中。图中载体基因组上含有新霉素抗性基因(neR),其作用是_________________。
(2)从患者体内获取气管上皮细胞,通过动物细胞培养技术建立CF-细胞系,培养时需将细胞置于含_____的混合气体环境中。随后,用重组病毒载体PLJ-CFTR感染CF-细胞,该操作的目的是_______________。
(3)探针用于检测互补核酸序列的单链DNA或RNA片段。使用含G418的培养基进行筛选,存活的阳性细胞理论上已成功导入了重组载体。为初步检测CFTR基因是否成功转录,可从阳性细胞中提取mRNA,用标记的_____作探针进行分子杂交。若出现阳性信号,说明__________________。
(4)为探究校正后的CFTR蛋白功能是否恢复,科研人员设计了功能检测实验。已知CFTR蛋白是一种受cAMP信号通路调控的载体蛋白:腺苷环化酶被激活后,可催化ATP生成cAMP;cAMP与CFTR蛋白结合后,能引起载体蛋白构象改变而打开。毛喉素是腺苷环化酶的激活剂。科研人员利用125I-(其理化性质与Cl-相似,可由CFTR通道转运,且具有放射性便于检测)作为示踪物。已知图中CFTR校正株和CF-细胞株均已加入毛喉素。据图分析,CFTR校正株细胞对125I-的转运能力_____,同期实验发现,未加入毛喉素时,CF-细胞和CFTR校正株细胞均无此现象。综合以上分析,该实验结果说明_______________。
21. 水稻雄性不育性状在杂交育种中具有重要应用价值。科研人员发现,A/a和B/b两对基因共同调控水稻的花粉育性,且该性状受日照长度影响。为研究其机制,科研人员进行了一系列实验。回答下列问题:
(1)科研人员测定了不同基因型水稻在不同日照长度下的花粉育性,如表1所示。
表1
根据表1中信息,可直接得出的结论是_______________。
①A/a和B/b两对基因的遗传遵循自由组合定律②雄性不育性状可以受到多个基因的控制③雄性不育性状受到环境的影响④基因A/a和B/b通过控制酶的合成来控制代谢过程,进而控制雄性不育性状
(2)已知A基因编码水稻花药正常发育所必需的一种转录因子。基因的模板链是转录时的模板,而编码链不作为转录的模板。aa突变体在长日照条件下表现为花粉50%不育,而在短日照条件下育性正常。为探究其分子机制,科研人员对A/a基因进行了测序,部分结果如图所示。据图分析,导致a基因功能异常的突变类型是碱基的_____。该突变翻译产生了一条变短的异常A蛋白。由此可推断,图中a基因的DNA链属于________(填“模板链”或“编码链”)。
注:起始密码子AUG、GUG;终止密码子为UAA、UAG、UGA。图中“-”代表无相应碱基。
(3)已知A/a和B/b两对基因位于两对同源染色体上。为探究基因A/a与基因B/b的作用关系,科研人员选择了纯合的aa突变体和bb突变体在短日照条件下进行杂交实验。该实验选择短日照条件进行是因为_____。F1基因型为______。
(4)科研人员构建了双隐性突变体(aabb),并检测野生型和双隐性突变体在长日照和短日照条件下的花粉育性,结果如表2所示。结合表2信息分析,让第(3)问中的F1在两种日照条件下分别自交得F2。在长日照条件下培养,F2中雄性可育株与雄性不育株的比例为________;在短日照条件下培养,F2中雄性可育株与雄性不育株的比例为_____。
表2组别
空白对照组
模型组
薏米水低剂量组
薏米水中剂量组
薏米水高剂量组
阳性药物对照组
抗利尿激素
40.08
53.81
52.41
50.50
40.88
52.67
醛固酮
217.91
294.21
269.90
244.68
269.65
269.65
组别
株间配置
B1
每穴1粒,穴距7.4cm
B2
每穴2粒,穴距14.8cm
B3
每穴3粒,穴距22.2cm
基因型
长日照花粉育性
短日照花粉育性
野生型
100%
100%
aa突变体
50%
100%
bb突变体
100%
0%
条件
野生型花粉育性
双隐性突变体花粉育性
长日照
100%
50%
短日照
100%
0%
相关试卷
这是一份2025-2026学年江西省多校高三上学期12月联考生物试卷(学生版),共12页。试卷主要包含了本试卷主要考试内容等内容,欢迎下载使用。
这是一份2025-2026学年江西省部分学校高三上学期12月联考生物试卷(学生版),共11页。试卷主要包含了本试卷主要考试内容等内容,欢迎下载使用。
这是一份江西省多校2025-2026学年高三上学期11月联考生物试卷(学生版),共13页。
相关试卷 更多
- 1.电子资料成功下载后不支持退换,如发现资料有内容错误问题请联系客服,如若属实,我们会补偿您的损失
- 2.压缩包下载后请先用软件解压,再使用对应软件打开;软件版本较低时请及时更新
- 3.资料下载成功后可在60天以内免费重复下载
免费领取教师福利 




.png)




