搜索
      上传资料 赚现金

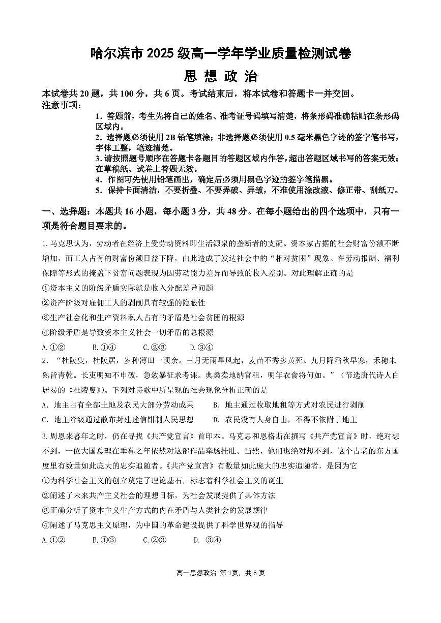
      黑龙江省哈尔滨市2025-2026学年高一上学期期末学业质量检测政治含答案含答案解析

      • 4.14 MB
      • 2026-01-19 15:17:52
      • 16
      • 0
      • 教习网5623548
      加入资料篮
      立即下载
      查看完整配套(共2份)
      包含资料(2份) 收起列表
      练习
      高一政治.pdf
      预览
      练习
      高一政治答案.docx
      预览
      正在预览:高一政治.pdf
      高一政治第1页
      高清全屏预览
      1/6
      高一政治第2页
      高清全屏预览
      2/6
      高一政治第3页
      高清全屏预览
      3/6
      高一政治答案第1页
      高清全屏预览
      1/1
      还剩3页未读, 继续阅读

      黑龙江省哈尔滨市2025-2026学年高一上学期期末学业质量检测政治含答案含答案解析

      展开

      这是一份黑龙江省哈尔滨市2025-2026学年高一上学期期末学业质量检测政治含答案含答案解析,文件包含高一政治pdf、高一政治答案docx等2份试卷配套教学资源,其中试卷共7页, 欢迎下载使用。
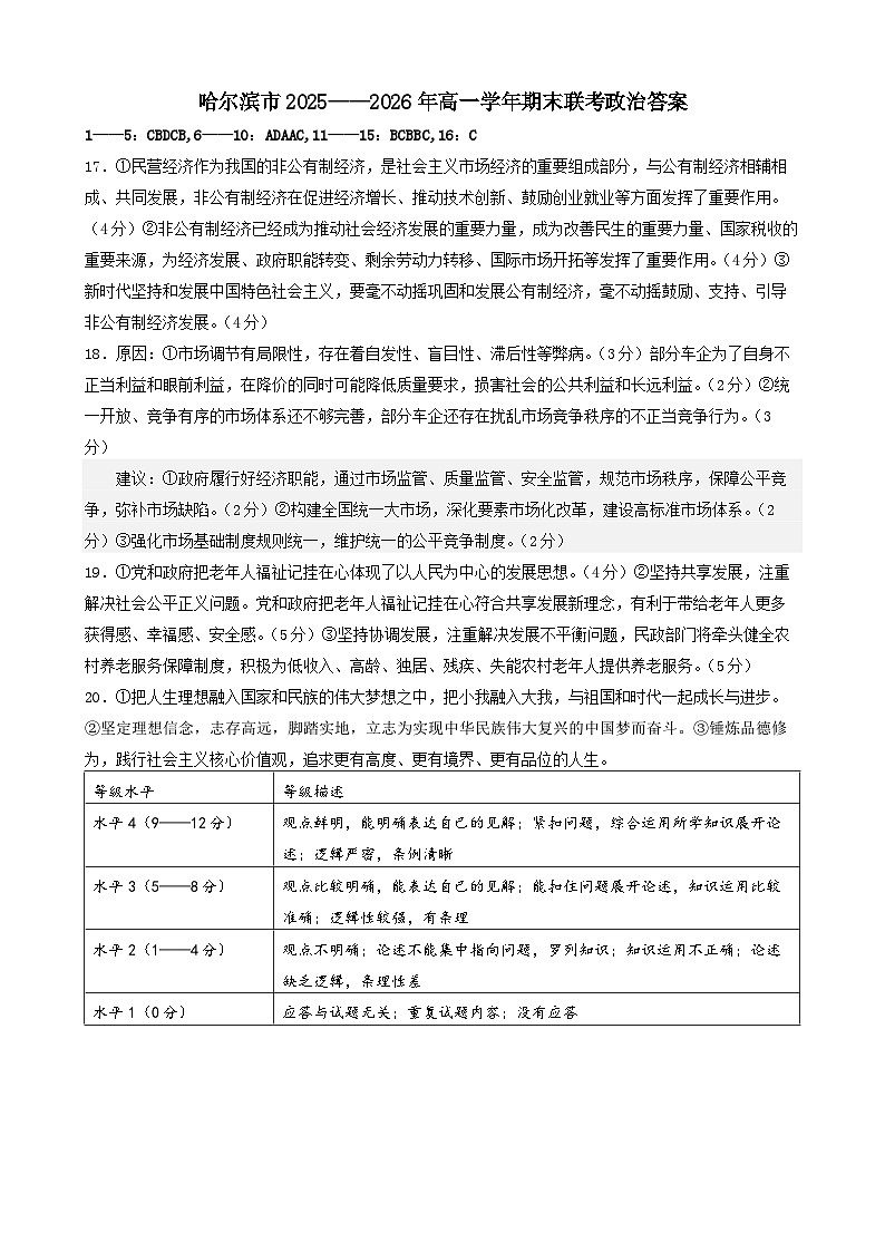
      17.①民营经济作为我国的非公有制经济,是社会主义市场经济的重要组成部分,与公有制经济相辅相成、共同发展,非公有制经济在促进经济增长、推动技术创新、鼓励创业就业等方面发挥了重要作用。(4分)②非公有制经济已经成为推动社会经济发展的重要力量,成为改善民生的重要力量、国家税收的重要来源,为经济发展、政府职能转变、剩余劳动力转移、国际市场开拓等发挥了重要作用。(4分)③新时代坚持和发展中国特色社会主义,要毫不动摇巩固和发展公有制经济,毫不动摇鼓励、支持、引导非公有制经济发展。(4分)
      18.原因:①市场调节有局限性,存在着自发性、盲目性、滞后性等弊病。(3分)部分车企为了自身不正当利益和眼前利益,在降价的同时可能降低质量要求,损害社会的公共利益和长远利益。(2分)②统一开放、竞争有序的市场体系还不够完善,部分车企还存在扰乱市场竞争秩序的不正当竞争行为。(3分)
      建议:①政府履行好经济职能,通过市场监管、质量监管、安全监管,规范市场秩序,保障公平竞争,弥补市场缺陷。(2分)②构建全国统一大市场,深化要素市场化改革,建设高标准市场体系。(2分)③强化市场基础制度规则统一,维护统一的公平竞争制度。(2分)
      19.①党和政府把老年人福祉记挂在心体现了以人民为中心的发展思想。(4分)②坚持共享发展,注重解决社会公平正义问题。党和政府把老年人福祉记挂在心符合共享发展新理念,有利于带给老年人更多获得感、幸福感、安全感。(5分)③坚持协调发展,注重解决发展不平衡问题,民政部门将牵头健全农村养老服务保障制度,积极为低收入、高龄、独居、残疾、失能农村老年人提供养老服务。(5分)
      20.①把人生理想融入国家和民族的伟大梦想之中,把小我融入大我,与祖国和时代一起成长与进步。②坚定理想信念,志存高远,脚踏实地,立志为实现中华民族伟大复兴的中国梦而奋斗。③锤炼品德修为,践行社会主义核心价值观,追求更有高度、更有境界、更有品位的人生。
      等级水平
      等级描述
      水平4(9——12分)
      观点鲜明,能明确表达自己的见解;紧扣问题,综合运用所学知识展开论述;逻辑严密,条例清晰
      水平3(5——8分)
      观点比较明确,能表达自己的见解;能扣住问题展开论述,知识运用比较准确;逻辑性较强,有条理
      水平2(1——4分)
      观点不明确;论述不能集中指向问题,罗列知识;知识运用不正确;论述缺乏逻辑,条理性差
      水平1(0分)
      应答与试题无关;重复试题内容;没有应答

      相关试卷

      黑龙江省哈尔滨市2025-2026学年高一上学期期末学业质量检测政治含答案含答案解析:

      这是一份黑龙江省哈尔滨市2025-2026学年高一上学期期末学业质量检测政治含答案含答案解析,文件包含高一政治pdf、高一政治答案docx等2份试卷配套教学资源,其中试卷共7页, 欢迎下载使用。

      黑龙江省哈尔滨市2025-2026学年高一上学期期末学业质量检测政治试题(含答案):

      这是一份黑龙江省哈尔滨市2025-2026学年高一上学期期末学业质量检测政治试题(含答案),文件包含政治试题卷pdf、政治试题卷答案docx等2份试卷配套教学资源,其中试卷共7页, 欢迎下载使用。

      黑龙江省哈尔滨市2025-2026学年高一上学期期末学业质量监测政治试卷:

      这是一份黑龙江省哈尔滨市2025-2026学年高一上学期期末学业质量监测政治试卷,共7页。

      资料下载及使用帮助
      版权申诉
      • 1.电子资料成功下载后不支持退换,如发现资料有内容错误问题请联系客服,如若属实,我们会补偿您的损失
      • 2.压缩包下载后请先用软件解压,再使用对应软件打开;软件版本较低时请及时更新
      • 3.资料下载成功后可在60天以内免费重复下载
      版权申诉
      若您为此资料的原创作者,认为该资料内容侵犯了您的知识产权,请扫码添加我们的相关工作人员,我们尽可能的保护您的合法权益。
      入驻教习网,可获得资源免费推广曝光,还可获得多重现金奖励,申请 精品资源制作, 工作室入驻。
      版权申诉二维码
      欢迎来到教习网
      • 900万优选资源,让备课更轻松
      • 600万优选试题,支持自由组卷
      • 高质量可编辑,日均更新2000+
      • 百万教师选择,专业更值得信赖
      微信扫码注册
      手机号注册
      手机号码

      手机号格式错误

      手机验证码 获取验证码 获取验证码

      手机验证码已经成功发送,5分钟内有效

      设置密码

      6-20个字符,数字、字母或符号

      注册即视为同意教习网「注册协议」「隐私条款」
      QQ注册
      手机号注册
      微信注册

      注册成功

      返回
      顶部
      学业水平 高考一轮 高考二轮 高考真题 精选专题 初中月考 教师福利
      添加客服微信 获取1对1服务
      微信扫描添加客服
      Baidu
      map