若您为此资料的原创作者,认为该资料内容侵犯了您的知识产权,请扫码添加我们的相关工作人员,我们尽可能的保护您的合法权益。

1/5

2/5

1/1
还剩3页未读, 继续阅读
所属成套资源:辽宁省沈阳市2026届高三上学期高考一模(沈阳一模)试题
成套系列资料,整套一键下载
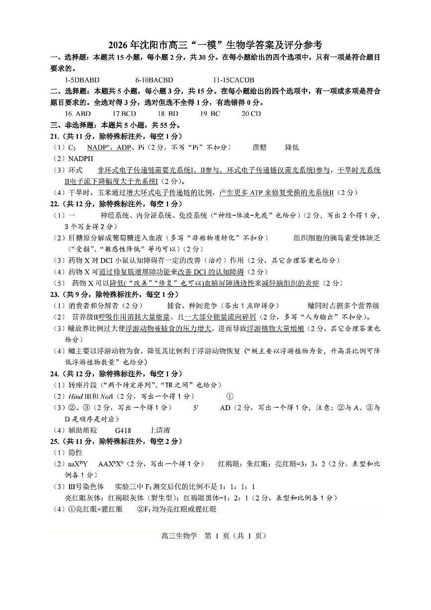
辽宁省沈阳市2026届高三上学期高考一模(沈阳一模)生物试卷(含答案)
展开 这是一份辽宁省沈阳市2026届高三上学期高考一模(沈阳一模)生物试卷(含答案),文件包含生物试卷-2026年沈阳市高中三年级教学质量监测一pdf、生物答案-2026年沈阳市高中三年级教学质量监测一pdf等2份试卷配套教学资源,其中试卷共6页, 欢迎下载使用。
相关试卷
辽宁省沈阳市2026届高三上学期高考一模(沈阳一模)生物试卷(含答案):
这是一份辽宁省沈阳市2026届高三上学期高考一模(沈阳一模)生物试卷(含答案),文件包含生物试卷-2026年沈阳市高中三年级教学质量监测一pdf、生物答案-2026年沈阳市高中三年级教学质量监测一pdf等2份试卷配套教学资源,其中试卷共6页, 欢迎下载使用。
辽宁省沈阳市2026届高三上学期1月一模生物试卷(PDF版附答案):
这是一份辽宁省沈阳市2026届高三上学期1月一模生物试卷(PDF版附答案),文件包含生物试卷-2026年沈阳市高中三年级教学质量监测一pdf、生物答案-2026年沈阳市高中三年级教学质量监测一pdf等2份试卷配套教学资源,其中试卷共6页, 欢迎下载使用。
2026届辽宁省沈阳市高三一模生物试题(高考模拟):
这是一份2026届辽宁省沈阳市高三一模生物试题(高考模拟),共5页。
相关试卷 更多
资料下载及使用帮助
版权申诉
- 1.电子资料成功下载后不支持退换,如发现资料有内容错误问题请联系客服,如若属实,我们会补偿您的损失
- 2.压缩包下载后请先用软件解压,再使用对应软件打开;软件版本较低时请及时更新
- 3.资料下载成功后可在60天以内免费重复下载
版权申诉
免费领取教师福利 





.png)




