


安徽省九师联盟2025-2026学年上学期高三1月物理联考试卷及答案
展开 这是一份安徽省九师联盟2025-2026学年上学期高三1月物理联考试卷及答案,共11页。
本试卷分选择题和非选择题两部分。满分100分,考试时间75分钟。
答题前,考生务必用直径0.5毫米黑色墨水签字笔将密封线内项目填写清楚。
考生作答时,请将答案答在答题卡上。选择题每小题选出答案后,用2B铅笔把答题卡上对应题目的答案标号涂黑;非选择题请用直径0.5毫米黑色墨水签字笔在答题卡上各题的答题区域内作答,超出答题区域书写的答案无效,在试题卷、草稿纸上作答无效。
本卷命题范围:高考范围。
一、单项选择题:本题共8小题,每小题4分,共32分。在每小题给出的四个选项中,只有一项是符合题目要求的。
1. 工业生产中用测厚仪测量钢材的厚度,测厚仪使用的放射性同位素为镅95241Am,已知镅产生的衰变为α衰变并产生其他射线,其半衰期为432年,下列说法正确的是
A. 测厚仪利用镅95241Am发出的α射线来监测钢材厚度
B. 镅的衰变方程为95241Am⟶93237Np+24He
C. 镅的结合能小于α粒子的结合能
D. 经过216年,1g的镅95241Am剩余质量为0.75g
2. 草地上一只兔子正在吃草,停在树梢处与兔子距离为s的老鹰发现兔子后,立即飞起朝兔子匀加速冲过来,同时兔子立即开始以速度v0匀速逃跑。当兔子运动位移为s时,老鹰刚好抓住了兔子。老鹰起飞时高度不计,兔子和老鹰的运动轨迹都是直线,且在同一水平面内。老鹰运动的加速度是
A. v02sB. v022s
C. 4v02sD. v024s
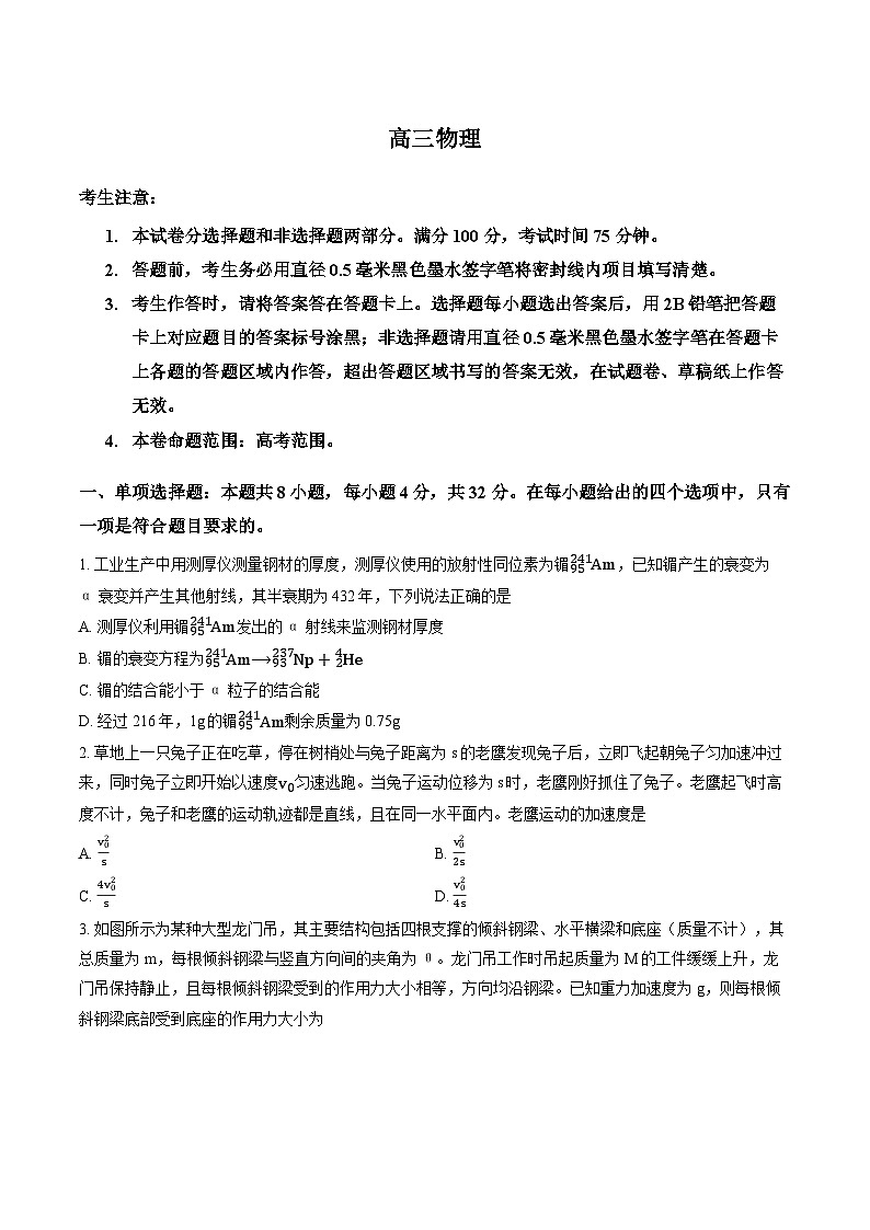
3. 如图所示为某种大型龙门吊,其主要结构包括四根支撑的倾斜钢梁、水平横梁和底座(质量不计),其总质量为m,每根倾斜钢梁与竖直方向间的夹角为θ。龙门吊工作时吊起质量为M的工件缓缓上升,龙门吊保持静止,且每根倾斜钢梁受到的作用力大小相等,方向均沿钢梁。已知重力加速度为g,则每根倾斜钢梁底部受到底座的作用力大小为
A. (M+m)g4csθB. (M+m)g4csθ
C. (M+m)g4sinθD. (M+m)g4sinθ
4. 如图所示,质量分别为3M和M的物块A、B叠放在一起,放在光滑的水平面上,B与水平轻弹簧相连,弹簧的另一端与墙壁连接,A、B一起在做简谐运动,取向右为正方向。已知弹簧振子的周期T=2πmk,其中m为振子质量,k为弹簧的劲度系数。当A、B向左运动到平衡位置时迅速将A取走,则下列能描述物体B的x−t图像的是
5.2025年10月31日,张陆、武飞、张洪章三名航天员乘坐神舟二十一号载人飞船进入中国空间站。已知空间站离地面高度为h,地球半径为R,地球表面的重力加速度为g,引力常量为G,空间站的运动可视为匀速圆周运动,下列说法正确的是
A. 地球质量为g(R+h)2G
B. 中国空间站绕地球转动周期为2πR+hg
C. 质量为m的航天员在空间站内相对空间站静止时,受到支持力为mgR2(R+h)2
D. 载人飞船与空间站对接时的速度应不小于gR2R+h
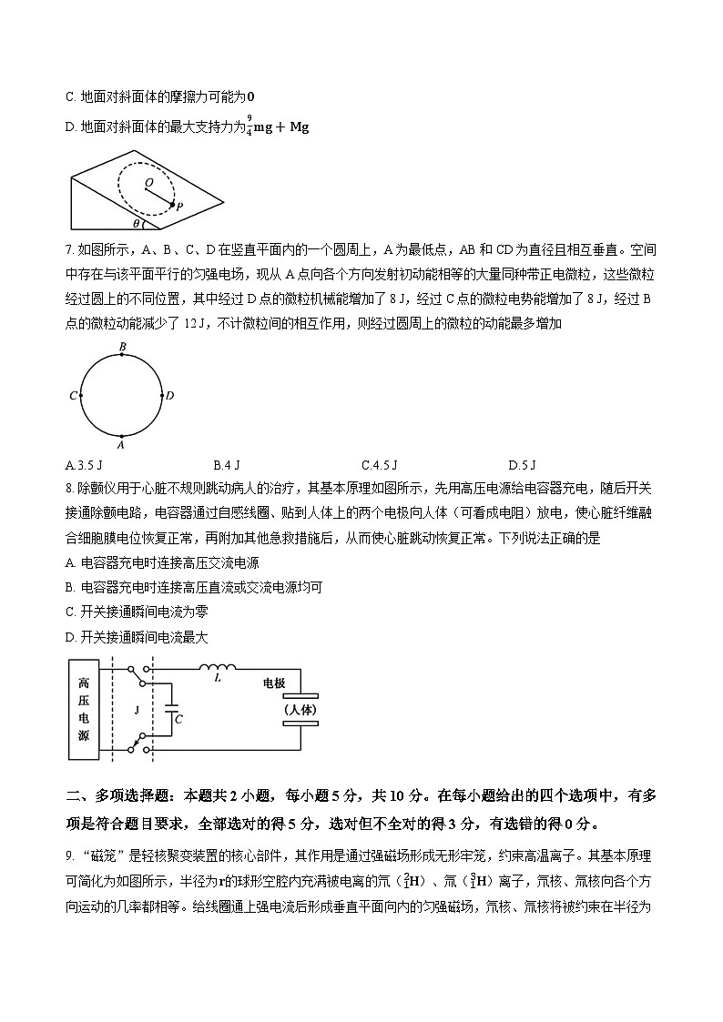
6. 如图所示,倾角为θ=30°、上表面光滑的斜面体放置在水平面上,一质量为m的小球P(可视为质点)通过长为l的细线连接在斜面体上固定点O处,开始时P处于静止状态。某时刻使P获得一沿斜面的水平初速度后,恰能完成圆周运动,斜面体始终静止。已知重力加速度为g,斜面体质量为M,下列说法正确的是
A. P的最小速度为0
B. P的最大速度为5gl
C. 地面对斜面体的摩擦力可能为0
D. 地面对斜面体的最大支持力为94mg+Mg
7. 如图所示,A、B、C、D在竖直平面内的一个圆周上,A为最低点,AB和CD为直径且相互垂直。空间中存在与该平面平行的匀强电场,现从A点向各个方向发射初动能相等的大量同种带正电微粒,这些微粒经过圆上的不同位置,其中经过D点的微粒机械能增加了8 J,经过C点的微粒电势能增加了8 J,经过B点的微粒动能减少了12 J,不计微粒间的相互作用,则经过圆周上的微粒的动能最多增加
A.3.5 JB.4 JC.4.5 JD.5 J
8. 除颤仪用于心脏不规则跳动病人的治疗,其基本原理如图所示,先用高压电源给电容器充电,随后开关接通除颤电路,电容器通过自感线圈、贴到人体上的两个电极向人体(可看成电阻)放电,使心脏纤维融合细胞膜电位恢复正常,再附加其他急救措施后,从而使心脏跳动恢复正常。下列说法正确的是
A. 电容器充电时连接高压交流电源
B. 电容器充电时连接高压直流或交流电源均可
C. 开关接通瞬间电流为零
D. 开关接通瞬间电流最大
二、多项选择题:本题共2小题,每小题5分,共10分。在每小题给出的四个选项中,有多项是符合题目要求,全部选对的得5分,选对但不全对的得3分,有选错的得0分。
9. “磁笼”是轻核聚变装置的核心部件,其作用是通过强磁场形成无形牢笼,约束高温离子。其基本原理可简化为如图所示,半径为r的球形空腔内充满被电离的氘(12H)、氚(13H)离子,氘核、氚核向各个方向运动的几率都相等。给线圈通上强电流后形成垂直平面向内的匀强磁场,氘核、氚核将被约束在半径为2r的区域内。已知氘核、氚核热运动的最大动能均为Ek,质子(11H)的质量为m、电荷量为e,忽略离子间的相互作用力,下列说法正确的是
A. 线圈中通入电流的方向应为顺时针
B. 氘核在磁场中运动的最大半径为氚核的1.5倍
C. 欲使离子被约束在半径为2r的区域内,磁场强度至少为4mEker
D. 欲使离子被约束在半径为2r的区域内,磁场强度至少为26mEker
10. 如图甲所示,粗糙的水平地面上有一块长木板P,小滑块Q放置于长木板上的最右端。现将一个水平向右的力F作用在长木板的右端,让长木板从静止开始运动,一段时间后撤去力F。滑块、长木板的速度—时间图像如图乙所示,已知滑块与长木板的质量相等,滑块Q始终在长木板P上,重力加速度取g=10 m/s2。下列说法正确的是
A. P与Q之间的动摩擦因数为0.2
B. P与地面之间的动摩擦因数为0.4
C. P比Q早3 s停止运动
D. P、Q同时停止运动
三、非选择题:本大题共5小题,共58分。
11.(6分) 某物理小组准备用单摆测量当地的重力加速度,装置如图甲所示,将细线固定在铁架台上,下端系上匀质小球,用刻度尺测量细线的长度L,将小球拉离平衡位置一个较小的位移(细线偏角小于5°),然后由静止释放,用秒表测出小球完成n次全振动的时间,再求出周期的平均值T。多次改变细线长度L,重复上述实验过程。
(1) 以L为横坐标轴,以 ¯(选填“T2”“T”或“1T”)为纵坐标轴建立平面直角坐标系,将所得数据连成直线如图乙所示。
(2) 该图像不过原点的原因是 ¯。
(3) 若测得图线的斜率为k,纵截距为b,则重力加速度为 ¯,小球的直径为 ¯。
12.(10分) 某物理实验小组设计了一个如图所示的电子身高测量仪。电路中的器材如下:电源(电动势未知,内阻为r=1.0 Ω);电阻箱(保护电阻),R是一只竖直固定放置的粗细均匀的电阻丝,总长为2L0,其接入电路的电阻与接入电路的长度成正比。金属杆cd和MP(右端P是滑片)与电路接触良好,电
阻不计,电流表和电压表均为理想电表.将电阻箱的阻值调为R0=199.0 Ω,给某身高为h0的同学测量时,P恰处于电阻丝的中点,电压表的示数为U0=2.0 V,电流表的示数为I0=20 mA.
电阻丝的总阻值为_____ Ω.
待测同学的身高越高,电压表示数_____(选填“越大”“越小”).
若电阻箱的阻值R0不变,该测量仪能测量身高最高的同学对应的电流表示数为_____ mA.
由于电压表的最小刻度较大,测量精度较低,该小组通过描绘图像的方法得到不同电压表示数对应的身高,为使图像呈直线,他们应该描绘的图像为_____.
A.1U−h
B.1U−U0−h
C.1U−1L0+h−h0
D.1U−U0−1L0+h−h0
13.(10分)光纤熔接技术是利用熔纤机将光纤连接的技术,但在熔接的时候容易出现熔接处变细的现象,会影响信息的传递.如图所示,光纤在BC处断裂后重新熔接,熔接处的CD段是直的,相比左侧光纤偏角为θ,光纤左端切面与光纤轴线垂直,现在有一细激光束从光纤左端射入,入射角为60°,经过AB段反射后射到CD段上,恰好没有从CD段射出,已知AB段长为L,激光在真空中的传播速度为c,光纤的折射率为3,sin35°≈33,求:
CD段相比左侧光纤偏角θ;
光在AB段传播的时间.
14.(14分)如图所示,真空中两个足够大的平行金属板 P、Q 水平固定,间距为 d,PQ 之间的电场强度恒为 E,方向由 Q 板指向 P 板(未画出). P 板上 M 点处开有一个小孔, M 点正下方靠近 Q 板处有一粒子源,可发射初速度不计、比荷为 k 的带正电粒子. P 板上 O 点与 M 点间距为 3d,虚线 ON(足够长)与 P 板的夹角为 θ=53°,P 板上方与 ON 之间存在垂直纸面向外的匀强磁场(未画出). 不计金属板厚度、粒子重力及粒子间的相互作用,忽略边缘效应. 已知 sin53°=0.8.
求粒子进入磁场时的速度大小;
若粒子能从 ON 射出磁场,求匀强磁场磁感应强度的范围;
求刚好能从 ON 射出磁场的粒子在磁场中运动的时间.
(18分)如图所示,半径为 R=3 m 的光滑 14 圆弧槽 A 和足够长的木板 B 拴连在一起放在光滑的水平面上. 木板 B 上表面粗糙,右端紧贴竖直墙壁,距离 A 顶端上方 h=3 m 处有一小物块 C 由静止释放后恰好无碰撞地进入圆弧槽内, C 滑到圆弧槽最低点时 A、B 分开,随即 C 滑到 B 上. 当 B、C 恰好不相对运动时, B 刚好与竖直墙壁碰撞. B 与竖直墙壁的碰撞为弹性碰撞,已知 A 的质量为 mA=9.75 kg、B 的质量为 mB=0.25 kg、C 的质量为 mC=2 kg,C 没有从 B 上脱离,重力加速度 g 取 10 m/s2,求:
C 滑到圆弧槽最低点时的速度大小;
B、C 间的动摩擦因数;
B 与墙壁第一次碰后运动的总路程(保留两位有效数字)及 B 与 C 相对滑动的总时间.
高三物理参考答案、提示及评分细则
1.B测厚仪监测钢材厚度利用的是γ射线,A错误;根据电荷数和质量数守恒,B正确;镅的比结合能小于α粒子的比结合能,镅的结合能大于α粒子的结合能,C错误;根据衰变方程,经过216年,1 g的95241Am剩余质量为0.707 g,D错误.
2.C兔子做匀速运动,有s=v0t;老鹰做初速为零的匀加速运动,有x=12at2;由几何关系可得x=2s,则老鹰的加速度为4v02s,C正确.
3.A根据力的平衡规律可知,(M+m)g=4Fcsθ,可得F=(M+m)g4csθ,A正确.
4.C取走A时,B的速度是向左的,弹簧振子周期T=2πmk,振子质量变小,周期变为原来的一半,且动能减小,将弹簧压缩到最短时的势能也会变小,所以振幅减小,C正确.
5.D设地球表面一质量为m的物体,根据万有引力定律GMmR2=mg,得M=gR2G,A错误;根据万有引力定律GMm(R+h)2=m4π2T2(R+h),得T=2π(R+h)3gR2,B错误;航天员在空间站中完全失重,不受支持力,C错误;载人飞船与空间站对接时的速度应不小于空间站的速度,而空间站的速度满足GMm(R+h)2=mv2R+h,得v=gR2R+h,D正确.
6.D P恰能完成圆周运动,在最高点速度最小,有12mg=mv2l,则v=12gl,A错误;在最低点速度最大,根据机械能守恒−mg2lsin30°=12mv2−12mv02,解得v0=52gl,B错误;P在斜面上做圆周运动,加速度不为零,斜面体一定会受到水平地面的摩擦力,C错误;P在最低点处速度最大,细线拉力最大,细线拉力在竖直方向的分量也最大,此时T−mgsin30°=mv02l,T=3mg,斜面体平衡,则FN=mgcs230°+Tsin30°+Mg=94mg+Mg,D正确.
7.B根据功能关系,从A点到D点,电场力做的功等于机械能的变化量,电场力做功WAD=8 J,从A点到C点,电场力做功WAC=−8 J,因为AC平行且等于DB,所以从D点到B点,电场力做功WDB=WAC=−8 J。从A点到B点电场力做功WAB=WAD+WDB=0,AB为等势线,电场力平行于CD向右,且满足EqR=8 J。从A点到B点动能减少12 J,说明重力做功−12 J,满足mgR=6 J。所以重力和电场力大小之比为3:4,合力的方向右偏下37°,如图所示,当粒子运动到F点时动能最大,此过程中电场力做功EqRcs37°=6.4 J,重力做功−mgR(1−sin37°)=−2.4 J,所以合力做功4 J,动能增加4 J,B正确.
8.C交流电源会导致电容器充放电不稳定,直流电源可稳定充电。电容器放电时,由于自感线圈的阻碍作用,电流从零开始逐渐增大,C正确.
9.AD平面区域内要产生垂直纸面向里的磁场,线圈中的电流应为顺时针,氘、氚核子热运动的动能相等,则有Ek=12Mv02,v0=2EkM。由qv0B=Mv02R得R=Mv0qB=2MEkqB,氘、氚电荷量相等,MDMC=23,则氘、氚核子在磁场中运动的最大半径之比为2:3;依题意可知欲使高温等离子体被约束在半径为2r的区域内,只需让氘核在磁场中的最大半径不超过r2,氚核的比荷为e3m,则有r2=6mEkeB,B=26mEker,A、D正确。
10.AC由图乙可知,力F在t1=5 s时撤去,此时长木板P的速度v1=20 m/s,t2=6 s时两者速度相同,v2=12 m/s,t2=6 s前长木板P的速度大于滑块Q的速度,t2=6 s后长木板P的速度小于滑块Q的速度,0∼6 s过程中,以滑块Q为研究对象,由牛顿第二定律得μ1mg=ma1,且a1=2 m/s2,解得μ1=0.2,A正确;在5∼6 s过程中,以长木板P为研究对象,由牛顿第二定律得μ2(2m)g+μ1mg=ma2,且a2=8 m/s2,解得μ2=0.3,B错误;从6 s末到P停下来的过程中,由牛顿第二定律得−μ2(2m)g+μ1mg=ma3,解得a3=−4 m/s2,这段时间Δt3=3 s;从6 s末到Q停下来的过程中,由牛顿第二定律得−μ1mg=ma4,解得a4=−2 m/s2,这段时间Δt4=6 s,P比Q早3 s停止运动,C正确,D错误。
11.(1)T2(1分)(2)单摆的实际摆长大于测量值,摆长应为细线与小球半径的和(1分)(3)4π2k(2分) 2bk(2分)
解析:(1)由单摆周期公式T=2πLg,可得T2=4π2Lg,T2与L应该成正比,所以第一问应填“T2”。
(2)由于实验过程中未考虑球的大小,其摆长应该是L+r,单摆的实际摆长大于测量值,T2与L的关系应为T2=4π2g(L+r),所以图线未过原点,且纵截距为正值。
(3)根据关系可得k=4π2g,b=4π2gr,所以g=4π2k,r=bk,直径为2bk。
12.(1)200(2分)(2)越大(2分)(3)15(3分)(4)C(3分)
解析:(1)根据欧姆定律可知电阻丝的总阻值为R=2U0I0=200 Ω。
(2)当所测身高增大时,滑片P向上滑动,电阻丝连入阻值增大,总电阻增大,根据闭合电路欧姆定律可知电流中电流变小,即电流表示数变小,根据串联电路的分压原理可知,电阻丝两端分得电压增大,即电压表示数变大。
(3)根据闭合电路欧姆定律E=U0+I0(R0+r),E=I(2U0I0+R0+r),解得I=15 mA。
(4)若测身高为h时电阻丝连入阻值为R,由电阻丝接入电路的电阻与接入电路的长度成正比,则有Rh+L0−h0=U0/I0L0,根据闭合电路欧姆定律E=U+UR(R0+r),解得1U=k1L0+h−h0+b,故选C。
13. 解:(1)光路大致如图所示,α=60°
由n=sinαsinβ可得β=30° (1分)
由n=1sinC可得临界角C≈35° (1分)
因为恰好没有从CD段射出,说明在CD段的入射角为临界角
由几何关系可知γ=90°−β=60°(1分)
θ=γ−C=25°(1分)
(2)由题意可知,光在光纤中传播的速度为
v=cn(2分)
则有
Lcsβ=vt(2分)
解得
t=2Lc(2分)
14. 解:(1)粒子在电场中加速
qEd=12mv2(2分)
解得
v=2kEd(2分)
(2)粒子轨迹与ON相切时,轨迹半径最小,根据洛伦兹力提供向心力可得
qvB=mv2R(2分)
由几何关系得
R+Rsin53°=3d(2分)
解得
B
相关试卷
这是一份安徽省九师联盟2025-2026学年上学期高三1月物理联考试卷及答案,共11页。
这是一份安徽省九师联盟2025-2026学年高三上学期1月联考物理试卷(PDF版附解析),文件包含物理-第5次质量检测AGpdf、物理答案-第5次质量检测AGpdf等2份试卷配套教学资源,其中试卷共10页, 欢迎下载使用。
这是一份安徽省九师联盟2026届高三上学期9月开学联考物理试卷(含答案),文件包含安徽省九师联盟2026届高三上学期9月开学联考物理试卷pdf、安徽省九师联盟2026届高三上学期9月开学联考物理答案pdf等2份试卷配套教学资源,其中试卷共8页, 欢迎下载使用。
相关试卷 更多
- 1.电子资料成功下载后不支持退换,如发现资料有内容错误问题请联系客服,如若属实,我们会补偿您的损失
- 2.压缩包下载后请先用软件解压,再使用对应软件打开;软件版本较低时请及时更新
- 3.资料下载成功后可在60天以内免费重复下载
免费领取教师福利 







