若您为此资料的原创作者,认为该资料内容侵犯了您的知识产权,请扫码添加我们的相关工作人员,我们尽可能的保护您的合法权益。

1/23

2/23

3/23
还剩20页未读, 继续阅读
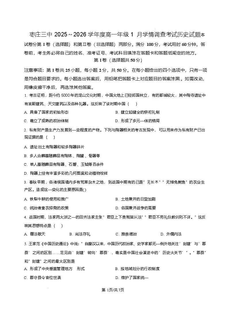
山东省枣庄市第三中学2025-2026学年高一上学期1月学情调查测试历史试题含答案含答案解析
展开相关试卷
山东省枣庄市第三中学2025-2026学年高一上学期1月学情调查测试历史试题含答案含答案解析:
这是一份山东省枣庄市第三中学2025-2026学年高一上学期1月学情调查测试历史试题含答案含答案解析,共23页。试卷主要包含了 王家范《中国历史通论》中说, 徐天麟在《西汉会要》 中说等内容,欢迎下载使用。
山东省枣庄市第三中学2025-2026学年高一上学期1月学情调查测试历史试题(月考):
这是一份山东省枣庄市第三中学2025-2026学年高一上学期1月学情调查测试历史试题(月考),共6页。
2025-2026学年山东省枣庄市第三中学高二上学期1月测试历史试卷:
这是一份2025-2026学年山东省枣庄市第三中学高二上学期1月测试历史试卷,共12页。试卷主要包含了选择题,非选择题等内容,欢迎下载使用。
相关试卷 更多
资料下载及使用帮助
版权申诉
- 1.电子资料成功下载后不支持退换,如发现资料有内容错误问题请联系客服,如若属实,我们会补偿您的损失
- 2.压缩包下载后请先用软件解压,再使用对应软件打开;软件版本较低时请及时更新
- 3.资料下载成功后可在60天以内免费重复下载
版权申诉
免费领取教师福利 







