





浙江省强基联盟2025-2026学年高二上学期11月联考(期中)期中信息技术试卷(Word版附解析)
展开 这是一份浙江省强基联盟2025-2026学年高二上学期11月联考(期中)期中信息技术试卷(Word版附解析),文件包含浙江省强基联盟2025-2026学年高二上学期11月联考期中期中技术试题-高中信息技术原卷版docx、浙江省强基联盟2025-2026学年高二上学期11月联考期中期中技术试题-高中信息技术Word版含解析docx等2份试卷配套教学资源,其中试卷共29页, 欢迎下载使用。
1.答题前,请务必将自己的姓名、准考证号用黑色字迹的签字笔或钢笔分别填写在试题卷和
答题纸规定的位置上。
2.答题时,请按照答题纸上“注意事项”的要求,在答题纸相应的位置上规范作答,在本试题
卷上的作答一律无效。
3.非选择题的答案必须使用黑色字迹的签字笔或钢笔写在答题纸上相应区域内,作图时可先
使用 2B 铅笔,确定后必须用黑色字迹的签字笔或钢笔描黑。
第一部分 信息技术(共 50 分)
一、选择题(本大题共 12 小题,每小题 2 分,共 24 分。每小题列出的四个备选项中只有一
个是符合题目要求的,不选、多选、错选均不得分。)
1. 某快递驿站,快递员通过自动分拣系统快速录入单号,系统自动分配存放柜子。客户可以通过输入取件
码、扫描二维码、人脸识别等多种方式自主提取快递。快递驿站根据存放时间收取保管服务费。下列有关
该快递驿站中数据和信息的说法,不正确的是( )
A. 快递单号、二维码等都是信息
B. 取件码是数据的表现形式之一
C. 摄像头采集人脸的数据是非结构化数据
D. 扫描二维码提取快递会产生新的数据
2. 某快递驿站,快递员通过自动分拣系统快速录入单号,系统自动分配存放柜子。客户可以通过输入取件
码、扫描二维码、人脸识别等多种方式自主提取快递。快递驿站根据存放时间收取保管服务费。下列关于
信息安全与保护做法合理的是( )
A. 随意公开快递单号
B. 定期备份快递驿站数据
C. 提升网络速率增强驿站安全性
D. 为方便缴纳服务费开放自动扣款权限
3. 某快递驿站,快递员通过自动分拣系统快速录入单号,系统自动分配存放柜子。客户可以通过输入取件
码、扫描二维码、人脸识别等多种方式自主提取快递。快递驿站根据存放时间收取保管服务费。该快递驿
站有 6 个快递柜,每个快递柜有 5 层,每一层有 10 个快递格。若使用二进制对这些格子进行编码,二进制
前几位表示快递柜编号,中间几位表示层数,最后几位表示同一层格子号,则所需的二进制位数最少是(
)
第 1页/共 12页
A. 8 B. 9 C. 10 D. 11
4. 某快递驿站,快递员通过自动分拣系统快速录入单号,系统自动分配存放柜子。客户可以通过输入取件
码、扫描二维码、人脸识别等多种方式自主提取快递。快递驿站根据存放时间收取保管服务费。该快递驿
站根据存放时间 t(t 为整数,单位:小时),制定如下计费规则:24 小时及以内免费;超过 24 小时,每 12
小时收取 0.5 元(不足 12 小时按 12 小时计算),下列计算保管服务费 f 的语句描述正确的是( )
A. B.
if t24:
t=t-24 t=t-24
f=0.5*(int(t/12)+1) f=0.5*((t+1)//12)
A. A B. B C. C D. D
5. 两段 Wave 格式音频,音频 A 时长 40 秒、采样频率 44100Hz、量化位数 8bit、双声道,音频 B 时长 20
秒、采样频率 22050Hz、量化位数 16bit、单声道。音频 A 与音频 B 文件的存储容量之比是( )
A. B. C. D.
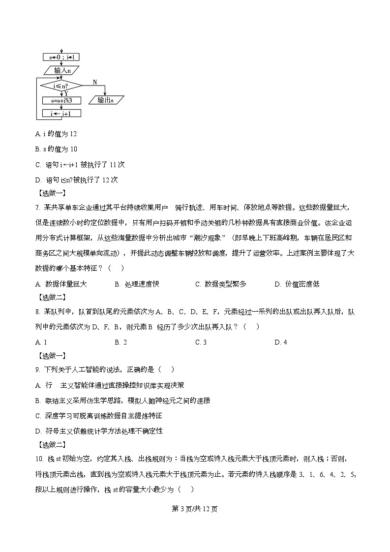
6. 某算法的部分流程图如图所示。输入 11,执行该流程后,下列说法不正确的是( )
第 2页/共 12页
A. i 的值为 12
B. s 的值为 10
C. 语句 i←i+1 被执行了 11 次
D. 语句 i≤n?被执行了 12 次
【选做一】
7. 某共享单车企业通过其平台持续收集用户 骑行轨迹、用车时间、停放地点等数据。这些数据量巨大,
但是连续数小时的定位数据中,只有用户扫码开锁和手动关锁的几秒钟数据具有直接商业价值。该企业运
用分布式计算框架,从这些海量数据中分析出城市“潮汐现象”(即早晚上下班高峰期,车辆在居民区和
商务区之间大规模单向流动),并据此动态调整车辆投放和调度,提升了运营效率。上述案例主要体现了大
数据的哪个基本特征?( )
A. 数据体量巨大 B. 处理速度快 C. 数据类型繁多 D. 价值密度低
【选做二】
8. 某队列中,队首到队尾的元素依次为 A、B、C、D、E、F,元素经过一系列的出队或出队再入队后,队
列中的元素依次为 D、F、B,则元素 B 经历了多少次出队再入队?( )
A. 1 B. 2 C. 3 D. 4
【选做一】
9. 下列关于人工智能的说法,正确的是( )
A. 行 主义智能体通过直接操控知识库实现决策
B. 联结主义采用仿生学思路,模拟人脑神经元之间的连接
C. 深度学习可脱离训练数据自主提炼特征
D. 符号主义依赖统计学方法处理不确定性
【选做二】
10. 栈 st 初始为空,约定其入栈、出栈规则为:当栈为空或待入栈元素大于栈顶元素时,则入栈;否则,
将栈顶元素出栈,直到栈为空或待入栈元素大于栈顶元素为止。若元素的待入栈顺序是 3、1、6、4、2、5,
按以上规则进行操作,栈 st 的容量大小最少为( )
第 3页/共 12页
A. 1 B. 2 C. 3 D. 4
11. 有如下 Pythn 程序段:
d = {}
s = "banana"
fr i in range(len(s)):
if s[i] nt in d:
d[s[i]] = 1
else:
d[s[i]] += 1
print(d["a"])
执行该程序段后,输出的结果为( )
A. 1 B. 2 C. 3 D. 4
12. 有如下 Pythn 程序段:
s="2025mL2028"
su, d=0, 0
fr i in range(len(s)):
if "0"
相关试卷
这是一份浙江省强基联盟2025-2026学年高二上学期11月联考(期中)期中信息技术试卷(Word版附解析),文件包含浙江省强基联盟2025-2026学年高二上学期11月联考期中期中技术试题-高中信息技术原卷版docx、浙江省强基联盟2025-2026学年高二上学期11月联考期中期中技术试题-高中信息技术Word版含解析docx等2份试卷配套教学资源,其中试卷共29页, 欢迎下载使用。
这是一份浙江省强基联盟2025-2026学年高二上学期12月联考信息技术试卷(含答案),共20页。
这是一份浙江省强基联盟2024-2025学年高二上学期10月联考信息技术试题(Word版附解析),文件包含浙江省强基联盟2024-2025学年高二10月联考技术试卷-高中信息技术Word版含解析docx、浙江省强基联盟2024-2025学年高二10月联考技术试卷-高中信息技术Word版无答案docx等2份试卷配套教学资源,其中试卷共17页, 欢迎下载使用。
相关试卷 更多
- 1.电子资料成功下载后不支持退换,如发现资料有内容错误问题请联系客服,如若属实,我们会补偿您的损失
- 2.压缩包下载后请先用软件解压,再使用对应软件打开;软件版本较低时请及时更新
- 3.资料下载成功后可在60天以内免费重复下载
免费领取教师福利 




