搜索
      上传资料 赚现金

      2026届河南省许昌高级中学高三3月份第一次模拟考试物理试卷含解析

      • 509.5 KB
      • 2026-01-14 23:06:55
      • 14
      • 0
      • 教习网用户4821646
      加入资料篮
      立即下载
      2026届河南省许昌高级中学高三3月份第一次模拟考试物理试卷含解析第1页
      高清全屏预览
      1/13
      2026届河南省许昌高级中学高三3月份第一次模拟考试物理试卷含解析第2页
      高清全屏预览
      2/13
      2026届河南省许昌高级中学高三3月份第一次模拟考试物理试卷含解析第3页
      高清全屏预览
      3/13
      还剩10页未读, 继续阅读

      2026届河南省许昌高级中学高三3月份第一次模拟考试物理试卷含解析

      展开

      这是一份2026届河南省许昌高级中学高三3月份第一次模拟考试物理试卷含解析,共13页。试卷主要包含了答题时请按要求用笔等内容,欢迎下载使用。
      1.答题前,考生先将自己的姓名、准考证号码填写清楚,将条形码准确粘贴在条形码区域内。
      2.答题时请按要求用笔。
      3.请按照题号顺序在答题卡各题目的答题区域内作答,超出答题区域书写的答案无效;在草稿纸、试卷上答题无效。
      4.作图可先使用铅笔画出,确定后必须用黑色字迹的签字笔描黑。
      5.保持卡面清洁,不要折暴、不要弄破、弄皱,不准使用涂改液、修正带、刮纸刀。
      一、单项选择题:本题共6小题,每小题4分,共24分。在每小题给出的四个选项中,只有一项是符合题目要求的。
      1、关于牛顿第一定律和惯性有下列说法,其中正确的是( )
      A.由牛顿第一定律可知,物体在任何情况下始终处于静止状态或匀速直线运动状态
      B.行星在圆周轨道上保持匀速率运动的性质是惯性
      C.牛顿第一定律只是反映惯性大小的,因此也叫惯性定律
      D.运动物体如果没有受到力的作用,将继续以同一速度沿同一直线运动
      2、如图所示,质量为的小球用两根细线连接,细线的另一端连接在车厢顶,细线的另一端连接于侧壁,细线与竖直方向的夹角为保持水平,重力加速度大小为,车向左做加速运动,当段细线拉力为段细线拉力的两倍时,车的加速度大小为()( )
      A.B.C.D.
      3、如图,两端封闭的玻璃直管下方用一小段水银柱封闭了一定质量的理想气体,上方为真空.现在管的下方加热被封闭的气体,下图中不可能发生的变化过程是( )
      A.
      B.
      C.
      D.
      4、如图所示,由三个铝制薄板互成120°角均匀分开的Ⅰ、Ⅱ、Ⅲ三个匀强磁场区域,其磁感应强度分别用表示.现有带电粒子自a点垂直Oa板沿逆时针方向射入磁场中,带电粒子完成一周运动,在三个磁场区域中的运动时间之比为1∶2∶3,轨迹恰好是一个以O为圆心的圆,则其在b、c处穿越铝板所损失的动能之比为
      A.1∶1B.5∶3
      C.3∶2D.27∶5
      5、下列说法正确的是( )
      A.做匀速圆周运动的物体,转动一周,由于初末位置速度相同,故其合力冲量为零
      B.做曲线运动的物体,任意两段相等时间内速度变化一定不相同
      C.一对作用力和反作用力做的功一定大小相等,并且一个力做正功另一个力做负功
      D.在磁场中,运动电荷所受洛伦兹力为零的点,磁感应强度B也一定为零
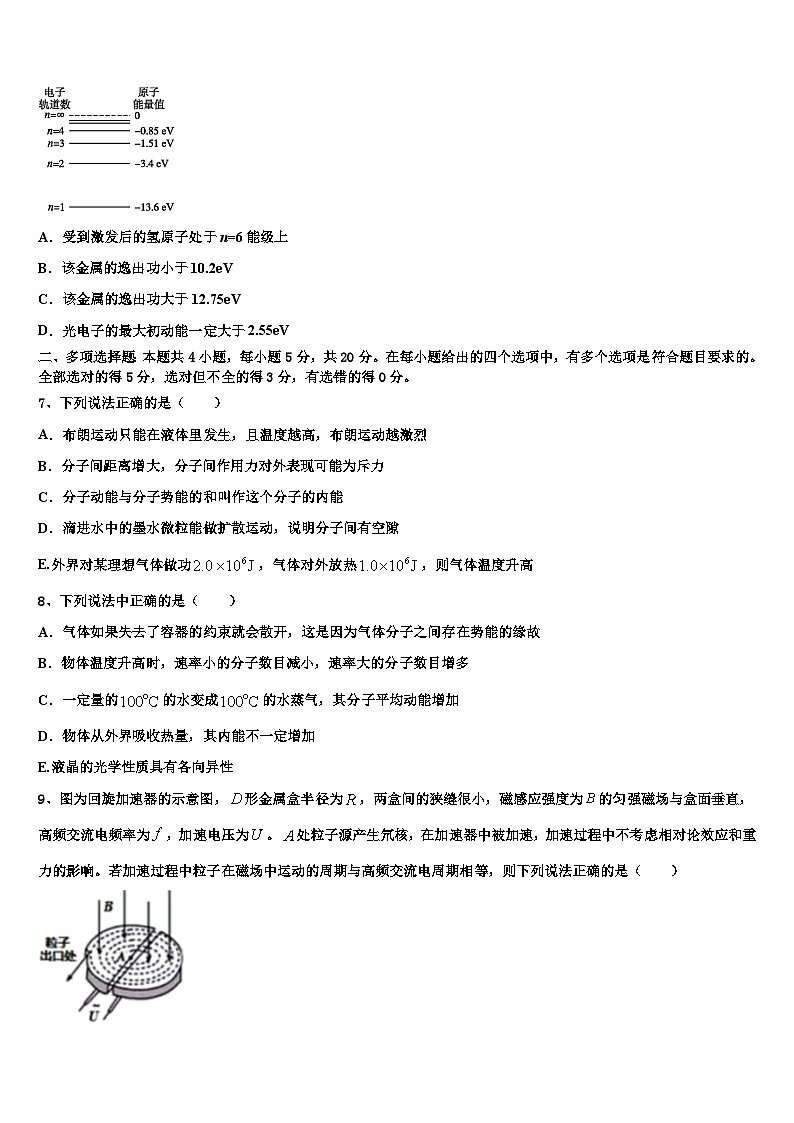
      6、如图所示为氢原子的能级图,用某种频率的光照射大量处于基态的氢原子,结果受到激发后的氢原子能辐射出六种不同频率的光子。让辐射出的光子照射某种金属,所有光线中,有三种不同波长的光可以使该金属发生光电效应,则下列有关说法中正确的是( )
      A.受到激发后的氢原子处于n=6能级上
      B.该金属的逸出功小于10.2eV
      C.该金属的逸出功大于12.75eV
      D.光电子的最大初动能一定大于2.55eV
      二、多项选择题:本题共4小题,每小题5分,共20分。在每小题给出的四个选项中,有多个选项是符合题目要求的。全部选对的得5分,选对但不全的得3分,有选错的得0分。
      7、下列说法正确的是( )
      A.布朗运动只能在液体里发生,且温度越高,布朗运动越激烈
      B.分子间距离增大,分子间作用力对外表现可能为斥力
      C.分子动能与分子势能的和叫作这个分子的内能
      D.滴进水中的墨水微粒能做扩散运动,说明分子间有空隙
      E.外界对某理想气体做功,气体对外放热,则气体温度升高
      8、下列说法中正确的是( )
      A.气体如果失去了容器的约束就会散开,这是因为气体分子之间存在势能的缘故
      B.物体温度升高时,速率小的分子数目减小,速率大的分子数目增多
      C.一定量的的水变成的水蒸气,其分子平均动能增加
      D.物体从外界吸收热量,其内能不一定增加
      E.液晶的光学性质具有各向异性
      9、图为回旋加速器的示意图,形金属盒半径为,两盒间的狭缝很小,磁感应强度为的匀强磁场与盒面垂直,高频交流电频率为,加速电压为。处粒子源产生氘核,在加速器中被加速,加速过程中不考虑相对论效应和重力的影响。若加速过程中粒子在磁场中运动的周期与高频交流电周期相等,则下列说法正确的是( )
      A.若加速电压增加为原来2倍,则氘核的最大动能变为原来的2倍
      B.若高频交流电的频率增加为原来2倍,则磁感应强度变为原来的2倍
      C.若该加速器对氦核加速,则高频交流电的频率应变为原来的2倍
      D.若该加速器对氦核加速,则氦核的最大动能是氘核最动能的2倍
      10、一列简谐橫波沿轴正方向传播,已知时的波形如图所示,波上有P、Q两点,其纵坐标分别为下列说法中正确的是
      A.P点的振动形式传到Q点需要
      B.P、Q在振动的过程中的任一时刻,位移的大小总相同
      C.在内,P点通过的路程为20cm
      D.经过,Q点回到平衡位置
      三、实验题:本题共2小题,共18分。把答案写在答题卡中指定的答题处,不要求写出演算过程。
      11.(6分)图甲是简易多用电表的电路原理图,图中E是电源,R1、R2、R3、R4、R5是定值电阻,R 6是可变电阻,表头G的满偏电流为200μA。内阻为600Ω,其表盘如图乙所示。图甲中虚线方框内为换挡开关,A端和B端分别与两表笔相连,该多用电表有5个挡位,分别为:直流电流1A挡和500μA挡,欧姆×1kΩ挡,直流电压2.5V挡和10V挡。
      (1)若用欧姆×1kΩ挡测二极管的反向电阻,则A端与二极管的_________(选填“正”或“负”)极相接触,测得的示数如图乙中a所示,则该二极管的反向电阻为_______kΩ。
      (2)某次测量时该多用电表指针位置如图乙中b所示,若此时B端是与“1”相连的,则多用电表的示数为______________;若此时B端是与“4”相连的则多用电表的示数为______________。
      (3)根据题中所给的条件可得R1、R2的阻值之和为_____________Ω。
      12.(12分)某同学设计了如图甲所示的电路测电源的电动势和内阻。
      (1)闭合电键S1,将单刀双掷开关合向a,调节滑动变阻器,测得多组电压和电流的值,在U-I坐标平面内描点作图再将单刀双掷开关合向b,调节滑动变阻器,测得多组电压和电流的值,在U-I坐标平面内描点作图两次作出的图象如图乙所示,则将单刀双掷开关合向a时测出的数据描点作出的图象应是___________(填“A”或“B”)。将电键合向___________(填“a”或“b”)时,测得的电源电动势没有系统误差。
      (2)根据两次测得的数据分析可知,根据图线___________(填“A”或“B”)求得的电动势更准确,其电动势的值为E=___________V。
      (3)若该同学通过实验测出电流表的内阻为RA=1Ω,则利用图线___________(填“A”或“B”)测得的电源的内阻更准确,由此求得电源的内阻为r=___________Ω。
      四、计算题:本题共2小题,共26分。把答案写在答题卡中指定的答题处,要求写出必要的文字说明、方程式和演算步骤。
      13.(10分)如图所示,两根相距L=1 m的足够长的光滑金属导轨,一组导轨水平,另一组导轨与水平面成37°角,拐角处连接一阻值R=1 Ω的电阻.质量均为m=2 kg的金属细杆ab、cd与导轨垂直接触形成闭合回路,导轨电阻不计,两杆的电阻均为R=1 Ω.整个装置处于磁感应强度大小B=1 T、方向垂直于导轨平面的匀强磁场中.当ab杆在平行于水平导轨的拉力作用下沿导轨向右匀速运动时,cd杆静止.g=10 m/s2,sin 37°=0.6,cs 37°=0.8,求:
      (1)水平拉力的功率;
      (2)现让cd杆静止,求撤去拉力后ab杆产生的焦耳热
      14.(16分)如图甲所示,A车原来临时停在一水平路面上,B车在后面匀速向A车靠近,A车司机发现后启动A车,以A车司机发现B车为计时起点(t=0),A、B两车的v-t图象如图乙所示.已知B车在第1s内与A车的距离缩短了x1=12m.
      (1)求B车运动的速度vB和A车的加速度a的大小;
      (2)若A、B两车不会相撞,则A车司机发现B车时(t=0)两车的距离x0应满足什么条件?

      15.(12分)如图所示,光滑且足够长的平行金属导轨MN、PQ固定在竖直平面内,两导轨间的距离为L=1m,导轨间连接的定值电阻R=3Ω,导轨上放一质量为m=0. 1kg的金属杆ab,金属杆始终与导轨接触良好,杆的电阻r=1Ω,其余电阻不计,整个装置处于磁感应强度为B=1T的匀强磁场中,磁场的方向垂直导轨平面向里.重力加速度g取10m/s2。现让金属杆从AB水平位置由静止释放,忽略空气阻力的影响,求:
      (1)金属杆的最大速度
      (2)达到最大速度后,某时刻若金属杆ab到导轨顶端 MP的距离为h,为使ab棒中不产生感应电流,从该时刻开始,磁感应强度B应怎样随时间t变化?推导这种情况下B与t的关系式。
      参考答案
      一、单项选择题:本题共6小题,每小题4分,共24分。在每小题给出的四个选项中,只有一项是符合题目要求的。
      1、D
      【解析】
      A.根据牛顿第一定律知,物体只有在不受外力,或者所受合外力为零时,才能处于静止或匀速直线运动状态,A错误;
      B.行星在圆周轨道上保持匀速率运动是由于受到改变运动状态的万有引力作用,其运动状态是不断变化的,则B项错误;
      C.牛顿第一定律反映物体具有惯性这种性质,并不能反映物体惯性的大小,C错误;
      D.运动物体如果没有受到力的作用,将保持原来的速度做匀速直线运动,D项中说法符合牛顿第一定律,D正确;
      故选D。
      2、D
      【解析】
      设段细线的拉力为,则
      求得,选项D正确,ABC错误。
      故选D。
      3、B
      【解析】
      A、图A为P-T图象,气体先做等压变化,温度升高,后做等容变化,压强随温度的升高而增大;故A正确.
      B、图B为p-t图,图中的气体的第二段变化的过程压强不变,显然是不可能的;故B错误.
      C、图C是p-V图象,气体先做等压变化,体积增大,后做等容变化,压强增大;故C正确.
      D、图D是V-T图象,气体第一段图线不变,表示气体先做等压变化,体积增大,后做等容变化;故D正确.
      本题选择不可能的故选B.
      【点睛】
      该题结合气体的状态图象考查对理想气体的状态方程的应用,解答的关键是先得出气体的状态参量变化的规律,然后再选择图象.
      4、D
      【解析】
      带电粒子在磁场运动的时间为,在各个区域的角度都为,对应的周期为,则有,故 ,则三个区域的磁感应强度之比为,三个区域的磁场半径相同为,又动能,联立得,故三个区域的动能之比为:,故在b处穿越铝板所损失的动能为,故在c处穿越铝板所损失的动能为,故损失动能之比为,D正确,选D.
      5、A
      【解析】
      A.根据动量定理,合力的冲量等于动量的变化,物体在运动一周的过程中,动量变化为零,故合力的冲量为零,故A正确;
      B.在匀变速曲线运动中,加速度不变,根据
      可知在任意两段相等时间内速度变化相同,故B错误;
      C.一对作用力和反作用力做的功没有定量关系,一对作用力和反作用力可以同时做正功,也可以同时做负功,或不做功,故C错误;
      D.在磁场中,若带电粒子的运动方向与磁场方向平行,不会受到洛伦兹力的作用,但磁感应强度不为零,故D错误。
      故选A。
      6、B
      【解析】
      A.根据公式可知
      所以由跃迁规律可得由第4能级向低能级跃迁时,产生6种不同频率的光子,故A错误;
      BC.由题意及能级差关系可知跃迁到基态的三种光能使其发生光电效应,所以金属逸出功小于由跃迁到产生的光子能量
      金属逸出功大于由跃迁到产生的光子能量
      故B正确,C错误;
      D.由于金属的逸出功不知具体数值,所以根据可知光电子的最大初动能也不能确定具体值,故D错误;
      故选B。
      二、多项选择题:本题共4小题,每小题5分,共20分。在每小题给出的四个选项中,有多个选项是符合题目要求的。全部选对的得5分,选对但不全的得3分,有选错的得0分。
      7、BDE
      【解析】
      A.布朗运动是悬浮在液体或气体中固体小颗粒的无规则运动;布朗运动可以在液体里发生,也可以在气体里发生,且温度越高,布朗运动越激烈,故A错误。
      B.在分子间距离rr0范围内,即使距离增大,分子间作用力表现为斥力,故B正确;
      C.所有分子动能与分子势能的总和叫做物体的内能,单个分子的内能没有意义,故C错误;
      D.滴进水中的墨水微粒能做扩散运动,说明分子间有空隙,故D正确;
      E.外界对某理想气体做功W=2.0×105J,气体对外放热Q=-1.0×105J,根据热力学第一定律,则气体的内能变化
      E=W+Q=2.0×105J-1.0×105J=1.0×105J
      所以气体的内能增大,温度升高,故E正确。
      故选BDE。
      8、BDE
      【解析】
      A. 气体如果失去了容器的约束就会散开,是因为分子间距较大,相互的作用力很微弱,而且分子永不停息地做无规则运动,所以气体分子可以自由扩散;故A错误.
      B. 温度从微观角度看表示了大量分子无规则运动的剧烈程度,物体温度升高时,速率小的分子数目减少,速率大的分子数目增多;故B正确.
      C. 一定量100℃的水变成100℃的水蒸气,因温度不变则分子平均动能不变,由于吸热,内能增大,则其分子之间的势能增大;C错误.
      D. 物体从外界吸收热量,若同时对外做功,根据热力学第一定律可知其内能不一定增加;故D正确.
      E. 液晶的光学性质具有晶体的各向异性;故E正确.
      故选BDE.
      【点睛】
      解决本题的关键要掌握分子动理论、热力学第一定律等热力学知识,要对气体分子间距离的大小要了解,气体分子间距大约是分子直径的10倍,分子间作用力很小.
      9、BD
      【解析】
      A.质子出回旋加速器的速度最大,此时的半径为R,则根据

      则最大动能为
      与加速的电压无关,故A错误;
      B.电场的变化周期与粒子在磁场中运动的周期相等,若高频交流电的频率增加为原来2倍,则T为原来一半,而,则磁感应强度变为原来的2倍。故B正确;
      C.氦核的比荷为,氚核的比荷为,根据可知,若该加速器对氦核加速,则高频交流电的周期应变为原来的倍,频率为原来的.故C错误;
      D.最大动能
      若该加速器对氦核加速,则氦核的最大功能是氘核最大功能的2倍。故D正确。
      故选BD。
      10、AB
      【解析】
      由图看出,P、Q两点平衡位置间的距离等于半个波长,因简谐波传播过程中,在一个周期内传播一个波长,所以振动形式从P传到Q需要半个周期,故A正确;P、Q的振动情况总是相反,所以在振动过程中,它们的位移大小总是相等,故B正确;若图示时刻P在平衡位置或最大位移处,在内,P点通过的路程为: ,而实际上图示时刻,P点不在平衡位置或最大位移处, 在内,P点通过的路程不等于20cm,故C错误;图示时刻,Q点向下运动,速度减小,所以从图示位置运动到波谷的时间大于,再从波谷运动到平衡位置的时间为,所以经过,Q点没有回到平衡位置.故D错误.故选AB
      三、实验题:本题共2小题,共18分。把答案写在答题卡中指定的答题处,不要求写出演算过程。
      11、负 7.0 0.30A 0.75V 400
      【解析】
      (1)[1][2]若测二极管的反向电阻,则电流从二极管的负极流入;又欧姆表的电流从A端流出,故A端与二极管的负极相接触;根据刻度盘,得出示数为7.0,又选用了×1kΩ挡,故二极管的反向电阻为7.0kΩ。
      (2)[3]若此时B端是与“1”相连的,则此时是大量程电流表,为直流1A档,故此时每小格表示0.02A,读数为0.30A;
      [4]若此时B端是与“4”相连的,则此时为小量程的电压表,为直流电压2.5V档,故此时每小格表示0.05V,读数为0.75V。
      (3)[5]由电路特点,由题意知
      (500-200)×10-6×(R1+R2)=200×10-6×600
      整理得
      R1+R2=400Ω
      12、A b B 1.5 B 4
      【解析】
      (1)单刀双掷开关合向a时,由于电压表的分流,使测得的电源电动势和内阻都比真实值小,单刀双掷开关合向b时,由于电流表的分压,测得的电源电动势等于真实值,测得的内阻比真实值大,因此单刀双掷开关合向a时测出的数据描点作出的图象是A;
      (2)图线B测得的电动势没有系统误差,更准确,其值为1.5V,由于图线B测得的内阻值实际为电源内阻与电流表的内阻之和,因此误差较大,因此由图线A求得的电源内阻值更准确;
      (3)若测出电流表的内阻,则利用图B测得的内阻更准确,由此求得电源的内阻为。
      四、计算题:本题共2小题,共26分。把答案写在答题卡中指定的答题处,要求写出必要的文字说明、方程式和演算步骤。
      13、 (1)864 W (2)864 J
      【解析】
      (1)根据安培力公式与平衡条件求出电流,然后又E=BLv求出电动势,应用欧姆定律求出金属杆的速度,由平衡条件求出水平拉力,然后应用P=Fv求出拉力的功率.
      (2)由能量守恒定律求出产生的热量,然后应用焦耳定律求出ab杆产生的焦耳热.
      【详解】
      (1)cd杆静止,由平衡条件可得mgsin θ=BIL,
      解得I=12 A
      由闭合电路欧姆定律得2I=,得v=36 m/s
      水平拉力F=2BIL=24 N,
      水平拉力的功率P=Fv=864 W
      (2)撤去外力后ab杆在安培力作用下做减速运动,安培力做负功,先将棒的动能转化为电能,再通过电流做功将电能转化为整个电路产生的焦耳热,即焦耳热等于杆的动能的减小量,有Q=ΔEk=mv2=1296 J
      而Q=I′2·R·t,
      ab杆产生的焦耳热Q′=I′2·R·t,
      所以Q′=Q=864 J.
      【点睛】
      本题是电磁感应与电路、力学相结合的综合题,分析清楚运动过程,应用E=BLv、安培力公式、欧姆定律、功率公式与焦耳定律可以解题.
      14、 (1)12m/s,3m/s2 (2)x0>36m
      【解析】
      (1)在时A车刚启动,两车间缩短的距离:
      代入数据解得B车的速度:
      A车的加速度:
      将和其余数据代入解得A车的加速度大小:
      (2)两车的速度达到相等时,两车的距离达到最小,对应于图像的时刻,此时两车已发生的相对位移为梯形的面积,则:
      解得,因此,若A、B两车不会相撞,则两车的距离应满足条件:
      15、(1)4m/s;(2)
      【解析】
      (1)设金属杆的最大速度为vm,此时安培力与重力平衡,即:
      BIL=mg……①;
      又由:
      ……②;
      ……③;
      代入数据,联立①②③解得:
      ……④;
      (2)要使ab棒中不产生感应电流,应使穿过线圈平面的磁通量不发生变化,在该时刻,穿过线圈平面的磁通量:

      设t时刻的磁感应强度为,此时磁通量为:

      由得:

      相关试卷

      2026届河南省许昌高级中学高三3月份第一次模拟考试物理试卷含解析:

      这是一份2026届河南省许昌高级中学高三3月份第一次模拟考试物理试卷含解析,共13页。试卷主要包含了答题时请按要求用笔等内容,欢迎下载使用。

      2026届河南省许昌市高三3月份第一次模拟考试物理试卷含解析:

      这是一份2026届河南省许昌市高三3月份第一次模拟考试物理试卷含解析,共15页。

      2026届河南省许昌市许昌高级中学高三下第一次测试物理试题含解析:

      这是一份2026届河南省许昌市许昌高级中学高三下第一次测试物理试题含解析,共14页。

      资料下载及使用帮助
      版权申诉
      • 1.电子资料成功下载后不支持退换,如发现资料有内容错误问题请联系客服,如若属实,我们会补偿您的损失
      • 2.压缩包下载后请先用软件解压,再使用对应软件打开;软件版本较低时请及时更新
      • 3.资料下载成功后可在60天以内免费重复下载
      版权申诉
      若您为此资料的原创作者,认为该资料内容侵犯了您的知识产权,请扫码添加我们的相关工作人员,我们尽可能的保护您的合法权益。
      入驻教习网,可获得资源免费推广曝光,还可获得多重现金奖励,申请 精品资源制作, 工作室入驻。
      版权申诉二维码
      欢迎来到教习网
      • 900万优选资源,让备课更轻松
      • 600万优选试题,支持自由组卷
      • 高质量可编辑,日均更新2000+
      • 百万教师选择,专业更值得信赖
      微信扫码注册
      手机号注册
      手机号码

      手机号格式错误

      手机验证码 获取验证码 获取验证码

      手机验证码已经成功发送,5分钟内有效

      设置密码

      6-20个字符,数字、字母或符号

      注册即视为同意教习网「注册协议」「隐私条款」
      QQ注册
      手机号注册
      微信注册

      注册成功

      返回
      顶部
      学业水平 高考一轮 高考二轮 高考真题 精选专题 初中月考 教师福利
      添加客服微信 获取1对1服务
      微信扫描添加客服
      Baidu
      map