


2025-2026学年河北省保定市高二上学期11月期中考试化学试卷(学生版)
展开 这是一份2025-2026学年河北省保定市高二上学期11月期中考试化学试卷(学生版),共8页。试卷主要包含了本试卷主要考试内容,可能用到的相对原子质量, 下列溶液中浓度最小的是等内容,欢迎下载使用。
注意事项:
1.答题前,考生务必将自己的姓名、考生号、考场号、座位号填写在答题卡上。
2.回答选择题时,选出每小题答案后,用铅笔把答题卡上对应题目的答案标号涂黑。如需改动,用橡皮擦干净后,再选涂其他答案标号。回答非选择题时,将答案写在答题卡上。写在本试卷上无效。
3.考试结束后,将本试卷和答题卡一并交回。
4.本试卷主要考试内容:苏教版选择性必修1专题1至专题3第二单元。
5.可能用到的相对原子质量:
一、选择题:在每小题给出的四个选项中,只有一项是符合题目要求的。
1. 人类的生产、生活离不开能量。下列过程有化学能转化成电能的是
A. 电解饱和食盐水制氯气B. 太阳能电池在阳光下工作
C. 煅烧石灰石制生石灰D. 锂电池动力驱动汽车
2. 下列物质中属于弱电解质是
A. 葡萄糖B. 冰醋酸C. 氢氧化钙D. 硫酸钡
3. 已知在298 K、101 kPa条件下,1 g乙烯气体完全燃烧生成二氧化碳气体和液态水,放出50.4 kJ热量。下列热化学方程式正确的是
A.
B.
C.
D.
4. 下列反应的的是
A. 氮气和氢气反应制氨气B. 二氧化碳与氢氧化钠溶液的反应
C. 氯化氢溶于水D. 煅烧大理石
5. 下列做法不属于调控化学反应速率的是
A. 合成时使用作催化剂B. 制氢气时用粗锌而不用纯锌
C. 用水溶解氯化钠时用玻璃棒搅拌D. 合成氨气时增大反应物浓度
6. 下列装置或操作不能达到相应实验目的的是
A AB. BC. CD. D
7. 下列反应方程式表示的是电离方程式且正确的是
A. B.
C. D.
8. 为阿伏加德罗常数的值,下列说法正确的是
A 1 L HF溶液中含有个氟离子
B. 25℃下,1 L 的盐酸中,水电离出的数目约为
C. 密闭容器中,2 ml 充分分解,生成物中分子的数目为
D. 电解精炼铜时,电路中转移个电子,阳极减少的质量为64 g
9. 下列溶液中浓度最小的是
A. 的NaCl溶液B. 的溶液
C. 的NaClO溶液D. 的溶液
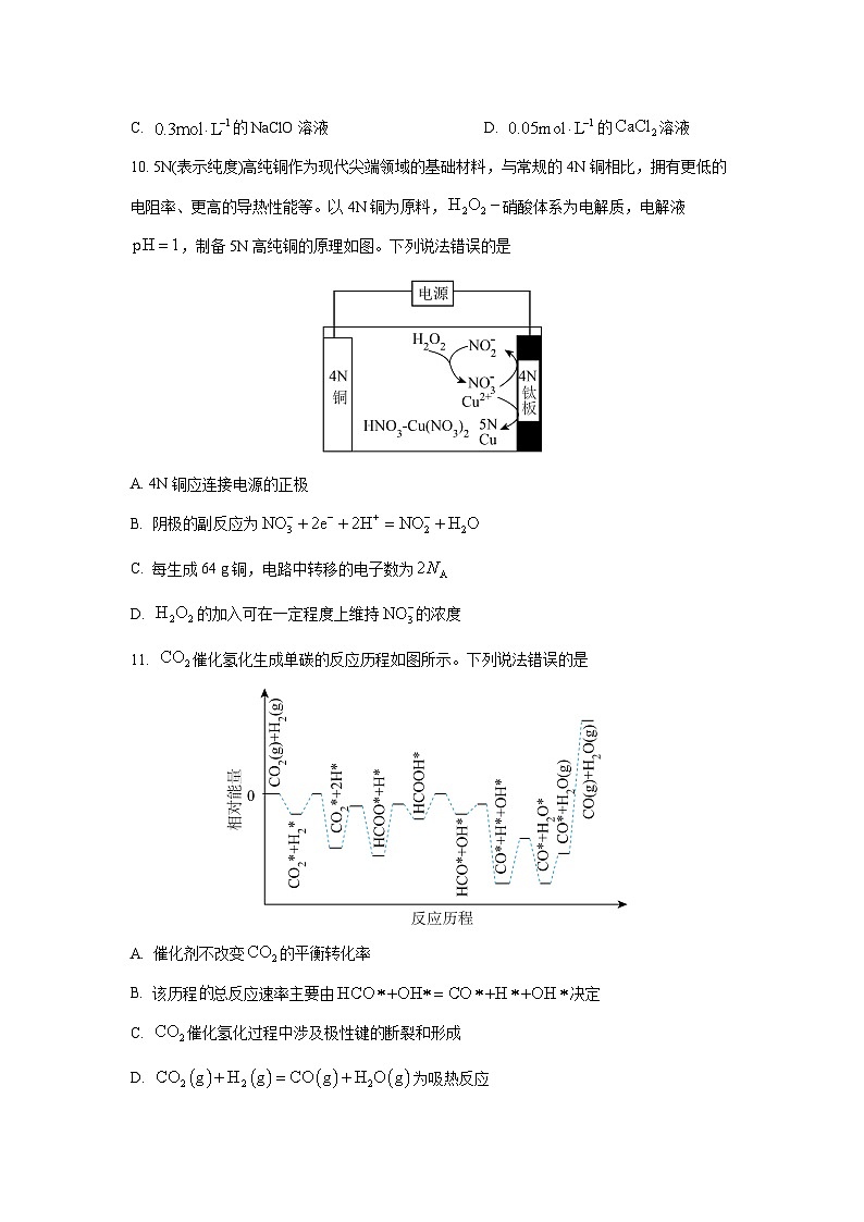
10. 5N(表示纯度)高纯铜作为现代尖端领域的基础材料,与常规的4N铜相比,拥有更低的电阻率、更高的导热性能等。以4N铜为原料,硝酸体系为电解质,电解液,制备5N高纯铜的原理如图。下列说法错误的是
A. 4N铜应连接电源的正极
B. 阴极的副反应为
C. 每生成64 g铜,电路中转移的电子数为
D. 的加入可在一定程度上维持的浓度
11. 催化氢化生成单碳的反应历程如图所示。下列说法错误的是
A. 催化剂不改变的平衡转化率
B. 该历程总反应速率主要由决定
C. 催化氢化过程中涉及极性键的断裂和形成
D. 为吸热反应
12. 分别取100 mL 的两种一元酸HX和HY的溶液,加入足量的镁粉,充分反应后,收集到的体积分别为和。下列说法错误的是
A. 相同条件下,
B. 若开始时,则HX一定是强酸
C. 若开始时,则酸性HX>HY
D. 向反应后的溶液中加入足量氢氧化钠溶液,生成的沉淀质量相等
13. 一定温度下,冰醋酸加水稀释过程中,溶液的导电能力I随加入的水的体积V变化的关系如图所示。下列说法正确的是
A. O点对应的冰醋酸中存在离子
B. :a>b>c
C. 的电离程度:c>b
D. 加水过程中,水的电离平衡一直正向移动
14. 改变二元弱酸溶液的pH,溶液中、、的物质的量分数[已知随pH变化的关系如图所示。下列叙述错误的是
A. ②表示与pH关系
B. 时,存在关系:
C. 常温下,的平衡常数
D. 少量NaOH溶液与溶液反应的离子方程式为
二、非选择题:
15. 氢能是最具应用前景的能源之一,氢气的制备和应用是目前的研究热点。回答下列问题:
(1)部分物质的标准燃烧热如表:
请分析氢气是最具应用前景的能源之一的原因:___________。
(2)氨气中氢含量高,可通过氨热分解法制氢气。一定温度下,催化分解为和的过程中,能量变化如图所示。
已知断开(或形成)1 ml 键、1 ml H-H键分别需要吸收(或放出)946 kJ、436 kJ的热量,则断开1 ml N-H键吸收的热量为___________(保留3位有效数字)kJ。
(3)氢氧石棉膜燃料电池的启动时间仅15分钟,并可瞬时停机,其工作原理如图。
①该装置工作时,移向___________(填“多孔镍电极”或“多孔银电极”,下同)。
②该装置工作时,电子由___________移向___________。
③正极的电极反应式为___________;负极的电极反应式为___________。
16. 小苏打广泛应用于化工、医药、食品、轻工、纺织等工业领域以及人们的日常生活,在国民经济中占有重要的地位。某小苏打样品中含有少量易溶性杂质(不与盐酸反应),现用滴定法测定该小苏打样品(其溶液的pH在8.2~8.4之间)的纯度,操作为准确称量1.0 g样品,配成250 mL待测液,每次取待测液25.00 mL,滴入几滴___________作指示剂,用的盐酸标准液进行滴定。
(1)配制待测液所需的玻璃仪器主要有玻璃棒、量筒、烧杯、___________、___________。
(2)可用___________(填“a”或“b”)量取待测液。滴定管洗涤后,盛装待测液之前应进行___________操作。
(3)横线上应填入的指示剂名称为___________;达到滴定终点的标志是___________。
(4)实验记录的数据如下表:
该小苏打样品的纯度为___________%。
(5)下列实验操作会使测得的样品纯度偏大的是___________(填标号)。
a.滴定前酸式滴定管中尖嘴处有气泡,滴定结束后气泡消失
b.注入待测液前锥形瓶未干燥
c.滴定前平视读数,滴定后仰视读数
17. 甲醇是一种重要的化工原料,具有广阔的开发和应用前景。工业上将水煤气(CO与的混合气体)转化成甲醇,发生的反应为。
(1)已知:Ⅰ.
Ⅱ.
Ⅲ.
则的___________,该反应能自发进行的条件为___________(填“高温”或“低温”)。
(2)一定条件下,在恒容密闭容器中充入1 ml 和2 ml 合成,下列说法能判断反应达到平衡状态的是___________(填标号)。
A.混合气体的密度不再发生变化
B.混合气体的压强不再发生变化
C.
(3)在密闭容器中充入1 ml 和2 ml 合成,实验测得CO的平衡转化率与温度、压强(单位为kPa)的关系如图所示。
①___________(填“>”“
相关试卷
这是一份2025-2026学年河北省保定市高二上学期11月期中考试化学试卷(学生版),共8页。试卷主要包含了本试卷主要考试内容,可能用到的相对原子质量, 下列溶液中浓度最小的是等内容,欢迎下载使用。
这是一份河北省保定市2025-2026学年高三上学期11月期中考试化学试卷,共8页。
这是一份河北省保定市2025-2026学年高三上学期11月期中化学试卷(含答案),共8页。
相关试卷 更多
- 1.电子资料成功下载后不支持退换,如发现资料有内容错误问题请联系客服,如若属实,我们会补偿您的损失
- 2.压缩包下载后请先用软件解压,再使用对应软件打开;软件版本较低时请及时更新
- 3.资料下载成功后可在60天以内免费重复下载
免费领取教师福利 




.png)




