搜索
      上传资料 赚现金

      2026届河南省平顶山市18-19学年高三考前热身物理试卷含解析

      • 818.5 KB
      • 2026-01-13 23:59:20
      • 11
      • 0
      • 教习网用户9316150
      加入资料篮
      立即下载
      2026届河南省平顶山市18-19学年高三考前热身物理试卷含解析第1页
      高清全屏预览
      1/15
      2026届河南省平顶山市18-19学年高三考前热身物理试卷含解析第2页
      高清全屏预览
      2/15
      2026届河南省平顶山市18-19学年高三考前热身物理试卷含解析第3页
      高清全屏预览
      3/15
      还剩12页未读, 继续阅读

      2026届河南省平顶山市18-19学年高三考前热身物理试卷含解析

      展开

      这是一份2026届河南省平顶山市18-19学年高三考前热身物理试卷含解析,共15页。试卷主要包含了考生要认真填写考场号和座位序号等内容,欢迎下载使用。
      1.考生要认真填写考场号和座位序号。
      2.试题所有答案必须填涂或书写在答题卡上,在试卷上作答无效。第一部分必须用2B 铅笔作答;第二部分必须用黑色字迹的签字笔作答。
      3.考试结束后,考生须将试卷和答题卡放在桌面上,待监考员收回。
      一、单项选择题:本题共6小题,每小题4分,共24分。在每小题给出的四个选项中,只有一项是符合题目要求的。
      1、关于对平抛运动的理解,以下说法正确的是( )
      A.只要时间足够长,其速度方向可能沿竖直方向
      B.在任意相等的时间内速度的变化量相同
      C.可以运用“化曲为直”的方法,分解为竖直方向的匀速直线运动和水平方向的自由落体运动
      D.平抛运动的水平位移与竖直高度无关
      2、某学校科技活动小组设计了一个光电烟雾探测器(如图甲),当有烟雾进入探测器时(如图乙),来自光源S的光会被烟雾散射进入光电管C,当光射到光电管中的钠表面时会产生光电流,当光电流大于10-8A时,便会触发报警系统报警。已知钠的极限频率为6.0×1014Hz,普朗克常量h=6.63×10-34J·s,光速c=3.0×108m/s,则下列说法正确的是( )
      A.要使该探测器正常工作,光源S发出的光波波长不能小于5.0×10-7m
      B.若光电管发生光电效应,那么光源的光变强时,并不能改变光电烟雾探测器的灵敏度
      C.光电管C中能发生光电效应是因为光发生了全反射现象
      D.当报警器报警时,钠表面每秒释放出的光电子最少数目是N=6.25×1010个
      3、若“神舟”五号飞船在一段时间内保持绕地心做匀速圆周运动,则( )
      A.它的速度大小不变,动量也不变B.它不断克服地球对它的万有引力做功
      C.它的速度大小不变,加速度等于零D.它的动能不变,引力势能也不变
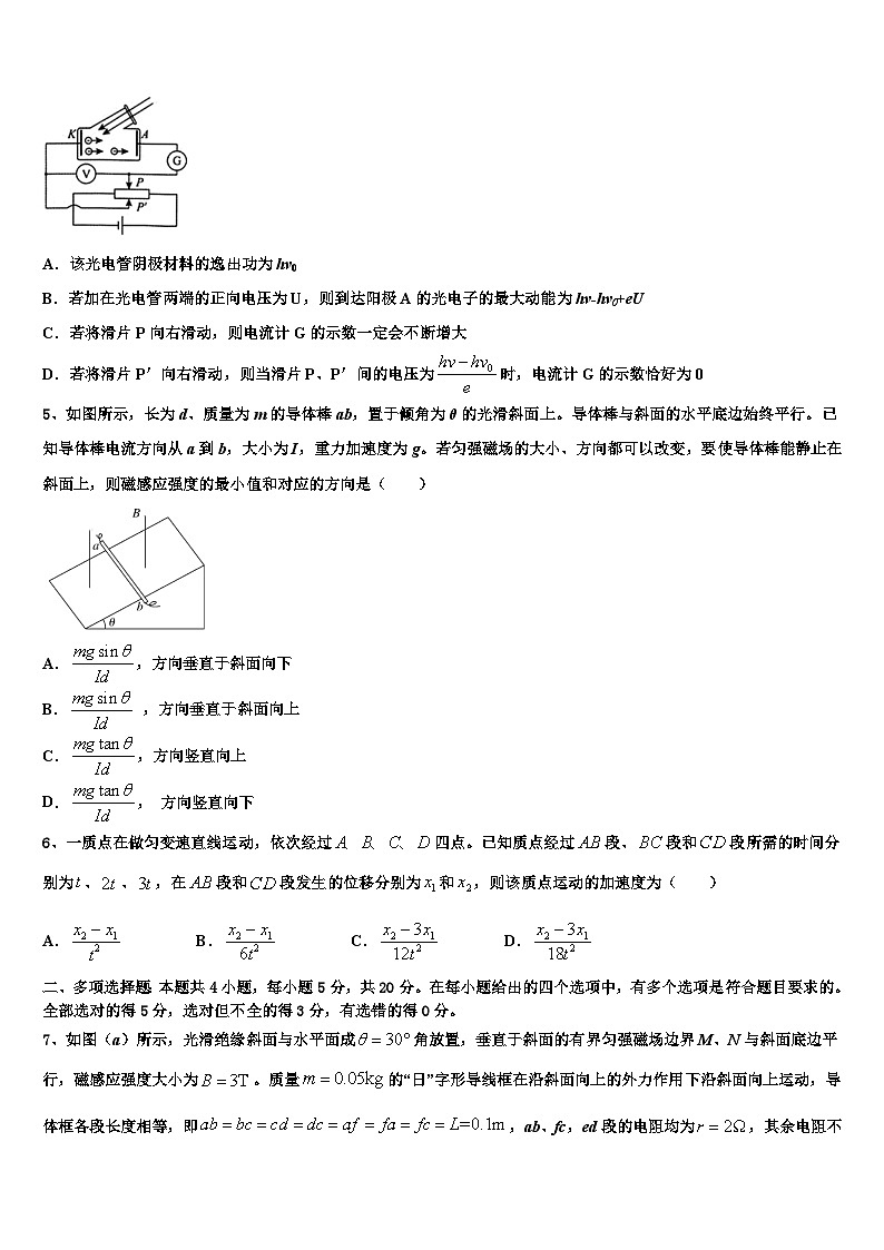
      4、研究光电效应现象的实验电路如图所示,A、K为光电管的两个电极,电压表V、电流计G均为理想电表。已知该光电管阴极K的极限频率为ν0,元电荷电量为e,普朗克常量为h,开始时滑片P、P'上下对齐。现用频率为ν的光照射阴极K(ν>ν0),则下列说法错误的是
      A.该光电管阴极材料的逸出功为hν0
      B.若加在光电管两端的正向电压为U,则到达阳极A的光电子的最大动能为hv-hv0+eU
      C.若将滑片P向右滑动,则电流计G的示数一定会不断增大
      D.若将滑片P'向右滑动,则当滑片P、P'间的电压为时,电流计G的示数恰好为0
      5、如图所示,长为d、质量为m的导体棒ab,置于倾角为θ的光滑斜面上。导体棒与斜面的水平底边始终平行。已知导体棒电流方向从a到b,大小为I,重力加速度为g。若匀强磁场的大小、方向都可以改变,要使导体棒能静止在斜面上,则磁感应强度的最小值和对应的方向是( )
      A.,方向垂直于斜面向下
      B. ,方向垂直于斜面向上
      C.,方向竖直向上
      D., 方向竖直向下
      6、一质点在做匀变速直线运动,依次经过四点。已知质点经过段、段和段所需的时间分别为、、,在段和段发生的位移分别为和,则该质点运动的加速度为( )
      A.B.C.D.
      二、多项选择题:本题共4小题,每小题5分,共20分。在每小题给出的四个选项中,有多个选项是符合题目要求的。全部选对的得5分,选对但不全的得3分,有选错的得0分。
      7、如图(a)所示,光滑绝缘斜面与水平面成角放置,垂直于斜面的有界匀强磁场边界M、N与斜面底边平行,磁感应强度大小为。质量的“日”字形导线框在沿斜面向上的外力作用下沿斜面向上运动,导体框各段长度相等,即,ab、fc,ed段的电阻均为,其余电阻不计。从导线框刚进入磁场开始计时,fc段的电流随时间变化如图(b)所示(电流由f到c的方向为正),重力加速度下列说法正确的是( )
      A.导线框运动的速度大小为10m/s
      B.磁感应强度的方向垂直斜面向上
      C.在至这段时间内,外力所做的功为0.24J
      D.在至这段时间内,导线框所受的安培力大小为0.3N
      8、如图所示,玩具飞机以恒定的仰角斜向上做匀速直线运动,上升至距离地面某高度时,从玩具飞机上掉下一个小零件,零件掉下后,玩具飞机飞行速度保持不变,零件运动过程中受到的空气阻力不计,则零件落地时
      A.速度比玩具飞机的速度大
      B.和玩具飞机的速度大小可能相等
      C.在玩具飞机的正下方
      D.在玩具飞机正下方的后侧
      9、如图所示,用一根轻质细绳跨过固定光滑的挂钉O将一个画框悬挂在墙壁上,细绳的两端分别栓接在画框上两根挂钉1、2上。画框静止时,O点两侧细绳与竖直方向的夹角分别为,对应细绳中的张力大小分别为悬挂时,挂钉1、2不一定等高,下列说法正确的是( )
      A.若1更高,则
      B.若2更高,则
      C.无论1、2是否等高,总有成立
      D.无论1、2是否等高,总有成立
      10、如图所示,虚线框内有垂直纸面向里的匀强磁场,磁感应强度为B,磁场区域上下宽度为l;质量为m、边长为l的正方形线圈abcd平面保持竖直,ab边保持水平的从距离磁场上边缘一定高处由静止下落,以速度v进入磁场,经一段时间又以相同的速度v穿出磁场,重力加速为g。下列判断正确的是( )
      A.线圈的电阻
      B.进入磁场前线圈下落的高度
      C.穿过磁场的过程中线圈电阻产生的热量
      D.线圈穿过磁场所用时间
      三、实验题:本题共2小题,共18分。把答案写在答题卡中指定的答题处,不要求写出演算过程。
      11.(6分)如图所示利用气垫导轨“验证机械能守恒定律”的实验装置。主要实验步骤如下:
      A.将气垫导轨放在水平桌面上,并调至水平
      B.测出遮光条的宽度d
      C.将滑块移至图示的位置,测出遮光条到光电门的距离l
      D.释放滑块,读出遮光条通过光电门的遮光时间t
      E.用天平称出托盘和砝码的总质量m
      F.………
      请回答下列问题(重力加速度取g):
      (1)滑块经过光电门的速度可以表示为____(用物理量符号表示)。
      (2)为验证机械能守恒定律,还需要测的物理量是____。
      (3)滑块从静止释放,运动到光电门的过程中,系统的重力势能减少_____(用物理量符号表示)。
      (4)选用不同的l,测出对应的t。能直观反应系统机械能守恒的图像是_____。
      A.t﹣l B.t2﹣l C.﹣l D.﹣l
      12.(12分)某同学利用下列器材测量两节干电池的总电动势和总电阻。
      A.待测干电池两节;
      B.电压表、,量程均为,内阻很大;
      C.定值电阻(阻值未知);
      D.电阻箱;
      E.导线若干和开关。

      (1)根据如图甲所示的电路图,在实物图乙中补全相应的电路图_________。
      (2)实验之前,需要利用该电路测出定值电阻。先把电阻箱调到某一阻值,再闭合开关,读出电压表和的示数分别为、,则_______(用、、表示)。
      (3)实验中调节电阻箱,读出电压表和的多组相应数据、。若测得,根据实验描绘出图象如图内所示,则两节干电池的总电动势_______、总电阻________。(结果均保留两位有效数字)
      四、计算题:本题共2小题,共26分。把答案写在答题卡中指定的答题处,要求写出必要的文字说明、方程式和演算步骤。
      13.(10分)人们对手机的依赖性越来越强,有些人喜欢躺着玩手机。若手机的质量为150g,从离人脸约20cm的高度无初速度掉落,砸到人脸后手机未反弹,人脸受到手机的冲击时间约为0.1s,重力加速度g=10m/s2,试求手机对人脸的平均冲力大小。
      14.(16分)2019年1月3日,嫦娥四号探测器成功着陆在月球背面,并通过“鹊桥”中继卫星传回了世界上第一张近距离拍摄月球背面的图片。此次任务实现了人类探测器首次在月球背面软着陆、首次在月球背面通过中继卫星与地球通讯,因而开启了人类探索月球的新篇章。

      (1)为了尽可能减小着陆过程中月球对飞船的冲击力,探测器在距月面非常近的距离h处才关闭发动机,此时速度相对月球表面竖直向下,大小为v,然后仅在月球重力作用下竖直下落,接触月面时通过其上的“四条腿”缓冲,平稳地停在月面,缓冲时间为t,如图1所示。已知月球表面附近的力加速度为,探测器质量为,求:
      ①探测器与月面接触前瞬间相对月球表面的速度v´的大小。
      ②月球对探测器的平均冲击力F的大小。
      (2)探测器在月球背面着陆的难度要比在月球正面着陆大很多,其主要的原因在于:由于月球的遮挡,着陆前探测器将无法和地球之间实现通讯。2018年5月,我国发射了一颗名为“鹊桥”的中继卫星,在地球和月球背面的探测器之间搭了一个“桥”,从而有效地解决了通讯的问题。为了实现通讯和节约能量,“鹊桥”的理想位置就是固绕“地一月”系统的一个拉格朗日点运动,如图2所示。所谓“地一月”系统的拉格朗日点是指空间中的某个点,在该点放置一个质量很小的天体,该天体仅在地球和月球的万有引力作用下保持与地球和月球敏相对位置不变。
      ①设地球质量为M,月球质量为m,地球中心和月球中心间的距离为L,月球绕地心运动,图2中所示的拉格朗日点到月球球心的距离为r。推导并写出r与M、m和L之间的关系式。
      ②地球和太阳组成的“日一地”系统同样存在拉格朗日点,图3为“日一地”系统示意图,请在图中太阳和地球所在直线上用符号“*”标记出几个可能拉格朗日点的大概位置。

      15.(12分) “∟”形轻杆两边互相垂直、长度均为l,可绕过O点的水平轴在竖直平面内自由转动,两端各固定一个金属小球A、B,其中A球质量为m,带负电,电量为q,B球的质量为m,B球开始不带电,整个装置处于竖直向下的匀强电场中,电场强度。现将“∟”形杆从OB位于水平位置由静止释放:
      (1)当“∟”形杆转动的角速度达到最大时,OB杆转过的角度为多少?
      (2)若使小球B也带上负电,仍将“∟”形杆从OB位于水平位置由静止释放,OB杆顺时针转过的最大角度为90°,则小球B带的电量为多少?转动过程系统电势能的最大增加值为多少?
      参考答案
      一、单项选择题:本题共6小题,每小题4分,共24分。在每小题给出的四个选项中,只有一项是符合题目要求的。
      1、B
      【解析】
      A.当平抛运动下落时间无论多么长,由于存在水平方向的分速度,则速度方向不可能竖直向下,故A错误;
      B.由公式△v=at=gt,可知平抛运动的物体在任意相等时间内速度的变化量相同,故B正确;
      C.平抛运动运用“化曲为直”的方法,分解为水平方向上做匀速直线运动,在竖直方向上做自由落体运动,故C错误;
      D.平抛运动的水平位移为
      知平抛运动的水平位移由初速度和拋出点的高度共同决定,故D错误。
      故选B。
      2、D
      【解析】
      A.根据光电效应方程有
      则光源S发出的光波最大波长
      即要使该探测器正常工作,光源S发出的光波波长不能大于0.5μm,选项A错误;
      B.光源S发出的光波能使光电管发生光电效应,那么光源越强,被烟雾散射进入光电管 C的光越多,越容易探测到烟雾,即光电烟雾探测器灵敏度越高,选项B错误;
      C.光电管C中能发生光电效应是因为照射光电管的光束能量大于其逸出功而使其发射出电子,选项C错误;
      D.光电流等于10-8 A时,每秒产生的光电子的个数
      选项D正确。
      故选D。
      3、D
      【解析】
      A.根据可知,轨道半径不变,则它的速度大小不变,但是动量的方向不断变化,即动量不断变化,选项A错误;
      B.飞船绕地球做匀速圆周运动时,万有引力与速度方向垂直,则万有引力对飞船不做功,选项B错误;
      C.它的速度大小不变,因为万有引力产生向心加速度,则加速度不等于零,选项C错误;
      D.它的速度大小不变,则它的动能不变,高度不变,则引力势能也不变,选项D正确;
      故选D。
      4、C
      【解析】
      A.由极限频率为ν0,故金属的逸出功为W0= hν0,A正确;
      B.由光电效应方程可知,电子飞出时的最大动能为
      由于加的正向电压,由动能定理
      解得
      故B正确;
      C.若将滑片P向右滑动时,若电流达到饱和电流,则电流不在发生变化,故C错误;
      D.P'向右滑动时,所加电压为反向电压,由
      可得
      则反向电压达到遏止电压后,动能最大的光电子刚好不能参与导电,则光电流为零,故D正确;
      故选C。
      5、A
      【解析】
      根据三角形定则知,当安培力沿斜面向上时,安培力最小,根据共点力平衡可知,安培力的最小值为
      F=mgsinα
      此时所加的磁场方向垂直于斜面向下,即为
      mgsinθ=BId
      解得
      方向垂直于斜面向下,故A正确、BCD错误。
      故选A。
      6、C
      【解析】
      设A点的速度为v,由匀变速直线运动的位移公式有
      联立解得
      故C正确,ABD错误。
      故选C。
      二、多项选择题:本题共4小题,每小题5分,共20分。在每小题给出的四个选项中,有多个选项是符合题目要求的。全部选对的得5分,选对但不全的得3分,有选错的得0分。
      7、AD
      【解析】
      B.由于在0~0.01s时间内,电流从f到c为正,可知cd中电流从d到c,则由右手定则可知,磁感应强度的方向垂直斜面向下,选项B错误;
      A.因为cd刚进入磁场时,通过fc的电流为0.5A,可知通过cd的电流为1A,则由
      解得
      v=10m/s
      选项A正确;
      C.在至这段时间内,线圈中产生的焦耳热为
      线框重力势能的增加量
      则外力所做的功为
      选项C错误;
      D.在至这段时间内,导线框的cf边在磁场内部,则所受的安培力大小为
      选项D正确。
      故选AD。
      8、AC
      【解析】
      AB.零件掉下的一瞬间速度与玩具飞机的速度相同,根据机械能守恒可知,落地时的速度大于玩具飞机的速度,故A正确B错误;
      CD. 由于零件在运动过程中水平方向的分速度与玩具飞机的水平分速度相同,因此落地时在玩具飞机的正下方,故C正确D错误;
      9、CD
      【解析】
      因为钉子是光滑的,可知两边绳子的拉力总是相等的,即无论1、2是否等高,总有成立;对结点O,水平方向:
      则,即选项AB错误,CD正确;故选CD。
      10、ABC
      【解析】
      A.由题意可知,线圈进入磁场和穿出磁场时速度相等,说明线圈在穿过磁场的过程中做匀速直线运动,则
      所以A正确;
      B.线圈在进入磁场前做自由落体运动,有动能定理得
      进入磁场前线圈下落的高度为
      所以B正确;
      C.线圈在穿过磁场的过程中克服安培力做功转化为焦耳热,又安培力与重力平衡,则穿过磁场的过程中线圈电阻产生的热量为
      所以C正确;
      D.根据线圈在穿过磁场过程中做匀速运动,可得穿过磁场的时间为
      所以D错误。
      故选ABC。
      三、实验题:本题共2小题,共18分。把答案写在答题卡中指定的答题处,不要求写出演算过程。
      11、 滑块和遮光条的总质量M mgl D
      【解析】
      (1)[1]遮光条宽度小,通过时间短,可以用平均速度近似代替瞬时速度,挡光条通过光电门的速度为
      v=
      (2)[2]令滑块和遮光条的总质量为M,托盘和砝码下落过程中,系统增加的动能为
      Ek=(M+m)v2=(m+M)·()2
      实验中还要测量的物理量为滑块和挡光条的总质量M。
      (3)[3]根据题意可知,系统减少重力势能即为托盘和砝码减小的,为
      Ep=mgl
      (4)[4]为了验证机械能守恒,需满足的关系是
      mgl=(m+M)·()2
      应该是图像,ABC错误,D正确。
      故选D。
      12、 3.0 2.4
      【解析】
      (1)[1]

      (2)[2] 闭合开关后,根据串并联电路规律可知,两端电压,电流为,根据欧姆定律
      (3)[3] 根据闭合电路欧姆定律可知
      变形可得
      由图象可知,当时,,则有
      图象的斜率为
      联立解得,。
      四、计算题:本题共2小题,共26分。把答案写在答题卡中指定的答题处,要求写出必要的文字说明、方程式和演算步骤。
      13、
      【解析】
      由公式,解得
      全过程由动量定理得
      解得
      14、 (1)①,②;(2)①,②
      【解析】
      (1)①由运动学公式得
      ②设平均冲击力为F,以竖直向上为正方向,据动量定理得
      解得
      (2)①设在图中的拉格朗日点有一质量为m′的物体(m′<<m),则月球对其的万有引力
      地球对其的万有引力F2为
      质量为m′的物体以地球为中心做圆周运动,向心力由F1和F2的合力提供,设圆周运动的角速度为ω,则
      根据以上三个式子可得
      月球绕地球做匀速圆周运动,它们之间的万有引力提供向心力,有
      联立以上两式子可得
      ②对于“日-地系统”,在太阳和地球连线上共有3个可能的拉格朗日点,其大概位置如图所示。

      15、 (1)53°;(2),。
      【解析】
      (1)转速最大时,系统力矩平衡:
      解得:
      (2)设B带的电量为q',转过最大角度时,动能为零,由动能定理得:
      解得:
      当转角为α时电,势能的增加值等于两球克服电场力的功:
      整理得:
      式中当:,电势能的最大增加值为。

      相关试卷

      2026届河南省平顶山市18-19学年高三考前热身物理试卷含解析:

      这是一份2026届河南省平顶山市18-19学年高三考前热身物理试卷含解析,共15页。试卷主要包含了考生要认真填写考场号和座位序号等内容,欢迎下载使用。

      2026届河南省重点高中高三考前热身物理试卷含解析:

      这是一份2026届河南省重点高中高三考前热身物理试卷含解析,共16页。试卷主要包含了考生必须保证答题卡的整洁等内容,欢迎下载使用。

      2026届河南省洛阳市重点中学高三考前热身物理试卷含解析:

      这是一份2026届河南省洛阳市重点中学高三考前热身物理试卷含解析,共16页。试卷主要包含了答题时请按要求用笔等内容,欢迎下载使用。

      资料下载及使用帮助
      版权申诉
      • 1.电子资料成功下载后不支持退换,如发现资料有内容错误问题请联系客服,如若属实,我们会补偿您的损失
      • 2.压缩包下载后请先用软件解压,再使用对应软件打开;软件版本较低时请及时更新
      • 3.资料下载成功后可在60天以内免费重复下载
      版权申诉
      若您为此资料的原创作者,认为该资料内容侵犯了您的知识产权,请扫码添加我们的相关工作人员,我们尽可能的保护您的合法权益。
      入驻教习网,可获得资源免费推广曝光,还可获得多重现金奖励,申请 精品资源制作, 工作室入驻。
      版权申诉二维码
      欢迎来到教习网
      • 900万优选资源,让备课更轻松
      • 600万优选试题,支持自由组卷
      • 高质量可编辑,日均更新2000+
      • 百万教师选择,专业更值得信赖
      微信扫码注册
      手机号注册
      手机号码

      手机号格式错误

      手机验证码 获取验证码 获取验证码

      手机验证码已经成功发送,5分钟内有效

      设置密码

      6-20个字符,数字、字母或符号

      注册即视为同意教习网「注册协议」「隐私条款」
      QQ注册
      手机号注册
      微信注册

      注册成功

      返回
      顶部
      学业水平 高考一轮 高考二轮 高考真题 精选专题 初中月考 教师福利
      添加客服微信 获取1对1服务
      微信扫描添加客服
      Baidu
      map