


2026届河南省兰考县第二高级中学高考压轴卷物理试卷含解析
展开 这是一份2026届河南省兰考县第二高级中学高考压轴卷物理试卷含解析,共16页。试卷主要包含了考生必须保证答题卡的整洁等内容,欢迎下载使用。
1.答卷前,考生务必将自己的姓名、准考证号、考场号和座位号填写在试题卷和答题卡上。用2B铅笔将试卷类型(B)填涂在答题卡相应位置上。将条形码粘贴在答题卡右上角"条形码粘贴处"。
2.作答选择题时,选出每小题答案后,用2B铅笔把答题卡上对应题目选项的答案信息点涂黑;如需改动,用橡皮擦干净后,再选涂其他答案。答案不能答在试题卷上。
3.非选择题必须用黑色字迹的钢笔或签字笔作答,答案必须写在答题卡各题目指定区域内相应位置上;如需改动,先划掉原来的答案,然后再写上新答案;不准使用铅笔和涂改液。不按以上要求作答无效。
4.考生必须保证答题卡的整洁。考试结束后,请将本试卷和答题卡一并交回。
一、单项选择题:本题共6小题,每小题4分,共24分。在每小题给出的四个选项中,只有一项是符合题目要求的。
1、在研究光电效应实验中,某金属的逸出功为W,用波长为的单色光照射该金属发生了光电效应。已知普朗克常量为h,真空中光速为c下列说法正确的是( )
A.光电子的最大初动能为
B.该金属的截止频率为
C.若用波长为的单色光照射该金属,则光电子的最大初动能变为原来的2倍
D.若用波长为的单色光照射该金属,一定可以发生光电效应
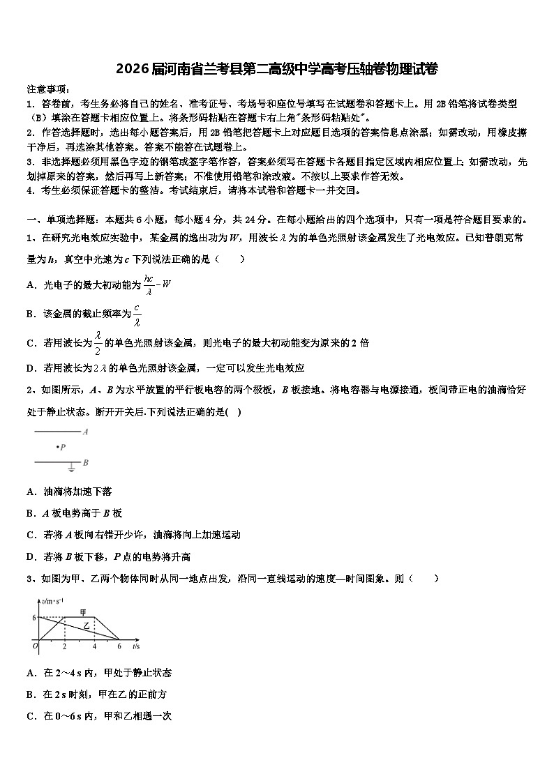
2、如图所示,A、B为水平放置的平行板电容的两个极板,B板接地。将电容器与电源接通,板间带正电的油滴恰好处于静止状态。断开开关后.下列说法正确的是( )
A.油滴将加速下落
B.A板电势高于B板
C.若将A板向右错开少许,油滴将向上加速运动
D.若将B板下移,P点的电势将升高
3、如图为甲、乙两个物体同时从同一地点出发,沿同一直线运动的速度—时间图象。则( )
A.在2~4 s内,甲处于静止状态
B.在2 s时刻,甲在乙的正前方
C.在0~6 s内,甲和乙相遇一次
D.在0--6 s内,甲和乙的位移相同
4、如图所示,理想变压器原、副线圈的匝数之比为10:1,原线圈接有正弦交流电源u=220sin314t(V),副线圈接电阻R,同时接有理想交流电压表和理想交流电流表。则下列说法中正确的是( )
A.电压表读数为22V
B.若仅将原线圈的匝数减小到原来的一半,则电流表的读数会增加到原来的2倍
C.若仅将R的阻值增加到原来的2倍,则变压器输入功率增加到原来的4倍
D.若R的阻值和副线圈的匝数同时增加到原来的2倍,则变压器输入功率不变
5、一半径为R的半圆形玻璃砖放置在竖直平面上,其截面如下图所示. 图中O为圆心,MN为竖直方向的直径.有一束细光线自O点沿水平方向射入玻璃砖,可以观测到有光线自玻璃砖内射出,现将入射光线缓慢平行下移,当入射光线与O点的距离为d时,从玻璃砖射出的光线刚好消失.则此玻璃的折射率为( )
A.B.C.D.
6、在如图所示电路中,合上开关S,将滑动变阻器R2的滑动触点向b端移动,则三个电表A1、A2和V的示数I1、I2和U的变化情况是( )
A.I1增大,I2不变,U增大 B.I1减小,I2不变,U减小
C.I1增大,I2减小,U增大 D.I1减小,I2增大,U减小
二、多项选择题:本题共4小题,每小题5分,共20分。在每小题给出的四个选项中,有多个选项是符合题目要求的。全部选对的得5分,选对但不全的得3分,有选错的得0分。
7、如图所示,半圆是由一条光滑的杆弯曲而成的。带有小孔的小球穿在杆上,在水平拉力的作用下小球由点开始缓慢升高,此过程中半圆竖直,固定不动,连线水平。在小球缓慢上升的过程中,有关水平拉力、杆对小球的作用力的变化情况,下列说法正确的是
A.逐渐变大
B.逐渐变小
C.逐渐变大
D.逐渐变小,
8、如图甲,间距L=l m且足够长的光滑平行金属导轨cd、ef固定在水平面(纸面)上,右侧cf间接有R=2 Ω的电阻.垂直于导轨跨接一根长l=2 m、质量m=0.8 kg的金属杆,金属杆每米长度的电阻为2 Ω.t=0时刻,宽度a=1.5 m的匀强磁场左边界紧邻金属杆,磁场方向竖直向下、磁感应强度大小B=2 T.从t=0时刻起,金属杆(在方向平行于导轨的水平外力F作用下)和磁场向左运动的速度一时间图像分别如图乙中的 ①和②.若金属杆与导轨接触良好,不计导轨电阻,则)( )
A.t=0时刻,R两端的电压为
B.t=0.5 s时刻,金属杆所受安培力的大小为1N、方向水平向左
C.t=l.5 s时刻,金属杆所受外力F做功的功率为4.8 W
D.金属杆和磁场分离前的过程中,从c到f通过电阻R的电荷量为0.5 C
9、静电场方向平行于x轴,其电势随x轴分布的图像如图所示,和均为已知量,某处由静止释放一个电子,电子沿x轴往返运动。已知电子质量为m,带电荷量为e,运动过程中的最大动能为,则( )
A.电场强度大小为
B.在往返过程中电子速度最大时的电势能为
C.释放电子处与原点的距离为
D.电子从释放点返回需要的时间为
10、如图甲所示,一足够长的传送带倾斜放置,以恒定速率顺时针转动。一煤块以初速度从A端冲上传送带,煤块的速度随时间变化的图像如图乙所示,取,,,则下列说法正确的是( )
A.倾斜传送带与水平方向夹角
B.煤块与传送带间的动摩擦因数
C.煤块从冲上传送带到返回A端所用的时间为4s
D.煤块在传送带上留下的痕迹长为
三、实验题:本题共2小题,共18分。把答案写在答题卡中指定的答题处,不要求写出演算过程。
11.(6分)某同学为了测一节干电池的电动势和内电阻,找来了一块电流表和三个定值电阻,电流表的规格为“0~10mA,30Ω”,三个定值电阻的阻值分别为2Ω、10Ω、120Ω,该同学连接了如图所示的电路。回答下列问题:
(1)该电路中,R1的阻值为________,R2的阻值为________;
(2)电键S1闭合至a,电键S2闭合至____,电键S3闭合至_____,电流表的读数为I1;
(3)电键S1闭合至b,电键S2闭合至____,电键S3闭合至_____,电流表的读数为I2;
(4)根据(2)(3),可求得干电池的电动势E=____________,内电阻r=___________。
12.(12分)研究物体做匀变速直线运动的情况可以用打点计时器,也可以用光电传感器。
(1)一组同学用打点计时器研究匀变速直线运动,打点计时器使用交流电源的频率是50Hz,打点计时器在小车拖动的纸带上打下一系列点迹,以此记录小车的运动情况。
①打点计时器的打点周期是________s。
②图甲为某次实验打出的一条纸带,其中1、1、3、4为依次选中的计数点(各相邻计数点之间有四个点迹)。根据图中标出的数据可知,打点计时器在打出计数点3时小车的速度大小为________m/s,小车做匀加速直线运动的加速度大小为________m/s1.
(1)另一组同学用如图乙所示装置研究匀变速直线运动。滑块放置在水平气垫导轨的右侧,并通过跨过定滑轮的细线与一沙桶相连,滑块与定滑轮间的细线与气垫导轨平行。滑块上安装了宽度为3.0cm的遮光条,将滑块由静止释放,先后通过两个光电门,配套的数字计时器记录了遮光条通过第一个光电门的时间为0.015s,通过第二个光电的时间为0.010s,遮光条从开始遮住第一个光电门到开始遮住第二个光电门的时间为0.150s。则滑块的加速度大小为______m/s1,若忽略偶然误差的影响,测量值与真实值相比______(选填“偏大”、“偏小”或“相同”)。
四、计算题:本题共2小题,共26分。把答案写在答题卡中指定的答题处,要求写出必要的文字说明、方程式和演算步骤。
13.(10分)如图所示,两竖直极板之间存在匀强电场,两极板之间的电势差为U,左侧电势高、右侧电势低,两极板间的距离为d。一不计重力质量为m、电荷量为q的带正电粒子P从靠近左极板的位置由静止释放,带电粒子经过加速后从右侧极板间的狭缝进入正方形匀强磁场区域ABCD。匀强磁场ABCD区域的AC连线竖直,BD连线水平,正方形ABCD的边长为L。
(1)如果带电粒子从A点离开磁场,则匀强磁场的磁感应强度为多少?
(2)如果带电粒子从AB边离开,且离开磁场时,速度方向与AB边垂直,则匀强磁场的磁感应强度为多少?粒子离开磁场的位置到B点的距离为多少?
14.(16分)一列简谐檔波沿x轴负方向传播,如图甲所示为该波在t=0.10s时刻的波形图,E是平衡位置为x=1m处的质点,F是平衡位置为x=4m处的质点,图乙为质点F在0~0.20s内的振动图像,求:
(i)波由F点传到O点所用的时间。
(ii)0.10~0.15s内质点E通过的路程。(结果可保留根号)
15.(12分)如图为过山车的简化模型,AB是一段光滑的半径为R的四分之一圆弧轨道,B点处接一个半径为r的竖直光滑圆轨道,滑块从圆轨道滑下后进入一段长度为L的粗糙水平直轨道BD,最后滑上半径为R,圆心角θ=60°的光滑圆弧轨道DE。现将质量为m的滑块从A点由静止释放,求∶
(1)若R=3r,求滑块第一次到达竖直圆轨道最高点时对轨道的压力大小;
(2)若要求滑块能滑上DE圆弧轨道但不会从E点冲出轨道,并最终停在平直轨道上,平直轨道BD的动摩擦因数μ需满足的条件。
参考答案
一、单项选择题:本题共6小题,每小题4分,共24分。在每小题给出的四个选项中,只有一项是符合题目要求的。
1、A
【解析】
A.根据光电效应方程可知,光电子的逸出最大动能,故A正确;
B.金属的逸出功为W,则截止频率,故B错误;
C.根据光电效应方程,若用波长为的单色光照射该金属,则光电子的最大初动能大于原来的2倍,故C错误;
D.若用波长为2λ的单色光照射该金属,光子的能量值减小,根据光电效应发生的条件可知,不一定可以发生光电效应,故D错误。
故选A。
2、C
【解析】
A.开关断开后,板间场强不变,油滴将保持静止,故A错误;
B.因油滴带正电,由平衡条件可知电场力向上,A板带负电,A板电势低于B板,故B错误;
C.断开开关后,电容器的电荷量Q保持不变,由公式、和可知
当A板向右错开少许,即正对面积S减小,板间场强E增大,油滴所受电场力增大,将向上加速运动,故C正确;
D.当B板下移,板间场强E不变,但PB距离变大,由匀强电场的电势差U=Ed可知,BP电势差增大,因B点接地,电势始终为零,故P点电势减小,即D错误。
故选C。
3、C
【解析】
A.在v-t图象中,斜率代表加速度,纵坐标表示速度大小,故在2~4 s内,甲处于匀速运动状态,故A错误;
B.因v-t图像的面积等于位移,可知在0-2s内乙的位移大于甲,则在2 s时刻,乙在甲的正前方,选项B错误;
CD.开始阶段乙比甲运动的快,乙在前,甲在后,此后乙做减速运动,甲做加速,再做匀速;而在0~6s内,甲的位移为24m,乙的位移为18m,说明甲的位移大于乙的位移,且在两个物体同时停止前甲追上乙,此后甲一直在前,故只相遇一次,故C正确,D错误。
故选C。
4、B
【解析】
A.根据u=220sin314t(V)可知,原线圈的电压有效值为U1=220V,电压表的读数为变压器的输出电压的有效值,由得电压表读数为:U2=22V,故A错误;
B.若仅将原线圈的匝数减小到原来的一半,根据可知,U2增大到原来的2倍,由可知,电流表的读数增大到原来的2倍,故B正确;
C.若仅将R的阻值增加到原来的2倍,则变压器的输出电压不变,根据可知次级功率变为原来的一半,则变压器输入功率变为原来的一半,选项C错误;
D.若副线圈匝数增加到原来的2倍,则U2增加到原来的2倍,同时R的阻值也增加到原来的2倍,故输出功率变为原来的2倍,故D错误。
故选B。
5、C
【解析】
根据题意可知,当入射光线与O点的距离为d时,从玻璃砖射出的光线刚好消失,光线恰好在MN圆弧面上发生了全反射,作出光路图,如图
根据几何知识得:
,
联立得:
A. 与上述计算结果 不相符,故A错误;
B. 与上述计算结果 不相符,故B错误;
C. 与上述计算结果相符,故C正确;
D. 与上述计算结果 不相符,故D错误。
6、D
【解析】试题分析:理清电路,确定电压表测得什么电压,电流表测得什么电流,抓住电动势和内阻不变,采用局部→整体→局部的方法,利用闭合电路欧姆定律进行分析.
触点向b端移动过程中连入电路的电阻减小,即总电阻减小,干路电流即总电流增大,所以根据可知路端电压减小,即U减小, 在干路,通过它的电流增大,所以两端的电压增大,而,所以减小,即并联电路两端的电压减小,所以的电流减小,而,所以增大,D正确
二、多项选择题:本题共4小题,每小题5分,共20分。在每小题给出的四个选项中,有多个选项是符合题目要求的。全部选对的得5分,选对但不全的得3分,有选错的得0分。
7、AC
【解析】
小球受重力、杆的弹力、水平拉力作用, 与的变化情况如图所示,由图可知在小球向上移动的过程中, 与竖直方向夹角变大, 逐渐变大, 逐渐变大。
A.A项与 上述分析结论相符,故A正确;
B.B项与 上述分析结论不相符,故B错误;
C.C项与 上述分析结论相符,故C正确;
D.D项与 上述分析结论不相符,故D错误。
8、BD
【解析】
A、t=0时刻,棒的速度为零,磁场向左运动的速度为2m/s,等效为棒切割的速度为2m/s,,棒的内阻为,故电阻R的电压为:,故A错误;
B、t=0.5s时,棒的切割速度为2-1=1m/s,方向向右,,,方向由左手定则可知水平向左,故B正确;
C、金属杆做匀加速直线运动,故,由图象可知,金属杆所受安培力的大小为:,可得,则金属杆做功的功率为:,故C错误.
D、金属杆和磁场分离前的过程中,在0-1s内,金属杆相对于磁场向右运动,产生的感应电流由c到f。在0-1s内,金属杆相对于磁场通过的位移大小为:,从c到f通过电阻R的电荷量为:,故D正确。
故选BD。
9、ABD
【解析】
A.在0<x<x0区间内,场强大小
方向沿+x方向;在-x0<x<0区间内,场强大小
场强方向沿-x方向,故A正确;
B.根据能量守恒可知,电子速度最大即动能最大时,电势能最小,根据负电荷在电势高处电势能小,则此时电势能为
故B正确;
C.已知电子质量为m、带电荷量为e,在运动过程中电子的最大功能为Ek,根据动能定理得
得
故C错误;
D.根据牛顿第二定律知
粒子从静止到动能最大的时间为四分之一周期,匀加速直线运动的时间为
电子从释放点返回需要的时间为
故D正确。
故选ABD。
10、AD
【解析】
AB.由v-t图像得0~1s的加速度大小
方向沿传送带向下;1~2s的加速度大小
方向沿传送带向下,0~1s,对煤块由牛顿第二定律得
1~2s,对煤块由牛顿第二定律得
解得
,
故A正确,B错误;
C.v-t图像图线与坐标轴所围面积表示位移,所以煤块上滑总位移为,由运动学公式得下滑时间为
所以煤块从冲上传送带到返回A端所用的时间为,故C错误;
D.0~1s内煤块比传送带多走4m,划痕长4m;1~2s内传送带比煤块多走2m,划痕还是4m;传送带向上运动,煤块向下运动,划痕长为
故D正确。
故选AD。
三、实验题:本题共2小题,共18分。把答案写在答题卡中指定的答题处,不要求写出演算过程。
11、2Ω 120Ω d f c e
【解析】
(1)[1][2]从电路结构中可看出,电流表与电阻R1并联,改装成大量程的电流表;电流表与电阻R2串联,改装成大量程的电压表,所以R1的阻值为2Ω,R1分流为电流表的15倍,则改装后的电流表的量程为160mA;R2的阻值为120Ω,电流表满偏电压为
电阻R2分压为电流表满偏电压的4倍,则改装后的电压表的量程为1.5V
(2)[3][4]当电键S1闭合至a时,电路结构为电阻R0与改装后的电流表串联,所以电键S2闭合至d,电键S3闭合至f
(3)[5][6]当电键S1闭合至b时,电路结构为电阻R0与改装后的电压表并联,所以电键S2闭合至c,电键S3闭合至e
(4)[7][8]由(2)中有
=I1(190+16r)
由(3)中有
E=I2(RA+R2)+(I2+I2)r=I2(150+16r)
两式联立解得
E=,r=
12、0.01 0.53 1.4 4.0 偏小
【解析】
(1)[1]交流电源的频率是50Hz,则打点计时器的打点周期是
[1]由于每相邻两个计数点间还有4个点,所以相邻的计数点间的时间间隔为0.1s,根据匀变速直线运动中时间中点的速度等于该过程中的平均速度,可以求出打计数点3点时小车的瞬时速度大小
[3]根据匀变速直线运动的推论公式△x=aT1可以求出加速度的大小
(1)[5]遮光条通过第一个光电门的速度为
遮光条通过第二个光电门的速度为
则滑块的加速度大小为
[6]由实验原理可知,运动时间为遮光条从开始遮住第一个光电门到开始遮住第二个光电门的时间,遮光条开始遮住第一个光电门的速度小于,遮光条开始遮住第二个光电门的速度小,由于遮光条做匀加速运动,则速度变化量减小,所以测量值与真实值相比偏小。
四、计算题:本题共2小题,共26分。把答案写在答题卡中指定的答题处,要求写出必要的文字说明、方程式和演算步骤。
13、 (1);(2)
【解析】
(1)带电粒子在加速电场中
解得
带电粒子进入磁场后,根据几何关系,带电粒子的运动半径为
根据
可得
联立可得
(2)粒子垂直于AB边射出,根据几何关系,带电粒子的运动半径为
根据
可得
联立可得
粒子离开磁场的位置到B点的距离
d=2L-R
解得
14、 (i)0.1s(ii)
【解析】
(i)由题图乙可以看出该波的周期T=0.20s,由题图甲可以看出该波的波长λ=8m,波速
波由F点传到O点所用的时间
(ii)由题意可知
由题图可以看出该波的振幅A=11cm,E点在时间内通过的路程
15、 (1);(2)
【解析】
(1)对滑块,从A到C的过程,由机械能守恒可得:
根据牛顿第二定律
代入,得
由牛顿第三定律得
(2)滑块由A到B得
若滑块恰好停在D点,从B到D的过程,由动能定理可得:
可得
若滑块恰好不会从E点冲出轨道,从B到E的过程,由动能定理可得:
可得
综上所述,需满足的条件为
相关试卷
这是一份2026届河南省兰考县第二高级中学高考压轴卷物理试卷含解析,共16页。试卷主要包含了考生必须保证答题卡的整洁等内容,欢迎下载使用。
这是一份2026届河南省兰考县第二高级中学高考物理三模试卷含解析,共15页。
这是一份2026届河南省兰考县第二高级中学高考物理全真模拟密押卷含解析,共15页。试卷主要包含了答题时请按要求用笔等内容,欢迎下载使用。
相关试卷 更多
- 1.电子资料成功下载后不支持退换,如发现资料有内容错误问题请联系客服,如若属实,我们会补偿您的损失
- 2.压缩包下载后请先用软件解压,再使用对应软件打开;软件版本较低时请及时更新
- 3.资料下载成功后可在60天以内免费重复下载
免费领取教师福利 




.png)




