搜索
      上传资料 赚现金

      2026届河南省安阳市第35中学高三下第一次测试物理试题含解析

      • 791.5 KB
      • 2026-01-13 21:31:38
      • 13
      • 0
      • 教习网用户9316168
      加入资料篮
      立即下载
      2026届河南省安阳市第35中学高三下第一次测试物理试题含解析第1页
      1/16
      2026届河南省安阳市第35中学高三下第一次测试物理试题含解析第2页
      2/16
      2026届河南省安阳市第35中学高三下第一次测试物理试题含解析第3页
      3/16
      还剩13页未读, 继续阅读

      2026届河南省安阳市第35中学高三下第一次测试物理试题含解析

      展开

      这是一份2026届河南省安阳市第35中学高三下第一次测试物理试题含解析,共16页。试卷主要包含了考生必须保证答题卡的整洁等内容,欢迎下载使用。
      1.答题前请将考场、试室号、座位号、考生号、姓名写在试卷密封线内,不得在试卷上作任何标记。
      2.第一部分选择题每小题选出答案后,需将答案写在试卷指定的括号内,第二部分非选择题答案写在试卷题目指定的位置上。
      3.考生必须保证答题卡的整洁。考试结束后,请将本试卷和答题卡一并交回。
      一、单项选择题:本题共6小题,每小题4分,共24分。在每小题给出的四个选项中,只有一项是符合题目要求的。
      1、如图所示,小球A置于固定在水平面上的光滑半圆柱体上,小球B用水平轻弹簧拉着系于竖直板上,两小球A、B通过光滑滑轮O用轻质细线相连,两球均处于静止状态,已知B球质量为m,O点在半圆柱体圆心O1的正上方,OA与竖直方向成30°角,OA长度与半圆柱体半径相等,OB与竖直方向成45°角,则下列叙述正确的是
      A.小球A、B受到的拉力TOA与TOB相等,且TOA=TOB=
      B.弹簧弹力大小
      C.A球质量为
      D.光滑半圆柱体对A球支持力的大小为mg
      2、光滑水平面上放有一上表面光滑、倾角为α的斜面A,斜面质量为M,底边长为 L,如图所示。将一质量为m的可视为质点的滑块B从斜面的顶端由静止释放,滑块B经过时间t刚好滑到斜面底端。此过程中斜面对滑块的支持力大小为,则下列说法中正确的是( )
      A.
      B.滑块下滑过程中支持力对B的冲量大小为
      C.滑块到达斜面底端时的动能为
      D.此过程中斜面向左滑动的距离为
      3、铅球是田径运动的投掷项目之一,它可以增强体质,特别是对发展躯干和上下肢的力量有显著作用。如图所示,某同学斜向上抛出一铅球,若空气阻力不计,图中分别是铅球在空中运动过程中的水平位移、速率、加速度和重力的瞬时功率随时间变化的图象,其中正确的是( )
      A.B.C.D.
      4、用光子能量为5.0eV的一束光照射阴极P,如图,当电键K断开时。发现电流表读数不为零。合上电键,调节滑动变阻器,发现当电压表读数小于1.60V时,电流表读数仍不为零;当电压表读数大于或等于1.60V时,电流表读数为零,由此可知阴极材料的逸出功为( )
      A.1.6eVB.2.2eVC.3.0eVD.3.4eV
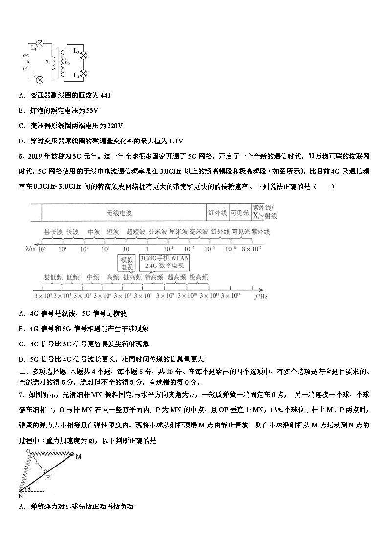
      5、在图示电路中,理想变压器原线圈的匝数为220,副线圈的匝数可调,L1、L2、L3和L4是四个相同的灯泡。当在a、b两端加上瞬时值表达式为(V)的交变电压时,调节副线圈的匝数,使四个灯泡均正常发光。下列说法正确的是( )
      A.变压器副线圈的匝数为440
      B.灯泡的额定电压为55V
      C.变压器原线圈两端电压为220V
      D.穿过变压器原线圈的磁通量变化率的最大值为0.1V
      6、2019年被称为5G元年。这一年全球很多国家开通了5G网络,开启了一个全新的通信时代,即万物互联的物联网时代,5G网络使用的无线电电波通信频率是在3.0GHz以上的超高频段和极高频段(如图所示),比目前4G及通信频率在0.3GHz~3.0GHz间的特高频段网络拥有更大的带宽和更快的的传输速率。下列说法正确的是( )
      A.4G信号是纵波,5G信号足横波
      B.4G信号和5G信号相遇能产生干涉现象
      C.4G信号比5G信号更容易发生衍射现象
      D.5G信号比4G信号波长更长,相同时间传递的信息量更大
      二、多项选择题:本题共4小题,每小题5分,共20分。在每小题给出的四个选项中,有多个选项是符合题目要求的。全部选对的得5分,选对但不全的得3分,有选错的得0分。
      7、如图所示,光滑细杆MN倾斜固定,与水平方向夹角为,一轻质弹簧一端固定在0点, 另一端连接一小球,小球套在细杯上,O与杆MN在同一竖直平面内,P为MN的中点,且OP垂直于MN,已知小球位于杆上M、P两点时,弹簧的弹力大小相等且在弹性限度内。现将小球从细杆顶端M点由静止释放,则在小球沿细杆从M点运动到N点的过程中(重力加速度为g),以下判断正确的是
      A.弹簧弹力对小球先做正功再做负功
      B.小球加速度大小等于gsinθ的位置有三个
      C.小球运动到P点时的速度最大
      D.小球运动到N点肘的动能是运动到P点时动能的两倍
      8、如图,一个由绝缘材料做成的半径为R的圆环水平放置,O为圆心,一带电小珠P穿在圆环上,可沿圆环无摩擦的滑动。在圆环所在的水平面内有两个点电荷QA、QB分别位于A、B两点,A点位于圆环内、B点位于圆环外,已知OB=3OA=R,O、A、B三点位于同一直线上。现给小珠P一初速度,发现P恰好沿圆环做匀速圆周运动。则以下判断正确的是
      A.QA与QB一定为异种电荷
      B.QB=QA
      C.由QA、QB激发的电场,在圆环上各处电势相等
      D.小珠P运动过程中对圆环的弹力大小处处相等
      9、如图所示,甲图为沿x轴传播的一列简谐横波在t=0时刻的波动图像,乙图为参与波动质点P的振动图像,则下列判断正确的是________.
      A.该波的传播速率为4m/s
      B.该波的传播方向沿x轴正方向
      C.经过0.5s,质点P沿波的传播方向向前传播4m
      D.该波在传播过程中若遇到2m的障碍物,能发生明显衍射现象
      E.经过0.5s时间,质点P的位移为零,路程为0.4m
      10、如图所示为多用电表原理示意图,所用电流表的表盘刻度共100格,满偏电流为,满偏电压为,电源的电动势为,内阻,直流电压挡的量程为,则下列判断正确的是( )
      A.黑表笔应该接,红表笔接
      B.定值电阻的阻值为
      C.选择开关接2,刻度盘正中间的刻度值为
      D.选择开关接3,若指针与电流表第25格刻度线重合,则通过的电流为
      三、实验题:本题共2小题,共18分。把答案写在答题卡中指定的答题处,不要求写出演算过程。
      11.(6分)某学习小组的同学探究小灯泡L的伏安特性曲线,可供选用的器材如下∶
      小灯泡L,规格“3.6V、0.3A”;
      电流表A,量程0.2A,内阻r1=0.6Ω;
      电压表V,量程3V,内阻r2=3kΩ;
      标准电阻R1阻值1.2Ω;
      标准电阻R2阻值1kΩ;
      标准电阻R3阻值10kΩ;
      滑动变阻器R,阻值范围0~10Ω;
      学生电源E,电动势4V,内阻不计;
      开关S及导线若干。
      (1)甲同学设计了如图1所示的电路来进行测量,闭合开关前,滑动变阻器的滑片应该置于_____(填“a”或“b”)端。闭合开关后移动滑片,发现电流表几乎无示数,电压表示数接近3V,其故障原因可能是__________(填“cd间L支路短路”或“cd间L支路断路”);
      (2)排除故障后,某次电压表的示数如图2所示,其读数为______V;
      (3)学习小组认为要想更准确地描绘出L完整的伏安特性曲线,需要重新设计电路。请你在甲同学的基础上利用所供器材,在图3所示的虚线框内补画出实验电路图,并在图上标明所选器材代号;________
      (4)按图3重新连接好电路,移动滑片在某个位置,读出电压表、电流表示数分别为U、I,如果不考虑电压表的分流,则此时刻灯泡L的电阻R=______(用U、I及数字表示)。
      12.(12分)市场上销售的铜质电线电缆产品中,部分存在导体电阻不合格问题,质检部门检验发现一个是铜材质量不合格,使用了再生铜或含杂质很多的铜;再一个就是铜材质量可能合格,但横截面积较小.某兴趣小组想应用所学的知识来检测实验室中一捆铜电线的电阻率是否合格.小组成员经查阅,纯铜的电阻率为.现取横截面积约为1 mm2、长度为111m(真实长度)的铜电线,进行实验测量其电阻率,实验室现有的器材如下:
      A.电源(电动势约为5V,内阻不计);
      B.待测长度为111m的铜电线,横截面积约1 mm2;
      C.电压表V1(量程为3V,内阻约为1.5 kΩ);
      D.电压表V2(量程为5V,内阻约为3 kΩ);
      E.电阻箱R(阻值范围1~2.9Ω);
      F.定值电阻
      G.开关、导线若干.
      (1)小组成员先用螺旋测微器测量该铜电线的直径d,如图甲所示,则_________mm.
      (2)小组设计的测量电路如图乙所示,则P是___________,N是____________,(填器材名称及对应符号)通过实验作出的图象如图丙所示.
      (3)图乙电路测得铜电线的电阻测量值比真实值___________(选填“偏大”、“不变”或“偏小”),原因是_______________________________.
      (4)这捆铜电线的电阻率______________(结果保留三位有效数字);从铜电线自身角度,你认为电阻率大的可能原因是______________.
      四、计算题:本题共2小题,共26分。把答案写在答题卡中指定的答题处,要求写出必要的文字说明、方程式和演算步骤。
      13.(10分)如图所示,横截面是半径为R的扇形ACO的玻璃砖放存水平面上,AO与OB垂直,∠BOC=15°,D为AB弧的中点,一束单色光从D点以60°的入射角射入玻璃砖,折射光线刚好垂直CO射出。
      (i)求玻璃砖对光的折射率;
      (ii)若让该光束垂直AO面射人玻璃砖,刚好照射到D点,试分析光线能否在D点发生全反射;若能发生全反射,求反射光线从D点到达OC面所需的时间(已知,光在真空中的传播速度为c)。
      14.(16分)如图所示,一个圆筒形导热汽缸开口向上竖直放置,内有活塞,其横截面积为S=1×10-4m2,质量为m=1kg,活塞上放有一个质量M=2kg的物块,活塞与汽缸之间无摩擦且不漏气,其内密封有一定质量的理想气体,气柱高度h=0.2m。已知大气压强p0=1.0×105Pa,重力加速度g=10m/s2。
      (1)如果拿掉活塞上的物块,气柱高度将变为原来的多少倍;
      (2)如果缓慢降低环境温度,使活塞恢复到原高度,此过程中气体放出热量5J,求气体内能的增量ΔU。
      15.(12分)如图,用手捏住细线,让质量m=2kg的小球在光滑水平桌面上以v=1m/s的速率做匀速圆周运动,其半径r=0.3m。某时刻突然松手,使细线迅速放长0.2m后,又迅速用手捏住细线,保证小球在更大半径的新轨道做匀速圆周运动,已知大半径的圆与小半径的圆为同心圆。求:
      (1)细线迅速放长0.2m所经历的时间
      (2)在大半径新轨道上运动时小球的角速度
      (3)在大半径新轨道上运动时,细线对小球的拉力
      参考答案
      一、单项选择题:本题共6小题,每小题4分,共24分。在每小题给出的四个选项中,只有一项是符合题目要求的。
      1、C
      【解析】
      A、B、隔离对B分析,根据共点力平衡得:
      水平方向有:TOBsin45°=F
      竖直方向有:TOBcs45°=mg,
      则,弹簧弹力 F=mg,
      根据定滑轮的特性知:TOA与TOB相等;故A,B错误.
      C、D、对A分析,如图所示:
      由几何关系可知拉力TOA和支持力N与水平方向的夹角相等,夹角为60°,则N和T相等,有:2TOAsin60°=mAg,
      解得:,由对称性可得:,故C正确,D错误.
      故选C.
      【点睛】
      解决本题的关键能够正确地受力分析,运用共点力平衡进行求解.本题采用隔离法研究比较简便.
      2、D
      【解析】
      A.当滑块B相对于斜面加速下滑时,斜面A水平向左加速运动,所以滑块B相对于地面的加速度方向不再沿斜面方向,即沿垂直于斜面方向的合外力不再为零,所以斜面对滑块的支持力不等于,故A错误;
      B.滑块B下滑过程中支持力对B的冲量大小为
      故B错误;
      C.B下降的高度为,其重力势能的减小量等于,减小的重力势能转化为A、B的动能之和,则滑块B的动能要小于,故C错误;
      D.系统水平方向不受外力,水平方向动量守恒,设A、B两者水平位移大小分别为、,取水平向左为正方向,由动量守恒定律得
      即有

      解得
      故D正确。
      故选D。
      3、A
      【解析】
      A.铅球做斜上抛运动,可将其分解为水平方向的匀速直线运动和竖直方向的竖直上抛运动,水平分位移与时间成正比,故A正确;
      B.铅球做斜上抛运动,竖直方向的速度先减小后增大水平方向的速度不变,故铅球的速度先减小后增大,故B错误;
      C.铅球只受重力作用,故加速度保持不变,故C错误;
      D.因为速度的竖直分量先减小到零,后反向增大,再根据,所以重力的功率先减小后增大,故D错误。
      故选:A。
      4、D
      【解析】
      设用光子能量为5.0eV的光照射时,光电子的最大初动能为Ekm,当反向电压达到U=1.60V以后,电流表读数为零说明具有最大初动能的光电子也达不到阳极,因此
      Ekm=eU=1.60eV
      根据光电效应方程有Ekm=hv-W0,阴极材料的逸出功为
      W0=hv-Ekm=3.40eV.
      故选D。
      5、B
      【解析】
      A.四个灯泡均正常发光,说明变压器原、副线圈中的电流相同,根据
      可得变压器副线圈的匝数
      故A错误;
      BC.a、b两端电压的有效值
      V=220V
      设每个灯泡的额定电压为U0,原线圈两端电压为U1,则有
      U=2U0+U1
      结合
      可得
      U0=55V,U1=110V
      故B正确,C错误;
      D.原线圈两端电压的最大值
      V
      根据法拉第电磁感应定律有,解得穿过原线圈的磁通量变化率的最大值为
      V
      故D错误。
      故选B。
      6、C
      【解析】
      A.电磁波均为横波,A错误;
      B.两种不同频率的波不能发生干涉,B错误;
      C.因5G信号的频率更高,则波长小,故4G信号更容易发生明显的衍射现象,C正确;
      D.5G信号频率更高,光子的能量越大,故相同时间传递的信息量更大,故D错误。
      故选C。
      二、多项选择题:本题共4小题,每小题5分,共20分。在每小题给出的四个选项中,有多个选项是符合题目要求的。全部选对的得5分,选对但不全的得3分,有选错的得0分。
      7、BD
      【解析】
      A项:由题意不能确定在M点和在N点时弹簧是压缩还是拉伸状态,所以弹簧对小球可能先做正功后做负功,也可能先做负功后做正功,故A错误;
      B项:由于MP之间和PN之间各有一位置弹簧弹力为零,当弹力为零时小球的加速度为,在P点时由于弹簧的弹力与杆垂直,所以小球的加速度也为,所以小球加速度大小等于gsinθ的位置有三个,故B正确;
      C项:由于小球在P点的加速度为,所以小球的速度一定不为最大,故C错误;
      D项:从M到P由能量守恒得:,从P到N由能量守恒得:,联立解得:小球运动到N点肘的动能是运动到P点时动能的两倍,故D正确。
      故选:BD。
      8、ABC
      【解析】
      A.小珠沿圆环做匀速圆周运动,小珠在圆周上任一点受到的电场力大小相等,故两个点电荷在圆周上各点的场强大小相等,方向不同,故与一定为异种电荷,故A正确;
      B.如图所示,当小珠运动到图示位置时,由几何知识可得:
      由于小珠的合力指向圆心,则有:
      解得:
      故B正确;
      C.沿圆环做匀速圆周运动,电场力不做功,所以在圆环上电势处处相等,故C正确;
      D.因做匀速圆周运动,其合力始终指向圆心,即弹力与库仑力的合力指向圆心,而库仑力是变化的,则弹力也是变化的,故D错误;
      故选ABC。
      9、ADE
      【解析】
      A.由甲图读出该波的波长为λ=4m,由乙图读出周期为T=1s,则波速为v==4m/s,故A正确;
      B.在乙图上读出t=0时刻P质点的振动方向沿y轴负方向,在甲图上判断出该波的传播方向沿x轴负方向,故B错误;
      C.质点P只在自己的平衡位置附近上下振动,并不随波的传播方向向前传播,故C错误;
      D.由于该波的波长为4m,与障碍物尺寸相差较多,故能发生明显的衍射现象,故D正确;
      E.经过t=0.5s=,质点P又回到平衡位置,位移为零,路程为S=2A=2×0.2m=0.4m,故E正确.
      10、AC
      【解析】
      A.多用电表的电流是从红表笔流进电表,从黑表笔流出电表,从电流的流向可以看出应该接黑表笔,选项A正确;
      B.和电流表串联形成一个新的电压表
      改装后,代入数据解得
      选项B错误;
      C.当选择开关接2时,、之间为多用电表的欧姆挡,则有
      联立解得
      选项C正确;
      D.选择开关接3时,电流表满偏电流为,总共100格,当指针指在第25格的时候,对应的示数为满偏电流的四分之一,即通过的电流为,所以D错误。
      故选AC。
      三、实验题:本题共2小题,共18分。把答案写在答题卡中指定的答题处,不要求写出演算过程。
      11、a cd间L支路断路 2.30
      【解析】
      (1)[1][2]闭合开关前,为了保证电路安全,滑动变阻器的滑片应该置于a端,闭合开关后移动滑片,发现电流表几乎无示数,电压表示数接近3V,其故障原因可能是cd间L支路断路;
      (2)[3]电压表最小分度为0.1V,则电压表读数为2.30V;
      (3)[4]电压表、电流表需要扩大量程,结合灯泡的额定电压和电流,电流表并联R1,量程扩大到0.3A,电压表串联R2,量程扩大到4.0V,根据扩程后的电表内阻和灯泡的额定电压下的内阻,选用电流表外接法。如图
      (4)[5]根据图3电路图,可以得到灯泡两端的电压为,电流为,根据欧姆定律得
      12、1.125 电压表V2 电压表V1 偏大 电压表V1的分流 可能是再生铜或含过多杂质的次铜
      【解析】
      (1)铜电线的直径;
      (2)P测量的电压大于N测量的电压,故P是电压表V2,N是电压表V1;
      (3)偏大,由于没考虑电压表V1的分流,使测得的铜电线的电阻偏大.
      (4)分析电路可知,通过铜电线的电流,整理得,根据题图丙可知斜率,,
      故电阻率达不到要求,使用的有可能是再生铜或含过多杂质的次铜.
      四、计算题:本题共2小题,共26分。把答案写在答题卡中指定的答题处,要求写出必要的文字说明、方程式和演算步骤。
      13、(i),(ii)。
      【解析】
      (i)根据题意画出光路图:
      根据几何关系可知折射角:
      折射率:

      (ii)光线垂直面射入到点,光路图如图所示,根据几何关系可知:
      而:
      所以,光束能在处发生全反射。根据几何关系可知:
      假设反射光从点射到面的距离为,根据正弦定理:
      解得:
      传播时间:

      14、 (1)2倍;(2)-1J
      【解析】
      (1)拿掉活塞上的物块,气体做等温变化
      初态:,
      末态:,
      由气体状态方程得
      整理得

      (2)在降温过程中,气体做等压变化,外界对气体作功为
      由热力学第一定律
      可得
      15、(1)0.4s (2)1.2rad/s (3)1.44N
      【解析】
      (1)突然松手,小球将沿着小半径的圆轨道相切飞出去,如图所示
      即沿着图中AB方向做匀速直线运动,
      直角三解形OAB中,;,则m
      则细线迅速放长0.2m所经历的时间为:
      (2)依题意,小球刚运动B点时速度大小为,方向沿AB方向,如图,此时,可将速度分解为沿半径OB方向的和垂直半径OB方向的。由于小球到达B点时又迅速捏住细线,沿OB方向的突然消失,小球将以在大半径上作匀速圆周运动,
      根据∽,
      代入数据得:
      所以:
      (3)半径增大后,仍有细线拉力提供向心力,

      相关试卷

      2026届河南省安阳市第35中学高三下第一次测试物理试题含解析:

      这是一份2026届河南省安阳市第35中学高三下第一次测试物理试题含解析,共16页。试卷主要包含了考生必须保证答题卡的整洁等内容,欢迎下载使用。

      2026届河南省安阳第三十五中学高三下学期第六次检测物理试卷含解析:

      这是一份2026届河南省安阳第三十五中学高三下学期第六次检测物理试卷含解析,共14页。

      2026届河南省安阳市第三十五中学高三下学期一模考试物理试题含解析:

      这是一份2026届河南省安阳市第三十五中学高三下学期一模考试物理试题含解析,共17页。试卷主要包含了,M点为OC的中点等内容,欢迎下载使用。

      资料下载及使用帮助
      版权申诉
      • 1.电子资料成功下载后不支持退换,如发现资料有内容错误问题请联系客服,如若属实,我们会补偿您的损失
      • 2.压缩包下载后请先用软件解压,再使用对应软件打开;软件版本较低时请及时更新
      • 3.资料下载成功后可在60天以内免费重复下载
      版权申诉
      若您为此资料的原创作者,认为该资料内容侵犯了您的知识产权,请扫码添加我们的相关工作人员,我们尽可能的保护您的合法权益。
      入驻教习网,可获得资源免费推广曝光,还可获得多重现金奖励,申请 精品资源制作, 工作室入驻。
      版权申诉二维码
      欢迎来到教习网
      • 900万优选资源,让备课更轻松
      • 600万优选试题,支持自由组卷
      • 高质量可编辑,日均更新2000+
      • 百万教师选择,专业更值得信赖
      微信扫码注册
      手机号注册
      手机号码

      手机号格式错误

      手机验证码 获取验证码 获取验证码

      手机验证码已经成功发送,5分钟内有效

      设置密码

      6-20个字符,数字、字母或符号

      注册即视为同意教习网「注册协议」「隐私条款」
      QQ注册
      手机号注册
      微信注册

      注册成功

      返回
      顶部
      学业水平 高考一轮 高考二轮 高考真题 精选专题 初中月考 教师福利
      添加客服微信 获取1对1服务
      微信扫描添加客服
      Baidu
      map