


2026届河南省非凡吉创联盟高考冲刺押题(最后一卷)物理试卷含解析
展开 这是一份2026届河南省非凡吉创联盟高考冲刺押题(最后一卷)物理试卷含解析,共14页。试卷主要包含了考生必须保证答题卡的整洁等内容,欢迎下载使用。
1.答题前请将考场、试室号、座位号、考生号、姓名写在试卷密封线内,不得在试卷上作任何标记。
2.第一部分选择题每小题选出答案后,需将答案写在试卷指定的括号内,第二部分非选择题答案写在试卷题目指定的位置上。
3.考生必须保证答题卡的整洁。考试结束后,请将本试卷和答题卡一并交回。
一、单项选择题:本题共6小题,每小题4分,共24分。在每小题给出的四个选项中,只有一项是符合题目要求的。
1、如图所示,理想变压器原、副线圈的匝数比为,a、b两点间的电压为 ,R为可变电阻,P为额定电流1A、用铅锑合金制成的保险丝.为使保险丝中的电流不超过1A,可变电阻R连入电路的最小阻值是( )
A.2.2ΩB.ΩC.22ΩD.Ω
2、汽车在平直公路上以速度v0匀速行驶,发动机的功率为P,司机为合理进入限速区,减小了油门,使汽车功率立即减小一半并保持该功率继续行驶,设汽车行驶过程中所受阻力大小不变,从司机减小油门开始,汽车的速度v与时间t的关系如图所示,则在0~t1时间内下列说法正确的是
A.汽车的牵引力不断减小B.t=0时,汽车的加速度大小为
C.汽车行驶的位移为D.阻力所做的功为
3、如图所示为某一电场中场强E-x图像,沿x轴正方向,电场强度为正,则正点电荷从x1运动到x2,其电势能的变化是
A.一直增大
B.先增大再减小
C.先减小再增大
D.先减小再增大再减小
4、如图所示,A、B、C、D、E、F、G、H是圆O上的8个点,图中虚线均过圆心O点,B和H关于直径AE对称,且∠HOB = 90°,AE⊥CG,M、N关于O点对称.现在M、N两点放置等量异种点电荷,则下列各点中电势和电场强度均相同的是( )
A.B点和H点B.B点和F点
C.H点和D点D.C点和G点
5、如图所示,轻质弹簧一端固定,另一端与一质量为、套在粗糙竖直固定杆处的圆环相连,弹簧水平且处于原长。圆环从处由静止开始下滑,经过处的速度最大,到达处的速度为零,,此为过程Ⅰ;若圆环在处获得一竖直向上的速度,则恰好能回到处,此为过程Ⅱ.已知弹簧始终在弹性范围内,重力加速度为,则圆环( )
A.过程Ⅰ中,加速度一直减小
B.Ⅱ过程中,克服摩擦力做的功为
C.在C处,弹簧的弹性势能为
D.过程Ⅰ、过程Ⅱ中克服摩擦力做功相同
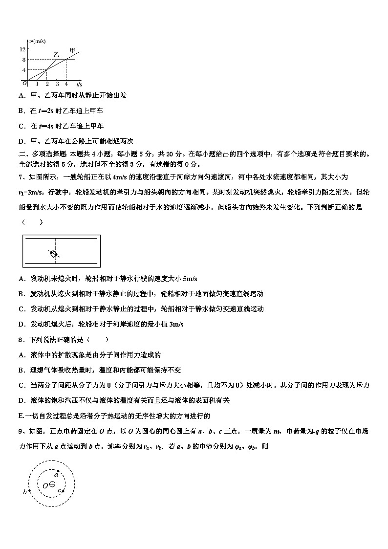
6、在平直公路上有甲、乙两辆汽车从同一位置沿着同一方向运动,它们的速度-时间图象如图所示,则( )
A.甲、乙两车同时从静止开始出发
B.在t=2s时乙车追上甲车
C.在t=4s时乙车追上甲车
D.甲、乙两车在公路上可能相遇两次
二、多项选择题:本题共4小题,每小题5分,共20分。在每小题给出的四个选项中,有多个选项是符合题目要求的。全部选对的得5分,选对但不全的得3分,有选错的得0分。
7、如图所示,一艘轮船正在以4m/s的速度沿垂直于河岸方向匀速渡河,河中各处水流速度都相同,其大小为v1=3m/s,行驶中,轮船发动机的牵引力与船头朝向的方向相同。某时刻发动机突然熄火,轮船牵引力随之消失,但轮船受到水大小不变的阻力作用而使轮船相对于水的速度逐渐减小,但船头方向始终未发生变化。下列判断正确的是( )
A.发动机未熄火时,轮船相对于静水行驶的速度大小5m/s
B.发动机从熄火到相对于静水静止的过程中,轮船相对于地面做匀变速直线运动
C.发动机从熄火到相对于静水静止的过程中,轮船相对于静水做匀变速直线运动
D.发动机熄火后,轮船相对于河岸速度的最小值3m/s
8、下列说法正确的是( )
A.液体中的扩散现象是由分子间作用力造成的
B.理想气体吸收热量时,温度和内能都可能保持不变
C.当两分子间距从分子力为0(分子间引力与斥力大小相等,且均不为0)处减小时,其分子间的作用力表现为斥力
D.液体的饱和汽压不仅与液体的温度有关而且还与液体的表面积有关
E.一切自发过程总是沿着分子热运动的无序性增大的方向进行的
9、如图,正点电荷固定在O点,以O为圆心的同心圆上有a、b、c三点,一质量为m、电荷量为-q的粒子仅在电场力作用下从a点运动到b点,速率分别为va、vb.若a、b的电势分别为φa、φb,则
A.a、c两点电场强度相同B.粒子的比荷
C.粒子在a点的加速度大于在b点的加速度D.粒子从a点移到b点,电场力做正功,电势能减少
10、如图,质量为、长为的直导线用两绝缘细线悬挂于,并处于匀强磁场中.当导线中通以沿正方向的电流,且导线保持静止时,悬线与竖直方向夹角为.则磁感应强度方向和大小可能为
A.正向,B.正向,
C.负向,D.沿悬线向上,
三、实验题:本题共2小题,共18分。把答案写在答题卡中指定的答题处,不要求写出演算过程。
11.(6分)为“验证牛顿第二定律”,某同学设计了如下实验方案:
A.实验装置如图甲所示,一端系在滑块上的轻质细绳通过转轴光滑的轻质滑轮,另一端挂一质量为m=0.5 kg的钩码.用垫块将长木板附定滑轮的一端垫起,调整长木板的倾角,直至轻推滑块后,滑块沿长木板向下做匀速直线运动;
B.保持长木板的倾角不变,取下细绳和钩码,连接纸带,接通打点计时器的电源,然后让滑块沿长木板滑下,打点计时器打下的纸带如图乙所示.
请回答下列问题:
(1)图乙中纸带的____端与滑块相连(选填“左”或“右”).
(1)图乙中相邻两个计数点之间还有4个点未画出,打点计时器接频率为50 Hz的交流电源,根据图乙求出滑块的加速度a=________ m/s1.
(3)不计纸带与打点计时器间的阻力,滑块的质量M=________ kg(g取9.8 m/s1,结果保留3位有效数字).
12.(12分)某同学测量玻璃砖的折射率,准备了下列器材:激光笔、直尺、刻度尺、一面镀有反射膜的平行玻璃砖.如图所示,直尺与玻璃砖平行放置,激光笔发出的一束激光从直尺上O点射向玻璃砖表面,在直尺上观察到A、B两个光点,读出OA间的距离为20.00 cm,AB间的距离为6.00 cm,测得图中直尺到玻璃砖上表面距离d1=10.00 cm,玻璃砖厚度d2=4.00 cm.玻璃的折射率n=________,光在玻璃中传播速度v=________ m/s(光在真空中传播速度c=3.0×108 m/s,结果均保留两位有效数字).
四、计算题:本题共2小题,共26分。把答案写在答题卡中指定的答题处,要求写出必要的文字说明、方程式和演算步骤。
13.(10分)如图甲所示,小车B紧靠平台的边缘静止在光滑水平面上,物体A(可视为质点)以初速度v0从光滑的平台水平滑到与平台等高的小车上,物体和小车的v-t图像如图乙所示,取重力加速度g=10m/s2,求:
(1)物体A与小车上表面间的动摩擦因数;
(2)物体A与小车B的质量之比;
(3)小车的最小长度。
14.(16分)如图,内壁光滑的圆桶形导热容器A内装有足够深的水银,水银与活塞间封闭有定质量的理想气体,将一长为、上端封闭的导热细玻璃管B通过长为的细杆固定在活塞下方,A的横截面积远大于B的横截面积。开始时细玻璃管B的开口端刚好未触及水银,封闭气体的压强相当于高度水银柱产生的压强。现给活塞施加向下的外力,使活塞缓慢向下移动45cm。求最终细玻璃管B内气柱的长度(环境温度保持不变)。
15.(12分)光滑水平面上,一个长木板与半径R未知的半圆组成如图所示的装置,装置质量M=5 kg.在装置的右端放一质量为m=1 kg的小滑块(可视为质点),小滑块与长木板间的动摩擦因数μ=0.5,装置与小滑块一起以v0=10 m/s的速度向左运动.现给装置加一个F=55 N向右的水平推力,小滑块与长木板发生相对滑动,当小滑块滑至长木板左端A时,装置速度恰好减速为0,此时撤去外力F并将装置锁定.小滑块继续沿半圆形轨道运动,且恰好能通过轨道最高点B.滑块脱离半圆形轨道后又落回长木板.已知小滑块在通过半圆形轨道时克服摩擦力做功Wf=2.5 J.g取10 m/s2.求:
(1)装置运动的时间和位移;
(2)长木板的长度l;
(3)小滑块最后落回长木板上的落点离A的距离.
参考答案
一、单项选择题:本题共6小题,每小题4分,共24分。在每小题给出的四个选项中,只有一项是符合题目要求的。
1、A
【解析】
原线圈输入电压
根据电压与匝数成正比
代入数据解得:
原线圈的最大输入功率为
输出功率等于输入功率
由公式:
解得:
故应选A.
2、C
【解析】
A.减小油门后,机车的功率保持不变,当速度减小时,根据P=Fv可知,牵引力增大,故A错误;
B.汽车以速度v0匀速行驶时,牵引力等于阻力,即有:F=f,发动机的功率为P,由
P=Fv0=fv0
得阻力
t=0时,功率为原来的一半,速度没有变,则
根据牛顿第二定律得:
故大小为,故B错误。
CD.根据动能定理得:
解得阻力做功为
设汽车通过的位移为x,由Wf=-fx,解得
故C正确,D错误。
故选C。
3、C
【解析】
沿x轴正方向,电场强度为正,由图可得,从x1到x2电场强度先沿x轴正方向再沿x轴负方向;顺着电场线方向电势降低,则从x1到x2电势先降低后升高,所以正点电荷从x1运动到x2,电势能是先减小再增大;故C项正确,ABD三项错误。
4、D
【解析】
等量异种点电荷的电场线分布情况如图所示,电场线的切线代表电场的方向,疏密程度代表场强的大小,可知电势和电场强度相同的点为C点和G点,选项D正确,ABC错误.
点睛:解决本题的关键知道等量异种电荷之间的电场线和等势面分布,分析要抓住对称性,以及电场线的切线代表电场的方向,疏密程度代表场强的大小来进行判断即可.
5、D
【解析】
A.圆环从处由静止开始下滑,经过处的速度最大,则经过处的加速度为零,到达处的速度为零,所以圆环先做加速运动,再做减速运动,所以加速度先减小,后增大,故A错误;
BCD.在过程Ⅰ、过程Ⅱ中,圆环经过同一位置所受的摩擦力大小相等,则知在两个过程中,克服摩擦力做功相同,设为,研究过程Ⅰ,运用动能定理列式得
研究过程Ⅱ,运用动能定理列式得
联立解得克服摩擦力做的功为
弹簧弹力做功
所以在处,弹簧的弹性势能为
故B、C错误,D正确;
故选D。
6、C
【解析】
由图像可知,乙车比甲车迟出发1s,故A错误.根据速度时间图线与时间轴围成的面积表示位移,知t=2s时,甲车的位移比乙的位移大,则知该时刻乙车还没有追上甲车,故B错误.在0-4s内,甲车的位移 x甲=×8×4m=16m,乙车的位移 x乙=×(1+3)×8m=16m,所以x甲=x乙,两者又是从同一位置沿着同一方向运动的,则在t=4s时乙车追上甲车,故C正确.在t=4s时乙车追上甲车,由于t=4s时刻以后,甲车的比乙车的速度大,两车不可能再相遇,所以两车只相遇一次,故D错误.故选C.
点睛:解决本题的关键是要理解速度时间图线表示的物理意义,知道图线与时间轴围成的面积表示位移,相遇时两车的位移相等.
二、多项选择题:本题共4小题,每小题5分,共20分。在每小题给出的四个选项中,有多个选项是符合题目要求的。全部选对的得5分,选对但不全的得3分,有选错的得0分。
7、AC
【解析】
A.发动机未熄火时,轮船实际运动速度与水流速度方向垂直,如图所示:
故此时船相对于静水的速度的大小为
设v与的夹角为,则
A正确;
B.发动机从熄火到相对于静水静止的过程中,相对于地面初速度为图中的v,而因受阻力作用,其加速度沿图中的反方向,所以轮船相对于地面做类斜上抛运动,即做匀变速曲线运动,B错误;
C.发动机从熄火到相对于静水静止的过程中,相对于静水初速度为图中的,而因受阻力作用,其加速度沿图中的反方向,所以轮船相对于静水做匀变速直线运动,C正确;
D.熄火前,船的牵引力沿的方向,水的阻力与的方向相反,熄火后,牵引力消失,在阻力作用下,逐渐减小,但其方向不变,当与的矢量和与垂直时轮船的合速度最小,如图所示,则
D错误。
故选AC。
8、BCE
【解析】
A.扩散现象是分子无规则热运动的表现,A错误;
B.理想气体吸收热量时,若同时对外做功,根据热力学第一定律可知温度和内能可能不变,B正确;
C.当两分子间距从分子力为0处减小时,分子引力和分子斥力均增大,由于斥力增大的快,其分子间作用力表现为斥力,C正确;
D.液体的饱和汽压与液体的表面积无关,D错误;
E.由热力学第二定律可知,一切自发过程总是沿着分子热运动的无序性增大的方向进行的,E正确。
故选BCE。
9、BC
【解析】
A.根据正点电荷电场的特征可知,a、c两点电场强度大小相同,方向不同,故A错误;
B.电荷量为-q的粒子仅在电场力作用下从a点运动到b点,由能量守恒定律,
-qφa=-qφb,
解得
,
选项B正确;
C.根据点电荷电场强度公式可知,a点的电场强度大于b点,粒子在a点所受的库仑力大于在b点所受的库仑力,由牛顿第二定律可知粒子在a点的加速度大于在b点的加速度,故C正确;
D.电荷量为-q的粒子粒子从a点移到b点,克服电场力做功,电势能增大,选项D错误.
10、BC
【解析】
试题分析:磁感应强度方向为z正方向,根据左手定则,直导线所受安培力方向沿y负方向,则导体不可能处于平衡状态,选项A错误;磁感应强度方向为y正向时,根据左手定则,直导线所受安培力方向沿z正方向,此时细线的拉力为零,由平衡条件得:BIL=mg,解得:B=,选项B正确;磁感应强度方向为z负向时,根据左手定则,直导线所受安培力方向沿y正方向,由平衡条件得:BILcsθ=mgsinθ,解得:B=,选项C正确; 当沿悬线向上时,由左手定则可知,安培力垂直于导线斜向左下方,导体不可能处于平衡状态,选项D错误;故选BC.
考点:物体的平衡;安培力;左手定则
【名师点睛】此题是物体的平衡及安培力的方向判断问题;左手定则和右手定则一定要区分开,如果是和力有关的则全依靠左手定则,即关于力的用左手,其他的(一般用于判断感应电流方向)用右手定则;注意立体图形和平面图形的转化.
三、实验题:本题共2小题,共18分。把答案写在答题卡中指定的答题处,不要求写出演算过程。
11、右端 1.65 1.97
【解析】
(1)滑块拖动纸带下落的运动过程中,速度越来越快,所以相等时间内运动的位移越来越大,进而判断哪端与滑块相连;
(1)根根据匀变速直线运动的推论公式△x=aT1可以求出加速度的大小;
(3)根据牛顿第二定律F=Ma即可求解质量;
【详解】
(1)[1].因为打点计时器每隔0.01s打一个点,两个计数点之间还有4个打点未画出,所以两个计数点的时间间隔为T=0.1s,时间间隔是定值,滑块拖动纸带下落的运动过程中,速度越来越快,所以相等时间内运动的位移越来越大.所以图乙中纸带的右端与滑块相连;
(1)[1].根据△x=aT1利用逐差法,有:
.
(3)[3].由A步骤可知,取下细绳和钩码后,滑块受到的合外力为:
F=0.5×9.8=4.9N
根据牛顿第二定律得:
.
【点睛】
探究加速度与质量关系时,应控制拉力不变而改变小车质量,实验时要注意小车质量应远大于重物质量.纸带处理时能利用匀变速直线的规律以及推论解答实验问题,在平时练习中要加强基础知识的理解与应用,提高解决问题能力.
12、1.2 2.5×108 m/s.
【解析】
第一空、作出光路图如图所示,
根据几何知识可得入射角i=45°,设折射角为r,则tan r=,故折射率n=
第二空、光在玻璃介质中的传播速度 =2.5×108 m/s.
四、计算题:本题共2小题,共26分。把答案写在答题卡中指定的答题处,要求写出必要的文字说明、方程式和演算步骤。
13、 (1)0.3;(2);(3)2m
【解析】
(1)根据图像可知,A在小车上做减速运动,加速度的大小
若物体A的质量为与小车上表面间的动摩擦因数为,则
联立可得
(2)设小车B的质量为M,加速度大小为,根据牛顿第二定律
得
(3)设小车的最小长度为L,整个过程系统损失的动能,全部转化为内能
解得
L=2m
14、20cm
【解析】
设A的横截面积为,B的横截面积为,最终A内气体的压强相当于高度H水银柱产生的压强,B内气柱的长度为,A内气体初状态时的体积
末状态时的体积
对A内气体,根据玻意耳定律
B内气体初状态时的体积
末状态时的体积
末状态时的压强
对B内气体,根据玻意耳定律
联立以上各式并代入数据,解得
15、 (1)1 s 5 m (2)2.5 m (3)0.8 m
【解析】
(1)对M:F-μmg=Ma1 解得:a1=10 m/s2
设装置运动的时间为t1,由v0-a1t1=0
解得:t1=1 s
装置向左运动的距离:x1=v0t1-a1t12=5 m
(2)对m:μmg=ma2,解得a2=5 m/s2
设滑块到A点的速度为v1,则v1=v0-a2t1 解得:v1=5 m/s
小滑块向左运动的距离:x2=v0t1-a2t12=7.5 m
则木板长为l=x2-x1=2.5 m
(3)设滑块在B点的速度为v2,从A至B:-mg×2R-Wf=
在B点:mg=m
联立解得:R=0.4 m,v2=2 m/s
小滑块平抛运动时:
落点离A的距离:x=v2t2,解得:x=0.8 m
相关试卷
这是一份2026届河南省非凡吉创联盟高考冲刺押题(最后一卷)物理试卷含解析,共14页。试卷主要包含了考生必须保证答题卡的整洁等内容,欢迎下载使用。
这是一份2026届河南省南阳信阳等六市高考冲刺押题(最后一卷)物理试卷含解析,共15页。
这是一份2026届河南平顶山许昌济源高考冲刺押题(最后一卷)物理试卷含解析,共19页。
相关试卷 更多
- 1.电子资料成功下载后不支持退换,如发现资料有内容错误问题请联系客服,如若属实,我们会补偿您的损失
- 2.压缩包下载后请先用软件解压,再使用对应软件打开;软件版本较低时请及时更新
- 3.资料下载成功后可在60天以内免费重复下载
免费领取教师福利 




.png)




