搜索
      上传资料 赚现金

      2026届河南省登封市嵩阳高级中学高考仿真卷物理试题含解析

      • 1.17 MB
      • 2026-01-13 21:15:55
      • 11
      • 0
      • 教习网用户9316168
      加入资料篮
      立即下载
      2026届河南省登封市嵩阳高级中学高考仿真卷物理试题含解析第1页
      高清全屏预览
      1/18
      2026届河南省登封市嵩阳高级中学高考仿真卷物理试题含解析第2页
      高清全屏预览
      2/18
      2026届河南省登封市嵩阳高级中学高考仿真卷物理试题含解析第3页
      高清全屏预览
      3/18
      还剩15页未读, 继续阅读

      2026届河南省登封市嵩阳高级中学高考仿真卷物理试题含解析

      展开

      这是一份2026届河南省登封市嵩阳高级中学高考仿真卷物理试题含解析,共18页。试卷主要包含了考生要认真填写考场号和座位序号等内容,欢迎下载使用。
      1.考生要认真填写考场号和座位序号。
      2.试题所有答案必须填涂或书写在答题卡上,在试卷上作答无效。第一部分必须用2B 铅笔作答;第二部分必须用黑色字迹的签字笔作答。
      3.考试结束后,考生须将试卷和答题卡放在桌面上,待监考员收回。
      一、单项选择题:本题共6小题,每小题4分,共24分。在每小题给出的四个选项中,只有一项是符合题目要求的。
      1、一物体静止在升降机的地板上,在升降机加速上升的过程中,地板对物体的支持力所做的功等于( )
      A.物体势能的增加量
      B.物体动能的增加量
      C.物体动能的增加量加上物体势能的增加量
      D.物体动能的增加量减去物体势能的增加量
      2、为了人民的健康和社会的长远发展,我国环保部门每天派出大量的洒水车上街进行空气净化除尘,已知某种型号的洒水车的操作系统是由发动机带动变速箱,变速箱带动洒水泵产生动力将罐体内的水通过管网喷洒出去,假设行驶过程中车受到的摩擦阻力跟其质量成正比,受到的空气阻力跟车速成正比,当洒水车在平直路面上匀速行驶并且匀速洒水时,以下判断正确的是( )
      A.洒水车的动能保持不变B.发动机的功率保持不变
      C.牵引力的功率要随时间均匀减小D.牵引力大小跟洒水时间成反比
      3、如图所示电路中,电流表A和电压表V均可视为理想电表.现闭合开关S后,将滑动变阻器滑片P向左移动,下列说法正确的是( )
      A.电流表A的示数变小,电压表V的示数变大
      B.小灯泡L变亮
      C.电容器C上电荷量减少
      D.电源的总功率变大
      4、如图所示,B、M、N分别为竖直光滑圆轨道的右端点,最低点和左端点,B点和圆心等高,N点和圆心O的连线与竖直方向的夹角为。现从B点的正上方某处A点由静止释放一个小球,经圆轨道飞出后以水平上的v通过C点,已知圆轨道半径为R,,重力加速度为g,则一下结论正确的是
      A.C、N的水平距离为RB.C、N的水平距离为2R
      C.小球在M点对轨道的压力为6mgD.小球在M点对轨道的压力为4mg
      5、如图所示,aefc和befd是垂直于纸面向里的匀强磁场I、II的边界,磁场I、Ⅱ的磁感应强度分别为B1、B2,且B2=2B1,一质量为m、电荷量为q的带电粒子垂直边界ae从P点射入磁场I,后经f点进入磁场II,并最终从fc边界射出磁场区域.不计粒子重力,该带电粒子在磁场中运动的总时间为( )
      A.B.
      C.D.
      6、如图所示,一个带正电的物体从粗糙斜面顶端滑到斜面底端时的速度为若加上一个垂直于纸面指向纸外的方向的磁场,则物体滑到底端时( )
      A.v变大B.v变小C.v不变D.不能确定
      二、多项选择题:本题共4小题,每小题5分,共20分。在每小题给出的四个选项中,有多个选项是符合题目要求的。全部选对的得5分,选对但不全的得3分,有选错的得0分。
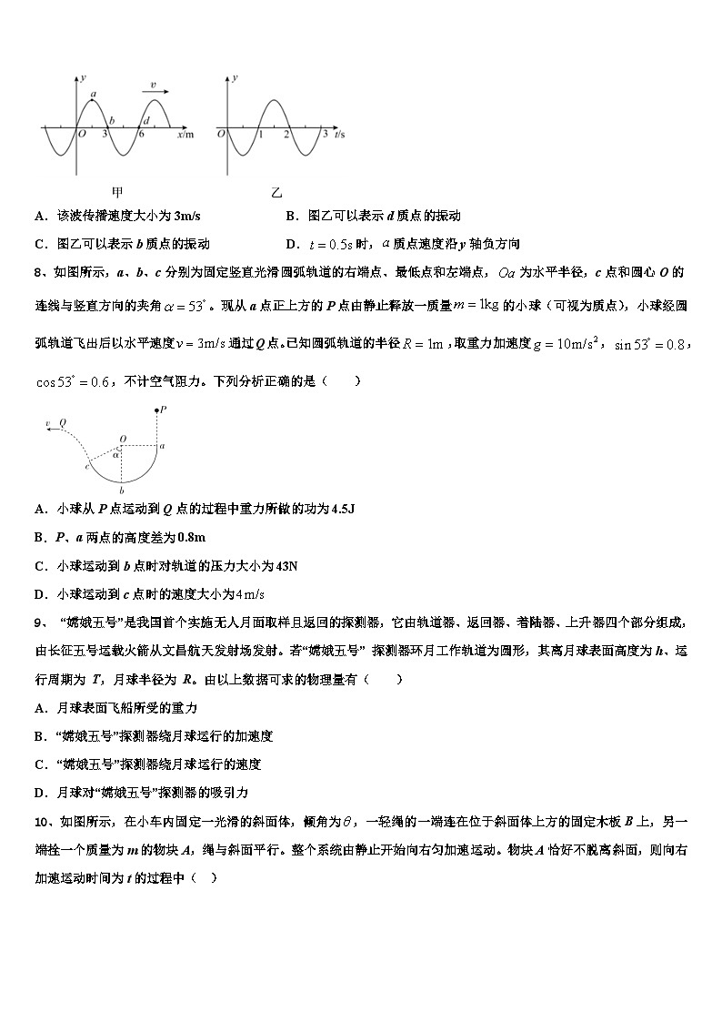
      7、一简谐机械横波沿x轴正方向传播,时刻波形如图甲所示a、b、d是波上的三个质点。图乙是波上某一质点的振动图像。则下列说法正确的是( )
      A.该波传播速度大小为3m/sB.图乙可以表示d质点的振动
      C.图乙可以表示b质点的振动D.时,质点速度沿y轴负方向
      8、如图所示,a、b、c分别为固定竖直光滑圆弧轨道的右端点、最低点和左端点,为水平半径,c点和圆心O的连线与竖直方向的夹角。现从a点正上方的P点由静止释放一质量的小球(可视为质点),小球经圆弧轨道飞出后以水平速度通过Q点。已知圆弧轨道的半径,取重力加速度,,,不计空气阻力。下列分析正确的是( )
      A.小球从P点运动到Q点的过程中重力所做的功为4.5J
      B.P、a两点的高度差为0.8m
      C.小球运动到b点时对轨道的压力大小为43N
      D.小球运动到c点时的速度大小为
      9、 “嫦娥五号”是我国首个实施无人月面取样且返回的探测器,它由轨道器、返回器、着陆器、上升器四个部分组成,由长征五号运载火箭从文昌航天发射场发射。若“嫦娥五号” 探测器环月工作轨道为圆形,其离月球表面高度为h、运行周期为 T,月球半径为 R。由以上数据可求的物理量有( )
      A.月球表面飞船所受的重力
      B.“嫦娥五号”探测器绕月球运行的加速度
      C.“嫦娥五号”探测器绕月球运行的速度
      D.月球对“嫦娥五号”探测器的吸引力
      10、如图所示,在小车内固定一光滑的斜面体,倾角为,一轻绳的一端连在位于斜面体上方的固定木板B上,另一端拴一个质量为m的物块A,绳与斜面平行。整个系统由静止开始向右匀加速运动。物块A恰好不脱离斜面,则向右加速运动时间为t的过程中( )
      A.小车速度的变化量
      B.物块重力所做的功和重力的冲量均为零
      C.拉力冲量大小
      D.拉力做功
      三、实验题:本题共2小题,共18分。把答案写在答题卡中指定的答题处,不要求写出演算过程。
      11.(6分)如图甲所示,是一块厚度均匀、长宽比为5:4的长方形合金材料薄板式电阻器,a、b和c、d是其两对引线,长方形在a、b方向的长度大于在c、d方向的长度。已知该材料导电性能各向同性。某同学想测定该材料的电阻率。他选取的器材有:①多用电表;②游标卡尺;③螺旋测微器;④学生电源;⑤电压表V(量程:3V,内阻约为3k);⑥电流表A(量程:0.6A,内阻约为0.2);⑦滑动变阻器R0(最大阻值10);⑧开关S、导线若干。
      (1)用多用电表粗测该电阻器的电阻值。他首先调整多用电表“指针定位螺丝”,使指针指在零刻度;再将选择开关旋至电阻挡“×1”挡位,两支表笔金属部分直接接触,调整“欧姆调零旋钮”,使指针指向“0”。然后,用两支表笔分别连接电阻器的a、b引线,多用电表表盘指针位置如图乙所示。a、b两引线之间的电阻值R=___________。
      (2)用游标卡尺和螺旋测微器分别测量薄板的宽度和厚度,结果如图丙所示,则宽度L=_______mm,厚度D=_______mm。
      (3)为了精确测定a、b两引线之间的电阻值R,该同学在图丁所示的实物中,已经按图丁中电路图正确连接了部分电路;请用笔画线代替导线,完成剩余电路的连接_______。
      (4)若该同学保持电路不变,只将a、b引线改接为c、d引线,测量c、d之间的电阻值,则测量c、d之间电阻值的相对误差___________(填“大于”、“小于”或“等于”)测量a、b之间电阻值的相对误差。
      (5)计算该材料电阻率的表达式___________。(式中用到的物理量的符号均要取自(1)(2)(3)问)
      12.(12分)某同学在做“用双缝干涉测量光的波长”的实验中,实验装置如图1所示.
      某同学经过粗略的调试后,出现了干涉图样,但不够清晰,以下调节做法正确的是______.
      A.旋转测量头
      上下拨动金属拨杆
      C.左右拨动金属拨杆
      前后拨动金属拨杆
      该同学通过测量头的目镜观察单色光的干涉图样时,发现里面的亮条纹与分划板竖线未对齐,如图2所示,若要使两者对齐,该同学应如何调节_______.
      A.仅左右转动透镜
      仅旋转单缝
      C.仅旋转双缝
      仅旋转测量头
      如图3所示中条纹间距表示正确是______.
      四、计算题:本题共2小题,共26分。把答案写在答题卡中指定的答题处,要求写出必要的文字说明、方程式和演算步骤。
      13.(10分)如图所示,粗细均匀的U形玻璃管开口向上竖直放置,管中有A、B两段水银柱,A段水银柱上方和下方分别有气柱工、Ⅱ,两气柱的长L1=L3=4cm,水银柱A的长度为L2=4cm,水银柱B在左侧管中长度L4=2cm,大气压强为p0=76cmHg,环境温度为T=300K。现在左侧管中缓慢倒入水银,使B水银柱在左侧管中水银液面下降2cm。求:
      (i )A水银柱上表面与右管中B水银柱上表面高度差;
      (ii)若不在左管中倒入水银,而是在左侧管口缓慢推入一个活塞,使B段水银在左管中水银面也下降2cm,则活塞需推人管中多长距离?
      14.(16分)如图所示,将某正粒子放射源置于原点,其向各方向射出的粒子速度大小均为,质量均为,电荷量均为. 在的第一、二象限范围内分布着一个匀强电场,方向与轴正方向相同,在的第一、二象限范围内分布着一个匀强磁场,方向垂直于平面向里.粒子离开电场上边缘时,能够到达的最右侧的位置为. 最终恰没有粒子从磁场上边界离开磁场. 若只考虑每个粒子在电场中和磁场中各运动一次,不计粒子重力以及粒子间的相互作用.求:
      (1)电场强度;
      (2)磁感应强度;
      (3)粒子在磁场中运动的最长时间.
      15.(12分)图示为一由直角三角形和矩形组成的玻璃砖截面图。,,为的中点,。与平行的细束单色光从点入射,折射后恰好到达点。已知光在真空中速度大小为。求:
      (1)玻璃的折射率;
      (2)光从射入玻璃砖到第一次射出所用的时间。
      参考答案
      一、单项选择题:本题共6小题,每小题4分,共24分。在每小题给出的四个选项中,只有一项是符合题目要求的。
      1、C
      【解析】
      物体受重力和支持力,设重力做功为WG,支持力做功为WN,运用动能定理研究在升降机加速上升的过程得:
      WG+WN=△Ek
      WN=△Ek-WG
      根据重力做功与重力势能变化的关系得:
      WG=-△Ep
      所以有:
      WN=△Ek-WG=△Ek+△Ep。
      A.物体势能的增加量,与结论不相符,选项A错误;
      B.物体动能的增加量,与结论不相符,选项B错误;
      C.物体动能的增加量加上物体势能的增加量,与结论相符,选项C正确;
      D.物体动能的增加量减去物体势能的增加量,与结论不相符,选项D错误;
      故选C。
      2、C
      【解析】
      以车和水为研究对象,受力分析可知,水平方向受牵引力、摩擦阻力和空气阻力作用,由题意,车受到的摩擦阻力跟其质量成正比,受到的空气阻力跟车速成正比,根据牛顿第二定律知,
      F-f-kv=ma
      当洒水车在平直路面上匀速行驶并且匀速洒水时,车与水的质量在减小,故摩擦阻力在减小,空气阻力恒定不变,则牵引力在减小,合力为零。
      A.洒水车的质量减小,速度不变,故动能减小,故A错误。
      B.发动机的功率P=Fv,牵引力减小,速度不变,则发动机的功率减小,故B错误。
      CD.牵引力F=f+kv,洒水车的质量随时间均匀减小,则牵引力的大小随洒水时间均匀减小,但不成反比。牵引力功率随时间均匀减小,故C正确,D错误。
      故选C。
      3、A
      【解析】
      A、B闭合开关S后,将滑动变阻器滑片P向左移动时,变阻器接入电路的电阻增大,根据闭合电路欧姆定律得知,电路中总电流I减小,则小灯泡L变暗,电流表A的示数变小.电压表的示数U=E﹣I(RL+r),I减小,其他量不变,则U增大,即电压表V的示数变大.故A正确,B错误.
      C、电容器的电压等于变阻器两端的电压,即等于电压表的示数,U增大,由Q=CU,知电容器C上的电荷量增大.故C错误.
      D、电源的总功率P=EI,I减小,则电源的总功率变小.故D错误.
      故选A
      4、C
      【解析】
      AB.小球从N到C的过程可看作逆过来的平抛,则
      解得:
      故A、B项错误。
      CD.小球从M到N的过程应用动能定理可得:
      对小球在M点时受力分析,由牛顿第二定律可得:
      解得:
      根据牛顿第三定律可得:小球在M点对轨道的压力为6mg。故C项正确,D项错误。
      故选C。
      5、B
      【解析】
      粒子在磁场中运动只受洛伦兹力作用,故粒子做圆周运动,洛伦兹力做向心力,故有
      则有
      粒子垂直边界ae从P点射入磁场Ⅰ,后经f点进入磁场Ⅱ,故根据几何关系可得:粒子在磁场Ⅰ中做圆周运动的半径为磁场宽度d;根据轨道半径表达式,由两磁场区域磁感应强度大小关系可得:粒子在磁场Ⅱ中做圆周运动的半径为磁场宽度,那么,根据几何关系可得:粒子从P到f转过的中心角为,粒子在f点沿fd方向进入磁场Ⅱ;然后粒子在磁场Ⅱ中转过,在e点沿ea方向进入磁场Ⅰ;最后,粒子在磁场Ⅰ中转过后从fc边界射出磁场区域;故粒子在两个磁场区域分别转过,根据周期可得:该带电粒子在磁场中运动的总时间为
      故选B。
      6、A
      【解析】
      未加磁场时,根据动能定理,有
      加磁场后,多了洛伦兹力,洛伦兹力不做功,根据左手定则,洛伦兹力的方向垂直斜面向上,所以物体对斜面的压力减小,所以摩擦力变小,摩擦力做的功变小,根据动能定理,有

      Wf′<Wf
      所以
      v′>v.
      故A正确,BCD错误。
      故选A。
      二、多项选择题:本题共4小题,每小题5分,共20分。在每小题给出的四个选项中,有多个选项是符合题目要求的。全部选对的得5分,选对但不全的得3分,有选错的得0分。
      7、AC
      【解析】
      A.由题图甲可知波长,由题图乙可知周期,则波速
      A正确;
      BC.a、b、d三质点中在时位于平衡位置的是b和d质点,其中b质点向y轴正方向运动,d质点向y轴负方向运动。则题图乙可以表示b质点的振动,C正确,B错误;
      D.时a质点通过平衡位置向y轴正方向运动,D错误。
      故选AC。
      8、AC
      【解析】
      ABD.小球从c到Q的逆过程做平抛运动,小球运动到c点时的速度大小
      小球运动到c点时竖直分速度大小
      则Q、c两点的高度差
      设P、a两点的高度差为H,从P到c,由机械能守恒得
      解得
      小球从P点运动到Q点的过程中重力所做的功为
      故A正确,BD错误;
      C.从P到b,由机械能守恒定律得
      小球在b点时,有
      联立解得
      根据牛顿第三定律知,小球运动到b点时对轨道的压力大小为43N,故C正确。
      故选AC。
      9、BC
      【解析】
      A.探测器绕月球做匀速圆周运动,根据万有引力提供向心力,则有
      可得月球的质量
      不考虑天体自转,在月球表面,万有引力等于飞船所受的重力,则有
      可得月球表面飞船所受的重力为
      由于飞船质量未知,所以无法求出月球表面飞船所受的重力,故A错误;
      B.探测器绕月球做匀速圆周运动,根据万有引力提供向心力,则有
      解得探测器绕月球运行的加速度
      则探测器绕月球运行的加速度可求出,故B正确;
      C.根据周期和线速度的关系可知
      探测器绕月球运行的速度可求出,故C正确;
      D.月球对探测器的吸引力
      探测器的质量未知,无法确定月球对其的吸引力,故D错误;
      故选BC。
      10、AD
      【解析】
      对物块A进行受力分析可知,物块A受拉力T和重力G,根据力的合成得

      解得

      A.小车的加速度为
      则小车速度的变化量为
      故A正确;
      B.由于重力的方向与位移方向垂直,故重力做功为零,但冲量 ,不是0,故B错误;
      C.拉力的冲量
      故C错误;
      D.重力做功为0,则拉力的功

      解得
      故D正确;
      故选AD。
      三、实验题:本题共2小题,共18分。把答案写在答题卡中指定的答题处,不要求写出演算过程。
      11、6 50.60 1.200 小于
      【解析】
      (1)[1]开关旋至电阻挡“×1”挡位,故电阻为6。
      (2)[2][3]游标卡尺读数为
      螺旋测微器读数
      (3)[4]根据电路图可知,连线如下
      (4)[5]因为cd间电阻小于ab间电阻,则电压表分流更小,带来的误差更小,测量c、d之间电阻值的相对误差小于测量a、b之间电阻值的相对误差。
      (5)[6]根据
      可知
      12、C D CE
      【解析】
      使单缝与双缝相互平行,干涉条纹更加清晰明亮,则要增大条纹的宽度,
      根据公式可知,增大双缝到屏的距离L或减小双缝之间的距离都可以增大条纹的间距,所以需要左右移动拨杆.故C正确ABD错误;
      发现里面的亮条纹与分划板竖线未对齐,若要使两者对齐,该同学应调节测量头,故ABC错误,D正确;
      干涉条纹的宽度是指一个明条纹与一个暗条纹的宽度的和,为两个相邻的明条纹或暗条纹的中心之间的距离,故图CE是正确的.
      四、计算题:本题共2小题,共26分。把答案写在答题卡中指定的答题处,要求写出必要的文字说明、方程式和演算步骤。
      13、(i)3.8cm;(ii)2.4cm。
      【解析】
      (i)根据力的平衡可知,右管中水银柱的长L=L2+L4=6cm
      当B水银柱在左管中水银液面下降2cm,则右管中水银柱长变为8cm
      根据力的平衡可知,左侧管中需加入的水银柱长h=8cm-L2=4cm
      对气柱Ⅱ研究,开始时压强p1=76cmHg+4cmHg=80cmHg
      加水银后,气体的压强p2=76cmHg+8cmHg=84cmHg
      设加水银后气体Ⅱ的长为,气体发生等温变化,则有
      解得
      这时,A水银柱上表面与右管中B水银柱上表面高度差
      (ii)若不在左管中倒入水银,而是在左侧管口缓慢推入一个活塞,使B段水银在左管中水银面也下降2cm,此时气柱Ⅰ中气体的压强为p3=p2-4cmHg=80cmHg
      设此时气柱Ⅰ的长度为,气体发生等温变化,则有
      求得
      则活塞在管中移动的距离
      14、 (1) (2) (3)
      【解析】
      (1)粒子离开电场上边缘时,能够到达最右侧位置的粒子是沿轴正方向发射的粒子,对此粒子,有,
      由类平抛运动基本规律得


      联立可得.
      (2)沿轴正方向发射的粒子射入磁场时,有,
      联立可得,
      ,方向与水平方向成斜向右上方,
      根据题意知该粒子的运动轨迹恰与磁场上边界相切,其余粒子均不能达到边界,
      由几何关系可知,
      由,得,联立可得.
      (3)粒子运动的最长时间对应最大的圆心角,运动轨迹经过且恰与磁场上边界相切的粒子,其轨迹对应的圆心角最大,由几何关系可知圆心角,
      粒子运动的周期,
      .
      15、 (1);(2)
      【解析】
      (1)在玻璃砖中的光路如图所示:
      由几何关系知
      由折射定律

      (2)设玻璃的临界角为,则
      由几何关系知
      由于
      光在面发生全反射,由几何关系知
      由于
      光从射入玻璃砖到第一次从点射出,由几何关系知

      光从射入玻璃砖到第一次射出所用的时间
      结合
      解得

      相关试卷

      2026届河南省登封市嵩阳高级中学高考仿真卷物理试题含解析:

      这是一份2026届河南省登封市嵩阳高级中学高考仿真卷物理试题含解析,共18页。试卷主要包含了考生要认真填写考场号和座位序号等内容,欢迎下载使用。

      2026届河南省登封市嵩阳高级中学高三最后一模物理试题含解析:

      这是一份2026届河南省登封市嵩阳高级中学高三最后一模物理试题含解析,共17页。试卷主要包含了考生必须保证答题卡的整洁等内容,欢迎下载使用。

      2026届河南省洛阳市、许昌市高考仿真卷物理试题含解析:

      这是一份2026届河南省洛阳市、许昌市高考仿真卷物理试题含解析,共16页。试卷主要包含了考生必须保证答题卡的整洁等内容,欢迎下载使用。

      资料下载及使用帮助
      版权申诉
      • 1.电子资料成功下载后不支持退换,如发现资料有内容错误问题请联系客服,如若属实,我们会补偿您的损失
      • 2.压缩包下载后请先用软件解压,再使用对应软件打开;软件版本较低时请及时更新
      • 3.资料下载成功后可在60天以内免费重复下载
      版权申诉
      若您为此资料的原创作者,认为该资料内容侵犯了您的知识产权,请扫码添加我们的相关工作人员,我们尽可能的保护您的合法权益。
      入驻教习网,可获得资源免费推广曝光,还可获得多重现金奖励,申请 精品资源制作, 工作室入驻。
      版权申诉二维码
      欢迎来到教习网
      • 900万优选资源,让备课更轻松
      • 600万优选试题,支持自由组卷
      • 高质量可编辑,日均更新2000+
      • 百万教师选择,专业更值得信赖
      微信扫码注册
      手机号注册
      手机号码

      手机号格式错误

      手机验证码 获取验证码 获取验证码

      手机验证码已经成功发送,5分钟内有效

      设置密码

      6-20个字符,数字、字母或符号

      注册即视为同意教习网「注册协议」「隐私条款」
      QQ注册
      手机号注册
      微信注册

      注册成功

      返回
      顶部
      学业水平 高考一轮 高考二轮 高考真题 精选专题 初中月考 教师福利
      添加客服微信 获取1对1服务
      微信扫描添加客服
      Baidu
      map