


2026届河北省枣强县枣强中学高三下学期一模考试物理试题含解析
展开 这是一份2026届河北省枣强县枣强中学高三下学期一模考试物理试题含解析,共14页。试卷主要包含了考生必须保证答题卡的整洁等内容,欢迎下载使用。
1.答题前请将考场、试室号、座位号、考生号、姓名写在试卷密封线内,不得在试卷上作任何标记。
2.第一部分选择题每小题选出答案后,需将答案写在试卷指定的括号内,第二部分非选择题答案写在试卷题目指定的位置上。
3.考生必须保证答题卡的整洁。考试结束后,请将本试卷和答题卡一并交回。
一、单项选择题:本题共6小题,每小题4分,共24分。在每小题给出的四个选项中,只有一项是符合题目要求的。
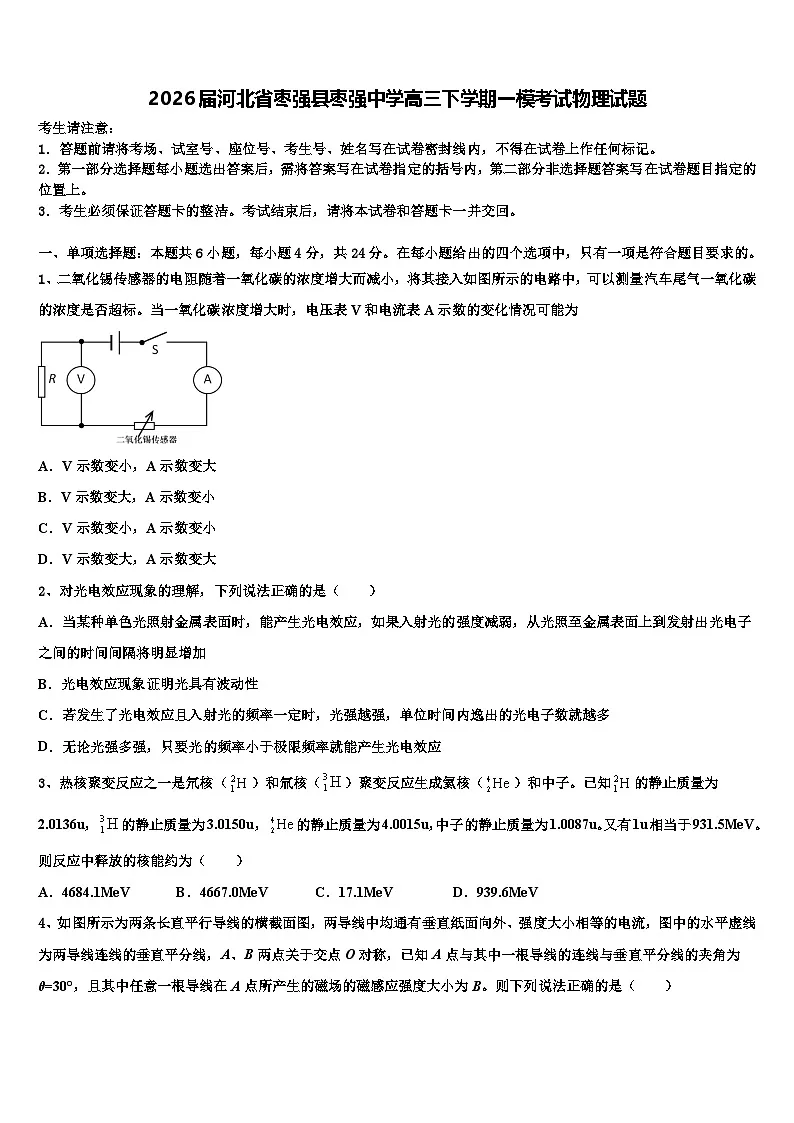
1、二氧化锡传感器的电阻随着一氧化碳的浓度增大而减小,将其接入如图所示的电路中,可以测量汽车尾气一氧化碳的浓度是否超标。当一氧化碳浓度增大时,电压表V和电流表A示数的变化情况可能为
A.V示数变小,A示数变大
B.V示数变大,A示数变小
C.V示数变小,A示数变小
D.V示数变大,A示数变大
2、对光电效应现象的理解,下列说法正确的是( )
A.当某种单色光照射金属表面时,能产生光电效应,如果入射光的强度减弱,从光照至金属表面上到发射出光电子之间的时间间隔将明显增加
B.光电效应现象证明光具有波动性
C.若发生了光电效应且入射光的频率一定时,光强越强,单位时间内逸出的光电子数就越多
D.无论光强多强,只要光的频率小于极限频率就能产生光电效应
3、热核聚变反应之一是氘核()和氚核()聚变反应生成氦核()和中子。已知的静止质量为2.0136u,的静止质量为3.0150u,的静止质量为4.0015u,中子的静止质量为1.0087u。又有1u相当于931.5MeV。则反应中释放的核能约为( )
A.4684.1MeVB.4667.0MeVC.17.1MeVD.939.6MeV
4、如图所示为两条长直平行导线的横截面图,两导线中均通有垂直纸面向外、强度大小相等的电流,图中的水平虚线为两导线连线的垂直平分线,A、B两点关于交点O对称,已知A点与其中一根导线的连线与垂直平分线的夹角为θ=30°,且其中任意一根导线在A点所产生的磁场的磁感应强度大小为B。则下列说法正确的是( )
A.根据对称性可知A、B两点的磁感应强度方向相同
B.A、B两点磁感应强度大小均为
C.A、B两点磁感应强度大小均为B
D.在连线的中垂线上所有点的磁感应强度一定不为零
5、下列说法正确的是( )
A.布朗运动虽不是分子运动,但它证明了组成固体颗粒的分子在做无规则运动
B.液体表面层内分子间距离大于液体内部分子间的距离,表现为引力
C.扩散现象可以在液体、气体中进行,不能在固体中发生
D.随着分子间距增大,分子间引力和斥力均减小,分子势能一定减小
6、下列说法正确的是( )
A.中子与质子结合成氘核时吸收能量
B.卢瑟福的粒子散射实验证明了原子核是由质子和中子组成的
C.入射光照射到某金属表面发生光电效应,若仅减弱该光的强度,则不可能发生光电效应
D.根据玻尔理论,氢原子的电子由外层轨道跃迁到内层轨道,原子的能量减少,电子的动能增加
二、多项选择题:本题共4小题,每小题5分,共20分。在每小题给出的四个选项中,有多个选项是符合题目要求的。全部选对的得5分,选对但不全的得3分,有选错的得0分。
7、如图,理想变压器的a、b两端接在U=220V交流电源上,定值电阻R0 = 40Ω,R为光敏电阻,其阻值R随光照强度E变化的公式为R=Ω,光照强度E的单位为勒克斯(lx)。开始时理想电流表A2的示数为0.2A,增大光照强度E,发现理想电流表A1的示数增大了0.2A,电流表A2的示数增大了0.8A,下列说法正确的是( )
A.变压器原副线圈匝数比
B.理想电压表V2、V3的示数都减小
C.光照强度的增加量约为7.5lx
D.在增大光照强度过程中,变压器的输入功率逐渐减小
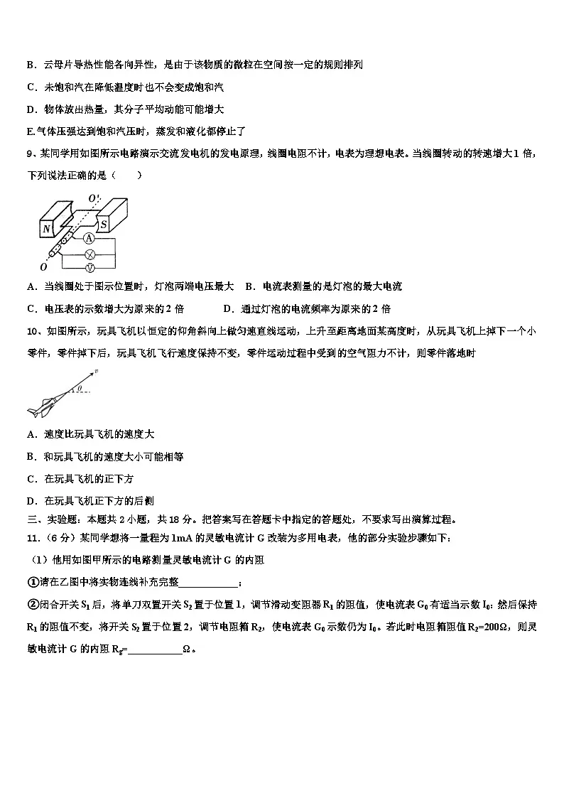
8、对于热运动和热现象,下列说法正确的是( )
A.玻璃裂口放在火上烧熔,其尖端变圆的原因是表面张力的作用
B.云母片导热性能各向异性,是由于该物质的微粒在空间按一定的规则排列
C.未饱和汽在降低温度时也不会变成饱和汽
D.物体放出热量,其分子平均动能可能增大
E.气体压强达到饱和汽压时,蒸发和液化都停止了
9、某同学用如图所示电路演示交流发电机的发电原理,线圈电阻不计,电表为理想电表。当线圈转动的转速增大1倍,下列说法正确的是( )
A.当线圈处于图示位置时,灯泡两端电压最大B.电流表测量的是灯泡的最大电流
C.电压表的示数增大为原来的2倍D.通过灯泡的电流频率为原来的2倍
10、如图所示,玩具飞机以恒定的仰角斜向上做匀速直线运动,上升至距离地面某高度时,从玩具飞机上掉下一个小零件,零件掉下后,玩具飞机飞行速度保持不变,零件运动过程中受到的空气阻力不计,则零件落地时
A.速度比玩具飞机的速度大
B.和玩具飞机的速度大小可能相等
C.在玩具飞机的正下方
D.在玩具飞机正下方的后侧
三、实验题:本题共2小题,共18分。把答案写在答题卡中指定的答题处,不要求写出演算过程。
11.(6分)某同学想将一量程为1mA的灵敏电流计G改装为多用电表,他的部分实验步骤如下:
(1)他用如图甲所示的电路测量灵敏电流计G的内阻
①请在乙图中将实物连线补充完整____________;
②闭合开关S1后,将单刀双置开关S2置于位置1,调节滑动变阻器R1的阻值,使电流表G0有适当示数I0:然后保持R1的阻值不变,将开关S2置于位置2,调节电阻箱R2,使电流表G0示数仍为I0。若此时电阻箱阻值R2=200Ω,则灵敏电流计G的内阻Rg=___________Ω。
(2)他将该灵敏电流计G按图丙所示电路改装成量程为3mA、30mA及倍率为“×1”、“×10”的多用电表。若选择电流30mA量程时,应将选择开关S置于___________(选填“a”或“b”或“c”或“d"),根据题给条件可得电阻R1=___________Ω,R2=___________Ω。
(3)已知电路中两个电源的电动势均为3V,将选择开关置于a测量某电阻的阻值,若通过灵敏电流计G的电流为0.40mA,则所测电阻阻值为___________Ω。
12.(12分)某同学查资料得知:弹簧的弹性势能与弹簧的劲度系数和形变量有关,并且与形变量的平方成正比。为了验证弹簧弹性势能与其形变量的平方成正比这一结论,他设计了如下实验:
①如图所示,一根带有标准刻度且内壁光滑的直玻璃管固定在水平桌面上,管口与桌面边沿平齐。将一轻质弹簧插入玻璃管并固定左端。
②将直径略小于玻璃管内径的小钢球放入玻璃管,轻推小球,使弹簧压缩到某一位置后,记录弹簧的压缩量x
③突然撤去外力,小球沿水平方向弹出落在地面上,记录小球的落地位置
④保持弹簧压缩量不变,重复10次上述操作,从而确定小球的平均落点,测得小钢球的水平射程s
⑤多次改变弹簧的压缩量x,分别记作x1、x2、x3……,重复以上步骤,测得小钢球的多组水平射程s1、s2、s3……
请你回答下列问题
(1)在实验中,“保持弹簧压缩量不变,重复10次上述操作,从而确定小球的平均落点”的目的是为了减小____(填“系统误差”或“偶然误差”);
(2)若测得小钢球的质量m、下落高度h、水平射程s,则小球弹射出去时动能表达式为 ___(重力加速度为g)
(3)根据机械能守恒定律,该同学要做有关弹簧形变量x与小钢球水平射程s的图像,若想直观的检验出结论的正确性,应作的图像为___
A.s-x B.s-x2 C.s2-x D.s-
四、计算题:本题共2小题,共26分。把答案写在答题卡中指定的答题处,要求写出必要的文字说明、方程式和演算步骤。
13.(10分)电荷周围存在电场,电场虽然看不见,但是它却是客观存在的,可以通过实验对它进行观察和研究。如图所示,是一个均匀带电球,把一个系在丝线上的带电量为、质量为的试探小球先后依次挂在图中三个不同位置,调整丝线长度,使小球静止时的三个位置与带电球的球心处于同一水平线上,三处的丝线与竖直方向的夹角分别为,且。已知重力加速度为。
(1)对带电小球静止于位置时的受力进行分析,画出受力示意图,并求小球所受电场力的大小;
(2)根据电场强度的定义,推导带电球产生的电场在位置处的场强大小的表达式,并据此比较三个位置的电场强度的大小关系。
14.(16分)一细束平行光以一定的入射角从空气射到等腰直角三棱镜的侧面,光线进入棱镜后射向另一侧面。逐渐调整光线在面的入射角,使面恰好无光线射出,测得此时光线在面的入射角为。求:
(1)该棱镜的折射率。
(2)光束在面上的入射角的正弦值。
15.(12分)如图所示,在倾角为的斜面上有质量均为的物块,两物块用平行于斜面的细线连接,细线伸直。若由静止释放两物块,两物块沿斜面下滑的加速度大小为;若用水平向左的恒力作用在物块上,两物块可沿斜面向上匀速运动,已知两物块与斜面间的动摩擦因数相同,重力加速度,,,求:
(1)物块与斜面间的动摩擦因数;
(2)作用在物块上的水平恒力的大小。
参考答案
一、单项选择题:本题共6小题,每小题4分,共24分。在每小题给出的四个选项中,只有一项是符合题目要求的。
1、D
【解析】
当一氧化碳浓度增大时,二氧化锡传感器的电阻减小,由闭合电路欧姆定律知,电路中电流变大,则A示数变大;由欧姆定律知R的电压变大,则电压表V变大;
AC.综上分析,电压表示数变大,AC错误;
BD.综上分析,电流表示数变小,B错误D正确。
故选D。
2、C
【解析】
A.光电效应具有瞬时性,从光照至金属表面上到发射出光电子之间的时间间隔与光的照射强度无关,故A错误;
B.光电效应现象证明光具有粒子性,故B错误;
C.在发生光电效应的情况下,频率一定的入射光的强度越强,单位时间内发出光电子的数目越多,故C正确;
D.每种金属都有它的极限频率v0,只有入射光子的频率大于极限频率v0时,才会发生光电效应,故D错误。
故选C。
3、C
【解析】
反应的质量亏损
根据爱因斯坦的质能方程,可得放出的能量为
又有
解以上各式得
所以C正确,ABD错误。
故选C。
4、B
【解析】
A.根据安培定则判断得知,两根通电导线产生的磁场方向均沿逆时针方向,由于对称,两根通电导线在A、B两点产生的磁感应强度大小相等,根据平行四边形进行合成得到,A、B两点的磁感应强度大小相等,A点磁场向下,B点磁场向上,方向相反,A错误;
BC.两根导线在A点产生的磁感应强度的方向如图所示
根据平行四边形定则进行合成,得到A点的磁感应强度大小为
同理,B点的磁感应强度大小也为
B正确、C错误;
D.只有当两根通电导线在同一点产生的磁感应强度大小相等、方向相反时,合磁感应强度才为零,则知O点的磁感应强度为零,D错误。
故选B。
5、B
【解析】
A.布朗运动是悬浮在液体中固体颗粒的运动,是液体分子无规则热运动的反映,不是组成固体颗粒的分子在做无规则运动,故A错误;
B.液体表面层,分子较为稀疏,分子间距离大于平衡时的距离,因此分子间作用力表现为引力,液体表面有收缩趋势,故B正确;
C.扩散现象可以在液体、气体中进行,也能在固体中发生,故C错误;
D.分子间距离为平衡时的距离,分子间作用力为零,当分子间距离大于时,分子间作用力表现为引力,此时随着分子间距的增大分子间作用力做负功,分子势能增大,所以当分子间距增大时,分子势能不一定减小,故D错误;
故选B。
6、D
【解析】
A.中子与质子结合成氘核的过程中有质量亏损,释放能量,故A错误;
B.卢瑟福的α粒子散射实验揭示了原子的核式结构模型,故B错误;
C.根据光电效应方程知
入射光的频率不变,若仅减弱该光的强度,则仍一定能发生光电效应,故C错误;
D.电子由外层轨道跃迁到内层轨道时,放出光子,总能量减小;根据
可知半径越小,动能越大,故D正确。
故选D。
二、多项选择题:本题共4小题,每小题5分,共20分。在每小题给出的四个选项中,有多个选项是符合题目要求的。全部选对的得5分,选对但不全的得3分,有选错的得0分。
7、AC
【解析】
A.设开始时变压器初级电流为I1,则
解得
选项A正确;
B.因变压器初级电压不变,则由于匝数比一定,可知次级电压V2不变;因次级电流变大,则R0上电压变大,则V3的示数减小,选项B错误;
C.变压器次级电压为
开始时光敏电阻
后来光敏电阻
由 可得
选项C正确;
D.在增大光照强度过程中,变压器次级电阻减小,则次级消耗功率变大,则变压器的输入功率逐渐变大,选项D错误。
故选AC。
8、ABD
【解析】
A.玻璃裂口放在火上烧熔,其尖端变圆的原因是表面张力的作用,选项A正确;
B.云母片导热性能各向异性,是由于该物质的微粒在空间按一定的规则排列,选项B正确;
C.饱和汽压是物质的一个重要性质,它的大小取决于物质的本性和温度,温度越高,饱和气压越大,则降低温度可使未饱和汽变成饱和汽,故C错误;
D.物体放出热量,若外界对物体做功大于放出的热量,则物体内能增大,温度升高,则其分子平均动能会增大,选项D正确;
E.气体压强达到饱和汽压时,进入液体内的和跑出液体的分子数相等,蒸发和液化都没有停止,选项E错误。
故选ABD。
9、ACD
【解析】
A.当线圈处于图示位置时,位于与中性面垂直的平面,瞬时感应电动势最大,灯泡两端电压最大,故A正确;
B.电流表测量的是通过灯泡电流的有效值,故B错误;
C.根据
可知当转速增加1倍,则电动势最大值增大为原来的2倍,根据
可知电动势有效值增大为原来的2倍,即电压表的示数增大为原来的2倍,故C正确;
D.根据
当转速增大1倍,可知交流电的频率变为原来的2倍,即通过灯泡的电流频率为原来的2倍,故D正确。
故选ACD。
10、AC
【解析】
AB.零件掉下的一瞬间速度与玩具飞机的速度相同,根据机械能守恒可知,落地时的速度大于玩具飞机的速度,故A正确B错误;
CD. 由于零件在运动过程中水平方向的分速度与玩具飞机的水平分速度相同,因此落地时在玩具飞机的正下方,故C正确D错误;
三、实验题:本题共2小题,共18分。把答案写在答题卡中指定的答题处,不要求写出演算过程。
11、如图所示:
200 b 10 90 150
【解析】
(1)①由原理图连线如图:
;
②由闭合电路欧姆定律可知,两情况下的电流相同,所以灵敏电流计G的内阻Rg=200;
(2)由表头改装成大量程的电流表原理可知,当开关接b时,表头与R2串联再与R1串联,此种情形比开关接c时更大,故开关应接b
由电流表的两种量程可知:
接c时有:
接b时有:
联立解得:;
(3)接a时,,多用电表的内阻为:,此时流过待测电阻的电流为,所以总电阻为:
,所以测电阻阻值为150。
12、偶然误差 A
【解析】
(1)[1]在实验中,“保持弹簧压缩量不变,重复10次上述操作,从而确定小钢球的平均落点”是采用多次测量求平均值的方法,其目的是为了减小偶然误差。
(2)[2]设小球被弹簧弹射出去后的速度为v0,此后小球做平抛运动,有
联立可得小球弹射出去时动能为
(3)[3]若结论弹簧弹性势能与其形变量的平方成正比成立,有
而弹射过程弹性势能全部转发为动能,有
即
变形为
可得关系,故要验证结论需要作图像可构成正比例函数关系,故选A。
四、计算题:本题共2小题,共26分。把答案写在答题卡中指定的答题处,要求写出必要的文字说明、方程式和演算步骤。
13、 (1) ;;(2)
【解析】
(1)受竖直向下重力,水平向右的电场力,斜向上的拉力,受力示意图如图所示
根据共点力平衡条件可得:
(2)由电场的定义
,,
由于
可得
14、 (1);(2)
【解析】
(1)设光线经过面时的折射角为,由折射定律可知在面上有
在面上有
解得
(2)由三角函数关系可知
由几何关系知,光束在面上的入射角
所以
解得
15、(1)0.5;(2)。
【解析】
(1)两物块沿斜面加速下滑,由牛顿第二定律知
解得
(2)两物块沿斜面向上匀速运动,设水平恒力的大小为,根据力的平衡有
解得
相关试卷
这是一份2026届河北省枣强县枣强中学高三下学期一模考试物理试题含解析,共14页。试卷主要包含了考生必须保证答题卡的整洁等内容,欢迎下载使用。
这是一份2026届河北省衡水市枣强县枣强中学高考物理一模试卷含解析,共15页。
这是一份2026届河北省枣强县枣强中学高考物理三模试卷含解析,共18页。试卷主要包含了考生要认真填写考场号和座位序号等内容,欢迎下载使用。
相关试卷 更多
- 1.电子资料成功下载后不支持退换,如发现资料有内容错误问题请联系客服,如若属实,我们会补偿您的损失
- 2.压缩包下载后请先用软件解压,再使用对应软件打开;软件版本较低时请及时更新
- 3.资料下载成功后可在60天以内免费重复下载
免费领取教师福利 







