搜索
      上传资料 赚现金

      2025八年级物理上学期期中综合素质评价试卷及答案(鲁科版五四制)

      • 623.36 KB
      • 2026-01-13 10:16:00
      • 20
      • 0
      • 教习网3275309
      加入资料篮
      立即下载
      2025八年级物理上学期期中综合素质评价试卷及答案(鲁科版五四制)第1页
      高清全屏预览
      1/10
      2025八年级物理上学期期中综合素质评价试卷及答案(鲁科版五四制)第2页
      高清全屏预览
      2/10
      2025八年级物理上学期期中综合素质评价试卷及答案(鲁科版五四制)第3页
      高清全屏预览
      3/10
      还剩7页未读, 继续阅读

      2025八年级物理上学期期中综合素质评价试卷及答案(鲁科版五四制)

      展开

      这是一份2025八年级物理上学期期中综合素质评价试卷及答案(鲁科版五四制),共10页。试卷主要包含了选择题,填空题,实验探究题,计算题等内容,欢迎下载使用。
      一、选择题(每题3分,共30分)
      1.科学探究是探索未知的重要方法,是人们认识世界的重要途径之一。下列关于科学探究的叙述中,错误的是( )
      A. 分析问题是科学探究的第一步
      B. 作出的假设应有一定依据,不能臆断
      C. 应用控制变量法时除了变量外其他因素必须相同
      D. 初步推理的结果不一定符合事实
      【答案】A
      2.[[2025·菏泽期中]]叶(xiu)是国家二级保护动物,它的外形像一片“会动的树叶”,如图所示是某科研人员拍到的一只叶,请根据图片中相关信息,估测这只叶的长度约为( )
      A. 10 mmB. 10 cmC. 10 dmD. 10 m
      【答案】B
      3.年满12周岁的青少年才可以骑自行车,且需要佩戴头盔。如果认为图中同学是运动的,那么选择的参照物是( )
      A. 自行车B. 头盔C. 书包D. 地面
      【答案】D
      4.天坛公园有一个回音壁,回音壁的中心有个三音石,站在上面拍手可能会听到三次回声,充分体现了我国劳动人民的聪明才智。听到的第三次声音和原声相比发生变化的是( )
      A. 音调B. 响度C. 音色D. 声速
      【答案】B
      【解析】声音在空气里的传播过程中,音调、音色和声速不变,响度会变化。故选B。
      5.体检时,小德站上身高体重秤,医生在尺子上读出他的身高是1.634 m,下列说法正确的是( )
      A. 所用尺子的分度值是1 cm
      B. 再向下估读一位数字可使测量更准确
      C. 测量结果的准确值是1.63
      D. 末位数字不准确无意义
      【答案】A
      【解析】身高是1.634 m,最后一位是估读的,所以测量结果的准确值是1.63 m,末位数字不准确但有意义,尺子分度值为0.01 m=1 cm,精确度由测量仪器决定,和估读无关,故A正确,BCD错误。故选A。
      6.潜艇是海上隐形杀手,能够在水下执行侦察、打击、防御等多种任务,是国家海权的重要保障力量。它在水下航行时是通过声呐系统发出的超声波感知附近海域的情况。下列说法正确的是( )
      A. 超声波在海水中的传播速度大于其他声波
      B. 声呐可以用来测量地球与月球的距离
      C. 潜艇感知附近海域情况是利用超声波传递信息
      D. 潜艇上的潜艇兵能够听见超声波
      【答案】C
      【解析】超声波在海水中的传播速度和其他声波的传播速度相同,故A错误;声音的传播需要介质,声呐不能用来测量地球与月球的距离,故B错误;潜艇感知附近海域情况是利用超声波传递信息,故C正确;超声波的频率高于20 000 Hz,不在人耳的听觉频率范围之内,潜艇上的潜艇兵不能够听见超声波,故D错误。故选C。
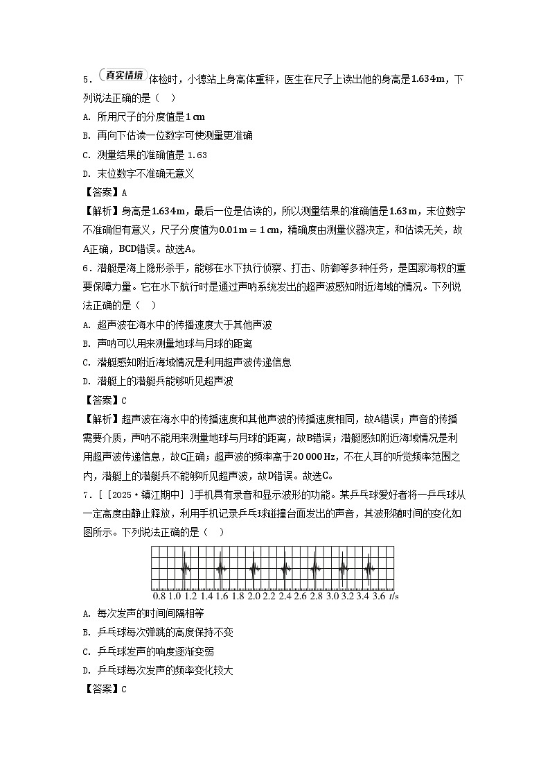
      7.[[2025·镇江期中]]手机具有录音和显示波形的功能。某乒乓球爱好者将一乒乓球从一定高度由静止释放,利用手机记录乒乓球碰撞台面发出的声音,其波形随时间的变化如图所示。下列说法正确的是( )
      A. 每次发声的时间间隔相等
      B. 乒乓球每次弹跳的高度保持不变
      C. 乒乓球发声的响度逐渐变弱
      D. 乒乓球每次发声的频率变化较大
      【答案】C
      【解析】由图可知,乒乓球每次发声的时间逐渐变短且声音振幅变小,乒乓球每次弹起的高度不同,则乒乓球发声的响度逐渐变弱,故C正确。故选C。
      8.甲、乙两列火车车长分别为L1和L2。在相邻的两条平直轨道上,甲车以速度v1向东匀速行驶,乙车在甲车后方以较大的速度v2也向东匀速行驶,则乙车从追上甲车到离开甲车的时间为( )
      A. L1+L2v1+v2B. L1+L2v2-v1C. L1v2-v1D. L2v2-v1
      【答案】B
      【解析】以甲车为参照物,乙车以速度v2-v1向东匀速行驶,乙车从追上甲车到离开甲车这一过程中运动的路程为s=L1+L2,由速度公式v=st可知,乙车从追上甲车到离开甲车的时间为t=sv2-v1=L1+L2v2-v1,故选B。
      9.[多选]如图所示是甲、乙两辆汽车在某段平直公路上从同一起点同时向右行驶时的运动情况记录,在这段时间内,关于两车的运动情况表述正确的是( )
      A. 甲、乙两车在0~40 s内的平均速度均为108 km/h
      B. 整个运动过程中每10 s内甲车都比乙车行驶的路程多
      C. 在整个运动过程中甲、乙两车均做匀速直线运动
      D. 在某一时刻甲车中的乘客相对于乙车中的乘客可能是静止的
      【答案】AD
      【解析】甲车和乙车在40 s内行驶的路程都是1 200 m,那么甲车和乙车的平均速度v甲=v乙=v=st=1 200 m40 s=30 m/s=108 km/h,A正确;由图可知,甲车在整个运动过程中每10 s内行驶的路程均为300 m;乙车第一个10 s内行驶的路程为200 m,第二个10 s内行驶的路程为250 m,第三个10 s内行驶的路程为300 m,第四个10 s内行驶的路程为450 m,可见,乙车第四个10 s内行驶的路程比甲车多,B错误;甲车在相等的时间内,通过的路程相等,所以甲车做匀速直线运动,乙车在相等的时间内,通过的路程越来越长,所以乙车做变速运动,C错误;甲、乙两车在整个运动过程中存在某一段时间内速度相等的可能,因此此段时间内甲、乙两车乘客之间的位置可能没有发生变化,说明有某一时刻甲车中的乘客相对于乙车中的乘客是静止的,D正确。
      10.[多选]汽车在公路上做匀速直线运动,驾驶员发现前方路口信号灯转为红色,经0.5 s反应时间后开始踩刹车,汽车车速v随时间t的变化关系如图所示,图中阴影部分的“面积”,在数值上等于汽车在0.5∼1.5 s内通过的路程,则下列叙述中不正确的是( )
      A. 从信号灯变为红色起,汽车就开始做减速运动
      B. 在0.5 s的反应时间内车子仍然做匀速直线运动
      C. 开始刹车后1 s,车速为5 m/s
      D. 从开始刹车到停止,汽车滑动距离为5 m
      【答案】AC
      【解析】驾驶员发现前方路口信号灯转为红色,经0.5 s反应时间后开始踩刹车,车开始减速,在0.5 s的反应时间内车仍然做匀速直线运动,故A错误,B正确;汽车从0.5 s开始刹车,1.5 s时停止,故开始刹车后1 s,车速为0 m/s,故C错误;从开始刹车到停止,汽车的滑行距离s滑=12v t滑=12×10 m/s×1 s=5 m,故D正确。故选AC。
      二、填空题(每空2分,共34分)
      11.[[2024·吉安期末]]物理学是研究、光、热、力、电等各种物理现象的规律和物质结构的一门科学。一天晚上,小荣正在学习,突然电灯熄灭了,小荣想:电灯为什么熄灭?可能是灯丝断了。这个过程中,“可能是灯丝断了”属于科学探究的_ _ _ _ _ _ _ _ 环节。
      【答案】声; 猜想与假设
      12.[[2024·徐州一模]]声音是由物体的_ _ 产生的。“宫、商、角、徵、羽”起源于春秋时期,是中国古乐的五个基本音阶,亦称五音,相当于现代7个音阶中的d、re、mi、sl、la。五音实际上是指声音的_ _ 。录音棚的墙面材料要求是尽量减小对声音的_ _ (填“吸收”或“反射”)。
      【答案】振动; 音调; 反射
      13.[[2024·菏泽]]中国高铁正在高速发展。在旷野里,远远看到疾驰的列车犹如一枚“白色子弹”,如图所示。若它以100 m/s的速度沿直线匀速行驶12 s,则行驶了_ _ _ _ m。以列车为参照物,座位上安静看书的乘客是_ _ 的。列车上交谈的乘客自觉压低声音,这是在_ _ 处减弱噪声。
      【答案】1 200; 静止; 声源
      14.如图甲、乙所示,记录了前后两个不同时刻小德从车中看到的后车的位置。你预计后车能追上小德的车吗?,说出你判断的理由:_ _ _ _ _ _ _ _ _ _ _ _ _ _ _ _ _ _ _ _ _ _ _ _ _ _ _ _ 。
      【答案】能; 小德的车的速度小于后车的速度
      【解析】从图甲可看到后车距离小德较远,到图乙时,已经可以清晰地看到后车的外形,说明此时后车距离小德较近,由此可知,后车的速度大于小德的车的速度,所以后车可以追上小德的车。
      15.王维在《观猎》中有这样的描述:“忽过新丰市,还归细柳营。回看射雕处,千里暮云平。”从物理的角度看,诗人是在描述马的_ _ 快,以诗人为参照物,“新丰市”是_ _ (填“运动”或“静止”)的。“新丰市”在今临潼新丰镇,“细柳营”在西安西,两地相隔七十里,马奔跑时最快速度能达到60∼70 km/h,如果按20 km/h的速度计算,诗人从“新丰市”归来,用了_ _ h。
      【答案】速度; 运动; 1.75
      【解析】从物理的角度看,诗人是在描述马的速度快;以诗人为参照物,“新丰市”相对于诗人的位置发生了变化,所以,“新丰市”是运动的;两地相隔七十里,根据1里=500 m可得,70里=35 000 m=35 km,按20 km/h的速度计算,诗人从“新丰市”归来,用的时间t=sv=35 km20 km/h=1.75 h。
      16.课外活动小组进行自制玩具赛车15 m跑比赛。甲、乙、丙、丁四辆赛车同时从起点出发,假设它们都做匀速直线运动,结果最先到达终点的是丙车,最后到达终点的是丁车。已知甲、乙两车的s -t图像如图1所示,则丙车的s -t图像应该在_ _ _ _ (填“Ⅰ”“Ⅱ”或“Ⅲ”)区域。丁车在某次测试过程中的运动情况如图2所示,丁车在这8 s内运动了m,第5 s时处于_ _ (填“静止”“匀速直线运动”或“变速直线运动”)状态,在6∼8 s内的速度是_ _ _ _ m/s。
      【答案】Ⅲ; 15; 静止; 5
      【解析】四辆车均做匀速直线运动,则它们的图像均为过原点的直线,由题意知,丙车最先到达终点,故丙车速度最大,在相同时间内,丙车通过的距离最长,故丙车的s -t图像应在Ⅲ区域。图2中,丁车在8 s内运动了15 m;丁车在2~6 s内,运动路程一直保持不变,故第5 s时丁车处于静止状态;丁车在6∼8 s内,通过路程为15 m-5 m=10 m,所用时间为8 s-6 s=2 s,丁车在6∼8 s内的速度v=st=10 m2 s=5 m/s。
      三、实验探究题(第17题12分,第18题18分,共30分)
      17.[[2025·临沂月考]]探究声音的产生与特性。
      (1) 为了探究音调与什么因素有关,小德设计了几个实验,如图甲、乙、丙、丁所示。你认为不能够完成探究目的的是_ _ _ _ 。
      A.硬纸板接触齿数不同的齿轮
      B.改变钢尺伸出桌边的长度
      C.改变薄塑料卡片滑过梳子的速度
      D.改变吹笔帽的力度
      通过探究可知:音调是由发声体振动的_ _ 决定的。
      (2) 如图乙所示,将一把钢尺紧按在桌面上,第一次让其一端伸出桌边短一些,拨动钢尺,听它振动发出的声音,第二次让其一端伸出桌边长一些,再拨动钢尺,听它振动发出的声音,使钢尺两次振动幅度大致相同。比较两种情况,第次钢尺振动快,它的音调(填“高”或“低”)。当钢尺伸出桌面超过一定长度时,虽然用同样的力拨动钢尺,钢尺振动了却听不到声音了,这是由于_ _ _ _ _ _ _ _ _ _ _ _ _ _ _ _ _ _ _ _ _ _ _ _ _ _ _ _ _ _ _ _ _ _ _ _ _ _ _ _ _ _ _ _ _ _ _ _ _ _ _ _ _ _ _ _ _ _ _ _ _ _ _ _ _ _ _ _ _ _ _ _ _ _ _ _ _ _ _ _ _ _ _ _ _ _ _ _ _ _ _ _ _ _ _ _ 。
      (3) 小德还想利用家里的暖水瓶来探究真空能否传声。如图戊所示是暖水瓶的简易剖面图。他把音量大小不同的音乐芯片放入瓶中,根据听到的声音进行判断。下列是他设计的几组比较因素,其中合理的是_ _ _ _ (填字母)。
      A. 用一个完好的和一个已经漏气的瓶胆进行比较
      B. 将音量大小不同的音乐芯片先后放入同一瓶胆中进行比较
      C. 把同一个暖水瓶的瓶胆放在近处和远处进行比较
      【答案】(1) D;频率
      (2) 一;高;钢尺伸出桌面超过一定长度时,很难振动,振动频率低于20 Hz,属于次声波,不在人耳的听觉范围内
      (3) A
      【解析】
      (1) 硬纸板接触齿数不同的齿轮,振动的频率不同,发出的声音的音调不同,故A能够完成探究目的;改变钢尺伸出桌边的长度,振动的频率不同,发出声音的音调不同,故B能够完成探究目的;用薄塑料卡片在梳子上快慢不同的滑动时,薄塑料卡片振动的频率不同,发出的声音的音调不同,故C能够完成探究目的;改变吹笔帽的力度,笔帽内空气柱振幅不同,响度不同,可探究响度跟振幅的关系,故D不能完成探究目的。故选D。通过探究知道,音调是由发声体振动的频率决定的。振动频率越高,音调越高;振动频率越低,音调越低。
      (2) 第一次钢尺伸出桌面的长度短,振动快,频率高,发出声音的音调高;第二次钢尺伸出桌面长度更长,振动慢,频率低,发出声音的音调低,说明音调与频率有关。钢尺伸出桌面超过一定长度时,很难振动,振动频率低于20 Hz,属于次声波,不在人耳的听觉范围内,故钢尺振动了却听不到声音。
      (3) 探究真空能否传声的关键在于比较有无真空环境下的声音传递情况。选项A中,用一个完好的和一个已经漏气的瓶胆进行比较,可以有效地模拟有无真空环境,从而探究真空能否传声。其他选项无法有效区分真空与非真空环境,不能探究真空能否传声。故A符合题意,BC不符合题意。故选A。
      18.在城市中高层及超高层建筑越来越多,一旦发生火灾,不可盲目逃生。受到儿童滑梯的启发,小德想要设计一个安装在楼房上的消防逃生滑梯模型。小德想知道人从滑梯上滑下时速度的变化情况。小德利用小车、斜面、挡板等器材组装了如图甲所示的装置并设计实验方案:让小车从斜面A点由静止开始下滑,分别测出小车到达B点和C点的路程和时间,即可测出不同阶段的平均速度,从而判断物体从斜面下滑时速度的变化情况。
      (1) 在实验中,应使斜面的坡度适当缓一些,这样做的目的是方便记录_ _ 。
      (2) 实验时,若小车撞击挡板C之前就停止计时,则会使所测AC段的时间_ _ ,平均速度vAC_ _ 。(均填“偏大”或“偏小”)
      (3) 如果小车从A滑到B的时间tAB=3 s,从A滑到C的时间tAC=5 s,AC的路程为_ _ cm。则AC段的平均速度vAC=_ _ m/s;BC段的平均速度vBC=_ _ m/s。
      (4) 小德实验时,又选用了形状相同、轻重不同的小车,在同一个斜面上做了多次实验,记录数据如表,分析表中数据可知:小车的平均速度与小车的轻重_ _ (填“有关”或“无关”)。
      (5) 如图乙所示,若消防逃生滑梯“1”“2”“3”的坡度和长度均符合安全标准。则从第三层楼层沿不同的滑梯滑下时,到达地面时间最少的滑梯是_ _ _ _ 。物体沿斜面下滑时做_ _ (填“匀速”“加速”或“减速”)直线运动。
      【答案】(1) 时间
      (2) 偏小;偏大
      (3) 80.0;0.16;0.2
      (4) 无关
      (5) 1;加速
      【解析】
      (1) 实验时坡度小一些,小车运动的就会慢一些,这样我们就方便记录时间。
      (2) 若小车撞击挡板C之前就停止计时,时间偏小,路程测量准确,根据v=st可知,速度测量偏大。
      (3) 图甲中可以得出AC段的长度为sAC=80.0 cm=0.8 m,AC段的平均速度vAC=sACtAC=0.8 m5 s=0.16 m/s,小车在BC段运动的时间为tBC=tAC-tAB=5 s-3 s=2 s,图甲中可以得出BC段的距离为sBC=40.0 cm=0.4 m,则BC段的平均速度vBC=sBCtBC=0.4 m2 s=0.2 m/s。
      (4) 实验时选用了形状相同、轻重不同的小车,在同一个斜面上做了多次实验,记录数据如表所示,不同车子运动的距离和时间相同,速度相同,故小车的平均速度与小车的轻重无关。
      (5) 图乙所示,在第三层楼层沿坡度和长度不同的滑梯“1”“2”“3”滑下时,斜面越陡,下滑的速度越快。“1”的路程最短,且最陡,则能最快到达地面的滑梯是“1”;实验中小车全程的平均速度小于下半段的平均速度,则上半段的平均速度小于下半段的平均速度,小车在整个过程中做加速运动。因此物体沿斜面下滑时做加速直线运动。
      四、计算题(6分)
      19.孝敬老人是中华民族的传统美德。重阳节来临之际,小德一家人开车去探望爷爷奶奶。如图甲所示是小德在某时刻观察到的汽车速度表。行驶途中小德观察到路旁的交通标志牌如图乙所示。
      (1) 求汽车以速度表显示的速度匀速行驶30 min的路程。
      (2) 在遵守交通规则的前提下,求汽车从交通标志牌处到达保定的最短时间。
      (3) 若汽车向着山崖以54 km/h的速度匀速直线行驶,在距离山崖一定距离的地方鸣笛,经过2 s后小德听到了回声。求听到回声时汽车距山崖的距离。(声音在空气中的传播速度为340 m/s)
      【答案】(1) 【解】汽车以速度表显示的速度匀速行驶30 min的路程s1=v1t1=40 km/h×3060 h=20 km。
      (2) 在遵守交通规则的前提下,从交通标志牌处到保定的最短时间t2=s2v2=66 km60 km/h=1.1 h。
      (3) 声音2 s内传播的路程s3=v3t3=340 m/s×2 s=680 m,汽车行驶的速度v4=54 km/h=15 m/s,汽车行驶的路程s4=v4t3=15 m/s×2 s=30 m,听到回声时汽车距山崖的距离s=12(s3-s4)=12×(680 m-30 m)=325 m。
      20.如图甲所示,小车A和小车B在马路上相向而行,小车A向右运动,小车B向左运动。如图乙是小车A和小车B的路程随着时间变化的图像,从开始计时到第15 s两车正好相遇。求:
      (1) 小车A和小车B在开始计时的时候相距多远?
      (2) 如图丙所示,马路为双向两车道,每条车道宽3.5 m。一辆长5 m、宽2.1 m的小车C(小车C 可看成一个长方体)以6 m/s的速度由西向东匀速行驶在右侧车道的正中间。此时,一行人突然从图中E点横穿马路,人与小车C在东西方向的距离为s3=25 m。为了能够安全通过,行人速度的范围。(不考虑小车C 车速和方向变化,以及制动情况)
      【答案】(1) 【解】由图乙可知,小车A从15 s到25 s运动的路程sA=50 m,则小车A的运动速度vA=sAtA=50 m25 s-15 s=5 m/s;小车B运动5 s后便静止了,由此可知sB=50 m,小车A和小车B在开始计时的时候相距s=sA'+sB=vAt+sB=5 m/s×15 s+50 m=125 m。
      (2) 由图丙可知,行人到达小车C左侧的距离s4=3.5 m+12×(3.5 m-2.1 m)=4.2 m,行人到小车C右侧的距离s5=3.5 m+12×(3.5 m-2.1 m)+2.1 m=6.3 m。分类讨论:①若小车C通过后,行人才走到车左侧,则行人所用时间t1=s3+l车v车=25 m+5 m6 m/s=5 s,行人的速度 v1=s4t1=4.2 m5 s=0.84 m/s;②若小车C通过前行人到车右侧,行人所用时间t2=s3v车=25 m6 m/s=256 s,行人的速度v2=s5t2=6.3 m256 s=1.512 m/s;综上可知,行人的速度小于0.84 m/s或大于1.512 m/s时,都不会与小车C相碰,能够安全通过。序号
      小车的轻重
      运动距离/cm
      运动时间/s
      1
      较轻
      80.0
      2.5
      2
      较重
      80.0
      2.5
      3
      更重
      80.0
      2.5

      相关试卷 更多

      资料下载及使用帮助
      版权申诉
      • 1.电子资料成功下载后不支持退换,如发现资料有内容错误问题请联系客服,如若属实,我们会补偿您的损失
      • 2.压缩包下载后请先用软件解压,再使用对应软件打开;软件版本较低时请及时更新
      • 3.资料下载成功后可在60天以内免费重复下载
      版权申诉
      若您为此资料的原创作者,认为该资料内容侵犯了您的知识产权,请扫码添加我们的相关工作人员,我们尽可能的保护您的合法权益。
      入驻教习网,可获得资源免费推广曝光,还可获得多重现金奖励,申请 精品资源制作, 工作室入驻。
      版权申诉二维码
      欢迎来到教习网
      • 900万优选资源,让备课更轻松
      • 600万优选试题,支持自由组卷
      • 高质量可编辑,日均更新2000+
      • 百万教师选择,专业更值得信赖
      微信扫码注册
      手机号注册
      手机号码

      手机号格式错误

      手机验证码 获取验证码 获取验证码

      手机验证码已经成功发送,5分钟内有效

      设置密码

      6-20个字符,数字、字母或符号

      注册即视为同意教习网「注册协议」「隐私条款」
      QQ注册
      手机号注册
      微信注册

      注册成功

      返回
      顶部
      中考一轮 精选专题 初中月考 教师福利
      添加客服微信 获取1对1服务
      微信扫描添加客服
      Baidu
      map