寒假作业03 宾语从句,定语从句与状语从句(巩固培优)九年级英语人教版习题+答案
展开
这是一份寒假作业03 宾语从句,定语从句与状语从句(巩固培优)九年级英语人教版习题+答案,文件包含寒假作业03宾语从句定语从句与状语从句巩固培优原卷版docx、寒假作业03宾语从句定语从句与状语从句巩固培优解析版docx等2份试卷配套教学资源,其中试卷共30页, 欢迎下载使用。
寒假作业03 宾语从句,定语从句与状语从句
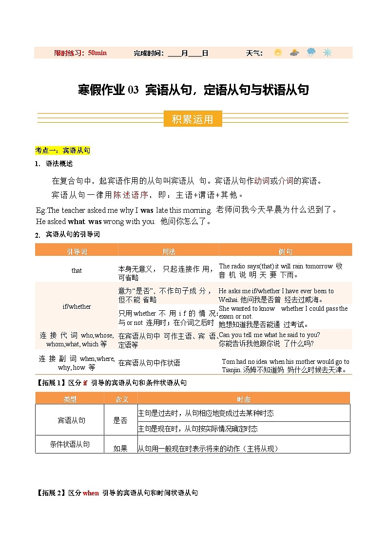
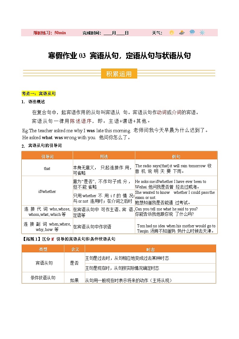
考点一:宾语从句
语法概述
在复合句中,起宾语作用的从句叫宾语从 句。宾语从句作动词或介词的宾语。
宾语从句一律用陈述语序,即:主语+谓语+其他。
Eg:The teacher asked me why I was late this mrning. 老师问我今天早晨为什么迟到了。
He asked what was wrng with yu. 他问你怎么了。
宾语从句的引导词
【拓展1】区分if 引导的宾语从句和条件状语从句
【拓展2】区分when 引导的宾语从句和时间状语从句
宾语从句的时态
【即时检测】
1.—Hi, Alexia. Here is a letter fr yu.
—Thanks. I wnder ________.
A.where was the letter frmB.why smene will knw my address
C.whether the letter was frm my pen palD.hw did yu get the letter
【答案】C
【详解】句意:——嗨,Alexia。这有一封你的信。——谢谢。我想知道这封信是否来自我的笔友。
考查宾语从句。根据“I wnder...”可知,宾语从句需要用陈述句语序,A项和D项均为疑问句语序,B项意思不符合语境。故选C。
2.— Kate, I’m ging t a party tnight. Culd yu please tell me ________?
—With pleasure. Wait a mment, please.
A.hw I can rder a taxi nlineB.that I shuld take sme flwers
C.what shuld I pay attentin tD.if the skirt lks nice n me
【答案】A
【详解】句意:——Kate,我今晚要去参加一个聚会。你能告诉我如何在网上叫出租车吗?——我很乐意。请稍等。
考查宾语从句。宾语从句要用陈述句语序,排除C选项;Culd yu please tell me后不接that引导的从句,排除B选项;根据回答“With pleasure”可知是在请求帮助而不是询问意见,A项“我如何网上叫出租车”符合,故选A。
考点二:定语从句
语法概述
在复合句中,修饰某一名词或代词的从句 叫定语从句,被修饰的名词或代词叫先行词。定语从句放在先行词之后。
关系代词的基本用法
【拓展1】关系代词只能用that的情况
当先行词是不定代词a11,few,little,much,smething,anything,nthing,everything等时。
I dn't believe anything that he said.
2)先行词被序数词、形容词的最高级以及被a11,any,every,each,few,little,n,sme,
the nly.the very.the last等修饰时。This is the first bike that I bught myself.
3)如果先行词既指人又指物,应用关系代词that。They talked abut peple and things that they met.
【拓展2】关系代词只能用which 的情况
1).关系代词前有介词时,关系词只能用which。This is the building in which he lives .
2).先行词本身是that时,关系词只能用which。The clck is that which tells the time .
3).引导非限定性的定语从句(先行词是物且先行词与关系词用逗号隔开),关系词用which。
His bk , which was lst last week , has been fund nw.
关系副词的用法
【即时检测】
1.I will remember the imprtant peple ________ helped me a lt in my life.
A.thatB.whereC.which
【答案】A
【详解】句意:我会记住那些在我生命中帮助了我很多的重要人物。
考查定语从句中关系代词的用法。此句是定语从句,这里需要填入一个关系词来引导定语从句,修饰先行词the imprtant peple。that用作关系代词,指代先行词“peple”,并在从句中作主语;where用作关系副词,表示地点,不能用来指代“peple”;which用作关系代词,指物,不指人,不能用来指代“peple”。故选A。
2.—Yur father’s birthday is cming sn, Liu Ta. What’s yur surprise fr yur father?
—The first thing ________ I will d is t make a card fr him.
A.whB.whereC.whseD.that
【答案】D
【详解】句意:——刘涛,你父亲的生日快到了。你打算给父亲什么惊喜?——我要做的第一件事就是为他做一张卡片。
考查定语从句的关系词。wh关系代词,代指人;where关系代词,代指地点;whse关系代词,谁的;that关系代词,代指人或物。根据“The first thing”可知,先行词被序数词修饰,在从句中作宾语,所以关系代词用that。故选D。
3.Xi’an is an ancient city, ________ is full f places f interest and it is very ppular this year.
A.whichB.whereC.whD.what
【答案】A
【详解】句意:西安是一座古老的城市,那里有很多名胜古迹,今年很受欢迎。
考查定语从句。句子是定语从句,先行词是物“an ancient city”,关系词在从句中作主语,用which引导定语从句。故选A。
考点三:状语从句
语法概述
在复合句中,用作状语的从句叫作状语从句。根据所表达的意思,状语从句可分为 时间、地点、原因、条件、结果、目的和让步等类型。
状语从句的类型
【即时检测】
1.Shasha and I will stay at hme and watch mvies ________ it rains tmrrw.
A.andB.ifC.butD.s
【答案】B
【详解】句意:如果明天下雨,Shasha和我会待在家里看电影。
考查连词辨析。and和,表示并列;if如果,表示条件;but但是,表示转折;s所以,表示结果。空格后“it rains tmrrw”描述一种条件,主句“Shasha and I will stay at hme and watch mvies”是该条件下的结果,因此需用if引导条件状语从句。故选B。
2.— Hurry up! The bus is cming.
— Wait a minute. Dn’t crss the street ________ the traffic lights are green.
A.becauseB.untilC.althughD.as
【答案】B
【详解】句意:——快点!公交车来了。——等一下。交通灯变绿之前不要过马路。
考查连词词义辨析。because因为;until直到……为止;althugh尽管;as当……时。根据“Dn’t crss the street... the traffic lights are green”可知,此处表达的是“直到交通灯变绿才能过马路”,“”表示“直到……才……”,符合语境。故选B。
三层必刷:巩固提升+能力培优+创新题型
一、单项选择(每题1分,共20分)
1.(2025·山东东营·中考真题)—I wnder ________.
—The egg. Scientists frm Switzerland believe s.
A.hw lng the egg has been in the wrld
B.which came first, the egg r the chicken
C.whether yu like the egg and the chicken
D.when scientists started t study the chicken
【答案】B
【详解】句意:——我想知道先有鸡还是先有蛋。——鸡蛋。来自瑞士的科学家这么认为。
考查which引导的宾语从句。根据答语“The egg”可知,问句是在询问“先有鸡还是先有蛋”这一选择性问题,而答语直接对应选项B的内容,科学家认为先有蛋。故选B。
2.(24-25八年级上·四川雅安·期末)—Peter, d yu knw if Tim ______ back tmrrw?
—If he ______ back, I’ll let yu knw.
A.cmes; will cmeB.will cme; cmes
C.cmes; cmesD.will cme; will cme
【答案】B
【详解】句意:——彼得,你知道蒂姆明天是否会回来吗?——如果他回来,我会让你知道。
考查宾语从句和条件状语从句的时态。分析句子“Peter, d yu knw if Tim…back tmrrw?”可知,第一个if意为“是否”,引导宾语从句,因有tmrrw表示将来,需用一般将来时,即填will cme;分析句子“If he…back, I’ll let yu knw.”可知,第二个if意为“如果”,引导条件状语从句,遵循“主将从现”原则,需用一般现在时,即填cmes。故选B。
3.(24-25九年级上·福建龙岩·期末)—D yu knw ________?
—It will be held next week.
A.where a rbt shw will be held
B.why a rbt shw will be held
C.when a rbt shw will be held
【答案】C
【详解】句意:——你知道机器人展什么时候举行吗?——它将在下周举行。
考查宾语从句。根据答语“It will be held next week.”可知,问句询问的是时间,应用when引导宾语从句。故选C。
4.(24-25九年级上·内蒙古通辽·期末)I asked my sister ________.
A.which ne did she like best.B.which ne she liked best
C.which ne she likes bestD.which ne des she like best
【答案】B
【详解】句意:我问我的姐姐她最喜欢哪一个。
考查宾语从句的语序和时态一致。宾语从句需用陈述语序,即主语在前谓语在后,排除选项A和D;根据“asked”可知,主句为一般过去时,从句也应用过去时态,排除选项C。选项B为陈述语序且时态一致。故选B。
5.(24-25九年级上·云南昆明·期末)—I wnder ________.
—Yu can buy them nline. Usually, the ticket is cheaper.
A.hw much shuld we pay fr the mvie the Lin King
B.hw much we shuld pay fr the mvie the Lin King
C.where can we buy the tickets f the mvie the Lin King
D.where we can buy the tickets f the mvie the Lin King
【答案】D
【详解】句意:——我想知道我们在哪里可以买电影《狮子王》的票。——你可以在网上买。通常票更便宜。
考查宾语从句的引导词及语序。根据“Yu can buy them nline.”可知,此处询问购票地点,宾语从句的引导词应用where;宾语从句需用陈述语序,因此正确语序为“where we can buy…”。故选D。
6.The wman ________ came t ur party with a gift is my teacher.
A.whichB.whseC.whD.whm
【答案】C
【详解】句意:那个带着礼物来参加我们聚会的女人是我的老师。
考查关系代词的用法。which指物;whse谁的,表示所有关系;wh谁,指人,在从句中作主语;whm谁,指人,在从句中作宾语。根据句子结构,关系代词引导定语从句修饰“the wman”,并在从句“________ came t ur party with a gift”中充当主语,表示“她”来参加聚会,且指代人,因此应用wh。故选C。
7.(24-25九年级上·黑龙江绥化·期末)I like the cartn ________ has a happy ending and makes me ________.
A.which; happyB.wh; happyC.that; happily
【答案】A
【详解】句意:我喜欢那个有快乐结局并且使我快乐的卡通。
考查关系代词辨析和形容词用法。根据“I like the cartn ... has a happy ending and makes me ”可知,此句话为定语从句,先行词“cartn”是物,关系代词应用 which 或 that(指物),不能用 wh(指人);第二个空,使役动词 make 后接形容词作宾语补足语,表示状态,因此用 happy(形容词),不能用副词 happily。故选A。
8.The writer and his wrks ________ yu talk abut ________ very ppular amng teenagers.
A.that; isB.wh; isC.that; areD.which; are
【答案】C
【详解】句意:你谈论的那位作家和他的作品在青少年中非常受欢迎。
考查定语从句和主谓一致。that先行词为人或物;wh先行词为人;which先行词为物。根据句子成分分析可知,“ talk abut”是定语从句,先行词是“The writer and his wrks”,既包括人又包括物,应用关系代词that;主语“The writer and his wrks”表示复数概念,从句谓语动词需用复数形式are。故选C。
9.—What are yu ding?
—I’m reading the bk ________ yu lent me last week.
A.whatB.whC.whenD.that
【答案】D
【详解】句意:——你在做什么?——我正在读你上周借给我的那本书。
考查定语从句关系词。what不引导定语从句;wh指人,在定语从句中作主语或宾语;when指时间,在定语从句中作时间状语;that可指人或物,在定语从句中作主语或宾语。分析句子结构可知,本句为定语从句,先行词“the bk”指物,且在从句中作宾语,所以应该用关系代词that引导。故选D。
10.I will remember the imprtant peple ________ helped and supprted me frever.
A.whB.whatC.whyD.when
【答案】A
【详解】句意:我会永远记住那些帮助和支持过我的重要的人。
考查定语从句引导词辨析。wh谁,指人,在定语从句中作主语或宾语;what什么,不能引导定语从句;why为什么,在定语从句中作原因状语;when什么时候,在定语从句中作时间状语。根据句子结构可知,此处是一个定语从句,修饰先行词peple,且关系词在从句中作主语,指人,所以应该用wh。故选A。
11.We’ll never frget thse ________ lst their lives fr ur cuntry.
A.whB.whichC.whmD.whse
【答案】A
【详解】句意:我们永远不会忘记那些为我们的国家牺牲生命的人。
考查关系代词辨析。wh谁,主格;which哪个,指物;whm谁,宾格;whse谁的,所有格。根据“We’ll never frget their lives fr ur cuntry.”可知,空格处引导定语从句修饰“thse”,这里指的是人,并在从句中作主语,指代人时主格关系代词用“wh”。故选A。
12.(24-25八年级上·江西赣州·期末)—The TV play Jy f Life 2 is wnderful.
—Yes. I want t enjy it again ________ I have watched it nce.
A.untilB.becauseC.althughD.and
【答案】C
【详解】句意:——电视剧《庆余年第二季》很精彩。——是的。虽然我已经看过一次,但我想再欣赏一遍。
考查连词辨析。until直到;because因为;althugh虽然;and和。根据“I want t enjy it again…I have watched it nce.”可知,此处表示让步关系,需用althugh引导让步状语从句。故选C。
13.If yu ________ abut yur prblems with smene, yu ________ halfway t slving them.
A.dn’t talk; areB.wn’t talk; areC.talk; will be
【答案】C
【详解】句意:如果你和某人谈论你的问题,你就解决了一半的问题。
考查条件句的时态。根据条件句的规则,if引导的条件状语从句中,要遵循主将从现的原则,从句应使用一般现在时,主句使用一般将来时(will + 动词原形)表示结果。根据语境可知,此处指谈论问题有助于解决,第一空应为肯定句,第二空用一般将来时。故选C。
14.(2024·河北·中考真题)Jeff still wrks hard ________ he has achieved great success.
A.ifB.befreC.thughD.because
【答案】C
【详解】句意:杰夫虽然取得了很大的成功,但他仍然努力工作。
考查从属连词辨析。if如果;befre在之前;thugh虽然;because因为。分析“Jeff still wrks hard ... he has achieved great success.”可知,两句话构成让步关系,用thugh连接,故选C。
15.(2024·江苏无锡·中考真题)Everyne lves my dg Cffee, ________ he ften makes a mess at hme.
A.untilB.sinceC.thughD.whether
【答案】C
【详解】句意:每个人都喜欢我的狗Cffee,尽管它经常在家里弄得一团糟。
考查连词辨析。until直到;since自从;thugh尽管;whether是否。分析句子可知,虽然Cffee把家里弄得很乱,但是每个人都喜欢它,故用thugh引导让步状语从句。故选C。
16.(2024·江苏连云港·中考真题)Our schl life is mre interesting nw _________ we can enjy urselves in different clubs.
A.becauseB.whetherC.unlessD.althugh
【答案】A
【详解】句意:我们的学校生活现在更有趣了,因为我们可以在不同的俱乐部玩得很开心。
考查连词辨析。because因为;whether是否;unless除非;althugh尽管。分析句子可知,学校生活更有趣的原因是可以在不同的俱乐部玩得开心,前后文之间是因果关系,后文表示原因,应用because连接。故选A。
17.(2023·安徽·中考真题)Our cuntry will be much better fr everyne in future ________ we all d smething t help nw.
A.ifB.befreC.s thatD.even thugh
【答案】A
【详解】句意:如果我们现在都做些什么来帮助大家,我们的国家在未来会更好。
考查连词辨析。if如果;befre在之前;s that以便;even thugh即使。根据“Our cuntry will be much better fr everyne in future … we all d smething t help nw”可知,空格后是前半句的肯定条件,用if引导条件状语从句,故选A。
18.(2024·北京·中考真题)—Tim, d yu knw ________ the art festival?
— Sure! Next Friday.
A.when did we hldB.when we heldC.when will we hldD.when we will hld
【答案】D
【详解】句意:——Tim,你知道我们什么时候举办艺术节吗?——当然知道!下个星期五。
考查宾语从句。分析句子结构并结合选项可知,此处为宾语从句,应用陈述语序,排除选项A、C;根据答语中的“Next Friday.”可知,此处表示将来要发生的动作,时态应用一般将来时。故选D。
19.(2024·天津·中考真题)— Culd yu tell me _________?
— He likes the Science Museum best.
A.when Kevin visited the museumB.which museum Kevin likes best
C.when did Kevin visit the museumD.which museum des Kevin like best
【答案】B
【详解】句意:——你能告诉我凯文最喜欢哪个博物馆吗?——他最喜欢科学博物馆。
考查宾语从句。此处是宾语从句,需用陈述语序,排除CD;根据答语“He likes the Science Museum best.”可知,询问最喜欢哪个,故选B。
20.(2024·安徽·中考真题)—Culd yu tell us ________ we can start a cnversatin with a freigner?
—Talking abut weather is a gd chice.
A.hwB.whetherC.whyD.when
【答案】A
【详解】句意:——你能告诉我们如何与外国人开始对话吗?——谈论天气是个不错的选择。
考查宾语从句的引导词。hw如何;whether是否;why为什么;when什么时候。根据“we can start a cnversatin with a freigner”以及“Talking abut weather is a gd chice.”可知是如何与外国人开始对话,用hw引导宾语从句。故选A。
二、用所给词的适当形式填空(每题1分,共10分)
21.(2024·黑龙江·中考真题)The teacher tld us that the earth (travel) arund the sun.
【答案】travels
【详解】句意:老师告诉学生们地球绕着太阳转。空格是宾语从句的谓语动词,从句陈述的是科学事实,所以时态只能用一般现在时,主语是“the earth”,所以谓语动词用三单形式,故填travels。
22.(23-24八年级下·辽宁营口·期末)Our teacher tld us that the sun (rise) in the east.
【答案】rises
【详解】句意:我们的老师告诉我们太阳从东方升起。宾语从句表示客观事实,故从句采用一般现在时,主语the sun是第三人称单数,故谓语用第三人称单数形式。故填rises。
23.(2022·江苏南京·中考真题)The teacher tld us that the gravity n Mars (be) nly abut three-eighths f that n Earth.
【答案】is
【详解】句意:老师告诉我们,火星上的重力只有地球上重力的八分之三。句子含宾语从句,从句描述客观事实,时态用一般现在时,主语“the gravity”是第三人称单数,be动词用is。故填is。
24.(23-24九年级上·江苏无锡·期中)The little by is s wrried in the exam because he desn’t knw when (hand) in the paper.
【答案】t hand
【详解】句意:这个小男孩在考试中非常担心,因为他不知道什么时候交卷子。“特殊疑问词+t d”是宾语从句的简化,hand in意为“上交”。故填t hand。
25.(2024·江苏无锡·一模)—What if I fail the test?
—Take it easy. Let’s wrry abut it when it (happen).
【答案】happens
【详解】句意:——如果我测试失败了怎么办?——放轻松。等它发生的时候再担心吧。根据“Let’s wrry abut it when it…”可知,此处指等事情发生了再说,when引导的时间状语从句,从句用一般现在时,it作主语,谓语动词应用第三人称单数形式;happen“发生”,动词,其三单形式为happens。故填happens。
26.(23-24八年级下·湖北武汉·月考)I (return) it t the library as sn as I finish reading Little Wmen.
【答案】will return
【详解】句意:我一读完《小妇人》,就会把它还给图书馆。as sn as意为“一……就……”,引导时间状语从句时,主句用一般将来时,从句用一般现在时,故填will return。
27.(23-24九年级上·甘肃兰州·期末)The girl (wh) cat is red is my gd friend Han Mei.
【答案】whse
【详解】句意:穿红色外套的那个女孩是我的好朋友韩梅。根据分析句子可知,此处考查定语从句的关系代词,先行词是人,结合句意和“cat”可知,此处应该用whse,作从句的定语。故填whse。
28.(2025·甘肃定西·模拟预测)My brther wants a mbile phne which (take) gd pictures.
【答案】takes
【详解】句意:我弟弟想要一部拍照效果好的手机。分析句子可知,这句话是“which”引导的定语从句,先行词“a mbile phne”是第三人称单数,所以从句中谓语动词用三单形式“takes”。故填takes。
29.(22-23九年级上·全国·单元测试)This is the watch that (buy) in the supermarket by yur father.
【答案】was bught
【详解】句意:这是你爸爸在超市里买的那块表。分析句子可知,that引导的是定语从句,that代指的是watch,watch与buy之间是被动关系;“买”的动作发生在过去,所以应该用一般过去时的被动语态;再根据这里watch是单数形式,所以用was+过去分词。故填was bught。
30.(21-22九年级上·山东临沂·期末)He prefers (music) wh write their wn lyrics
【答案】musicians
【详解】句意:他更喜欢自己写歌词的音乐家。分析句子可知后面是wh引导的定语从句,空格处缺少先行词,则先行词应指人,musician“音乐家”,从句的谓语动词write是原形,先行词应为复数形式。故填musicians。
一、语法选择(每题1分,共15分)
(2022·广东广州·二模)阅读下面短文,按照句子结构的语法性和上下文连贯的要求,从各题所给的A、B、C和D项中选出最佳选项。
Fr thusands f years, peple have tld stries abut heres. Heres are strng and brave peple 1 help thers. Tday, we can read stries and watch films 2 superheres. What are superheres?
Superheres have special pwers which they use t d gd things like 3 peple and fighting crime. They usually wear special 4 ; like a cape(披风). Smetimes they wear a mask, s n ne knws 5 they are.
Mdern superheres cme frm stries in cmic bks. Superman 6 ne f the first famus superheres. 7 first Superman cmic was published in 1938. Superman is an alien frm the planet Kryptn. He 8 fly and he is super strng. He is super-fast and n weapns (武器) can hurt him. The nly thing that can hurt him is Kryptnite rck frm 9 hme planet.
In 1941, Wnder Wman 10 . She is the first female superher. Wnder Wman’s stry 11 frm ancient Greek myths (神话). She has sme superhuman pwers 12 . She is gd at fighting 13 she has lts f weapns.
Smetimes superheres have friends that help 14 , like Jimmy Olsen in the Superman stries. These friends are called “sidekicks (伙伴)”. One f 15 sidekicks is Rbin frm “Batman and Rbin”. Smetimes superheres grup tgether like Irn Man, Captain America and Thr in “ The Avengers”, r the mutants (突变体) in the X-Men team.
1.A.whereB.whmC.whseD.wh
2.A.atB.amngC.withD.abut
3.A.t helpB.helpingC.helpD.helped
4.A.clthB.clthesC.clthes’D.clth’s
5.A.whB.thatC.whyD.hw
6.A.will beB.isC.wereD.are
7.A./B.AC.AnD.The
8.A.canB.shuldC.mayD.wuld
9.A.heB.himC.hisD.himself
10.A.createsB.was createdC.createdD.was creating
11.A.wuld cmeB.is cmingC.cmesD.was cming
12.A.alsB.tC.neitherD.either
13.A.andB.rC.butD.if
14.A.theyB.theirC.themD.themselves
15.A.famusB.mre famusC.mst famusD.the mst famus
【答案】
1.D 2.D 3.B 4.B 5.A 6.B 7.D 8.A 9.C 10.B 11.C 12.B 13.A 14.C 15.D
【导语】本文主要介绍了不同时期的超级英雄。
1.句意:英雄是帮助他人的坚强勇敢的人。
where引导定语从句,先行词是地点,在从句中作状语;whm引导定语从句,先行词是人,在从句中作宾语;whse引导定语从句,先行词是人或物,在从句中作定语;wh引导定语从句,先行词是人,在从句中作主语或宾语。句子是定语从句,先行词是人,关系词在从句中作主语,用wh引导定语从句。故选D。
2.句意:今天,我们可以阅读有关超级英雄的故事和观看电影。
at在;amng在……之间;with和;abut关于。根据“”可知是关于超级英雄的电影。故选D。
3.句意:超级英雄有特殊的能力,他们可以用来做善事,比如帮助人们和打击犯罪。
t help帮助,动词不定式;helping动名词或现在分词;help动词原形;helped过去式或过去分词。介词like后加动名词。故选B。
4.句意:他们通常穿着特殊的衣服。
clth布料;clthes衣服;clthes’错误表达;clth’s错误表达。根据“like a cape”可知他们穿着特殊的衣服。故选B。
5.句意:所以没有人知道他们是谁。
wh谁;that引导宾语从句,无意义;why为什么;hw如何。从句中缺少表语,用wh引导宾语从句,表示不知道他们是谁。故选A。
6.句意:超人是最早的著名超级英雄之一。
will be一般将来时;is是,一般现在时,主语是第三人称单数或不可数名词;were一般过去时,主语是复数;are一般现在时,主语是复数。描述客观情况,用一般现在时,主语是Superman,be动词用is。故选B。
7.句意:第一部超人漫画于 1938 年出版。
/零冠词;A不定冠词,用以辅音音素开头的单词前;An不定冠词,用以元音音素开头的单词前;The定冠词。序数词first前加定冠词。故选D。
8.句意:他会飞,而且他非常强壮。
can可以;shuld应该;may可能;wuld将会。此处表示“能力”,用can。故选A。
9.句意:唯一能伤害他的是来自他家乡星球的氪石。
he他,主格;him他,宾格;his他的,形容词性物主代词;himself他自己。空格后有名词,应用形容词性物主代词修饰。故选C。
10.句意:1941年,神奇女侠诞生了。
creates创造,第三人称单数;was created一般过去时的被动语态;created动词过去式或过去分词;was creating过去进行时。分析句子可知,主语“Wnder Wman”和谓语“create”之间是被动关系,根据“In 1941”可知此处用一般过去时的被动语态was/were dne。故选B。
11.句意:神奇女侠的故事来源于古希腊神话。
wuld cme将会来,过去将来时;is cming现在进行时;cmes动词第三人称单数;was cming过去进行时。描述客观事情,用一般现在时,主语是Wnder Wman’s stry,谓语动词用第三人称单数。故选C。
12.句意:她也有一些超人的力量。
als也,放肯定句句中;t也,放肯定句句尾;neither也不;either也,放否定句句尾。空格处在肯定句句尾,表示“也”用t。故选B。
13.句意:她擅长战斗,并且拥有许多武器。
and和;r或者;but但是;if如果。根据“She is gd at has lts f weapns”可知前后两句是顺承关系,用and连接。故选A。
14.句意:有时超级英雄会有朋友帮助他们。
they他们,主格;their他们的,形容词性物主代词;them他们,宾格;themselves他们自己。此处指“超级英雄们”,作宾语用代词宾格。故选C。
15.句意:其中的一个最著名的搭档是《蝙蝠侠与罗宾》中的罗宾。
famus著名的;mre famus形容词比较级;mst famus形容词最高级;the mst famus定冠词加形容词最高级。此处是结构“ne f the+形容词最高级+名词复数”,表示“最……的……之一”。故选D。
二、阅读理解(每题2分,共18分)
A
(2021·天津·中考真题)There are many deserts (沙漠) n the earth. And the fllwing are sme facts yu may find interesting.
What are deserts like?
Deserts can be ht and dry places. Rain may nt fall there fr mnths r years. Sme deserts are sandy and stny (多石的). Deserts can als be very windy places. The wind can change the shape f the deserts. It mves sand arund frm place t place.
Temperatures in the desert can vary enrmusly(非常). During the daytime, the temperature may reach 40℃ even in the shade (阴凉处). At night, deserts can becme very cld. In winter there may even be a frst (霜冻) in the early mrning.
Living in the desert
The camel is smetimes called “the ship f the desert”. It stres fd in its hump (驼峰) and can g fr days withut water. It has large feet which help it nt t fall int the sft sand. Its lng eyelashes (睫毛) keep ut the sand during sandstrms.
An asis is an area f the desert where water may be fund. The water may be in pls r under the grund. Peple and animals visit an asis fr water and fd. Plants grw at an asis. Sme farmers are able t grw crps here.
The Arabian Desert
The Arabian Desert lies between the Red Sea and the Arabian Gulf. In sme parts f the desert, it is t ht fr peple t live. Oil was discvered under parts f the desert and in the Arabian Gulf. This il has made sme cuntries in the area very rich. Much f the mney has been spent building fine cities with lvely parks and lakes, and peple live a cmfrtable life there.
16.Which f the fllwing can best describe deserts?
A.Ht and dry.B.Sandy and rainy.C.Wet and stny.D.Windy and snwy.
17.The wrd “vary” in the passage means “________”.
A.be lwB.be highC.be similarD.be different
18.The camel has lng eyelashes t ________.
A.stay cl in desertsB.g fr days withut water
C.help it nt t fall int the sft sandD.keep ut the sand during sandstrms
19.Accrding t the passage, peple and animals visit an asis fr ________.
A.frst and crpsB.sand and stnesC.water and fdD.mney and il
20.What is the best title f the passage?
A.What is the weather like in deserts?B.What d yu knw abut deserts?
C.Hw d peple live in deserts?D.Where is the Arabian Desert?
【答案】16.A 17.D 18.D 19.C 20.B
【分析】文中主要介绍了一些关于沙漠的常识。
16.细节理解题。根据“Deserts can be ht and dry places.”可知,沙漠又热又干。故选A。
17.词义猜测题。根据“During the daytime, the temperature may reach 40℃ even in the shade. At night, deserts can becme very cld.”可知,沙漠中温度变化很大。vary意为“变化”。故选D。
18.细节理解题。根据“Its lng eyelashes keep ut the sand during sandstrms.”可知,骆驼的长睫毛是为了在沙尘暴来袭时挡住沙子。故选D。
19.细节理解题。根据“Peple and animals visit an asis fr water and fd.”可知,人和动物到绿洲是为了水和食物。故选C。
20.标题归纳题。文中主要介绍了一些关于沙漠的常识,以“What d yu knw abut deserts?”做标题最合适。故选B。
B
(2024·江苏苏州·二模)
①We can see circles, squares and triangles everywhere in ur daily life. Have yu thught abut their meanings in films? Much like clrs, different shapes can shw different features f characters in the scenes.
② Circles represent things that are sft and natural. The rund shape reminds us f things that appear in nature, like the sun, raindrps and s n. We can als cnnect circles with beautiful eyes, babies’ rund faces… All these things make us feel happy and warm. This is why s many cartn characters’ bdies—heres, gd peple—are rund in shape, because circles represent gdness, happiness and friendliness.
③ Squares shw things that are unnatural r man-made, r things that are bring r ld-fashined. In the cartn film Up, Carl has a square face and wears square glasses, while Russell, an 8-year-ld by with a rund face, always wears rund medals. These shapes shw the characters’ persnalities. Carl is stubbrn (固执的) and lnely, while Russell is lvely and full f energy.
④ The angriest shape is the triangle. Every kid wh draws a mnster with sharp teeth draws a rw f triangles, dn’t they? That’s because the shape represents fear, distrust and dubt in sme way. Lk at the bad guys in cartns—they are all drawn with plenty f pints and triangles, like Shengngba in Ne Zha. And triangles are stable (稳固的) and dn’t easily fall dwn. In films, this feature makes bad peple difficult t deal with.
⑤ Nt nly in cartns, but als in ther kinds f films, different shapes are used fr the same purpse. S, try t find the hidden shapes and yu will knw what the characters are like.
21.Hw des the writer explain the relatinship between squares and characters’ persnalities?
A.By telling a stry.B.By listing numbers.
C.By raising a questin.D.By giving an example.
22.Which picture des the underlined wrd “triangle” refer t?
A.B.C.D.
23.Which f the fllwing is the structure f the article?(①=Para 1,②=Para 2……)
A.B.C.D.
24.What is the text mainly abut?
A.Why different shapes represent different things.
B.What makes kids fascinated by heres in films.
C.What different shapes represent in different films.
D.Hw cartns make different clrs and shapes
【答案】21.D 22.A 23.A 24.C
【导语】本文主要讲述了在电影中不同形状的含义。
21.细节理解题。根据第三段“In the cartn film Up, Carl has a square face and wears square is stubbrn (固执的) and lnely, while Russell is lvely and full f energy.”可知,作者解释卡通人物的个性与方形的关系是靠举例子。故选D。
22.词义猜测题。根据“Every kid wh draws a mnster with sharp teeth draws a rw f triangles, dn’t they? That’s because the shape represents fear, distrust and dubt in sme way.”及“And triangles are stable (稳固的) and dn’t easily fall dwn. In films, this feature makes bad peple difficult t deal with.”可推知,此处意为最愤怒的形状是三角形。故选A。
23.篇章结构题。根据第一段“We can see circles, squares and triangles everywhere in ur daily shapes can shw different features f characters in the scenes.”可知,第一段提出文章话题,第二、三、四段,分别介绍圆形、正方形和三角形与人物的联系,第五段进行总结,所以A项符合文章结构。故选A。
24.主旨大意题。根据第一段“We can see circles, squares and triangles everywhere in ur daily shapes can shw different features f characters in the scenes.”及全文可知,这篇短文主要讲述了在电影中不同形状的含义。故选C。
三、任务型阅读(每题2分,共10分)
(2022·辽宁朝阳·中考真题)根据短文内容,简略回答所提出的问题。
Xian Xinghai is a very famus musician in China. He has written many great pieces f music. In his shrt life, he wrte nearly 300 sngs and an pera.
Xian was brn in Panyu, Guangzhu in 1905.Because his father died befre he was brn, Xian had t mve frm place t place with his mther. He began learning t play the vilin when he was 20 years ld. At first, his vilin was s cheap and in a pr quality that he culd nt play it well. His friends laughed at him. Hwever, Xian did nt stp practicing and sn shwed his talent. In 1934, he became the first Chinese student wh studied in a special music schl in Paris. Befre he left, Xian became the schl's best student and wn several prizes fr his talents.
The next year, be gt back t China and helped fight against the Japanese army. Later, he came t Yan’an t teach music at a cllege. Althugh there were n pians in Yan’an at that time, Xian still wrte sme f his mst imprtant music there, including The Yellw River Chrus, his mst famus wrk.
In May 1940, Xian Xinghai went t the Sviet Unin (苏联) t write music fr mvies. Life there was s hard that he gt very sick. Later he died f a lung illness n Octber 30, 1945, aged nly 40.
Xian Xinghai is such a great man and his music will live n in peple’s hearts frever.
25.Was Xian Xinghai talented in the vilin r the pian at first?
26.When did Xian Xinghai get back t China frm Paris?
27.What is Xian Xinghai’s mst famus wrk?
28.Why did Xian Xinghai g t the Sviet Unin?
29.Hw d yu like Xian Xinghai?
【答案】25.The vilin. 26.In 1935. 27.The Yellw River Chrus. 28.T write music fr mvies. 29.He is such a great man and his music will live n in my heart frever./I think he is great.
【导语】本文主要介绍了冼星海的事迹。
25.根据“ At first, his vilin was s cheap and in a pr quality that he culd nt play it well. His friends laughed at him. Hwever, Xian did nt stp practicing and sn shwed his talent”可知冼星海一开始是在小提琴方面有天赋,故填The vilin.
26.根据“In 1934, he became the first Chinese student wh studied in a special music schl in Paris”以及“The next year, be gt back t China”可知冼星海1935年回到中国,故填In 1935.
27.根据“including The Yellw River Chrus, his mst famus wrk.”可知冼星海最著名的作品是《黄河大合唱》,故填The Yellw River Chrus.
28.根据“In May 1940, Xian Xinghai went t the Sviet Unin (苏联) t write music fr mvies. ”可知他是为电影写音乐。故填T write music fr mvies.
29.根据“Xian Xinghai is such a great man and his music will live n in peple’s hearts frever.”可知他是一个如此伟大的人,他的音乐将永远活在我的心中。故填He is such a great man and his music will live n in my heart frever./ I think he is great.
(2014·吉林·中考真题)阅读下面语段,请按照正确的逻辑顺序,将各语段重新排序。
【答案】B A C D E
【详解】试题分析:本文叙述了作者想开16岁的生日聚会,有哪些人来参加、让朋友准备什么东西,父母应该做什么,自己应该做什么都做了安排。
【小题1】根据这几句话的意思可知这里叙述的是关于作者生日的前后的准备工作。所以一开始提到开一个16岁生日聚会是排在第一个,故选B。
【小题2】作者确定要开生日聚会,就想到应该让哪些人来参加生日聚会,于是就确定了人选,发出邀请,故选A。
【小题3】参加聚会的人员确定后,就应该该为了生日聚会而做出安排,于是就安排艾伦和山姆带来CD片,食物有父母安排,作者要考虑在聚会上穿什么衣服,故选C。
【小题4】上文提到作者要穿什么衣服,于是就开始叙述作者想穿丝绸的连衣裙,这件看起来很时髦。故选D。
【小题5】房子装饰完了,最后一切都安排就绪,故选E。
引导词
用法
例句
that
本身无意义, 只 起 连 接 作 用,可省略
The radi says(that) it will rain tmrrw 收 音 机 说 明 天 要 下雨。
if/whether
意为“是否”, 不 作 句 子 成 分 , 但 不 能 省略
He asks me if/whether I have ever been t Weihai.他问我是否曾 经去过威海。
只用whether 不 用 i f 的 情 况:与r nt 连用时;在介词之后时
She wanted t knw whether I culd pass the exam r nt.
她想知道我是否能通 过考试。
连 接 代 词 wh,whse,
whm,what, which等
在宾语从句中 可作主语、宾 语、定语等
Can yu tell me what he said t yu?
你能告诉我他跟你说 了什么吗?
连 接 副 词 when,where, why, hw 等
在宾语从句中作状语
Tm had n idea when his mther wuld g t Tianjin.汤姆不知道妈 妈什么时候去天津。
类型
含义
时态
宾语从句
是否
主句是过去时,从句相应地变成过去某种时态
主句是现在时,从句按实际情况确定时态
条件状语从句
如果
从句用一般现在时表示将来的动作(主将从现)
类型
含义
时态
宾语从句
什么时候
主句是过去时,从句相应地变 成过去某种时态
主句是现在时,从句按实际情 况确定时态
时间状语从句
当……时
从句用一般现在时表示将来的动作
用法
例句
主句是一般现在时,宾语从句根据实际情况使 用相应的时态
He wants t knw where yu went yesterday.
他想知道你昨天去哪里了。
主句是过去的某种时态,宾语从句应用过去的某种时态
Jim tld me that he was getting ready fr the exam 吉姆告诉我他正在为考试做准备。
宾语从句是客观事实或真理时,其时态不受主 句时态的影响,仍用一般现在时
She said that the sun rises in the east.
她说太阳从东方升起。
关系代词
先行词
作用
例句
which
物
作主语或宾语
The huse which/that was n fire last night had a histry f 100 years.昨晚着火的那个房子有一百年历史。
wh
人
作主语或宾语
He is the man wh/that wants t see yu.
他就是想见你的人。
whse
人或物
作定语
This is the girl whse father is an engineer.
这就是她的父亲是工程师的那个女孩。
that
人或物
作主语或宾语
My father talked abut the persns and the things that he remembered at schl.
我父亲谈到了他在学校里记得的人和事。
关系副词
先行词
作用
例句
when
时间
作时间状语
I'll never frget the day when we met each ther. 我不会忘记我们相遇的那一天。
where
地点
作地点状语
This is the reasn why he was late fr schl tday.
这就是今天他上学迟到的原因。
why
reasn
作原因状语
This is the reasn why he was late fr schl tday.
这就是今天他上学迟到的原因。
类型
引导连词
例句
时间
befre、after、when、while、as、as sn as、 since、nt…until、whenever等
As the frnt dr pened,James heard the sund f Allen singing.
Yu wn'tknw ifyu can d it until yutry.
Ilike t write abut my feelings in my diary whenever I feel bad r sad.
地点
where、wherever等
Keep the dictinary where yu can see it. I bring a bk whereverI g.
原因
because、as、since等
Alice can’t reach the key n the table because she's t small.
Chinese peple lve the ginkg tree,as it is a symbl fhpe and lng life.
Since he has returned,yu culd nw ask fr his help.
条件
if、unless等
If yu dn't want t frget yur reslutins,write them dwn.
Nthing is impssible unless yu think it is.
结果
s…that
I was s hungry that I ate a big bwl f ndles and a big plate f dumplings.
目 的
s、s that等
We'll sit near the frnt s we can hear the speaker better.
Yu can write t yur parents s that they'll knw hw yu feel.
让步
althugh、even thugh等
Althugh myguitar is ld,it means a lt t me.
Tm felt prud f their team,even thugh they lst
A.I’m really lking frward t it, It has taken me a lng time t decide wh shuld be invited, But at last I have written the invitatins t thirteen f my friends.
B.I've been prmised a party fr my 16th birthday! Mum and Dad have agreed t let me have a party here at hme, while they are away visiting sme friends. Well, it's just three weeks t g befre my party.
C.I'm ging t ask Alan and Sam t bring their CDs s that we can dance. The fd will be made by mum and me befre the party. Nw I have t think abut what t wear…
D.Here is my party dress. It's a lng silk dress; I'm ging t wear my hair up n tp f head, because that will make me lk very smart. The huse lks lvely.
E. It has been decrated the huse with clured paper and flwers. It lks mre beautiful. I have gt everything ready. Hw I hpe t have fun!
相关试卷
这是一份寒假作业03 宾语从句,定语从句与状语从句(巩固培优)九年级英语人教版(原卷版+解析版),文件包含寒假作业03宾语从句定语从句与状语从句巩固培优原卷版docx、寒假作业03宾语从句定语从句与状语从句巩固培优解析版docx等2份试卷配套教学资源,其中试卷共30页, 欢迎下载使用。
这是一份刷题03 宾语从句100题(重点语法)-九年级英语上学期期中热点题型专练(人教版),文件包含刷题03宾语从句100题重点语法-九年级英语上学期期中热点题型专练人教版原卷版docx、刷题03宾语从句100题重点语法-九年级英语上学期期中热点题型专练人教版解析版docx等2份试卷配套教学资源,其中试卷共47页, 欢迎下载使用。
这是一份【寒假提升】(牛津译林版 )初中英语 2024年 九年级 寒假培优训练 02 宾语从句-练习.zip,文件包含寒假提升牛津译林版初中英语2024年九年级上册寒假培优训练02宾语从句原卷版docx、寒假提升牛津译林版初中英语2024年九年级上册寒假培优训练02宾语从句解析版docx等2份试卷配套教学资源,其中试卷共30页, 欢迎下载使用。
相关试卷 更多
- 1.电子资料成功下载后不支持退换,如发现资料有内容错误问题请联系客服,如若属实,我们会补偿您的损失
- 2.压缩包下载后请先用软件解压,再使用对应软件打开;软件版本较低时请及时更新
- 3.资料下载成功后可在60天以内免费重复下载
免费领取教师福利

