





安徽省合肥市第一中学2026届高三上学期12月周测1生物试卷(Word版附解析)
展开 这是一份安徽省合肥市第一中学2026届高三上学期12月周测1生物试卷(Word版附解析),文件包含安徽省合肥市第一中学2025-2026学年高三上学期12月周测1生物试题原卷版docx、安徽省合肥市第一中学2025-2026学年高三上学期12月周测1生物试题Word版含解析docx等2份试卷配套教学资源,其中试卷共31页, 欢迎下载使用。
一、单选题
1. 下图表示某抗原呈递细胞(APC)摄取、加工处理和呈递抗原的过程,其中 MHCⅡ类分子是呈递抗原的
蛋白质分子。下列叙述正确的是( )
A. 摄取抗原的过程依赖细胞膜的流动性,与膜蛋白无关
B. 直接加工处理抗原的细胞器有①②③
C. 抗原加工处理过程体现了生物膜系统结构上的直接联系
D. 抗原肽段与 MHCⅡ类分子结合后,可通过囊泡呈递到细胞表面
【答案】D
【解析】
【分析】1、分泌蛋白的合成与分泌过程:附着在内质网上的核糖体合成蛋白质→内质网进行粗加工→内质
网“出芽”形成囊泡→高尔基体进行再加工形成成熟的蛋白质→高尔基体“出芽”形成囊泡→细胞膜,整个过程
还需要线粒体提供能量。
2、由图可知,抗原呈递细胞通过胞吞作用摄取抗原。辅助性 T 细胞不能直接识别外源性抗原,无摄取、加
工和处理抗原的能力。
【详解】A、摄取抗原的过程是胞吞,依赖细胞膜的流动性,与膜蛋白有关,A 错误;
B、由图可知,抗原是先由抗原呈递细胞吞噬形成①吞噬小泡,再由③溶酶体直接加工处理的,B 错误;
C、MHCⅡ类分子作为分泌蛋白,其加工过程中内质网和高尔基体之间通过囊泡联系,体现了生物膜之间
的间接联系,C 错误;
D、由图可知,抗原肽段与 MHCⅡ类分子结合后,在溶酶体内水解酶的作用下,可以将外源性抗原降解为
很多的小分子肽,其中具有免疫原性的抗原肽会与 MHC 形成复合物,由囊泡呈递于 APC 表面,D 正确。
第 1页/共 21页
故选 D。
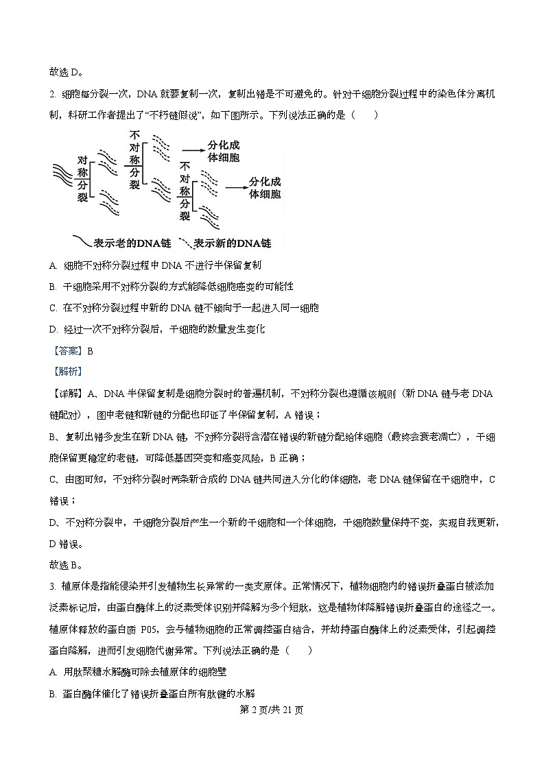
2. 细胞每分裂一次,DNA 就要复制一次,复制出错是不可避免的。针对干细胞分裂过程中的染色体分离机
制,科研工作者提出了“不朽链假说”,如下图所示。下列说法正确的是( )
A. 细胞不对称分裂过程中 DNA 不进行半保留复制
B. 干细胞采用不对称分裂的方式能降低细胞癌变的可能性
C. 在不对称分裂过程中新的 DNA 链不倾向于一起进入同一细胞
D. 经过一次不对称分裂后,干细胞的数量发生变化
【答案】B
【解析】
【详解】A、DNA 半保留复制是细胞分裂时的普遍机制,不对称分裂也遵循该规则(新 DNA 链与老 DNA
链配对),图中老链和新链的分配也印证了半保留复制,A 错误;
B、复制出错多发生在新 DNA 链,不对称分裂将含潜在错误的新链分配给体细胞(最终会衰老凋亡),干细
胞保留更稳定的老链,可降低基因突变和癌变风险,B 正确;
C、由图可知,不对称分裂时两条新合成的 DNA 链共同进入分化的体细胞,老 DNA 链保留在干细胞中,C
错误;
D、不对称分裂中,干细胞分裂后产生一个新的干细胞和一个体细胞,干细胞数量保持不变,实现自我更新,
D 错误。
故选 B。
3. 植原体是指能侵染并引发植物生长异常的一类支原体。正常情况下,植物细胞内的错误折叠蛋白被添加
泛素标记后,由蛋白酶体上的泛素受体识别并降解为多个短肽,这是植物体降解错误折叠蛋白的途径之一。
植原体释放的蛋白质 P05,会与植物细胞的正常调控蛋白结合,并劫持蛋白酶体上的泛素受体,引起调控
蛋白降解,进而引发细胞代谢异常。下列说法正确的是( )
A. 用肽聚糖水解酶可除去植原体的细胞壁
B. 蛋白酶体催化了错误折叠蛋白所有肽键的水解
第 2页/共 21页
C. P05 引起正常调控蛋白在蛋白酶体的降解不需要泛素的参与
D. 感染植原体后错误折叠蛋白都不会被降解而引发代谢异常
【答案】C
【解析】
【分析】据题意可知,正常情况下,植物细胞内的错误折叠蛋白被添加泛素标记后,由蛋白酶体上的泛素
受体识别并降解为多个短肽,但植原体感染植物后,释放的蛋白质 P05,会与植物细胞的正常调控蛋白结
合,并劫持蛋白酶体上的泛素受体,引起调控蛋白降解,进而引发细胞代谢异常。
【详解】A、植原体是指能侵染并引发植物生长异常的一类支原体,支原体是一类没有细胞壁的原核生物,
A 错误;
B、据题意可知,蛋白酶体能将错误折叠蛋白降解为多个短肽,而不是都形成了氨基酸,说明蛋白酶体并非
催化了错误折叠蛋白所有肽键的水解,B 错误;
C、据题意可知,植原体释放的蛋白质 P05,会与植物细胞的正常调控蛋白结合,并劫持蛋白酶体上的泛素
受体,引起调控蛋白降解,因此 P05 引起正常调控蛋白在蛋白酶体的降解不需要泛素的参与,C 正确;
D、感染植原体后引发细胞代谢异常原因是植原体释放的蛋白质 P05,会与植物细胞的正常调控蛋白结合,
并劫持蛋白酶体上的泛素受体,引起调控蛋白降解,D 错误。
故选 C。
4. 1897 年德国科学家毕希纳发现,利用无细胞的酵母汁可以进行乙醇发酵;还有研究发现,乙醇发酵的酶
发挥催化作用需要小分子和离子辅助。为验证上述结论,已设置的 4 组实验处理和部分结果如表:
组别 实验处理 实验结果
① 葡萄糖溶液+无菌水 一
② 葡萄糖溶液+酵母菌 +
③ 葡萄糖溶液+酵母汁
④ 葡萄糖溶液+含有酵母汁中的各类小分子和离子的溶液
注:“+”表示有乙醇生成,“-”表示无乙醇生成。
对该实验操作和结果分析合理的是( )
A. 组③、组④的实验结果分别为+、+
B. 应增设组⑤,处理为:无菌水+酵母汁
C. 制备无细胞的酵母汁时,可将酵母菌细胞在蒸馏水中破碎处理
第 3页/共 21页
D. 应检测酵母汁中是否含有活细胞
【答案】D
【解析】
【分析】1、酶是由活细胞产生的具有催化活性的有机物,其中大部分是蛋白质、少量是 RNA;
2、酶促反应的原理:酶能降低化学反应的活化能;
3、本实验的目的是为验证“无细胞的酵母汁可以进行乙醇发酵”及“乙醇发酵的酶发挥催化作用需要小分子和
离子辅助”,所给实验材料中,葡萄糖溶液为反应的底物,在此实验中为无关变量,其用量应一致。酵母菌
为细胞生物,与其对应的酵母汁无细胞结构,可用来验证“无细胞的酵母汁可以进行乙醇发酵”。
【详解】A、组③实验的酵母汁中含有乙醇发酵的条件,有乙醇生成(+),组④的实验含有乙醇发酵的各类
小分子和离子,缺少酶,无乙醇生成,故组③、组④的实验结果分别为+、-,A 错误;
B、为验证上述“无细胞的酵母汁可以进行乙醇发酵”及“乙醇发酵的酶发挥催化作用需要小分子和离子辅助
的结论,还需增设组⑤为葡萄糖溶液+含有酵母汁中的各类生物大分子包括相关酶的溶液+含有酵母汁中的
各类小分子和离子的溶液的实验,组⑥为:葡萄糖溶液+含有酵母汁中的各类大分子包括相关酶的溶液,B
错误;
C、酵母菌属于真菌含有细胞壁,活酵母菌放在蒸馏水中不会发生吸水涨破死亡,制备无细胞的酵母汁时可
以将酵母菌细胞放在研钵中研磨粉碎处理,C 错误;
D、本实验的目的是为验证“无细胞的酵母汁可以进行乙醇发酵”,因此需要检测酵母汁中是否含有活细胞,
D 正确。
故选 D。
5. 将核 DNA 全部用 32P 标记的果蝇精原细胞置于含 31P 的培养液中培养。经过连续两次细胞分裂后产生 4
个子细胞,检测子细胞及细胞内染色体的标记情况。下列分析不正确的是( )
A. 若进行有丝分裂,则第二次分裂中期含 32P 的染色单体有 8 条
B. 若进行减数分裂,则第二次分裂中期含 32P 的染色单体有 8 条
C. 含 32P 染色体的子细胞比例为 1,则一定进行减数分裂
D. 含 32P 染色体的子细胞比例为 1/2,则一定进行有丝分裂
【答案】C
【解析】
【分析】根据题意分析可知:由于细胞经过两次连续分裂产生四个子细胞,如果进行有丝分裂,则 DNA 复
制 2 次;如果进行减数分裂,则 DNA 复制 1 次。
【详解】A、若进行有丝分裂,经过一次细胞分裂后,形成的 2 个子细胞中的 DNA 分子都是 32P-31P,再复
第 4页/共 21页
制一次形成 2 个 DNA 分子分别是 32P-31P、31P-31P,中期存在于 2 条染色单体上,则第二次分裂中期含 32P
的染色单体有 8 条,A 正确;
B、若进行减数分裂,DNA 只复制 1 次,则形成的 8 条染色单体都是 32P-31P,都含 32P,B 正确;
C、若进行有丝分裂,则第二次分裂中期含 32P 的染色单体有 8 条,姐妹染色单体分离随机分配到两个子细
胞中,也有可能出现含 32P 染色体的子细胞比例为 1 的子细胞,C 错误;
D、若进行减数分裂,则含 32P 染色体的子细胞比例为 1,所以若含 32P 染色体的子细胞比例为 1/2,则一定
进行有丝分裂,D 正确。
故选 C。
6. 如图为细胞中基因沉默蛋白(PcG)缺失导致细胞增殖失控形成肿瘤的调控机制。下列说法错误的是(
)
A. PcG 通过表观遗传实现对靶基因表达的抑制
B. 促细胞分裂蛋白的表达可由基因突变或染色体结构改变引起
C. DNA 或组蛋白的甲基化均可能会影响 RNA 聚合酶与 DNA 的结合
D. PcG 基因所在染色体片段发生互换会导致肿瘤的形成
【答案】D
【解析】
【详解】A、PcG 通过影响组蛋白或 DNA 的甲基化(表观遗传修饰),使染色体凝集,从而抑制靶基因表
达,A 正确;
B、促细胞分裂蛋白的表达异常,可能由基因突变(如基因结构改变)或染色体结构变异(如染色体片段缺
失、易位等)引起,B 正确;
C、DNA 或组蛋白的甲基化会改变染色体的凝集状态,进而影响 RNA 聚合酶与 DNA 的结合(如染色体凝
集时,RNA 聚合酶难以结合启动子),C 正确;
D、PcG 基因的作用是抑制细胞增殖,若其所在染色体片段发生互换,不会导致 PcG 基因功能丧失;只有
当 PcG 基因因突变或缺失等导致功能异常时,才会引发细胞增殖失控形成肿瘤,D 错误。
故选 D。
7. 荧光定量 PCR 技术可定量检测样本中 DNA 含量,用于病毒检测。其原理是在 PCR 反应体系中加入引物
第 5页/共 21页
的同时,加入与病毒的某条模板链互补的荧光探针。当耐高温的 DNA 聚合酶催化子链延伸至探针处会水解
探针,使荧光监测系统接收到荧光信号,即模板每扩增一次,就有一个荧光分子生成(如图)。通过实时检
测荧光信号强度,可得 Ct 值(荧光信号达到设定阈值时所经历的循环次数)。下列相关叙述错误的是(
)
A. PCR 每个循环包括变性、复性、延伸 3 个阶段
B. 耐高温的 DNA 聚合酶在该反应中可以催化形成磷酸二酯键
C. 最终监测的荧光强度与起始时反应管内样本 DNA 的含量呈正相关
D. Ct 值越大表示被检测样本中病毒数目越多,患者危险性更高
【答案】D
【解析】
【分析】PCR 的原理是半保留复制,步骤包括变性、复性、延伸,该过程需要耐高温的 DNA 聚合酶催化,
需要四种游离的脱氧核苷酸做原料。
【详解】A、PCR 每个循环包括变性、复性(引物和模板结合)、延伸 3 个阶段,A 正确;
B、荧光探针与模板链碱基互补,当耐高温的聚合酶催化子链延伸至探针处会水解探针,因此耐高温的聚合
酶催化子链延伸时,会合成磷酸二酯键,耐高温的聚合酶水解探针时,会水解磷酸二酯键,B 正确;
C、题干中提出"加入一个与某条模板链互补的荧光探针",并且"每扩增一次,就有一个荧光分子生成",因
此反应最终的荧光强度与起始状态模板 DNA 含量呈正相关, C 正确;
D、Ct 值越小,说明所需循环的次数越少,可以理解为样本中的病毒含量相对较高,越容易被检测到,而
Ct 值越大,说明所需循环的次数越多,检测到时需要更多的时间与循环,提示样本中病毒的含量相对较少,
即新冠病毒含量越少,被检测者的患病风险越小,D 错误。
故选 D。
8. 已知生物毒素 a 是由蛋白质 b 经过糖链修饰的糖蛋白,通过胞吞进入细胞,专一性地抑制人核糖体的功
能。为研究 a 的结构与功能的关系,某小组取生物毒素 a、蛋白质 b 和 c(由 a 经高温加热处理获得,糖链
不变)三种样品蛋白,分别加入三组等量的某种癌细胞(X)培养物中,适当培养后,检测 X 细胞内样品
第 6页/共 21页
蛋白的含量和 X 细胞活力(初始细胞活力为 100%),结果如图所示。下列相关分析不合理的是( )
A. 动物细胞中,蛋白质的糖链修饰可能发生在内质网中
B. 根据图 1 可知,糖蛋白进入细胞几乎不受蛋白质 b 变性的影响
C. 与蛋白质 b 组细胞的蛋白质合成相比,生物毒素 a 组细胞的蛋白质合成量较少
D. 生物毒素 a 能显著抑制 X 细胞的活力,主要依赖糖链和蛋白质 b
【答案】D
【解析】
【分析】分析题图可知,图 1 中细胞内样品蛋白含量 a 和 c 随样品蛋白浓度增大而增加,b 含量无明显变化;
图 2 中细胞活力随样品蛋白 a 浓度增大而降低直至失活,样品蛋白 b 和 c 处理组无明显变化。
【详解】A、蛋白质的加工主要在内质网中进行的,所以动物细胞中,蛋白质的糖链修饰可能发生在内质网
中,A 正确;
B、根据图 1 可知,细胞内样品蛋白含量 b 基本不变,说明糖蛋白进入细胞几乎不受蛋白质 b 变性的影响,
B 正确;
C、图 2 中,a 组细胞活力降低,b 组细胞活力基本不变,则生物毒素 a 组细胞的蛋白质合成量少于蛋白质 b
组细胞的,C 正确;
D、a 和 c 都含有糖链,根据实验和图 2 可知,a 能正常发挥抑制 X 细胞活力的作用,但蛋白质空间结构被
破坏的 c 不能,说明 a 抑制 X 细胞活力主要是由蛋白 b 的空间结构决定的,D 错误。
故选 D。
9. 临床医学上了解遗传病的规律对预防遗传病有重要意义。下图是某一家族某种遗传病的系谱图,已知基
因 a 和基因 b 均可独立导致人体患病(等位基因 A/a、B/b 独立遗传,基因 a 位于性染色体上),图 2 表示该
家系部分成员与该病有关的基因的电泳结果(A、B、a、b 基因均只电泳出一个条带)。下列相关叙述正确
的是( )
第 7页/共 21页
A. 通过遗传咨询可确定胎儿是否患遗传病
B. 导致图中Ⅱ-1 患病的致病基因来自Ⅰ-1
C. 致病基因 a 和基因 b 分别对应图 2 中的条带④和③
D. Ⅰ-1 和Ⅰ-2 再生一个患病孩子的概率为 1/16
【答案】C
【解析】
【分析】分析题意,基因 a 和基因 b 均可独立导致人体患某一遗传病,基因 a 位于性染色体上,又因为已知
等位基因 A/a、B/b 独立遗传,说明 A、a 相关基因位于常染色体。
【详解】A、产前进行遗传咨询在一定的程度上能够有效的预防遗传病的产生和发展,但不能准确筛查遗传
病胎儿,A 错误;
B、题干信息,等位基因 A/a、B/b 独立遗传,则遵循自由组合定律,基因 a 位于性染色体上,则 b 位于常
染色体上,若Ⅱ-1 是 a 导致的患病,则 I-2 也患病,不符合题意,可见Ⅱ-1 是 b 导致的患病,只考虑 B/b,
则 I-1 和 I-2 的基因型为 Bb,Ⅱ-1 的基因型为 bb,A/a 位于性染色体上,Ⅱ-1 的基因型为 bbXAX-,但是图
2 中Ⅱ-1 有 3 个条带,故Ⅱ-1 基因型是 bbXAXa,其体内的致病基因来源于 I-1 和 I-2,B 错误;
C、只考虑 B/b,则 I-1 和 I-2 的基因型为 Bb,A/a 位于性染色体上,图 2 中 I-1 和 I-2 都是杂合子,I-1 和 I-2
的基因型分别是 BbXAXa 和 BbXAY,则Ⅱ-2 的基因型为 B_XAY。I-2 不含基因 a,说明条带④为基因 a;由
上述分析可知Ⅱ-1 不含基因 B,说明条带①为基因 B;图 2 中Ⅱ-2 的条带只有 2 条带,则Ⅱ-2 的基因型为
BBXAY,则②为 A,结合图 2 分析可进一步确定,条带①②③④分别表示的基因为 B、A、b、a,C 正确;
D、I-1(BbXAXa)和 I-2(BbXAY)生一个只患 a 导致的遗传病概率为 1/4,只患 b 导致的遗传病概率为 1/4,
则正常孩子的概率为(1-1/4)×(1-1/4)=9/16,故再生一个患病孩子的概率为 1-9/16=7/16,D 错误。
故选 C。
10. 研究发现,用 N1-甲基假尿苷替代 mRNA 中部分碱基 U,可提高 mRNA 疫苗 稳定性和安全性。但在
翻译过程中,核糖体遇到 mRNA 上含有 N1-甲基假尿苷的密码子时,大部分核糖体以原来的密码子翻译,
只有少部分核糖体会发生移码,即在 mRNA 上会向前或者向后移动一个核苷酸,并以新的密码子继续翻译。
下列说法错误的是( )
第 8页/共 21页
A. 核糖体移码导致的变异属于可遗传变异
B. 核糖体移码产生的蛋白很少,但也存在免疫风险
C. N1-甲基假尿苷修饰的 mRNA 可能会使翻译提前终止
D. 通过对 mRNA 疫苗接种效果的数据分析,可评估其安全性
【答案】A
【解析】
【分析】翻译是以 mRNA 为模板合成蛋白质的过程,该过程发生在核糖体上,需要以氨基酸为原料,还需
要酶、能量和 tRNA。
【详解】A、核糖体移码导致的变异是由于 mRNA 上碱基的改变,而 DNA 的碱基没有改变,所以不属于可
遗传的变异,A 错误;
B、在翻译过程中,核糖体遇到 mRNA 上含有 N1-甲基假尿苷的密码子时,大部分核糖体以原来的密码子翻
译,只有少部分核糖体会发生移码,核糖体移码产生的蛋白质很少,因为移码可能改变终止密码子的位置,
而蛋白质发生改变也存在免疫风险,B 正确;
C、N1-甲基假尿苷修饰的 mRNA 导致核糖体移码,可能使终止密码子提前,从而使翻译提前,C 正确;
D、通过对 mRNA 疫苗接种效果的数据分析,能证明其安全性,D 正确。
故选 A。
11. 研究者将 1 个含 14N/14N-DNA 的大肠杆菌转移到以 15NH4Cl 为唯一氮源的培养液中,培养 24h 后,提取
子代大肠杆菌的 DNA。将 DNA 双链解开再进行密度梯度离心,试管中出现两种条带(如下图)。下列叙述
正确的是( )
A. 该种大肠杆菌的细胞周期大约为 6h
B. 根据条带数目和位置可确定 DNA 复制方式
C. 直接将子代 DNA 密度梯度离心也能得到两种条带
D. 也可通过检测 15N 放射性强度的高低确定 DNA 的复制方式
【答案】C
第 9页/共 21页
【解析】
【详解】A、根据题意和图示分析可知,将 1 个含 14N/14N-DNA 的大肠杆菌转移到以 15NH4Cl 为唯一氮源的
培养液中,因合成 DNA 的原料中含 15N,所以新合成的 DNA 链均含 15N,据图可知,由于 14N 单链:15N
单链=1:7,说明 DNA 复制了 3 次,可推知该细菌的细胞周期大约为 24/3=8h,A 错误;
B、由于 DNA 经过热变性后解开了双螺旋,变成单链,所以根据条带的数目和位置只能判断 DNA 单链的
标记情况,但无法判断 DNA 的复制方式,B 错误;
C、经分析可知,DNA 复制 3 次,有 2 个 DNA 链是 15N 和 14N,在中带,有 6 个 DNA 链都是 15N 的,在
重带,故直接将子代 DNA 进行密度梯度离心也能得到两条条带,C 正确;
D、15N 没有放射性,D 错误。
故选 C。
12. 许多糖的运输依赖于无机盐离子或 H+浓度梯度储存的能量。大肠杆菌吸收乳糖时,伴随着 H+的顺浓度
梯度同向运输。肾细胞吸收葡萄糖时,Na+同时被运进细胞,如果细胞外 Na+的浓度明显降低,葡萄糖的运
输就会停止。已知细胞膜上的 Na+/K+-ATP 酶可将细胞内的 Na+运输到细胞外。下列说法错误的是( )
A. H+和乳糖的同向转运均属于协助扩散
B. 乳糖进入大肠杆菌细胞的过程会使细胞内的 pH 降低
C. 若肾细胞膜上的 Na+/K+-ATP 酶失活,则葡萄糖的运输会受到影响
D. 若用有氧呼吸抑制剂处理肾细胞,则其对葡萄糖的吸收会减少
【答案】A
【解析】
【分析】1、离子或小分子物质跨膜运输的方式包括:自由扩散、协助扩散、主动运输。自由扩散高浓度到
低浓度,不需要转运蛋白,不需要能量;协助扩散是从高浓度到低浓度,不需要能量,需要转运蛋白;主
动运输从低浓度到高浓度,需要载体,需要能量。
2、根据题意,大肠杆菌吸收乳糖时,伴随着 H+的顺浓度梯度同向运输,即乳糖的转运需要消耗 H+浓度梯
度储存的电化学势能,属于主动运输;肾细胞吸收葡萄糖时,Na+同时被运进细胞,Na+进入细胞的方式是
通过钠离子通道的协助扩散,因此肾细胞吸收葡萄糖时利用了 Na+浓度梯度储存的能量,属于主动运输。
【详解】A、乳糖的转运需要消耗 H+浓度梯度储存的电化学势能,属于主动运输,A 错误;
B、乳糖进入大肠杆菌时伴随着 H+的进入,会使细胞内的 pH 降低,B 正确;
C、细胞膜上的 Na+/K+-ATP 酶可将细胞内的 Na+运输到细胞外,而肾细胞对葡萄糖进行吸收时,Na+会一起
被运输到细胞内,如果细胞外 Na+的浓度明显降低,那么葡萄糖的运输就会受到影响,故若肾细胞膜上的
Na+/K+-ATP 酶失活,则葡萄糖的运输会受到影响,C 正确;
第 10页/共 21页
D、根据题意,肾细胞吸收葡萄糖时利用了 Na+浓度梯度储存的能量,属于主动运输,若用有氧呼吸抑制剂
处理肾细胞,肾细胞产生的 ATP 减少,将会影响细胞膜上的 Na+/K+-ATP 酶将细胞内的 Na+运输到细胞外的
过程,那么 Na+浓度梯度储存的能量减少,则其对葡萄糖的吸收会减少,D 正确。
故选 A。
13. 科研人员利用果蝇的紫眼卷翅品系和红眼直翅品系进行下图所示杂交实验,已知紫眼卷翅果蝇品系中直
翅基因所在染色体上有 1 个隐性致死基因,这种隐性基因纯合导致受精卵不能正常发育。下列说法错误的
是( )
A. 红眼对紫眼为显性,亲代紫眼卷翅个体是杂合子
B. 控制果蝇眼色和翅型的基因均位于常染色体上
C. 亲代的紫眼卷翅果蝇品系连续互交多代,其后代始终保持卷翅
D. F2 的表型及比例为红眼卷翅:紫眼卷翅:红眼直翅:紫眼直翅=6:2:3:1
【答案】D
【解析】
【详解】A、从亲代(P)紫眼卷翅与红眼直翅杂交,F1 全部为红眼,可知红眼对紫眼为显性。亲代紫眼卷
翅个体对于眼色基因是纯合子(紫眼为隐性),但对于翅型基因,由于紫眼卷翅品系中直翅基因所在染色体
上有隐性致死基因,该品系只能以杂合形式存在(卷翅为显性,直翅为隐性),因此亲代紫眼卷翅个体是翅
型基因的杂合子。选项 A 正确;
B、F1 中红眼卷翅果蝇的雄性和雌性比例为 1:1,表明眼色和翅型的遗传与性别无关,没有出现性连锁遗传
的特征。因此,控制眼色和翅型的基因均位于常染色体上。选项 B 正确;
C、亲代紫眼卷翅品系的基因型为:眼色纯合隐性(aa),翅型杂合(Bb^l),其中 b^l 表示直翅等位基因与
隐性致死基因连锁。当紫眼卷翅品系互交时,后代的基因型比例为:1/4BB(卷翅,但无致死基因,存活)、
1/2Bb^l(卷翅,存活)、1/4b^lb^l(直翅,纯合致死)。因此,存活后代全部为卷翅,直翅个体因纯合致死
而不能发育。选项 C 正确;
D、如果 F2 是从 F1 红眼直翅个体相互交配而来,F1 红眼直翅的基因型为 Aab^lb(其中 b^l 来自紫眼卷翅亲
本,有致死基因;b 来自红眼直翅亲本,无致死基因)。F1 红眼直翅相互交配后,对于眼色基因:Aa×Aa,
第 11页/共 21页
后代为 3 红眼:1 紫眼。对于翅型基因:b^lb×b^lb,后代基因型为 1/4b^lb^l(致死)、1/2b^lb(直翅,存活)、
1/4bb(直翅,存活)。因此,存活后代全部为直翅,表型比例为红眼直翅:紫眼直翅=3:1,没有卷翅个体。如
果 F2 是从 F1 红眼卷翅相互交配而来,则 F1 红眼卷翅的基因型为 AaBb(无致死基因),根据题意推知 BB
纯合致死,相互交配后代表型比例应为 6:2:3:1(红眼卷翅:红眼直翅:紫眼卷翅:紫眼直翅)。如果 F2 是从 F1
红眼直翅和红眼卷翅个体相互交配而来,AaBb×Aabb,相互交配后代表型比例应为 3:3:1:1(红眼卷翅:红眼
直翅:紫眼卷翅:紫眼直翅),选项 D 错误。
故选 D。
14. 某卵原细胞正常染色体和倒位染色体由于同源区段的配对及交换,在减数分裂过程中形成倒位环,产生
一条含双着丝粒桥的染色体,如图所示,“×”表示交换位点。无着丝粒片段会因水解而丢失,双着丝粒桥
在两着丝粒之间随机发生断裂。不考虑其他突变和基因被破坏的情况,下列说法错误的是( )
A. 次级卵母细胞中一条染色单体上的基因不可能是 ebcAB
B. 卵细胞的基因组成最多有 10 种可能
C. 若卵细胞的基因组成是 Dcbe,则第二极体可能是 ABCDE、adcbe 和 E
D. 若卵细胞基因组成是 EDc,则双着丝粒桥断裂位点一定发生在 c、d 之间
【答案】D
【解析】
【分析】染色体结构变异包括:缺失,染色体中某一片段的缺失,猫叫综合征是人的第 5 号染色体部分缺
失引起的遗传病;重复,染色体增加了某一片段,例如,果蝇的棒眼现象就是 X 染色体上的部分重复引起
的;倒位,染色体某一片段的位置颠倒了 180 度,造成染色体内的重新排列;易位,染色体的某一片段移
接到另一条非同源染色体上或同一条染色体上的不同区域。
【详解】A、图示染色体发生了倒位,即正常染色体上的基因序列为 ABCD●E,倒位后的染色体上基因序
列为 adcb●e,图示为该同源染色体联会的状态,同时发生了同源染色体的非姐妹染色单体之间的交换,因
此,该同源染色体形成的染色单体上的基因序列依次为:ABCD●E、adcb●e、adD●E 和 e●bcCBA 或 ABCD
第 12页/共 21页
●E、adcb●e、adCBA 和 e●bcD●E,而形成的染色体桥随机断裂的过程中能产生 bcD●E,而 ebcAB 的
基因序列是不可能出现的,A 正确;
B、次级卵母细胞正常染色体上的基因序列为 ABCD●E,倒位后次级卵母细胞中一条染色单体上基因序列
可能有 ABCD●E、adcb●e、adD●E、e●bcCBA、ABCD●E、adcb●e、adCBA、e●bcD●E、形成的染
色体桥随机断裂的过程中能产生 bcD●E,次级卵细胞分裂后产生卵细胞,由于可能随机断裂,故卵细胞的
基因组成最多有 10 种可能,B 正确;
C、若卵细胞的基因组成是 Dcbe,说明与之来自同一个次级卵母细胞的第二极体可能是 E,结合图示可知,
另外一个第一极体产的两个第二极体是 ABCDE、adcbe,C 正确;
D、结合图示可知,若卵细胞基因组成是 EDc,则双着丝粒桥断裂位点可能发生在右侧环状结构的发生在 c、
b 之间,D 错误。
故选 D。
15. 科学家利用转基因技术将两个绿色荧光蛋白(GFP)基因导入玉米基因组,获得能发出绿色荧光的转基
因玉米 T0。已知 GFP 基因纯合致死。将 T0 自交得 F1,取 F1 中能发出绿色荧光的一株玉米自交得 F2。理论
上,F2 植株中不可能出现的情况是( )
A. 全部发出绿色荧光 B. 1/2 发出绿色荧光
C. 8/9 发出绿色荧光 D. 2/3 发出绿色荧光
【答案】B
【解析】
【详解】A、若两个 GFP 基因导入同源染色体的不同位置,F₁中发荧光的个体自交(G₁g2//g₁G₂自交),F2 植
株全部发出绿色荧光,A 正确;
B、若 F1 为双杂合且连锁,后代发荧光的占 2/3 或 1,不可能出现 1/2,B 错误;
C、若 F1 为双杂合且自由组合,后代不发荧光的占 1/3×1/3=1/9,则发荧光的占 8/9 ,C 正确;
D、单杂合个体自交可出现 2/3 发荧光,D 正确。
故选 B。
二、非选择题
16. 为探究不同补光灯对大棚草莓光合生长、果实产量和品质的综合影响,科研人员进行了实验(各组均补
光 4h/d,其他条件均适宜),结果如表所示。
第 13页/共 21页
叶片净光合速 单果均 结果数
组 红蓝 叶绿素含量
光源 率 重 (个 别 光比 (mg·g-1)
(μml·m-2·s-1) (g) /m2)
LED
T1 4.9∶1 1.93 17.03 16.22 381
灯
LED
T2 3.0∶1 2.31 16.32 16.06 356
灯
荧光
T3 1.9∶1 1.79 16.32 12.34 337
灯
注:LED 灯和荧光灯均为冷光源。
(1)纸层析法分离叶绿体色素时,滤纸条自上而下第______条带为叶绿素 a。
(2)利用冷光源补光的优点是______,所补光质组成主要为红光和蓝光的原因是______,且______光更有
利于有机物的合成。
(3)结合表中数据分析,草莓产量最高的是______组。与 T2 组相比,T3 组处理下的草莓叶片净光合速率
相等,但草莓产量不高,原因可能是______。
【答案】(1)三##3
(2) ①. 不会使大棚内温度过高,从而避免影响草莓的光合作用和生长发育 ②. 光合色素主要吸
收红光和蓝紫光 ③. 红
(3) ①. T1 ②. 荧光灯不利于草莓叶片光合产物的输出,光合产物主要用于根茎叶生长
【解析】
【分析】光合作用包括光反应和暗反应两个阶段,其中光反应包括水的光解和 ATP 的生成,暗反应包括二
氧化碳的固定和三碳化合物的还原等。光反应发生场所在叶绿体的类囊体薄膜上,色素吸收、传递和转换
光能,并将一部分光能用于水的光解生成 NADPH 和氧气,另一部分光能用于合成 ATP,暗反应发生场所是叶
绿体基质中。
【小问 1 详解】
纸层析法分离叶绿体色素时,滤纸条上的色素带从上到下依次是胡萝卜素、叶黄素、叶绿素 a、叶绿素 b,
第 14页/共 21页
CK
不补
光
— 1.13 16.04 11 95 305
所以第三条带为叶绿素 a。
【小问 2 详解】
若补光时温度过高,会影响草莓的酶活性、气孔开闭等生理过程,而冷光源(如 LED 灯、荧光灯)的优
点是不会使大棚内温度过高,从而避免影响草莓的生长发育;由于叶绿体中的光合色素主要吸收红光和蓝
紫光,这两种光可以有效被光合色素吸收,用于光合作用,故所补光质主要为红光和蓝光;据表可知,红
蓝光比高的组,叶绿素的含量及叶片净光合速率都较高,所以红光更有利于有机物的合成。
【小问 3 详解】
草莓产量的计算可以通过单果均重 × 结果数来判断,据表可知,T1 组单果均重 16.22g,结果数 381 个/m2,
T2 组单果均重 16.06g,结果数 356 个/m2,T3 组单果均重 12.34g,结果数 337 个/m2,计算可知 T1 组产
量最高,所以草莓产量最高的是 T1 组;与 T2 组相比,T3 组处理下的草莓叶片净光合速率相等,但草莓产
量不高,原因可能是荧光灯不利于草莓叶片光合产物的输出,光合产物主要用于根茎叶生长(营养生长),
所以荧光灯处理下的草莓叶片净光合速率较高,根茎叶的生长旺盛,但草莓的产量不高。
17. miRNA 是真核生物中广泛存在的一类非编码 RNA,是一种重要的基因表达调控因子。下图表示线虫细
胞中 miRNA 基因调控 lin-14 基因表达的相关作用机制。
(1)lin-14 基因与 DNA 的关系是______,它与 miRNA 基因的根本区别是______。
(2)图中过程 A 需要的酶是______,直接参与蛋白质多肽链合成的 RNA 有______。
(3)据图可知,当 miRNA 基因表达活跃时,lin-14 蛋白合成量将______(填“增加”或“减少”),miRNA 基
因抑制 lin-14 基因表达的机理是_______。
(4)外源 RNA 进入动物细胞后,经加工可形成与 RISC-miRNA 复合物类似的 siRNA 沉默复合物,科研人
员据此研究防治植物虫害的 RNA 生物农药。根据 RNA 的特性及其作用机理,推测 RNA 农药的优点有
_______。
【答案】(1) ①. lin - 14 基因是 DNA 上有遗传效应的片段 ②. 碱基的排列顺序不同
第 15页/共 21页
(2) ①. RNA 聚合酶 ②. mRNA、tRNA、rRNA
(3) ①. 减少 ②. miRNA 与形成 RISC - miRNA 复合物,与 lin - 14 基因转录形成的 mRNA 结合,
进而抑制 lin - 14 基因的表达(翻译过程)
(4)具有特异性,对其他生物没有危害;容易降解,不会污染环境
【解析】
【分析】基因的表达包括转录和翻译,其中转录是以 DNA 的一条链为模 板,在 RNA 聚合酶的作用下合成
RNA 的过程其原料是四种核糖核苷酸。
【小问 1 详解】
基因是有遗传效应的 DNA 片段,所以 lin - 14 基因是 DNA 上有遗传效应的片段。基因(DNA)与 miRNA
基因的根本区别是碱基的排列顺序不同。
【小问 2 详解】
图中过程A是转录,转录需要RNA聚合酶来催化RNA的合成。直接参与蛋白质多肽链合成的RNA有mRNA
(作为模板)、tRNA(转运氨基酸)、rRNA(参与核糖体的构成,核糖体是蛋白质合成的场所)。
【小问 3 详解】
当 miRNA 呈过表达活跃时,会形成 RISC - miRNA 复合物,抑制 lin - 14 基因的表达,所以 lin - 14 蛋白合
成量将减少。 miRNA 基因抑制 lin - 14 基因表达的机理是 miRNA 形成 RISC - miRNA 复合物,与 lin - 14
基因转录形成的 mRNA 结合,进而抑制 lin - 14 基因的表达(翻译过程)。
【小问 4 详解】
外源 RNA 进入细胞后,经加工可形成 siRNA 引导的沉默复合蛋白,科研人员据此研究防治植物虫害的 RNA
生物农药。根据 RNA 的特性及其作用机理,分析 RNA 农药的优点有:具有特异性,对其他生物没有危害;
容易降解,不会污染环境。
18. 肠易激综合征(IBS)是临床常见 胃肠病之一,患者会出现腹痛、腹胀和排便频率改变等症状,遗传、
饮食、肠道感染、精神心理因素等均可能诱发 IBS。人体在应激状态下也容易引发 IBS,其机制如图所示。
注:(+)表示促进、(—)表示抑制,CRH 表示促肾上腺皮质激素释放激素,ACTH 表示促肾上腺皮质激素,
第 16页/共 21页
CORT 表示皮质酮,下丘脑—垂体—肾上腺皮质轴(HPA 轴)。
(1)应激源导致 CRH 分泌增加是______调节的结果。
(2)副交感神经兴奋可导致多种促炎细胞因子的释放量______,促炎细胞因子和 CORT 在诱导 IBS 发病方
面表现出______作用。
(3)与CORT调节生命活动的方式相比,副交感神经产生乙酰胆碱调节生命活动的方式具有的特点是______
(答出 2 点即可)。
(4)从稳态调节机制的角度,解释长期精神压力引发肠道功能紊乱的原因______。
【答案】(1)神经 (2) ①. 减少 ②. 协同
(3)作用准确、反应迅速
(4)长期精神压力,机体处于应激状态,通过下丘脑—垂体—肾上腺皮质轴分泌的 CORT 增多,同时相关
神经中枢抑制副交感神经,导致多种促炎细胞因子增多,从而引发相应症状
【解析】
【分析】分级调节是一种分层控制的方式,比如下丘脑能够控制垂体,再由垂体控制相关腺体。反馈调节
是一种系统自我调节的方式,指的是系统本身工作的效果,反过来又作为信息调节该系统的工作。反馈调
节是生命系统中非常普遍的调节机制,有正反馈和负反馈调节两种方式。
【小问 1 详解】
神经调节的结构基础是反射弧,据图可知,应激源刺激导致下丘脑释放 CRH,经过了完整的反射弧,属于
神经调节。
【小问 2 详解】
结合图示可知,副交感神经兴奋可抑制乙酰胆碱的释放,抑制巨噬细胞释放促炎细胞因子,导致多种促炎
细胞因子的释放量减少;巨噬细胞释放的促炎细胞因子增多,引发肠道炎症,CORT 也能引发肠道炎症,两
者为协同作用。
【小问 3 详解】
CORT 属于激素,参与体液调节,乙酰胆碱属于神经递质,参与神经调节,与体液调节相比,神经调节作用
途径为反射弧、作用范围准确、比较局限、作用时间短暂、反应迅速。
【小问 4 详解】
目前普遍认为,内环境稳态的调节机制是结合图可知,长期精神压力引发肠道功能紊乱的原因为:长期精
神压力,机体处于应激状态,通过下丘脑—垂体—肾上腺皮质轴分泌的 CORT 增多,同时相关神经中枢抑
制副交感神经,导致多种促炎细胞因子增多,从而引发相应症状。
19. 乙烯受体是乙烯感受和转导信号的初始元件,广泛存在于各种植物中,并决定植物各种组织对乙烯反应
第 17页/共 21页
的敏感性。通过对多种植物研究表明,钝化植物对外源乙烯的敏感性比抑制内源乙烯的生物合成更为有效
地延长植物的采后寿命。科学家从草莓中提取乙烯受体 Ers1 基因,通过基因工程将 Ers1 基因反向连接在启
动子后,筛选转入反义 Ers1 基因的草莓,达到延长储藏期的效果。回答下列问题:
(1)草莓 DNA 的提取:取草莓植株叶片,置于预冷的研钵中,加入液氮研磨至粉碎后,加入 400μLSDS
DNA 提取液继续研磨,提取液中含有______可防止 DNA 被水解。待充分研磨后收集至离心管中,离心后
取①于另一干净离心管中,加入 200μL 异丙醇,离心 10min 之后弃去管中的②,加入 80μL 体积分数为 70%
的乙醇,离心 5min 之后取③保存。过程中的①②③分别是______(填“上清液”或“沉淀”)。
(2)通过上述方法获得 DNA 后,需要通过 PCR 技术进行扩增 Ers1 基因(如图 1)。为使目的基因与质粒
连接,在设计 PCR 引物扩增 Ers1 基因时需添加限制酶 XhⅠ的识别序(3′—GAGCTC—5′)。已知 Ers1 基
因左端①处的碱基序列为 5′—TTCCAATTTTAA—3′,则其中一种引物设计的序列是 5′______3′。在 PCR 体
系中,加入的 dNTP 可提供______。
(3)经 XhⅠ酶切后的载体和 Ers1 基因进行连接(如图),连接产物经筛选得到的载体主要有三种:单个
载体自连、Ers1 基因与载体正向连接、Ers1 基因与载体反向连接。为鉴定这 3 种连接方式,选择 HpaⅠ酶
和 BamHⅠ酶对筛选的载体进行双酶切,并对酶切后的 DNA 片段进行电泳分析,请在图 2 中画出电泳结果,
需标明电泳片段 DNA 大致长度______。
第 18页/共 21页
【答案】(1) ①. DNA 酶抑制剂 ②. 上清液、上清液、沉淀
(2) ①. CTCGAGTTCCAATTTTAA ②. 原料和能量
(3)
【解析】
【分析】1、基因工程技术的基本步骤:(1)目的基因的获取;(2)基因表达载体的构建;(3)将目的基因
导入受体细胞;(4)目的基因的检测与鉴定。
2、利用 PCR 可以在体外进行 DNA 片段的扩增。PCR 利用了 DNA 的热变性原理,通过调节温度来控制 DNA
双链的解聚与结合 PCR 仪实质上就是一台能够自动调控温度的仪器。一次 PCR 一般要经历 30 次循环 DNA
分子具有可解离的基团,在一定的 pH 下,这些基团可以带上正电荷或负电荷。在电场的作用下,这些带电
分子会向着与它所带电荷相反的电极移动,这个过程就是电泳。PCR 的产物一般通过琼脂糖凝胶电泳来鉴
定。在凝胶中 DNA 分子的迁移速率与凝胶的浓度、DNA 分子的大小和构象等有关。凝胶中的 DNA 分子通
过染色,可以在波长为 300nm 的紫外灯下被检测出来。
3、基因表达载体的组成:目的基因+启动子+终止子+标记基因。启动子是 RNA 聚合酶特异性识别和结合的
DNA 序列,是基因的一个组成部分,控制基因表达(转录)的起始时间和表达的程度。终止子是给予 RNA
聚合酶转录终止信号的 DNA 序列。
【小问 1 详解】
取草莓植株叶片,置于预冷的研钵中,加入液氮研磨至粉碎后,加入 400μLSDSDNA 提取液继续研磨,提
取液中含有 DNA 酶抑制剂,防止 DNA 被核酸内切酶水解。待充分研磨后收集至离心管中离心,沉淀物中含
第 19页/共 21页
细胞结构等其他杂质,上清液中含有 DNA,故离心后取①上清液于另一干净离心管中,加入 200μL 异丙醇,
离心 10min 之后沉淀中含有 DNA,故弃去管中的②上清液,加入 80μL 体积分数为 70%的乙醇,DNA 不溶
于乙醇,部分蛋白质杂质可溶于乙醇,故离心 5min 之后取③沉淀保存。即过程中的①②③分别是上清液、
上清液、沉淀。
【小问 2 详解】
图中有磷酸基团连接处为 5'端,-OH 连接处为 3'端,由题意得,Ersl 基因左端①处的碱基序列为 5
'-TTCCAATTTTAA-3',故可设计引物 5'-TTCCAATTTTAA-3',在设计 PCR 引物扩增 Ers1 基因时需添加识
别序列为 5'-CTCGAG-3'的限制酶 XhⅠ识别序列,故其中一种引物设计的序列是 5
'-CTCGAGTTCCAATTTTAA-3'。在 PCR 体系中,dNTP(脱氧核苷三磷酸)在反应过程中可以提供原料(合
成 DNA 的脱氧核苷酸)和能量(dNTP 水解会释放能量)。PCR 产物通过电泳进行分离后,可切下相应的目
的条带并回收,以获得纯化的 Ers1 基因片段。
【小问 3 详解】
经 XhI 酶切后的载体和 Ers1 基因进行连接(如图),连接产物经筛选得到的载体主要有三种:单个载体自
连、Ers1 基因与载体正向连接、Ers1 基因与载体反向连接。若连接产物为单个载体自连,载体上没有 BamHI
酶识别位点,则使用 HpaI 酶和 BamHI 酶切割后,产生 6000bp 的产物;Ers1 基因与载体正向连接,重组载
体上存在 1 个 BamHI 酶和 1 个 HpaI 酶识别位点,BamHI 酶和 HpaI 酶识别位点之间的距离为 200+(700-100)
=800,故使用双酶切后的产物为 800bp 和 6000+700-800=5900bp;若 Ers1 基因与载体反向连接,则 BamHI
酶和 HpaI 酶识别位点之间的距离为 200+100=300bp,双酶切后的产物为 300bp 和 6000+700-300=6400bp,
故电泳结果如图。
20. 直链淀粉含量与米饭口感呈负相关,是影响稻米品质的主要因素。光合作用产生的蔗糖经过一系列反应
生成支链淀粉,支链淀粉经过淀粉合酶Ⅰ(GBSSI,由 W 基因编码)催化后得到直链淀粉。科研人员对某
品系水稻诱变后筛选到了支链淀粉含量分数>95%的突变体,但种子干重明显下降。进一步研究发现,W 基
因编码区替换了 10 个碱基对突变为 Wr 基因,Wr 基因编码的 GBSSI 蛋白分子量明显变小,且不能起催化
作用,也不影响 W 基因的表达。
(1)W 基因会影响稻米 品质,原因是______。
(2)突变体水稻的基因型为______。Wr 基因编码蛋白质分子量变小的原因最可能是______。
(3)水稻的叶形有正常叶和卷曲叶,分别由 A、a 控制;叶色有绿色叶和白条纹叶,分别由 B、b 控制。为
获得口感好、产量高的水稻品种,科研人员对两株高产水稻(基因型 AaBb)进行基因改造,使每株水稻中
的一个 W 基因替换为 Wr 基因,再将两株水稻自交获得的种子分别装袋,从每袋中选出部分支链淀粉含量
分数>95%的种子,分别提取胚中与叶形、叶色相关的基因进行 PCR,并进行电泳分析,每袋分别出现了三
第 20页/共 21页
种电泳结果如下,已知条带Ⅳ代表基因 b。
为了在幼苗期就能选育出所结籽粒支链淀粉含量高的植株,应选择______(填“袋 1”或“袋 2”)中的种子进
行种植,叶形和叶色表型为______的幼苗即为所需植株。
【答案】(1)直链淀粉含量是影响稻米品质的主要因素;W 基因可通过控制淀粉合酶Ⅰ的合成控制支链淀
粉到直链淀粉的转化,导致稻米中直链淀粉含量高
(2) ①. WrWr ②. 较 W 基因,Wr 基因编码区转录形成的 mRNA 中提前出现了终止密码子,翻译
提前终止
(3) ①. 袋 1 ②. 正常白条纹叶或卷曲白条纹叶
【解析】
【分析】基因控制生物性状的两种方式:一是通过控制酶的合成来控制代谢过程,进而控制生物体的性状;
二是通过控制蛋白质的结构直接控制生物体的性状。
【小问 1 详解】
已知直链淀粉含量与米饭口感呈负相关,是影响稻米品质的主要因素,而 W 基因编码的淀粉合酶 I 能将支
链淀粉转化为直链淀粉,导致稻米中直链淀粉含量高,稻米品质变差,因此 W 基因会影响稻米的品质。
【小问 2 详解】
分析题意可知,Wr 基因不影响 W 基因的表达,因此可说明突变体内不含 W 基因,因此突变体的基因型为
WrWr。mRNA 是翻译的模板,可合成相应的肽链(蛋白质),Wr 基因编码蛋白质分子量变小可能是与 W 基
因相比,Wr 基因编码区转录形成的 mRNA 中提前出现了终止密码子,使翻译提前终止。
【小问 3 详解】
由图可知,袋 2 中不含条带Ⅳ,即不含基因 b,由于 Wr 与 b 基因连锁,因此为了在幼苗期就能选育出所结
籽粒支链淀粉含量高的植株,应选择袋 1 中的种子进行种植;由于 b 基因控制的是白条纹叶,且与 A 和 a
之间可以自由组合,因此叶形和叶色表型为正常白条纹叶或卷曲白条纹叶的幼苗即为所需植株。
第 21页/共 21页
相关试卷
这是一份安徽省合肥市第一中学2026届高三上学期12月周测1生物试卷(Word版附解析),文件包含安徽省合肥市第一中学2025-2026学年高三上学期12月周测1生物试题原卷版docx、安徽省合肥市第一中学2025-2026学年高三上学期12月周测1生物试题Word版含解析docx等2份试卷配套教学资源,其中试卷共31页, 欢迎下载使用。
这是一份安徽合肥市第一中学2026届高三上学期12月月考生物试卷(PDF版含解析),文件包含生物试题pdf、生物答案pdf等2份试卷配套教学资源,其中试卷共16页, 欢迎下载使用。
这是一份安徽省合肥市第一中学2026届高三上学期12月教学质量测评生物试卷(含答案),共12页。
相关试卷 更多
- 1.电子资料成功下载后不支持退换,如发现资料有内容错误问题请联系客服,如若属实,我们会补偿您的损失
- 2.压缩包下载后请先用软件解压,再使用对应软件打开;软件版本较低时请及时更新
- 3.资料下载成功后可在60天以内免费重复下载
免费领取教师福利 




.png)




