


2026届河北省保定市唐县一中高三最后一模物理试题含解析
展开 这是一份2026届河北省保定市唐县一中高三最后一模物理试题含解析,共16页。试卷主要包含了考生必须保证答题卡的整洁等内容,欢迎下载使用。
1.答题前请将考场、试室号、座位号、考生号、姓名写在试卷密封线内,不得在试卷上作任何标记。
2.第一部分选择题每小题选出答案后,需将答案写在试卷指定的括号内,第二部分非选择题答案写在试卷题目指定的位置上。
3.考生必须保证答题卡的整洁。考试结束后,请将本试卷和答题卡一并交回。
一、单项选择题:本题共6小题,每小题4分,共24分。在每小题给出的四个选项中,只有一项是符合题目要求的。
1、AC、CD为两个倾斜角度不同的固定光滑斜面,其中,水平距离均为BC,两个完全相同且可视为质点的物块分别从A点和D点由静止开始下滑,不计一切阻力,则( )
A.沿AC下滑的物块到底端用时较少
B.沿AC下滑的物块重力的冲量较大
C.沿AC下滑的物块到底端时重力功率较小
D.沿AC下滑的物块到底端时动能较小
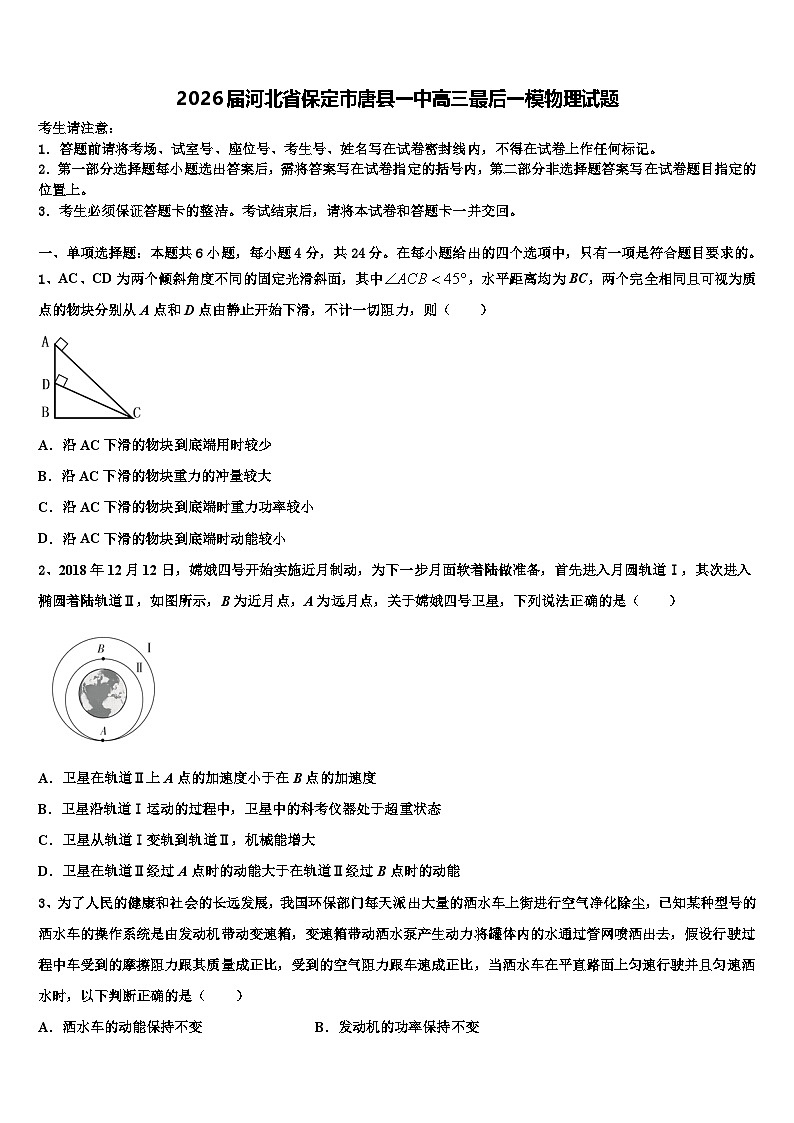
2、2018年12月12日,嫦娥四号开始实施近月制动,为下一步月面软着陆做准备,首先进入月圆轨道Ⅰ,其次进入椭圆着陆轨道Ⅱ,如图所示,B为近月点,A为远月点,关于嫦娥四号卫星,下列说法正确的是( )
A.卫星在轨道Ⅱ上A点的加速度小于在B点的加速度
B.卫星沿轨道Ⅰ运动的过程中,卫星中的科考仪器处于超重状态
C.卫星从轨道Ⅰ变轨到轨道Ⅱ,机械能增大
D.卫星在轨道Ⅱ经过A点时的动能大于在轨道Ⅱ经过B点时的动能
3、为了人民的健康和社会的长远发展,我国环保部门每天派出大量的洒水车上街进行空气净化除尘,已知某种型号的洒水车的操作系统是由发动机带动变速箱,变速箱带动洒水泵产生动力将罐体内的水通过管网喷洒出去,假设行驶过程中车受到的摩擦阻力跟其质量成正比,受到的空气阻力跟车速成正比,当洒水车在平直路面上匀速行驶并且匀速洒水时,以下判断正确的是( )
A.洒水车的动能保持不变B.发动机的功率保持不变
C.牵引力的功率要随时间均匀减小D.牵引力大小跟洒水时间成反比
4、一根细线一端系一小球(可视为质点),另一端固定在光滑圆锥顶上,如图所示,设小球在水平面内做匀速圆周运动的角速度为ω,细线的张力为FT,则FT随ω2变化的图象是( )
A.B.
C.D.
5、一含有理想变压器的电路如图所示,交流电源输出电压的有效值不变,图中三个电阻R完全相同,电压表为理想交流电压表,当开关S断开时,电压表的示数为U0;当开关S闭合时,电压表的示数为.变压器原、副线圈的匝数比为( )
A.5B.6C.7D.8
6、如图所示,是匀强电场中一个椭圆上的三个点,其中点的坐标为,点的坐标为,点的坐标为,两点分别为椭圆的两个焦点,三点的电势分别为、、,椭圆所在平面与电场线平行,元电荷,下列说法中正确的是( )
A.点的电势为
B.点的电势为
C.匀强电场的场强大小为
D.将一个电子由点移到点,电子的电势能增加
二、多项选择题:本题共4小题,每小题5分,共20分。在每小题给出的四个选项中,有多个选项是符合题目要求的。全部选对的得5分,选对但不全的得3分,有选错的得0分。
7、两个质量相等、电荷量不等的带电粒子甲、乙,以不同的速率沿着HO方向垂直射入匀强电场,电场强度方向竖直向上,它们在圆形区域中运动的时间相同,其运动轨迹如图所示。不计粒子所受的重力,则下列说法中正确的是( )
A.甲粒子带正电荷
B.乙粒子所带的电荷量比甲粒子少
C.甲粒子在圆形区域中电势能变化量小
D.乙粒子进入电场时具有的动能比甲粒子大
8、如图甲所示,A、B两平行金属板长为,两板间加如图乙所示的方波电压(图中所标数据均为已知量),质量为m、电荷量为q的带电粒子从两板中线左端O点在t=0时刻以的速度平行金属板射入两板间,结果粒子在上板右端边缘附近射出,不计粒子的重力,则
A.粒子带正电
B.粒子从板间射出时的速度大小仍等于
C.两金属板的距离为
D.要使粒子仍沿中线射出,粒子从O点射入的时刻为,
9、如图为乒乓球发球机的工作示意图。若发球机从球台底边中点的正上方某一固定高度连续水平发球,球的初速度大小随机变化,发球方向也在水平面内不同方向随机变化。若某次乒乓球沿中线恰好从中网的上边缘经过,落在球台上的点,后来另一次乒乓球的发球方向与中线成角,也恰好从中网上边缘经过,落在桌面上的点。忽略空气对乒乓球的影响,则( )
A.第一个球在空中运动的时间更短
B.前后两个球从发出至到达中网上边缘的时间相等
C.前后两个球发出时的速度大小之比为
D.两落点到中网的距离相等
10、如图,正点电荷固定在O点,以O为圆心的同心圆上有a、b、c三点,一质量为m、电荷量为-q的粒子仅在电场力作用下从a点运动到b点,速率分别为va、vb.若a、b的电势分别为φa、φb,则
A.a、c两点电场强度相同B.粒子的比荷
C.粒子在a点的加速度大于在b点的加速度D.粒子从a点移到b点,电场力做正功,电势能减少
三、实验题:本题共2小题,共18分。把答案写在答题卡中指定的答题处,不要求写出演算过程。
11.(6分)某同学用如图所示的实验器材来探究产生感应电流的条件.
(1)图中已经用导线将部分器材连接,请补充完成图中实物间的连线________.
(2)若连接好实验电路并检查无误后,闭合开关的瞬间,观察到电流计指针发生偏转,说明线圈______(填“A”或“B”)中有了感应电流.开关闭合后,他还进行了其他两项操作尝试,发现也产生了感应电流,请写出两项可能的操作:
①_________________________________;
②_________________________________.
12.(12分)用如图实验装置验证m1、m2组成的系统机械能守恒。m2从高处由静止开始下落,m1上拖着的纸带打出一系列的点,对纸带上的点迹进行测量,即可验证系统机械能守恒定律。下图给出的是实验中获取的一条纸带:两物体从静止释放,0是打下的第一个点,每相邻两计数点间还有4个点(图中未标出),计数点间的距离如图所示。已知m1= 50g、m2=150g ,交流电的频率为50Hz,g取9.8m/s2则:(结果保留两位有效数字)
(1)在纸带上打下记数点5时的速度v=_________m/s;
(2)在计数点0到计数点5过程中系统动能的增量△EK=_________J,系统势能的减少量△EP=_________J;
(3)实验结论:______________。
四、计算题:本题共2小题,共26分。把答案写在答题卡中指定的答题处,要求写出必要的文字说明、方程式和演算步骤。
13.(10分)某种弹射装置的示意图如图所示,光滑的水平导轨MN右端N处于倾斜传送带理想连接,传送带长度L=15.0m,皮带以恒定速率v=5m/s顺时针转动,三个质量均为m=1.0kg的滑块A、B、C置于水平导轨上,B、C之间有一段轻弹簧刚好处于原长,滑块B与轻弹簧连接,C未连接弹簧,B、C处于静止状态且离N点足够远,现让滑块A以初速度v0=6m/s沿B、C连线方向向B运动,A与B碰撞后粘合在一起.碰撞时间极短,滑块C脱离弹簧后滑上倾角θ=37°的传送带,并从顶端沿传送带方向滑出斜抛落至地面上,已知滑块C与传送带之间的动摩擦因数μ=0.1,重力加速度g=10m/s2,sin37°=0.6,cs37°=0.1.
(1)滑块A、B碰撞时损失的机械能;
(2)滑块C在传送带上因摩擦产生的热量Q;
(3)若每次实验开始时滑块A的初速度v0大小不相同,要使滑块C滑离传送带后总能落至地面上的同一位置,则v0的取值范围是什么?(结果可用根号表示)
14.(16分)一半球形玻璃砖,球心为O,OA和OB与竖直方向间的夹角均为30°。一束光线射向A点,折射光线恰好竖直向下射到C点,已知该玻璃砖折射率为。
(1)求射向A点的光线与竖直方向的夹角;
(2)从B点射入的光线折射后恰好过C点,求折射光线BC与虚线BO夹角的正弦值。
15.(12分)如图所示,一透明玻璃半球竖直放置,OO′为其对称轴,O为球心,球半径为R,球左侧为圆面,右侧为半球面。现有一束平行光从其左侧垂直于圆面射向玻璃半球,玻璃半球的折射率为,设真空中的光速为c,不考虑光在玻璃中的多次反射。
(1)求从左侧射入能从右侧射出的入射光束面积占入射面的比例;
(2)从距O点正上方的B点入射的光线经玻璃半球偏折后到达对称轴OO′上的D点(图中未画出),求光从B点传播到D点的时间。
参考答案
一、单项选择题:本题共6小题,每小题4分,共24分。在每小题给出的四个选项中,只有一项是符合题目要求的。
1、A
【解析】
A.由于两者水平距离相同,均可用水平距离表示出运动时间,设水平距离为x,斜面倾角为,则:
得:
则倾角越大用时越少,A正确;
B.重力冲量:
沿轨道AC下滑的物块到底端用时较小,重力的冲量较小,B错误;
CD.由动能定理:
可知沿轨道AC下滑的物块重力做功大,所以到底端时速度大,动能较大;沿轨道AC下滑的物块到底端时速度大,倾斜角度θ大,由重力瞬时功率功率:
可知其重力瞬时功率较大,C错误,D错误。
故选A。
2、A
【解析】
A.卫星在轨道II上运动,A为远月点,B为近月点,卫星运动的加速度由万有引力产生
即
所以可知卫星在B点运行加速度大,故A正确;
B.卫星在轨道I上运动,万有引力完全提供圆周运动向心力,故卫星中仪器处于完全失重状态,故B错误;
C.卫星从轨道Ⅰ变轨到轨道Ⅱ,需要点火减速,所以从轨道Ⅰ变轨到轨道Ⅱ,外力做负功,机械能减小,故C错误;
D.卫星从A点到B点,万有引力做正功,动能增大,故卫星在轨道Ⅱ经过A点时的动能小于在轨道Ⅱ经过B点时的动能,故D错误。
故选A。
3、C
【解析】
以车和水为研究对象,受力分析可知,水平方向受牵引力、摩擦阻力和空气阻力作用,由题意,车受到的摩擦阻力跟其质量成正比,受到的空气阻力跟车速成正比,根据牛顿第二定律知,
F-f-kv=ma
当洒水车在平直路面上匀速行驶并且匀速洒水时,车与水的质量在减小,故摩擦阻力在减小,空气阻力恒定不变,则牵引力在减小,合力为零。
A.洒水车的质量减小,速度不变,故动能减小,故A错误。
B.发动机的功率P=Fv,牵引力减小,速度不变,则发动机的功率减小,故B错误。
CD.牵引力F=f+kv,洒水车的质量随时间均匀减小,则牵引力的大小随洒水时间均匀减小,但不成反比。牵引力功率随时间均匀减小,故C正确,D错误。
故选C。
4、C
【解析】
由题知小球未离开圆锥表面时细线与竖直方向的夹角为θ,用L表示细线长度,小球离开圆锥表面前,细线的张力为FT,圆锥对小球的支持力为FN,根据牛顿第二定律有
FTsinθ-FNcsθ=mω2Lsinθ
FTcsθ+FNsinθ=mg
联立解得
FT=mgcsθ+ω2mLsin2θ
小球离开圆锥表面后,设细线与竖直方向的夹角为α,根据牛顿第二定律有
FTsinα=mω2Lsinα
解得
FT=mLω2
故C正确。
故选C。
5、B
【解析】
设变压器原、副线圈匝数之比为k,当开关断开时,副线圈电压为,根据欧姆定律得副线圈中电流为:,则原线圈中电流为:,则交流电的输出电压为:①;当S闭合时,电压表的示数为,则副线圈的电压为,根据欧姆定律得:,则原线圈中电流为:,则交流电的输出电压为:②;①②联立解得k=6,故B正确.
6、B
【解析】
A.根据椭圆关系可知两点与点的距离:
,
由得:
,,
根据U=Ed得:
,
所以:
,
可知
,
轴即为一条等势线,电场强度方向指向轴负方向,点电势为5V,故A错误;
B.由电场线与等势面关系得,得
,
故B正确;
C.电场强度:
,
C错误;
D.根据得:
,
故电子的电势能减少,故D错误。
故选:B。
二、多项选择题:本题共4小题,每小题5分,共20分。在每小题给出的四个选项中,有多个选项是符合题目要求的。全部选对的得5分,选对但不全的得3分,有选错的得0分。
7、AC
【解析】
A.甲粒子向上偏转,所受的电场力向上,与电场方向相同,故甲粒子带正电荷,A正确;
B.两个粒子竖直方向都做初速度为零的匀加速直线运动,有
y==
E、t、m相等,则
y∝q
可知,乙粒子所带的电荷量比甲粒子多,B错误;
C.电场力对粒子做功为
甲粒子电荷量少,偏转位移小,则电场力对甲粒子做功少,其电势能变化量小,C正确;
D.水平方向有
x=v0t
相同时间内,乙粒子的水平位移小,则乙粒子进入电场时初速度小,初动能就小,D错误。
故选AC。
8、BC
【解析】
A.由于粒子射入两板间的速度,因此粒子穿过两板的时间为,粒子从t
=0时刻射入两板间,结果粒子在上板右端附近射出,说明粒子射入两板间后,在竖直方向开始受到的电场力向上,由于开始时为正,上板带正电,表明粒子带负电,选项A错误;
B.从t=0时刻开始,在一个周期内,粒子在垂直于金属板方向上先做初速度为零的匀加速运动后做匀减速运动到速度为零,因此粒子从板间射出时速度大小仍等于,选项B正确;
C.两板间的电场强度,粒子的加速度
则
求得
选项C正确;
D.要使粒子仍沿中线射出,则粒子从O点射入的时刻,n=0,1,2……,选项D错误;
故选BC.
9、BD
【解析】
A.乒乓球发球机从固定高度水平发球,两个球的竖直位移相同,由
可知,两个球在空中的运动时间相等,故A错误;
B.由于发球点到中网上边缘的竖直高度一定,所以前后两个球从发出至到达中网上边缘的时间相等,故B正确;
C.两球均恰好从中网上边缘经过,且从发出至到达中网上边缘的时间相等,由
可知前后两个球发出时的速度大小之比等于位移大小之比,为,故C错误;
D.前后两球发出时速度大小之比为,且在空中运动时间相同,故水平位移之比为,结合几何关系可知,两落点到中网的距离相等,故D正确。
故选BD。
10、BC
【解析】
A.根据正点电荷电场的特征可知,a、c两点电场强度大小相同,方向不同,故A错误;
B.电荷量为-q的粒子仅在电场力作用下从a点运动到b点,由能量守恒定律,
-qφa=-qφb,
解得
,
选项B正确;
C.根据点电荷电场强度公式可知,a点的电场强度大于b点,粒子在a点所受的库仑力大于在b点所受的库仑力,由牛顿第二定律可知粒子在a点的加速度大于在b点的加速度,故C正确;
D.电荷量为-q的粒子粒子从a点移到b点,克服电场力做功,电势能增大,选项D错误.
三、实验题:本题共2小题,共18分。把答案写在答题卡中指定的答题处,不要求写出演算过程。
11、 (2)B; 将滑动变阻器的滑片快速滑动; 将线圈A(或铁芯)快速抽出;断开开关的瞬间.
【解析】
感应电流产生的 条件:穿过闭合线圈的磁通量发生变化,所以要想探究这个问题就要从这个条件出发,尽可能的改变穿过线圈B的磁通量,达到电流计发生偏转的效果.
【详解】
(1)连接实物图如图所示:
(2)闭合开关的瞬间,观察到电流计指针发生偏转,说明线圈B中有了感应电流,
根据感应电流产生的 条件:穿过闭合线圈的磁通量发生变化即可,所以要想是电流计指针发生偏转,则还可以采取的措施为:将线圈A(或铁芯)快速抽出;断开开关的瞬间
12、2.4 0.58 0.59 在误差允许的范围内,两物体组成的系统在运动过程中机械能守恒
【解析】
(1)[1]在纸带上打下计数点5时的速度:
(2)[2]在计数点0到计数点5过程中,系统动能的增量为:
[3]系统重力势能减小量为:
(3)[4[根据前面的数据,可以得到:在误差允许的范围内,两物体组成的系统在运动过程中机械能守恒。
四、计算题:本题共2小题,共26分。把答案写在答题卡中指定的答题处,要求写出必要的文字说明、方程式和演算步骤。
13、 (1) (2) (3)
【解析】
试题分析:(1)A、B碰撞过程水平方向的动量守恒,由此求出二者的共同速度;由功能关系即可求出损失的机械能;(2)A、B碰撞后与C作用的过程中ABC组成的系统动量守恒,应用动量守恒定律与能量守恒定律可以求出C与AB分开后的速度,C在传送带上做匀加速直线运动,由牛顿第二定律求出加速度,然后应用匀变速直线运动规律求出C相对于传送带运动时的相对位移,由功能关系即可求出摩擦产生的热量.(3)应用动量守恒定律、能量守恒定律与运动学公式可以求出滑块A的最大速度和最小速度.
(1)A与B位于光滑的水平面上,系统在水平方向的动量守恒,设A与B碰撞后共同速度为,选取向右为正方向,对A、B有:
碰撞时损失机械能
解得:
(2)设A、B碰撞后,弹簧第一次恢复原长时AB的速度为,C的速度为
由动量守恒得:
由机械能守恒得:
解得:
C以滑上传送带,假设匀加速的直线运动位移为x时与传送带共速
由牛顿第二定律得:
由速度位移公式得:
联立解得:x=11.25m<L
加速运动的时间为t,有:
所以相对位移
代入数据得:
摩擦生热
(3)设A的最大速度为,滑块C与弹簧分离时C的速度为,AB的速度为,则C在传送带上一直做加速度为的匀减速直线运动直到P点与传送带共速
则有:
根据牛顿第二定律得:
联立解得:
设A的最小速度为,滑块C与弹簧分离时C的速度为,AB的速度为,则C在传送带上一直做加速度为的匀加速直线运动直到P点与传送带共速
则有:
解得:
对A、B、C和弹簧组成的系统从AB碰撞后到弹簧第一次恢复原长的过程中
系统动量守恒,则有:
由机械能守恒得:
解得:
同理得:
所以
14、 (1)30°;(2)
【解析】
(1)光路图如下图所示,根据折射定律有
解得
∠EAG=60°
即入射光线与竖直方向的夹角为30°。
(2)由几何关系得
CO=Rsin30°=0.5R
AB=2CO= R
根据正弦定理
得
15、(1);(2)
【解析】
(1)设从左侧的A点入射,光在右侧半球面刚好发生全反射,由
sin=①
OA=Rsin②
S′=πOA2③
S=πR2④
由①~④式解得
=
(2)设距O点的光线射到半球面上的点为C点,入射角i=30°,设折射角为r,由:
=n⑤
得:
r=60°
由图知:
BC=R,CD=R⑥
光在玻璃中传播速度
v=⑦
t=+⑧
由⑤~⑧解得:
t=
相关试卷
这是一份2026届河北省保定市唐县一中高三最后一模物理试题含解析,共16页。试卷主要包含了考生必须保证答题卡的整洁等内容,欢迎下载使用。
这是一份2026届河北省保定唐县第一中学高考冲刺押题(最后一卷)物理试卷含解析,共17页。
这是一份2026届河北省保定市唐县一中高三下第一次测试物理试题含解析,共15页。
相关试卷 更多
- 1.电子资料成功下载后不支持退换,如发现资料有内容错误问题请联系客服,如若属实,我们会补偿您的损失
- 2.压缩包下载后请先用软件解压,再使用对应软件打开;软件版本较低时请及时更新
- 3.资料下载成功后可在60天以内免费重复下载
免费领取教师福利 




.png)




