搜索
      上传资料 赚现金

      2026届河北省廊坊市三河二中高三第一次调研测试物理试卷含解析

      • 722 KB
      • 2026-01-11 23:19:06
      • 37
      • 1
      • 教习网用户9316271
      加入资料篮
      立即下载
      2026届河北省廊坊市三河二中高三第一次调研测试物理试卷含解析第1页
      1/15
      2026届河北省廊坊市三河二中高三第一次调研测试物理试卷含解析第2页
      2/15
      2026届河北省廊坊市三河二中高三第一次调研测试物理试卷含解析第3页
      3/15
      还剩12页未读, 继续阅读

      2026届河北省廊坊市三河二中高三第一次调研测试物理试卷含解析

      展开

      这是一份2026届河北省廊坊市三河二中高三第一次调研测试物理试卷含解析,共15页。
      2.选择题必须使用2B铅笔填涂;非选择题必须使用0.5毫米黑色字迹的签字笔书写,字体工整、笔迹清楚。
      3.请按照题号顺序在各题目的答题区域内作答,超出答题区域书写的答案无效;在草稿纸、试题卷上答题无效。
      4.保持卡面清洁,不要折叠,不要弄破、弄皱,不准使用涂改液、修正带、刮纸刀。
      一、单项选择题:本题共6小题,每小题4分,共24分。在每小题给出的四个选项中,只有一项是符合题目要求的。
      1、 “儿童蹦极”中,拴在腰问左右两侧的是弹性橡皮绳.质量为m的小明如图所示静止悬挂时,两橡皮绳的拉力大小均恰为mg,若此时小明左侧橡皮绳断裂,则小明此时的
      A.加速度为零
      B.加速度a=g,沿原断裂橡皮绳的方向斜向下
      C.加速度a=g,沿未断裂橡皮绳的方向斜向上
      D.加速度a=g,方向竖直向下
      2、图甲是小型交流发电机的示意图,线圈绕垂直于匀强磁场的水平轴沿逆时针方向匀速转动,从图示位置开始计时,产生的交变电流随时间变化的图像如图乙所示,以下判断正确的是( )
      A.交流电的频率是100Hz
      B.0.02s时线圈平面与磁场方向平行
      C.0.02s时穿过线圈的磁通量最大
      D.电流表的示数为20A
      3、两电荷量分别为q1和q2的点电荷固定在x轴上的O、M两点,两电荷连线上各点电势φ随x变化的关系如图所示,其中C为ND段电势最低的点,则下列说法正确的是( )
      A.q1、q2为等量异种电荷
      B.N、C两点间场强方向沿x轴负方向
      C.N、D两点间的电场强度大小沿x轴正方向先减小后增大
      D.将一正点电荷从N点移到D点,电势能先增大后减小
      4、小球P和Q用不可伸长的轻绳悬挂在天花板上,P球的质量大于Q球的质量,悬挂P球的绳比悬挂Q球的绳短.将两球拉起,使两绳均被水平拉直,如图所示,将两球由静止释放,在各自轨迹的最低点( )
      A.P球的速度一定大于Q球的速度
      B.P球的动能一定小于Q球的动能
      C.P球所受绳的拉力一定大于Q球所受绳的拉力
      D.P球的向心加速度一定小于Q球的向心加速度
      5、如图所示,金属框架ABCD(框架电阻忽略不计)固定在水平面内,处于竖直方向的磁感应强度大小为B的匀强磁场中,其中AB与CD平行且足够长,BC和CD夹角(<90°),光滑均匀导体棒EF(垂直于CD)紧贴框架,在外力作用下向右匀速运动,v垂直于导体棒EF。若以经过C点作为计时起点,导体棒EF的电阻与长度成正比,则电路中电流大小I与时间t,消耗的电功率P与导体棒水平移动的距离x变化规律的图象是
      A.B.
      C.D.
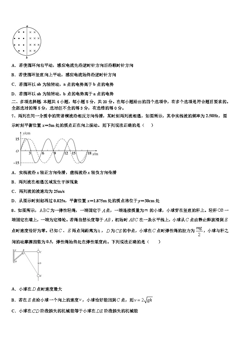
      6、如图所示,在圆形空间区域内存在关于直径ab对称、方向相反的两个匀强磁场,两磁场的磁感应强度大小相等,一金属导线制成的圆环刚好与磁场边界重合,下列说法中正确的是
      A.若使圆环向右平动,感应电流先沿逆时针方向后沿顺时针方向
      B.若使圆环竖直向上平动,感应电流始终沿逆时针方向
      C.若圆环以ab为轴转动,a点的电势高于b点的电势
      D.若圆环以ab为轴转动,b点的电势高于a点的电势
      二、多项选择题:本题共4小题,每小题5分,共20分。在每小题给出的四个选项中,有多个选项是符合题目要求的。全部选对的得5分,选对但不全的得3分,有选错的得0分。
      7、两列在同一介质中的简谐横波沿相反方向传播,某时刻两列波相遇,如图所示,其中实线波的频率为2.50Hz,图示时刻平衡位置x=3m处的质点正在向上振动。则下列说法正确的是( )
      A.实线波沿x轴正方向传播,虚线波沿x轴负方向传播
      B.两列波在相遇区域发生干涉现象
      C.两列波的波速均为25m/s
      D.从图示时刻起再过0.025s,平衡位置x=1.875m处的质点将位于y=30cm处
      8、如图所示,为一弹性轻绳,一端固定于点,一端连接质量为的小球,小球穿在竖直的杆上。轻杆一端固定在墙上,一端为定滑轮。若绳自然长度等于,初始时在一条水平线上,小球从点由静止释放滑到点时速度恰好为零。已知、两点间距离为,为的中点,小球在点时弹性绳的拉力为,小球与杆之间的动摩擦因数为0.5,弹性绳始终处在弹性限度内。下列说法正确的是( )
      A.小球在点时速度最大
      B.若在点给小球一个向上的速度,小球恰好能回到点,则
      C.小球在阶段损失的机械能等于小球在阶段损失的机械能
      D.若点没有固定,杆在绳的作用下以为轴转动,在绳与点分离之前,的线速度等于小球的速度沿绳方向分量
      9、如图所示,a、b、c是均匀媒质中x轴上的三个质点.ab、bc两点间的距离分别为6m、10m.一列简谐横波以2m/s的波速沿x轴正向传播,在t=0时刻到达质点a处,质点a由平衡位置开始竖直向下运动,t=3s时质点a第一次到达最大正位移处.则( )
      A.当质点a向下运动时,质点b也向下运动
      B.当质点a的加速度最大时,质点b的速度一定最大
      C.当质点a完成10次全振动时,质点c完成8次全振动
      D.当质点a第三次到达位移最大值位置时,波恰好传到质点c
      10、下列说法中正确的是__________。
      A.雾霾在大气中的漂移是布朗运动
      B.当气体凝结为固体时,其分子的平均速率无限接近于零
      C.把玻璃管的裂口放在火焰上烧熔,它的尖端就会变钝,这是因为表面张力的作用
      D.在等压变化过程中,温度升高,单位时间内单位面积上分子碰撞次数减少
      E.当人们感到潮湿时,空气的相对湿度一定大
      三、实验题:本题共2小题,共18分。把答案写在答题卡中指定的答题处,不要求写出演算过程。
      11.(6分)用如图实验装置验证m1、m2组成的系统机械能守恒。m2从高处由静止开始下落,m1上拖着的纸带打出一系列的点,对纸带上的点迹进行测量,即可验证系统机械能守恒定律。下图给出的是实验中获取的一条纸带:两物体从静止释放,0是打下的第一个点,每相邻两计数点间还有4个点(图中未标出),计数点间的距离如图所示。已知m1= 50g、m2=150g ,交流电的频率为50Hz,g取9.8m/s2则:(结果保留两位有效数字)
      (1)在纸带上打下记数点5时的速度v=_________m/s;
      (2)在计数点0到计数点5过程中系统动能的增量△EK=_________J,系统势能的减少量△EP=_________J;
      (3)实验结论:______________。
      12.(12分)某实验小组要测量两节干电池组的电动势和内阻,实验室有下列器材:
      A.灵敏电流计G(0~5mA,内阻约为60Ω)
      B.电压表V(0~3V,内阻约为10kΩ)
      C.电阻箱R1(0~999.9Ω)
      D.滑动变阻器R2(0~100Ω,1.5A)
      E.旧电池2节
      F.开关、导线若干
      (1)由于灵敏电流计的量程太小,需扩大灵敏电流计的量程。测量灵敏电流计的内阻的电路如图甲所示,调节R2的阻值和电阻箱使得电压表示数为2.00V,灵敏电流计示数为4.00mA,此时电阻箱接入电路的电阻为1.0Ω,则灵敏电流计内阻为___________Ω;(保留1位小数)
      (2)为将灵敏电流计的量程扩大为60mA,该实验小组将电阻箱与灵敏电流计并联,则应将电阻箱R1的阻值调为___________Ω;(保留3位有效数字);
      (3)把扩大量程后的电流表接入如图乙所示的电路,根据测得的数据作出U-IG(IG为灵敏电流计的示数)图象如图丙所示,则该干电池组的电动势E=___________V;内阻r=___________Ω(保留3位有效数字)。
      四、计算题:本题共2小题,共26分。把答案写在答题卡中指定的答题处,要求写出必要的文字说明、方程式和演算步骤。
      13.(10分)能量守恒定律、动量守恒定律、电荷守恒定律等等是自然界普遍遵循的规律,在微观粒子的相互作用过程中也同样适用.卢瑟福发现质子之后,他猜测:原子核内可能还存在一种不带电的粒子.
      (1)为寻找这种不带电的粒子,他的学生查德威克用粒子轰击一系列元素进行实验.当他用粒子轰击铍原子核时发现了一种未知射线,并经过实验确定这就是中子,从而证实了卢瑟福的猜测.请你完成此核反应方程.
      (2)为了测定中子的质量,查德威克用初速度相同的中子分别与静止的氢核与静止的氮核发生弹性正碰.实验中他测得碰撞后氮核的速率与氢核的速率关系是.已知氮核质量与氢核质量的关系是,将中子与氢核、氮核的碰撞视为完全弹性碰撞.请你根据以上数据计算中子质量与氢核质量的比值.
      (3)以铀235为裂变燃料的“慢中子”核反应堆中,裂变时放出的中子有的速度很大,不易被铀235俘获,需要使其减速.在讨论如何使中子减速的问题时,有人设计了一种方案:让快中子与静止的粒子发生碰撞,他选择了三种粒子:铅核、氢核、电子.以弹性正碰为例,仅从力学角度分析,哪一种粒子使中子减速效果最好,请说出你的观点并说明理由.
      14.(16分)如图所示,有一竖直放置的绝热密闭气缸上端开口。气缸中有一绝热活塞,活塞质量为,面积为,厚度可以忽略。不计活塞与气缸之间的摩擦,开始时刻活塞处于静止状态并距离气缸底部高度为,距离上端口为。活塞下方有一定质量的理想气体,初始时刻温度为。已知大气压强为,重力加速度为。求:
      (1)在活塞上放一重物时(图中未画出,重物与气缸壁不接触)活塞和重物下降至距离气缸底部处静止不动,此时气缸内气体温度为,则此重物的质量为多少?
      (2)在(1)中状态后,用气缸内部的电热丝缓慢给气缸内的理想气体加热直至活塞恰好与管口持平,则此时气缸内气体的温度是多少?
      15.(12分)如图所示为某娱乐场的滑道示意图,其中AB为曲面滑道,BC为水平滑道,CD为圆弧滑道,各滑道相切连接。DE为放在水平地面上的海绵垫。某人从A点上方某处滑下,经过高度差H=5m的A点和C点时的速度分别为2m/s和4m/s,在C点做平抛运动,最后落在海绵垫上E点。已知人的质量为50kg,人与水平滑道BC间的动摩擦因数为0.2,水平滑道BC的长度为s=20m,只知道圆弧CD的半径R的范围为:。取g=10m/s2。求:
      (1)人在AB段克服阻力的功;
      (2)人在C点做平抛运动的水平位移x的范围。
      参考答案
      一、单项选择题:本题共6小题,每小题4分,共24分。在每小题给出的四个选项中,只有一项是符合题目要求的。
      1、B
      【解析】
      小明静止时受到重力和两根橡皮条的拉力,处于平衡状态,如图所示:
      由于,故两个拉力的合力一定在角平分线上,且在竖直线上,故两个拉力的夹角为120°,当右侧橡皮条拉力变为零时,左侧橡皮条拉力不变,重力也不变;由于三力平衡时,三个力中任意两个力的合力与第三个力等值、反向、共线,故左侧橡皮条拉力与重力的合力与右侧橡皮条断开前的弹力反方向,大小等于,故加速度为g,沿原断裂绳的方向斜向下,故选B正确,ACD错误。
      2、B
      【解析】
      A.根据图乙,交变电流周期为
      频率为
      A错误;
      BC.时,电流最大,线圈平面与磁场方向平行,穿过线圈的磁通量为零,B正确,C错误;
      D.根据图乙,电流的最大值
      电流的有效值
      所以电流表示数为,D错误。
      故选B。
      3、C
      【解析】
      A.若是异种电荷,电势应该逐渐减小或逐渐增大,由图象可以看出,应该是等量的同种正电荷,故A错误;
      B.沿x正方向从N到C的过程,电势降低,N、C两点间场强方向沿x轴正方向.故B正确;
      C.φ−x图线的斜率表示电场强度,由图可得N、D两点间的电场强度大小沿x轴正方向先减小后增大,故C正确;
      D.NC电场线向右,CD电场线向左,将一正点电荷从N点移到D点,电场力先做正功后做负功,电势能先减小后增大.故D错误;
      【点睛】
      由图象中电势的特点可以判断是同种等量正电荷.由电势图线的斜率可以判断电场强度的大小.沿电场线电势降低,可以判断电场强度的方向,可知电场力做功的正负,从而判断电势能的变化.
      4、C
      【解析】
      从静止释放至最低点,由机械能守恒得:mgR=mv2,解得:,在最低点的速度只与半径有关,可知vP<vQ;动能与质量和半径有关,由于P球的质量大于Q球的质量,悬挂P球的绳比悬挂Q球的绳短,所以不能比较动能的大小.故AB错误;在最低点,拉力和重力的合力提供向心力,由牛顿第二定律得:F-mg=m,解得,F=mg+m=3mg,,所以P球所受绳的拉力一定大于Q球所受绳的拉力,向心加速度两者相等.故C正确,D错误.故选C.
      点睛:求最低的速度、动能时,也可以使用动能定理求解;在比较一个物理量时,应该找出影响它的所有因素,全面的分析才能正确的解题.
      5、D
      【解析】
      AB.设AB与CD间间距为L,导体棒EF单位长度的电阻为r0,在时,电路中电流大小
      在时,电路中电流大小
      所以电路中电流大小不变,故AB两项错误;
      CD.在时,电路中消耗的电功率
      在时,电路中消耗的电功率
      所以电路中消耗的电功率先随x均匀增加后不变,故C项错误,D项正确。
      6、A
      【解析】
      若圆环向右平动,由楞次定律知感应电流先沿逆时针方向后沿顺时针方向,A正确;若圆环竖直向上平动,由于穿过圆环的磁通量未发生变化,所以圆环中无感应电流产生,B错误;若圆环以ab为轴转动,在0~90°内,由右手定则知b点的电势高于a点的电势,在90°~180°内,由右手定则知a点的电势高于b点的电势,以后a、b两点电势按此规律周期性变化,CD错误.故选A.
      二、多项选择题:本题共4小题,每小题5分,共20分。在每小题给出的四个选项中,有多个选项是符合题目要求的。全部选对的得5分,选对但不全的得3分,有选错的得0分。
      7、AD
      【解析】
      A.图示时刻平衡位置x=3m处的质点正在向上振动,根据波动规律可知,实线波沿x轴正方向传播,则虚线波沿x轴负方向传播,故A正确;
      B.介质决定波速,两列波传播速度大小相同,由图可知,实线波的波长λ1=6m,虚线波的波长λ2=9m,由v=λf可知,实线波和虚线波的频率之比为
      f1:f2=λ2:λ1=3:2
      由于f1不等于f2,故两列波在相遇区域不会发生稳定的干涉现象,故B错误;
      C.实线波的频率为2.50Hz,波长λ1=6m,则波速
      故C错误;
      D.实线波波峰传到平衡位置x=1.875m处的质点所用时间为
      虚线波波峰传到平衡位置x=1.875m处的质点所用时间为
      说明从图示时刻起再过0.025s,平衡位置x=1.875m处的质点处于波峰位置,由波的叠加可知,平衡位置x=1.875m处的质点将位于y=30cm,故D正确。
      故选AD。
      8、AD
      【解析】
      A.设当小球运动到某点时,弹性绳的伸长量是,小球受到如图所示的四个力作用:
      其中
      将正交分解,则
      的竖直分量
      据牛顿第二定律得
      解得
      即小球的加速度先随下降的距离增大而减小到零,再随下降的距离增大而反向增大,据运动的对称性(竖直方向可以看作单程的弹簧振子模型)可知,小球运动到的中点时,加速度为零,速度最大,A正确;
      B.对小球从运动到的过程,应用动能定理得
      若在点给小球一个向上的速度,小球恰能从点回到点,应用动能定理得
      联立解得

      B错误;
      C.除重力之外的合力做功等于小球机械能的变化,小球在段所受绳子拉力竖直分量较小,则小球在段时摩擦力和弹力做的负功比小球在段时摩擦力和弹力做的负功少,小球在阶段损失的机械能小于小球在阶段损失的机械能,C错误;
      D.绳与点分离之前点做圆周运动,线速度(始终垂直于杆)大小等于小球的速度沿绳方向的分量,D正确。
      故选AD。
      9、BC
      【解析】
      在t=0时刻到达质点a处,质点a由平衡位置开始竖直向下运动,t=3s时质点a第一次到达最大正位移处可知,,所以,波长
      A、B项:由于,所以当质点a向下运动时,b质点一定向上振动,当质点a的加速度最大时,即处在波峰(或波谷)所以b质点处于平衡位置,即速度最大,故A错误,B正确;
      C项:当质点a完成10次全振动所用时间为,波从a传到c所用的时间为,所以还有,所以b刚好完成8次全振动,故C正确;
      D项:当质点a第三次到达位移最大值位置所用的时间为,波从a传到c所用的时间,故D错误.
      10、CDE
      【解析】
      A.雾霾在大气中的漂移是气体的流动造成的,故A错误;
      B.气体凝结为固体时,分子仍在做无规则运动,由于温度的降低,分子的平均动能减小,但分子平均速率不会趋近于零,故B错误;
      C.把玻璃管的裂口放在火焰上烧熔,它的尖端就会变钝,是因为液态的玻璃表面的分子间的距离比内部分子间的距离大,分子间表现为引力,是表面张力的作用,故C正确;
      D.在等压变化过程中,温度升高,体积增大分子速度增大,碰撞的作用力增大,而压强不变,故单位时间内单位面积上分子碰撞次数减少,故D正确;
      E.当人们感到潮湿时,空气的相对湿度一定大,故E正确。
      故选:CDE。
      三、实验题:本题共2小题,共18分。把答案写在答题卡中指定的答题处,不要求写出演算过程。
      11、2.4 0.58 0.59 在误差允许的范围内,两物体组成的系统在运动过程中机械能守恒
      【解析】
      (1)[1]在纸带上打下计数点5时的速度:
      (2)[2]在计数点0到计数点5过程中,系统动能的增量为:
      [3]系统重力势能减小量为:
      (3)[4[根据前面的数据,可以得到:在误差允许的范围内,两物体组成的系统在运动过程中机械能守恒。
      12、50.0 4.55
      【解析】
      (1)[1]根据电路结构和欧姆定律得
      解得
      (2)[2]根据并联电路特点可得,电阻箱的阻值
      (3)[3]由闭合电路欧姆定律可得
      解得
      根据图象可得电源电动势
      图象斜率为
      [4]解得电源内阻
      四、计算题:本题共2小题,共26分。把答案写在答题卡中指定的答题处,要求写出必要的文字说明、方程式和演算步骤。
      13、(1)(2)(3)仅从力学角度分析,氢核减速效果最好,理由见解析
      【解析】
      (1)根据核反应过程中核电荷数与质量数守恒,知核反应方程式为;
      (2)设中子与氢核、氮核碰撞前后速率为,中子与氢核发生完全弹性碰撞时,取碰撞前中子的速度方向为正方向,由动量守恒定律和能量守恒定律有:;

      解得碰后氢核的速率,
      同理可得:中子与氮核发生完全弹性碰撞后,氮核的速率;
      因此有,解得;
      (3)仅从力学角度分析,氢核减速效果最好,因为中子与质量为m的粒子发生弹性正碰时,根据动量守恒定律和能量守恒定律知,碰撞后中子的速率;
      ①由于铅核质量比中子质量大很多,碰撞后中子几乎被原速率弹回;
      ②由于电子质量比中子质量小很多,碰撞后中子将基本不会减速;
      ③由于中子质量与氢核质量相差不多,碰撞后中子的速率将会减小很多.
      14、 (1);(2)
      【解析】
      (1)开始时刻活塞静止

      设重物质量为,当活塞和重物下降至距离气缸底部时

      ,,,由理想气体状态方程可得

      联立解得:

      (2)气缸和活塞都绝热,气缸内的理想气体缓慢加热,故气缸内的气体压强不变,由盖一吕萨克定律可得

      ,,解得:

      15、 (1)200J;(2)。
      【解析】
      (1)设人从A点滑到C点过程中,重力做的功以及在水平段克服摩擦阻力的功和在AB段克服阻力的功分别为:、和。由动能定理:
      即:
      代入数据得人在AB段克服阻力的功:
      WAB=200J;
      (2)人在C点做平抛运动,有:
      解得:
      结合已知条件1m≤R≤1.6m,由
      可确定平抛运动的时间范围为:
      由x=vCt可确定平抛运动的水平位移x的范围为:

      相关试卷

      2026届河北省廊坊市三河二中高三第一次调研测试物理试卷含解析:

      这是一份2026届河北省廊坊市三河二中高三第一次调研测试物理试卷含解析,共15页。

      2026届河北省廊坊市六校联考高三第二次调研物理试卷含解析:

      这是一份2026届河北省廊坊市六校联考高三第二次调研物理试卷含解析,共15页。

      2026届河北省廊坊市三河二中高三第六次模拟考试物理试卷含解析:

      这是一份2026届河北省廊坊市三河二中高三第六次模拟考试物理试卷含解析,共15页。

      资料下载及使用帮助
      版权申诉
      • 1.电子资料成功下载后不支持退换,如发现资料有内容错误问题请联系客服,如若属实,我们会补偿您的损失
      • 2.压缩包下载后请先用软件解压,再使用对应软件打开;软件版本较低时请及时更新
      • 3.资料下载成功后可在60天以内免费重复下载
      版权申诉
      若您为此资料的原创作者,认为该资料内容侵犯了您的知识产权,请扫码添加我们的相关工作人员,我们尽可能的保护您的合法权益。
      入驻教习网,可获得资源免费推广曝光,还可获得多重现金奖励,申请 精品资源制作, 工作室入驻。
      版权申诉二维码
      欢迎来到教习网
      • 900万优选资源,让备课更轻松
      • 600万优选试题,支持自由组卷
      • 高质量可编辑,日均更新2000+
      • 百万教师选择,专业更值得信赖
      微信扫码注册
      手机号注册
      手机号码

      手机号格式错误

      手机验证码 获取验证码 获取验证码

      手机验证码已经成功发送,5分钟内有效

      设置密码

      6-20个字符,数字、字母或符号

      注册即视为同意教习网「注册协议」「隐私条款」
      QQ注册
      手机号注册
      微信注册

      注册成功

      返回
      顶部
      学业水平 高考一轮 高考二轮 高考真题 精选专题 初中月考 教师福利
      添加客服微信 获取1对1服务
      微信扫描添加客服
      Baidu
      map