搜索
      上传资料 赚现金

      2026届河北省滦南县第一中学高三下学期联考物理试题含解析

      • 629 KB
      • 2026-01-11 23:19:06
      • 13
      • 0
      • 教习网用户9316150
      加入资料篮
      立即下载
      2026届河北省滦南县第一中学高三下学期联考物理试题含解析第1页
      1/16
      2026届河北省滦南县第一中学高三下学期联考物理试题含解析第2页
      2/16
      2026届河北省滦南县第一中学高三下学期联考物理试题含解析第3页
      3/16
      还剩13页未读, 继续阅读

      2026届河北省滦南县第一中学高三下学期联考物理试题含解析

      展开

      这是一份2026届河北省滦南县第一中学高三下学期联考物理试题含解析,共16页。
      2.答题前,认真阅读答题纸上的《注意事项》,按规定答题。
      一、单项选择题:本题共6小题,每小题4分,共24分。在每小题给出的四个选项中,只有一项是符合题目要求的。
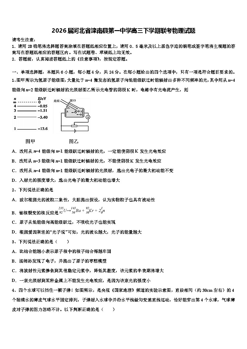
      1、图甲所示为氢原子能级图,大量处于n=4激发态的氢原子向低能级跃迁时能辐射出多种不同频率的光,其中用从n=4能级向n=2能级跃迁时辐射的光照射图乙所示光电管的阴极K时,电路中有光电流产生,则
      A.改用从n=4能级向n=1能级跃迁时辐射的光,一定能使阴极K发生光电效应
      B.改用从n=3能级向n=1能级跃迁时辐射的光,不能使阴极K发生光电效应
      C.改用从n=4能级向n=1能级跃迁时辐射的光照射,逸出光电子的最大初动能不变
      D.入射光的强度增大,逸出光电子的最大初动能也增大
      2、下列说法正确的是
      A.玻尔根据光的波粒二象性,大胆提出假设,认为实物粒子也具有波动性
      B.铀核裂变的核反应是
      C.原子从低能级向高能级跃迁,不吸收光子也能实现
      D.根据爱因斯坦的“光子说”可知,光的波长越大,光子的能量越大
      3、下列说法正确的是( )
      A.比结合能越小表示原子核中的核子结合得越牢固
      B.汤姆孙发现了电子,并提出了原子的枣糕模型
      C.将放射性元素掺杂到其他稳定元素中,降低其温度,该元素的半衰期将增大
      D.一束光照射到某种金属上不能发生光电效应,是因为该束光的强度小
      4、四个水球可以挡住一颗子弹!如图所示,是央视《国家地理》频道的实验示意图,直径相同(约30cm左右)的4个装满水的薄皮气球水平固定排列,子弹射入水球中并沿水平线做匀变速直线运动,恰好能穿出第4个水球,气球薄皮对子弹的阻力忽略不计。以下判断正确的是( )
      A.子弹在每个水球中的速度变化相同
      B.每个水球对子弹做的功不同
      C.每个水球对子弹的冲量相同
      D.子弹穿出第3个水球的瞬时速度与全程的平均速度相等
      5、一质量为中的均匀环状弹性链条水平套在半径为R的刚性球体上,已知不发生形变时环状链条的半径为R/2,套在球体上时链条发生形变如图所示,假设弹性链条满足胡克定律,不计一切摩擦,并保持静止.此弹性链条的弹性系数k为
      A.B.
      C.D.
      6、如图所示,圆心在O点、半径为R的光滑圆弧轨道ABC竖直固定在水平桌面上,OC与OA的夹角为60°,轨道最低点A与桌面相切.一足够长的轻绳两端分别系着质量为m1和m2的两小球(均可视为质点),挂在圆弧轨道光滑边缘C的两边,开始时m1位于C点,然后从静止释放,若m1恰好能沿圆弧下滑到A点.则( )
      A.两球速度大小始终相等
      B.重力对m1做功的功率不断增加
      C.m1=2m2
      D.m1=3m2
      二、多项选择题:本题共4小题,每小题5分,共20分。在每小题给出的四个选项中,有多个选项是符合题目要求的。全部选对的得5分,选对但不全的得3分,有选错的得0分。
      7、有一种调压变压器的构造如图所示。线圈AB绕在一个圆环形的铁芯上,C、D之间加上输入电压,转动滑动触头P就可以调节输出电压,图中A为交流电流表,V为交流电压表,R1、R2为定值电阻,R3为滑动变阻器,C、D两瑞按正弦交流电源,变压器可视为理想变压器,则下列说法正确的是( )
      A.当R3不变,滑动触头P顺时针转动时,电流表读数变小,电压表读数变小
      B.当R3不变,滑动触头P逆时针转动时,电流表读数变小,电压表读数变小
      C.当P不动,滑动变阻器滑动触头向上滑动时,电流表读数变小,电压表读数变大
      D.当P不动,滑动变阻器滑动触头向上滑动时,电流表读数变大,电压表读数变大
      8、如图所示,在竖直方向上A、B两物体通过劲度系数为k=200N/m的轻质弹簧相连,A放在水平地面上,B、C两物体通过细线绕过轻质定滑轮相连,C放在固定的光滑斜面上.用手拿住C,使细线刚刚拉直但无拉力作用,并保证ab段的细线竖直、cd段的细线与斜面平行.已知A、B的质量均为10kg,C的质量为40kg,重力加速度为g=10m/s2,细线与滑轮之间的摩擦不计,开始时整个系统处于静止状态,释放C后C沿斜面下滑,A刚离开地面时,B获得最大速度.( )
      A.斜面倾角=30°
      B.A、B、C组成的系统机械能先增加后减小
      C.B的最大速度
      D.当C的速度最大时弹簧处于原长状态
      9、如图所示,M为固定在水平桌面上的有缺口的方形木块, abed为半径是R的四分之三光滑圆弧形轨道,a为轨道的最高点,de面水平且有一定长度.今将质量为m的小球在 d点的正上方高为h处由静止释放,让其自由下落到d处切入轨道内运动,不计空气阻力,则( )
      A.只要h大于R,释放后小球就能通过a点
      B.只要改变h的大小,就能使小球通过a点后,既可能落 回轨道内,又可能落到de面上
      C.无论怎样改变h的大小,都不可能使小球通过a点后落回轨道内
      D.调节h的大小,可以使小球飞出de面之外(即e的右侧)
      10、理论表明,围绕地球转动的卫星,其机械能只与卫星的质量和轨道的长轴大小有关。如图所示,A为地球,b、c为质量相同的两颗卫星围绕地球转动的轨道形状分别为圆和椭圆,两轨道共面,P为两个轨道的交点,b的半径为R,c的长轴为2R。关于这两颗卫星,下列说法正确的是( )
      A.它们的周期不同B.它们的机械能相等
      C.它们经过P点时的加速度不同D.它们经过P点时的速率相同
      三、实验题:本题共2小题,共18分。把答案写在答题卡中指定的答题处,不要求写出演算过程。
      11.(6分)某探究小组为了研究小车在桌面上的直线运动,用自制“滴水计时器”计量时间。实验前,将该计时器固定在小车旁,如图(a)所示。实验时,保持桌面水平,用手轻推一下小车。在小车运动过程中,滴水计时器等时间间隔地滴下小水滴,图(b)记录了桌面上连续的6个水滴的位置。(从第一滴落在地面上开始计时,20s时地面上正好共有51个小水滴)
      (1)由图(b)可知,小车在桌面上是_____(填“从右向左”或“从左向右”)运动的。
      (2)该小组同学根据图(b)的数据判断出小车做匀变速运动。小车运动到图(b)中A点位置时的速度大小为__________m/s,加速度大小为__________m/s2.(结果均保留一位有效数字)
      12.(12分)某同学制作了一个可用电流表直接显示拉力大小的拉力器,原理如图。R1是一根长20cm、阻值20Ω的均匀电阻丝,劲度系数为1.0×103N/m的轻弹簧左端固定,右端连接金属滑片P和拉环,拉环不受拉力时,滑片P恰好处于a端。闭合S,在弹簧弹性限度内,对拉环施加水平拉力,使滑片P滑到b端,调节阻箱电R使电流表恰好满偏。已知电源电动势E=6V,内阻r=1Ω,电流表的量程为0~0.6A,内阻不计,P与R1接触良好且不计摩擦。
      (1)电阻箱R0接入电路的阻值为_______Ω;
      (2)电流表的刻度标示为拉力值时,拉力刻度值的分布是________(填“均匀”或“不均匀”)的;
      (3)电流表刻度值为0.50A处拉力的示数为______N;
      (4)要通过线性图象直观反映电流表示数I与拉力F的关系,可作_______图象;
      A.I-F B. C. D.
      (5)若电流表的内阻不可忽略,则(4)问中正确选择的图象斜率______(填“变大”“变小”或“不变")。
      四、计算题:本题共2小题,共26分。把答案写在答题卡中指定的答题处,要求写出必要的文字说明、方程式和演算步骤。
      13.(10分)如图甲所示,真空中的电极被连续不断均匀地发出电子(设电子的初速度为零),经加速电场加速,由小孔穿出,沿两个彼此绝缘且靠近的水平金属板、间的中线射入偏转电场,、两板距离为、、板长为,两板间加周期性变化的电场,如图乙所示,周期为,加速电压为,其中为电子质量、为电子电量,为、板长,为偏转电场的周期,不计电子的重力,不计电子间的相互作用力,且所有电子都能离开偏转电场,求:
      (1)电子从加速电场飞出后的水平速度大小?
      (2)时刻射入偏转电场的电子离开偏转电场时距、间中线的距离;
      (3)在足够长的时间内从中线上方离开偏转电场的电子占离开偏转电场电子总数的百分比。
      14.(16分)如图所示,一列沿x轴正方向传播的简谐横波在t=0时刻的波形如图中的实线所示,此时这列波恰好传播到P点,再经过1.5s,坐标为x=8m的Q点开始起振,求:
      ①该列波的周期T和振源O点的振动方程;
      ②从t=0时刻到Q点第一次达到波峰时,振源O点相对平衡位置的位移y及其所经过的路程s。
      15.(12分)如图所示,水平面AB光滑,质量为m=1.0kg的物体处于静止状态。当其瞬间受到水平冲量I=10N·s的作用后向右运动,倾角为θ=37°的斜面与水平面在B点用极小的光滑圆弧相连,物体与斜面间动摩擦因数μ=0.5,经B点后再经过1.5s物体到达C点。g取10m/s²,sin 37°=0.6,cs 37°=0.8,求BC两点间的距离。
      参考答案
      一、单项选择题:本题共6小题,每小题4分,共24分。在每小题给出的四个选项中,只有一项是符合题目要求的。
      1、A
      【解析】
      在跃迁的过程中释放或吸收的光子能量等于两能级间的能级差,,此种光的频率大于金属的极限频率,故发生了光电效应.A、,同样光的频率大于金属的极限频率,故一定发生了光电效应,则A正确.B、,也能让金属发生光电效应,则B错误;C、由光电效应方程,入射光的频率变大,飞出的光电子的最大初动能也变大,故C错误;D、由知光电子的最大初动能由入射光的频率和金属的逸出功决定,而与入射光的光强无关,则D错误;故选A.
      【点睛】波尔的能级跃迁和光电效应规律的结合;掌握跃迁公式,光的频率,光电效应方程.
      2、C
      【解析】A项,1924年,德布罗意大胆的把光的波粒二象性推广到实物粒子,如电子、质子等,他提出实物粒子也具有波动性,故A项错误。
      B项,铀核裂变有多种形式,其中一种的核反应方程是 ,故B项错误。
      C项,原子从低能级向高能级跃迁时可能是吸收光子,也可能是由于碰撞,故C项正确。
      D项,根据爱因斯坦的“光子说”可知,光的波长越大,光子的能量越小,故D项错误。
      故选C
      3、B
      【解析】
      A.在原子核中,比结合能越大表示原子核中的核子结合得越牢固,故A错误;
      B.汤姆孙通过研究阴极射线发现了电子,并提出了原子的枣糕模型,故B正确;
      C.半衰期由原子核本身决定,与外界因素无关,故C错误;
      D.一束光照射到某种金属上不能发生光电效应,是因为金属的极限频率大于入射光的频率,故D错误。
      故选B。
      4、D
      【解析】
      A.子弹向右做匀减速运动,通过相等的位移时间逐渐缩短,所以子弹在每个水球中运动的时间不同。加速度相同,由知,子弹在每个水球中的速度变化不同,选项A错误;
      B.由知,f不变,x相同,则每个水球对子弹的做的功相同,选项B错误;
      C.由知,f不变,t不同,则每个水球对子弹的冲量不同,选项C错误;
      D.子弹恰好能穿出第4个水球,则根据运动的可逆性知子弹穿过第4个小球的时间与子弹穿过前3个小球的时间相同,子弹穿出第3个水球的瞬时速度即为中间时刻的速度,与全程的平均速度相等,选项D正确。
      故选 D。
      5、C
      【解析】
      在圆环上取长度为的一小段为研究对象,这一段的重力为
      设其余弹簧对这一小段的作用力为T,对这一小段受力分析如图(因为是对称图形,对任一段的受力一样,可对在圆球的最右侧一小侧研究):
      据平衡条件可得:
      弹簧弹力F与弹簧对这一小段作用力的关系如图:
      由图得
      解得
      不发生形变时环状链条的半径为,套在球体上时链条发生形变如题图所示,则弹簧的伸长量
      弹簧弹力与伸长量关系
      解得
      故C正确,ABD错误。
      6、C
      【解析】
      A. m1由C点下滑到A点过程中,两球沿绳子方向的速度大小相等;m1由C点滑下去一段后,绳子与圆的切线不重合,而是类似于圆的一根弦线存在,m2一直沿竖直方向上升,所以两球速度大小不相等,故A项错误;
      B.重力对m1做功的功率
      指的是竖直分速度,m1从C点静止释放,所以C点处m1的竖直分速度为零;m1恰好能沿圆弧下滑到A点,A点处m1的竖直分速度也为零;从C点到A点过程中,m1的竖直分速度不为零;所以整个过程中m1的竖直分速度从无到有再从有到无,也就是一个先变大后变小的过程,所以重力对m1做功的功率先增大后变小;故B项错误;
      CD. m1 从C点静止释放,恰好能沿圆弧下滑到A点,则据几何关系和机械能守恒得:
      解得:
      m1=2m2
      故C项正确,D项错误。
      二、多项选择题:本题共4小题,每小题5分,共20分。在每小题给出的四个选项中,有多个选项是符合题目要求的。全部选对的得5分,选对但不全的得3分,有选错的得0分。
      7、AC
      【解析】
      A.当不变,滑动触头顺时针转动时,变压器的原线圈的匝数不变,副线圈的匝数减少,两端的电压减小,总电流减小,滑动变阻器两端的电压将变小,电流表的读数变小,故A正确;
      B.当不变,滑动触头逆时针转动时,副线圈匝数增大,电压增大,电流表读数变大,电压表读数变大,故B错误;
      CD.保持的位置不动,即是保持变压器的原、副线圈的匝数比不变,则两端的电压不变,当将触头向上移动时,连入电路的电阻的阻值变大,因而总电流减小,分担的电压减小,并联支路的电压即电压表的示数增大,通过的电流增大,流过滑动变阻器的电流减小,所以电流表读数变小,电压表读数变大,故C正确,D错误;
      故选AC。
      8、ABC
      【解析】
      A.开始时弹簧压缩的长度为xB得:
      kxB=mg
      当A刚离开地面时,弹簧处于拉伸状态,对A有:
      kxA=mg
      物体A刚离开地面时,物体B获得最大速度,B、C的加速度为0,对B有:
      T-mg-kxA=0
      对C有:
      Mgsinα-T=0
      解得:
      α=30°
      故A正确;
      B.由于xA=xB,弹簧处于压缩状态和伸长状态时的弹性势能相等,即此过程中弹簧的弹性势能先减小后增加;而由A、B、C以及弹簧组成的系统机械能守恒,可知A、B、C组成的系统机械能先增加后减小,故B正确;
      C.当物体A刚离开地面时,物体B上升的距离以及物体C沿斜面下滑的距离为:

      由于xA=xB,弹簧处于压缩状态和伸长状态时的弹性势能相等,弹簧弹力做功为零,且物体A刚刚离开地面时,B、C两物体的速度相等,设为vB,由动能定理得:

      解得:
      vB=2m/s
      故C正确;
      D.当B的速度最大时,C的速度也是最大的,此时弹簧处于伸长状态,故D错误;
      故选ABC。
      9、CD
      【解析】
      A.小球恰能通过a点的条件是小球的重力提供向心力,根据牛顿第二定律:
      解得:

      根据动能定理:

      得:
      h=1.5R
      可知只有满足h≥1.5R,释放后小球才能通过a点,故A错误;
      BC.小球离开a点时做平抛运动,用平抛运动的规律,水平方向的匀速直线运动:
      x=vt
      竖直方向的自由落体运动:
      R=gt2,
      解得:
      x=R>R,
      故无论怎样改变h的大小,都不可能使小球通过a点后落回轨道内,则B错误,C正确。
      D.只要改变h的大小,就能改变小球到达a点的速度,就有可能使小球通过a点后,落在de之间或之外。故D正确。
      故选CD。
      10、BD
      【解析】
      A.卫星b的轨道半径与卫星c运行轨道的半长轴大小相等,都是R,根据可知,两颗卫星运行周期相同,A错误;
      B.由题意可知,两颗卫星质量相同,卫星b的轨道半径与卫星c运行轨道的半长轴大小相等,故机械能相等,B正确;
      C.卫星经过P点时的加速度为
      所以加速度相同,C错误;
      D.因为卫星b的轨道半径与卫星c运行轨道的半长轴大小相等,且质量相等,所以两颗卫星经过P点时的势能相同,又因为B选项中两卫星的机械能相等,则动能相同,速率相同,D正确。
      故选BD。
      三、实验题:本题共2小题,共18分。把答案写在答题卡中指定的答题处,不要求写出演算过程。
      11、从右向左 0.3 0.1
      【解析】
      (1)[1].由于用手轻推一下小车,则小车做减速运动,根据桌面上连续6个水滴的位置,可知,小车从右向左做减速运动。
      (2)[2].已知滴水计时器每20s内共滴下51个小水滴,那么各点时间间隔为
      根据匀变速直线运动中时间中点的速度等于该过程中的平均速度,有
      [3].根据匀变速直线运动的推论公式△x=aT2可以求出加速度,得
      那么加速度的大小为 0.1m/s2。
      12、9 不均匀 180 C 不变
      【解析】
      (1)[1]由闭合电路欧姆定律可知
      解得
      R0=9Ω
      (3)[2]由闭合电路欧姆定律可知
      设弹簧形变量为x,则
      F=kx
      可知F和I非线性关系,则用电流表的刻度标示为拉力值时,拉力刻度值的分布是不均匀的;
      (3)[3]电流表刻度值为0.50A时,根据闭合电路欧姆定律可知
      可得
      R1=2Ω
      则由比例关系可知弹簧被拉伸18cm,此时拉力的示数为
      F=kx=1.0×103×0.18N=180N
      (4)[4]由(2)列得的式子可知
      则要通过线性图象直观反映电流表示数I与拉力F的关系,可作图象,故C符合题意,ABD不符合题意。
      故选C。
      (5)[5]若电流表的内阻不可忽略,则(4)问中的表达式变为
      则(4)问中正确选择的图象斜率不变。
      四、计算题:本题共2小题,共26分。把答案写在答题卡中指定的答题处,要求写出必要的文字说明、方程式和演算步骤。
      13、 (1) ;(2) ;(3)
      【解析】
      (1)加速电场加速。由动能定理得
      解得
      (2)电子在偏转电场里水平方向匀速运动,竖直方向匀加速运动。
      水平方向有
      所以运动时间
      竖直方向有
      解得
      (3)由上问可知电子在电场中的运动时间均为,设电子在时加速度大小为,时加速度大小为,由牛顿第二定律得:
      在时间内,设时刻射入电场中的电子偏转位移刚好为,则:
      解得
      即时间内射入电场中的电子这段时间均可从中垂线上方飞出。
      这段时间内,设能够从中垂线上方飞出粒子的时间间隔为,时刻射入的电子刚好偏转位移为,则有
      解得
      所以
      所以从中线上方离开偏转电场的电子占离开偏转电场电子总数的百分比
      14、①0.5s,;②3cm,0.45m。
      【解析】
      ①根据波形图可知,这列波从P点传播到Q点,传播距离,时间
      t=1.5s,所以波传播的速度

      因为波长λ=2m
      所以周期

      O点振动方程

      ②根据波形图可知t=0时刻距离Q点最近的波峰在x=0.5m处,传播到Q点的距离
      需要的时间
      因为,即经过质点Q到达波峰,所以相对平衡位置的位移y=3cm
      经过的路程
      15、4.75m
      【解析】
      根据动量定理有
      解得
      沿斜面上滑
      速度减少为零时,有
      解得
      最高点距点的距离
      物体下滑
      从最高点到点的距离
      两点间的距离

      相关试卷

      2026届河北省滦南县第一中学高三下学期联考物理试题含解析:

      这是一份2026届河北省滦南县第一中学高三下学期联考物理试题含解析,共16页。

      2026届河北省滦县二中高三下学期一模考试物理试题含解析:

      这是一份2026届河北省滦县二中高三下学期一模考试物理试题含解析,共15页。试卷主要包含了现自由释放链条,求等内容,欢迎下载使用。

      2026届河北省迁西县一中高三下学期联考物理试题含解析:

      这是一份2026届河北省迁西县一中高三下学期联考物理试题含解析,共17页。试卷主要包含了,磁场边界与y轴相切于O点等内容,欢迎下载使用。

      资料下载及使用帮助
      版权申诉
      • 1.电子资料成功下载后不支持退换,如发现资料有内容错误问题请联系客服,如若属实,我们会补偿您的损失
      • 2.压缩包下载后请先用软件解压,再使用对应软件打开;软件版本较低时请及时更新
      • 3.资料下载成功后可在60天以内免费重复下载
      版权申诉
      若您为此资料的原创作者,认为该资料内容侵犯了您的知识产权,请扫码添加我们的相关工作人员,我们尽可能的保护您的合法权益。
      入驻教习网,可获得资源免费推广曝光,还可获得多重现金奖励,申请 精品资源制作, 工作室入驻。
      版权申诉二维码
      欢迎来到教习网
      • 900万优选资源,让备课更轻松
      • 600万优选试题,支持自由组卷
      • 高质量可编辑,日均更新2000+
      • 百万教师选择,专业更值得信赖
      微信扫码注册
      手机号注册
      手机号码

      手机号格式错误

      手机验证码 获取验证码 获取验证码

      手机验证码已经成功发送,5分钟内有效

      设置密码

      6-20个字符,数字、字母或符号

      注册即视为同意教习网「注册协议」「隐私条款」
      QQ注册
      手机号注册
      微信注册

      注册成功

      返回
      顶部
      学业水平 高考一轮 高考二轮 高考真题 精选专题 初中月考 教师福利
      添加客服微信 获取1对1服务
      微信扫描添加客服
      Baidu
      map