


2026届广西贺州市平桂管理区平桂高级中学高考全国统考预测密卷物理试卷含解析
展开 这是一份2026届广西贺州市平桂管理区平桂高级中学高考全国统考预测密卷物理试卷含解析,共15页。试卷主要包含了考生必须保证答题卡的整洁等内容,欢迎下载使用。
1.答卷前,考生务必将自己的姓名、准考证号、考场号和座位号填写在试题卷和答题卡上。用2B铅笔将试卷类型(B)填涂在答题卡相应位置上。将条形码粘贴在答题卡右上角"条形码粘贴处"。
2.作答选择题时,选出每小题答案后,用2B铅笔把答题卡上对应题目选项的答案信息点涂黑;如需改动,用橡皮擦干净后,再选涂其他答案。答案不能答在试题卷上。
3.非选择题必须用黑色字迹的钢笔或签字笔作答,答案必须写在答题卡各题目指定区域内相应位置上;如需改动,先划掉原来的答案,然后再写上新答案;不准使用铅笔和涂改液。不按以上要求作答无效。
4.考生必须保证答题卡的整洁。考试结束后,请将本试卷和答题卡一并交回。
一、单项选择题:本题共6小题,每小题4分,共24分。在每小题给出的四个选项中,只有一项是符合题目要求的。
1、如图所示,MN、PQ是倾角为的两平行光滑且足够长的金属导轨,其电阻忽略不计。空间存在着垂直于导轨平面向上的匀强磁场,磁感应强度大小为B。导体棒ab、cd垂直于导轨放置,且与导轨接触良好,每根导体棒的质量均为m,电阻均为r,导轨宽度为L,与导轨平行的绝缘细线一端固定,另一端与ab棒中点连接,细线承受的最大拉力。现将cd棒由静止释放,当细线被拉断时,则( )
A.cd棒的速度大小为B.cd棒的速度大小为
C.cd棒的加速度大小为gsinD.cd棒所受的合外力为2mgsin
2、在超导托卡马克实验装置中,质量为的与质量为的发生核聚变反应,放出质量为的,并生成质量为的新核。若已知真空中的光速为,则下列说法正确的是( )
A.新核的中子数为2,且该新核是的同位素
B.该过程属于衰变
C.该反应释放的核能为
D.核反应前后系统动量不守恒
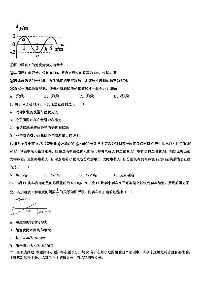
3、如图所示,沿x轴正方向传播的一列简谐波在某时刻的波形图为一正弦曲线,其波速为200m/s,则可推断正确的是( )
①图中质点b的速度为负方向最大
②从图示时刻开始,经过0.01s,质点a通过的路程为4m,位移为零
③若此波遇到另一列波并发生稳定的干涉现象,则该波所遇到的频率为50Hz
④若发生明显衍射现象,该波所遇到的障碍物的尺寸一般不小于20m
A.①③B.②③C.①④D.②④
4、关于分子动理论,下列说法正确的是( )
A.气体扩散的快慢与温度无关
B.分子间同时存在着引力和斥力
C.布朗运动是液体分子的无规则运动
D.分子间的引力总是随分子间距增大而增大
5、将两个负电荷A、B(带电量QA=20C和QB=40C)分别从无穷远处移到某一固定负点电荷C产生的电场不同位置M和N,克服电场力做功相同,则将这两电荷位置互换后(即将电荷A移至位置N,电荷B移至位置M,规定无穷远处为零势面,且忽略电荷A、B对点电荷C的电场分布影响),此时电荷A、B分别具有的电势能EA和EB关系描述正确的是( )
A.EAEBB.EA=EBC.EAEBD.无法确定
6、一辆F1赛车含运动员的总质量约为600 kg,在一次F1比赛中赛车在平直赛道上以恒定功率加速,受到的阻力不变,其加速度a和速度的倒数的关系如图所示,则赛车在加速的过程中( )
A.速度随时间均匀增大
B.加速度随时间均匀增大
C.输出功率为240 kw
D.所受阻力大小为24000 N
二、多项选择题:本题共4小题,每小题5分,共20分。在每小题给出的四个选项中,有多个选项是符合题目要求的。全部选对的得5分,选对但不全的得3分,有选错的得0分。
7、如图所示,在竖直纸面内有四条间距均为L的水平虚线L1、L2、L3、L4,在L1、L2之间与L3,L4之间存在磁感应强度大小为B、方向垂直于纸面向里的匀强磁场。现有一矩形线圈abcd,长边ad=3L,宽边cd=L,质量为m,电阻为R,将其从图示位置(cd边与L1重合)由静止释放,cd边经过磁场边界线L3时恰好开始做匀速直线运动,整个运动过程中线圈始终处于同一竖直面内,cd边始终水平,已知重力加速度g=10 m/s2,则( )
A.ab边经过磁场边界线L1后线圈要做一段减速运动
B.ab边经过磁场边界线L3后线圈要做一段减速运动
C.cd边经过磁场边界线L2和L4的时间间隔大于
D.从线圈开始运动到cd边经过磁场边界线L4过程中,线圈产生的热量为2mgL-
8、如图所示,理想变压器的原线圈接在的交流电源上,副线圈接有R = 55 的负载电阻,原、副线圈匝数之比为2∶1,电流表、电压表均为理想电表。下列说法正确的是
A.电流表的读数为1.00 A
B.电流表的读数为2.00A
C.电压表的读数为110V
D.电压表的读数为155V
9、如图(甲)所示,平行光滑金属导轨水平放置,两轨相距L=0.4m,导轨一端与阻值R=0.3Ω的电阻相连,导轨电阻不计.导轨x>0一侧存在沿x方向均匀增大的恒定磁场,其方向与导轨平面垂直向下,磁感应强度B随位置x变化如图(乙)所示.一根质量m=0.2kg、电阻r=0.1Ω的金属棒置于导轨上,并与导轨垂直,棒在外力F作用下从x=0处以初速度v0=2m/s沿导轨向右变速运动,且金属棒在运动过程中受到的安培力大小不变.下列说法中正确的是( )
A.金属棒向右做匀减速直线运动
B.金属棒在x=1m处的速度大小为0.5m/s
C.金属棒从x=0运动到x=1m过程中,外力F所做的功为-0.175J
D.金属棒从x=0运动到x=2m过程中,流过金属棒的电量为2C
10、如图所示为半圆形的玻璃砖,C为AB的中点,OO'为过C点的AB面的垂线。a,b两束不同频率的单色可见细光束垂直AB边从空气射入玻璃砖,且两束光在AB面上入射点到C点的距离相等,两束光折射后相交于图中的P点,以下判断正确的是( )
A.在半圆形的玻璃砖中,a光的传播速度小于b光的传播速度
B.a光的频率小于b光的频率
C.两种色光分别通过同一双缝干涉装置形成的干涉条纹,相邻明条纹的间距a光的较大
D.若a,b两束光从同一介质射入真空过程中,a光发生全反射的临界角小于b光发生全反射的临界角
E.a光比b光更容易发生衍射现象
三、实验题:本题共2小题,共18分。把答案写在答题卡中指定的答题处,不要求写出演算过程。
11.(6分)在“探究物体质量一定时,加速度与力的关系实验”中,小明同学做了如图甲所示的实验改进,在调节桌面水平后,添加了力传感器来测细线中的拉力。已知当地的重力加速度取。
(1)关于该实验的操作,下列说法正确的是_______。
A.必须用天平测出沙和沙桶的质量
B.一定要保证沙和沙桶的总质量远小于小车的质量
C.应当先释放小车,再接通电源
D.需要改变沙和沙桶的总质量,打出多条纸带
(2)由多次实验得到小车的加速度a与力传感器显示数F的关系如图乙所示,则小车与轨道间的滑动摩擦力________N。
(3)小明同学不断增加沙子质量重复实验,发现小车的加速度最后会趋近于某一数值,从理论上分析可知,该数值应为________m/s2。
12.(12分)实验小组要测定一个电源的电动势E和内阻r。已知待测电源的电动势约为5V,可用的实验器材有:
待测电源;
电压表V1(量程0~3V;内阻约为3kΩ);
电压表V2(量程0~6V;内阻约为6kΩ);
定值电阻R1(阻值2.0Ω);
滑动变阻器R2(阻值0~20.0Ω);
开关S一个,导线若干。
(1)实验小组的某同学利用以上器材,设计了如图甲所示的电路,M、N是电压表,P、Q分别是定值电阻R1或滑动变阻器R2,则P应是_________(选填“R1”或“R2”)。
(2)按照电路将器材连接好,先将滑动变阻器调节到最大值,闭合开关S,然后调节滑动变阻器的阻值,依次记录M、N的示数UM、UN。
(3)根据UM、UN数据作出如图乙所示的关系图像,由图像得到电源的电动势E=_________V,内阻r=_________Ω。(均保留2位有效数字)
(4)由图像得到的电源的电动势值_________(选填“大于”、“小于”、“等于”)实际值。
四、计算题:本题共2小题,共26分。把答案写在答题卡中指定的答题处,要求写出必要的文字说明、方程式和演算步骤。
13.(10分)质量为m=5kg的物体从t=0开始在水平恒力F的作用下沿水平面做直线运动,一段时间后撤去F,其运动的v-t图象如图所示。g取10m/s2,求:
(1)推力F的大小;
(2)若t1时刻撤去推力F,物体运动的总位移为14m,求t1。
14.(16分)在水下气泡内空气的压强大于气泡表面外侧水的压强,两压强差与气泡半径r之间的关系为,其中。现让水下10m处一半径为0.50cm的气泡缓慢上升。已知大气压强,水的密度,重力加速度g取。
(i)求在水下10m处气泡内外的压强差;
(ii)忽略水温随水深的变化,在气泡上升到十分接近水面时,求气泡的半径与其原来半径之比的近似值。
15.(12分)如图所示,上端开口的光滑圆柱形汽缸竖直放置,截面积为40cm2的活塞将一定质量的气体和一形状不规则的固体A封闭在汽缸内.在汽缸内距缸底60cm处设有a、b两限制装置,使活塞只能向上滑动.开始时活塞搁在a、b上,缸内气体的压强为p0(p0=1.0×105Pa为大气压强),温度为300K.现缓慢加热汽缸内气体,当温度为330K时,活塞恰好离开a、b;当温度为360K时,活塞上升了4cm.g取10m/s2求:
①活塞的质量;
②物体A的体积.
参考答案
一、单项选择题:本题共6小题,每小题4分,共24分。在每小题给出的四个选项中,只有一项是符合题目要求的。
1、A
【解析】
AB.据题知,细线被拉断时,拉力达到
根据平衡条件得:对ab棒
则得ab棒所受的安培力大小为
由于两棒的电流相等,所受的安培力大小相等,由
得
联立解得,cd棒的速度为
故A正确,B错误;
CD.对cd棒:根据牛顿第二定律得
代入得
故CD错误。
故选A。
2、A
【解析】
A.由质量数守恒和电荷数守恒可知新核的质量数和电荷数分别为4和2,新核是,是的同位素,中子数为2,故A正确;
B.该过程是核聚变反应,不属于衰变,故B错误;
C.该反应释放的核能为
故C错误;
D.核反应前后系统动量守恒,故D错误。
故选A。
3、A
【解析】
①由于波向右传播,根据“上下坡”法,知道b质点向下振动,此时的速度最大。故①正确;
周期
②从图示时刻开始,经过0.01s,即半个周期,质点a通过的路程为2个振幅,即4m,位移为4cm。故②错误;
③该列波的频率为50Hz,要想发生干涉,频率需相同。故③正确;
④当波的波长比障碍物尺寸大或差不多时,就会发生明显的衍射。即若发生明显衍射现象,该波所遇到的障碍物的尺寸一般不大于4m,故④错误;
A.①③,与结论相符,选项A正确;
B.②③,与结论不相符,选项B错误;
C.①④,与结论不相符,选项C错误;
D.②④,与结论不相符,选项D错误;
故选A。
4、B
【解析】
A.扩散的快慢与温度有关,温度越高,扩散越快,故A错误;
BD.分子间同时存在引力和斥力,引力和斥力均随着分子间距离的增大而减小,故B正确,D错误;
C.布朗运动是悬浮在液体中固体小颗粒的无规则运动,它是液体分子的无规则运动的反映,故C错误。
故选B。
5、A
【解析】
两个电荷未换之前,分别从无穷远处移到某一固定负点电荷C产生的电场不同位置M和N,克服电场力做功相同,有:
﹣QA(0﹣M)=﹣QB(0﹣N)
即
QAM=QBN
由于2QA=QB,所以得:M=2N;将这两电荷位置互换后,电荷A、B分别具有的电势能EA和EB为:
EA=﹣QAN=﹣20N
EB=﹣QBM=﹣402N=﹣80N
由于N0,所以EAEB,故A正确,BCD错误。
故选A。
6、C
【解析】
汽车恒定功率启动,对汽车受力分析后根据牛顿第二定律列方程,再结合图象进行分析即可.
【详解】
由图可知,加速度变化,故做变加速直线运动,故A错误;a-函数方程a=-4,汽车加速运动,速度增大,加速度减小,故B错误;对汽车受力分析,受重力、支持力、牵引力和摩擦力,根据牛顿第二定律,有:F-f=ma其中:F=P/v;联立得: ;结合图线,当物体的速度最大时,加速度为零,故结合图象可以知道,a=0时,=0.01,v=100m/s,所以最大速度为100m/s;由图象可知:,解得:f=4m=4×600=2400N;,解得:P=240kW,故C正确,D错误;故选C。
【点睛】
本题关键对汽车受力分析后,根据牛顿第二定律列出加速度与速度关系的表达式,再结合图象进行分析求解。
二、多项选择题:本题共4小题,每小题5分,共20分。在每小题给出的四个选项中,有多个选项是符合题目要求的。全部选对的得5分,选对但不全的得3分,有选错的得0分。
7、BC
【解析】
A.cd边经过磁场边界线L3时恰好开始做匀速直线运动,cd边从L3到L4的过程中做匀速直线运动,cd边到L4时ab边开始到达L1,则ab边经过磁场边界线L1后做匀速直线运动,故A错误;
B.ab边从L2到L3的过程中,穿过线圈的磁通量没有改变,没有感应电流产生,不受安培力,线圈做匀加速直线运动,则ab边进入下方磁场的速度比cd边进入下方磁场的速度大,所受的安培力增大,所以ab边经过磁场边界线L3后线圈要做一段减速运动,故B正确;
C.cd边经过磁场边界线L3时恰好做匀速直线运动,根据平衡条件有
而
联立解得
cd边从L3到L4的过程做匀速运动,所用时间为
cd边从L2到L3的过程中线圈做匀加速直线运动,加速度为g,设此过程的时间为t1,由运动学公式得
得
故cd边经过磁场边界线L2和L4的时间间隔为
故C正确;
D.线圈从开始运动到cd边经过磁场边界线L4过程,根据能量守恒得
故D错误。
故选BC。
8、AC
【解析】
CD.原线圈电压有效值U1=220V,根据原副线圈匝数比为2:1可知次级电压为U2=110V,则电压表的读数为110V,选项C正确,D错误;
AB.根据变压器输入功率等于输出功率,即
解得I1=1.00A,选项A正确,B错误;
故选AC.
9、BCD
【解析】
试题分析:根据图象得函数关系式,金属棒向右运动切割磁感线产生感应电动势,感应电流,安培力,解得,根据匀变速直线运动的速度位移公式,如果是匀变速直线运动,与x成线性关系,而由上式知,金属棒不可能做匀减速直线运动,故A错误;根据题意金属棒所受的安培力大小不变,处与处安培力大小相等,有,即,故B正确;金属棒在处的安培力大小为,对金属棒金属棒从运动到m过程中,根据动能定理有,代入数据,解得,故C正确;根据感应电量公式,到过程中,B-x图象包围的面积,,,故D正确
考点:考查了导体切割磁感线运动
【名师点睛】
考查法拉第电磁感应定律、闭合电路欧姆定律、安培力的大小公式、做功表达式、动能定理等的规律的应用与理解,运动过程中金属棒所受的安培力不变,是本题解题的突破口,注意B-x图象的面积和L的乘积表示磁通量的变化量.
10、BCE
【解析】
A.由图分析可知,玻璃砖对b光的偏折角大于对a光的偏折角,根据折射定律得知:玻璃砖对b光的折射率大于对a光的折射率,由得知,a光在玻璃砖中的传播速度大于b光的传播速度。故A错误。
B.对于同种介质,光的频率越大,光的折射率越大,则知a光的频率小于b光的频率。故B正确。
C.双缝干涉条纹的间距与波长成正比,a光的频率小,波长长,故相邻明条纹的间距a光的较大。故C正确。
D.由临界角公式分析得知,a光的折射率n小,则a光发生全反射的临界角大于b光发生全反射的临界角。故D错误。
E.a光波长较大,则比b光更容易发生衍射现象,选项E正确。
故选BCE。
三、实验题:本题共2小题,共18分。把答案写在答题卡中指定的答题处,不要求写出演算过程。
11、D 1.0 5m/s2
【解析】
(1)[1]AB.对小车的拉力是通过力传感器得到的,故无需测量沙和沙桶的质量,也不需要满足沙和沙桶的总质量远小于小车的质量,故AB错误;
C.使用打点计时器,应先接通电源,在释放小车,故C错误;
D.探究物体质量一定时加速度与力的关系,要改变沙和沙桶的总质量,打出多条纸带,故D正确。
故选D。
(2)[2]根据牛顿第二定律可知
图象
时
解得
(3)[3]沙和沙桶的位移为x1,小车的位移为x2,在相同时间t内
两者之间有定滑轮相连,所以位移之间的关系为
则加速度关系为
即小车的加速度是砂和砂桶加速度的。设绳子的拉力为T,根据牛顿第二定律得
化简可得
不断增加沙子质量时,m趋于无穷大,即可判断小车的加速度为
12、R2 4.9 0. 90~1. 0 小于
【解析】
(1)[1]由电路图可知,电压表M测量P、Q总电压,电压表N测量Q的电压,故M为大量程的电压表V2,N为小量程的电压表V1,根据部分电路欧姆定律可知P为大量程的滑动变阻器R2,Q为小阻值的定值电阻R1。
(3)[2][3]设电压表M的示数为UM,电压表N的示数为UN,由图示电路图可知,电源电动势为
整理得:
由UM-UN图象可知,电源电动势为E=4.9V,由图可知图线的斜率为:
又从UM-UN的关系可知:
则电源内阻为:r=kR1=0.94Ω。
(4)[4]根据题意可知:
变形得:
所以图象的纵截距为:
则电源电动势为
所以根据图象得到的电源电动势值小于实际值。
四、计算题:本题共2小题,共26分。把答案写在答题卡中指定的答题处,要求写出必要的文字说明、方程式和演算步骤。
13、(1)14N;(2)5s
【解析】
(1)由v-t图象知加速运动的加速度
a1==0.8m/s2
减速运动的加速度大小为
=2m/s2
加速阶段
减速阶段
解得
F=14N
(2)设加速运动的位移为x1,总位移为x,由动能定理得
解得
t1=5s
14、(i);(ii)。
【解析】
(i)内外压强差
①
(ii)气泡在水下10m处有
②
接近水面处有
③
等温变化有
④
解②③④式得
由①式知,则
15、(1)4kg (2)640cm3
【解析】
①设物体A的体积为ΔV.
T1=300K,p1=1.0×105Pa,V1=60×40-ΔV
T2=330K,p2=(1.0×105+)Pa,V2=V1
T3=360K,p3=p2,V3=64×40-ΔV
由状态1到状态2为等容过程=3分
代入数据得m=4kg 2分
②由状态2到状态3为等压过程3分
代入数据得ΔV=640cm3 1分
相关试卷
这是一份2026届广西贺州市平桂管理区平桂高级中学高考全国统考预测密卷物理试卷含解析,共15页。试卷主要包含了考生必须保证答题卡的整洁等内容,欢迎下载使用。
这是一份2026届广西贺州市平桂高级中学高考物理押题试卷含解析,共13页。试卷主要包含了,试求等内容,欢迎下载使用。
这是一份2026届桂林中学高考全国统考预测密卷物理试卷含解析,共16页。试卷主要包含了考生必须保证答题卡的整洁等内容,欢迎下载使用。
相关试卷 更多
- 1.电子资料成功下载后不支持退换,如发现资料有内容错误问题请联系客服,如若属实,我们会补偿您的损失
- 2.压缩包下载后请先用软件解压,再使用对应软件打开;软件版本较低时请及时更新
- 3.资料下载成功后可在60天以内免费重复下载
免费领取教师福利 




.png)




