搜索
      上传资料 赚现金

      2026届广东省省际名校高三考前热身物理试卷含解析

      • 701 KB
      • 2026-01-10 07:02:53
      • 11
      • 0
      • 教习网用户9316179
      加入资料篮
      立即下载
      2026届广东省省际名校高三考前热身物理试卷含解析第1页
      高清全屏预览
      1/16
      2026届广东省省际名校高三考前热身物理试卷含解析第2页
      高清全屏预览
      2/16
      2026届广东省省际名校高三考前热身物理试卷含解析第3页
      高清全屏预览
      3/16
      还剩13页未读, 继续阅读

      2026届广东省省际名校高三考前热身物理试卷含解析

      展开

      这是一份2026届广东省省际名校高三考前热身物理试卷含解析,共16页。
      2.选择题必须使用2B铅笔填涂;非选择题必须使用0.5毫米黑色字迹的签字笔书写,字体工整、笔迹清楚。
      3.请按照题号顺序在各题目的答题区域内作答,超出答题区域书写的答案无效;在草稿纸、试题卷上答题无效。
      4.保持卡面清洁,不要折叠,不要弄破、弄皱,不准使用涂改液、修正带、刮纸刀。
      一、单项选择题:本题共6小题,每小题4分,共24分。在每小题给出的四个选项中,只有一项是符合题目要求的。
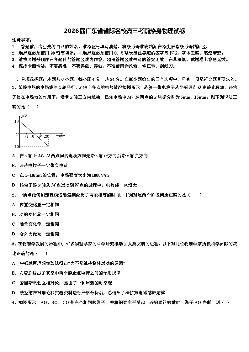
      1、某静电场的电场线与x轴平行,x轴上各点的电势情况如图所示,若将一带电粒子从坐标原点O由静止释放,该粒子仅在电场力的作用下,沿着x轴正方向运动,已知电场中M、N两点的x坐标分别为5mm、15mm,则下列说法正确的是( )
      A.在x轴上M、N两点间的电场方向先沿x轴正方向后沿x轴负方向
      B.该带电粒子一定带负电荷
      C.在x=10mm的位置,电场强度大小为1000V/m
      D.该粒子沿x轴从M点运动到N点的过程中,电势能一直增大
      2、一质点做匀加速直线运动连续经历了两段相等的时间。下列对这两个阶段判断正确的是( )
      A.位置变化量一定相同
      B.动能变化量一定相同
      C.动量变化量一定相同
      D.合外力做功一定相同
      3、在物理学发展的历程中,许多物理学家的科学研究推动了人类文明的进程,以下对几位物理学家所做科学贡献的叙述正确的是( )
      A.牛顿运用理想实验法得出“力不是维持物体运动的原因”
      B.安培总结出了真空中两个静止点电荷之间的作用规律
      C.爱因斯坦创立相对论,提出了一种崭新的时空观
      D.法拉第在对理论和实验资料进行严格分析后,总结出了法拉第电磁感应定律
      4、如图所示,AO、BO、CO是完全相同的绳子,并将钢梁水平吊起,若钢梁足够重时,绳子AO先断,则( )
      A.θ=120°
      B.θ>120°
      C.θ<120°
      D.不论θ为何值,AO总是先断
      5、如图所示,足够长的两平行金属板正对竖直放置,它们通过导线与电源E、定值电阻R、开关S相连。闭合开关后,一个带电的液滴从两板上端的中点处无初速度释放,最终液滴落在某一金属板上。下列说法中正确的是( )
      A.液滴在两板间运动的轨迹是一条抛物线
      B.电源电动势越大,液滴在板间运动的加速度越大
      C.电源电动势越大,液滴在板间运动的时间越长
      D.定值电阻的阻值越大,液滴在板间运动的时间越长
      6、某理想气体的初始压强p0=3atm,温度T0=150K,若保持体积不变,使它的压强变为5atm,则此时气体的温度为( )
      A.100KB.200KC.250KD.300K
      二、多项选择题:本题共4小题,每小题5分,共20分。在每小题给出的四个选项中,有多个选项是符合题目要求的。全部选对的得5分,选对但不全的得3分,有选错的得0分。
      7、如图所示,两条相距为L的光滑平行金属导轨位于水平面(纸面)内,其左端接一阻值为R的电阻,导轨平面与磁感应强度大小为B的匀强磁场垂直,导轨电阻不计。金属棒ab垂直导轨放置并接触良好,接入电路的电阻也为R。若给棒以平行导轨向右的初速度v0,当流过棒截面的电荷量为q时,棒的速度减为零,此过程中棒发生的位移为x。则在这一过程中( )
      A.导体棒作匀减速直线运动
      B.当棒发生位移为时,通过棒的电量为
      C.在通过棒的电荷量为时,棒运动的速度为
      D.定值电阻R释放的热量为
      8、如图所示,平行板电容器与电动势为E的直流电源(内阻不计)连接,下极板接地,静电计所带电荷量很少,可被忽略。一带负电油滴被固定于电容器中的P点。现将平行板电容器的下极板竖直向下移动一小段距离,则下列说法中正确的是( )
      A.平行板电容器的电容值将变小
      B.静电计指针张角变小
      C.带电油滴的电势能将减少
      D.若先将上极板与电源正极的导线断开,再将下极板向下移动一小段距离,则带电油滴所受电场力不变
      9、一带正电的粒子只在电场力作用下沿轴正向运动,其电势能随位移变化的关系如图所示,处为粒子电势能最大位置,则下列说法正确的是( )
      A.处电场强度最大
      B.粒子在段速度一直在减小
      C.在、、、处电势、、、的关系为
      D.段的电场强度大小方向均不变
      10、如图所示,倾角为的粗糙斜面AB固定在水平地面AC上,AB、AC均绝缘、BC竖直且高为h,地面D点固定一电量绝对值为的负点电荷,C、D相距h。质量为m、带电量为q(>0)的小滑块以初速度从斜面底端A点滑上斜面,恰好能到达斜面顶端。整个装置处于水平向右的匀强电场中,场强大小,若取无穷远为零势能面,已知孤立点电荷周围电场的电势可表示为,式中k为静电力常量、r为离场源电荷的距离,Q为场源电荷的带电量(正电荷取正值,负电荷取负值),则小滑块( )
      A.从A运动到B的过程中,克服摩擦力做的功
      B.从A运动到B的过程中,减少的电势能等于克服重力做的功
      C.从A运动到AB中点的过程中,点电荷q对小滑块做的功
      D.从A运动到AB中点时的动能
      三、实验题:本题共2小题,共18分。把答案写在答题卡中指定的答题处,不要求写出演算过程。
      11.(6分)某兴趣小组用如图所示的办法来测玻璃的折射率,找来一切面为半球的透明玻璃砖和激光发生器。若激光垂直底面半径从点射向玻璃砖,则光线沿着___________射出;若将激光发生器向左移动,从点垂直底面射向玻璃砖,光线将沿着如图所示的方向从点射出,若想求此玻璃砖的折射率,需要进行以下操作:
      (a)测玻璃砖的半径:____________。
      (b)入射角的测量:__________,折射角的测量:_______。
      (c)玻璃砖的折射率计算表达式:_______________。
      (d)将激光束继续向左移动到点,刚好看不到出射光线,则临界角即等于图中_______。
      12.(12分)一般的话筒用的是一块方形的电池(层叠电池),如图甲所示,标称电动势为9V。某同学想要测量该电池实际的电动势和内阻,实验室提供了以下器材:
      A.待测方形电池
      B.电压表(量程0~3V,内阻约为4kΩ)
      C.电流表(量程0~0.6A,内阻为1.0Ω)
      D.电流表(量程0~3A,内阻为1.0Ω)
      E.电阻箱(阻值范围0~999.9Ω)
      F.电阻箱(阻值范围0~9999.9Ω)
      G.滑动变阻器(阻值范围0~20Ω)
      H.滑动变阻器(阻值范围0~20kΩ)
      I.开关、导线若干
      (1)该同学根据现有的实验器材,设计了如图乙所示的电路图。根据如图乙所示电路图和如图丙所示图像,为完成该实验,电流表应选_____,电阻箱应选______,滑动变阻器应选_______(均填写器材前字母标号)
      (2)实验需要把电压表量程扩大为0~9V。该同学按图乙连接好实验器材,检查电路无误后,将R1的滑片移到最左端,将电阻箱R2调为零,断开S3,闭合S1,将S2接a,适当移动R1的滑片,电压表示数为2.40V;保持R1接入电路中的阻值不变,改变电阻箱R2的阻值,当电压表示数为________V时,完成扩大量程,断开S1。
      (3)保持电阻箱R2阻值不变,开关S2接b,闭合S3、S1,从右到左移动R1的滑片,测出多组U、I,并作出U-I图线如图丙所示,可得该电池的电动势为________V,内阻为________Ω。
      四、计算题:本题共2小题,共26分。把答案写在答题卡中指定的答题处,要求写出必要的文字说明、方程式和演算步骤。
      13.(10分)如图所示,半圆形玻璃砖的半径为R,圆心为O。一束单色光由玻璃砖上的P点垂直于半圆底面射入玻璃砖,其折射光线射向底面的Q点(图中未画出),折射率为,测得P点与半圆底面的距离为。计算确定Q点的位置。
      14.(16分)在电子技术中,科研人员经常通过在适当的区域施加磁场或电场束控制带电粒子的运动。如图所示,位于M板处的粒子源不断产生质量为m、电荷量为q的粒子,粒子经小孔S1不断飘入电压为U的加速电场,其初速度可视为零;然后经过小孔S2射出后沿x轴方向从坐标原点O垂直于磁场方向进入x轴上方(含x轴正半轴)的有界匀强磁场控制区,磁场的磁感应强度为B。粒子发生270°偏转后离开磁场竖直向下打在水平放置的荧光屏上,已知N板到y轴、荧光屏到x轴的距离均为L,不考虑粒了重力及粒子间的相互作用。
      (l)求粒子在磁场中运动半径的大小;
      (2)求粒子从N板射出到打在荧光屏上所需的时间;
      (3)实际上加速电压的大小会在U±范围内微小变化,粒子以不同的速度进入磁场控制区域,均能发生270°偏转竖直打在荧光屏上,求有界磁场区域的最小面积S。
      15.(12分)如图所示,嫦娥四号着陆器为了寻找月面上的平坦的着陆区,可以悬停在月面附近,已知着陆器在月面附近的重力为G,忽略悬停过程由于喷气而引起的重力变化,燃气的喷射速度为v,求着陆器悬停时单位时间内喷出燃气的质量。
      参考答案
      一、单项选择题:本题共6小题,每小题4分,共24分。在每小题给出的四个选项中,只有一项是符合题目要求的。
      1、C
      【解析】
      A.由φ-x图像知从M点到N点电势降低,根据沿着电场线方向电势降低可知在x轴上M、N两点间的电场方向沿x轴正方向,A项错误;
      B.粒子受力方向和电场方向相同,故粒子带正电荷,B项错误;
      C.在φ- x图像中,图线斜率表示电场强度的大小,电场强度大小为
      1000V/m
      C项正确;
      D.粒子沿x轴从M点运动到N点的过程中,电场力一直做正功,电势能一直减小,D项错误。
      故选C。
      2、C
      【解析】
      A.匀加速直线运动的物体连续经历了两段相等的时间,根据可知位移不相等,位置变化不同,选项A错误;
      BD.根据动能定理可知,合外力做功不相等,则动能变化量不相同,选项BD错误;
      C.根据动量定理,可知动量变化量一定相同,选项C正确;
      故选C。
      3、C
      【解析】
      A、伽利略运用理想实验法得出“力不是维持物体运动的原因”,故A错误;
      B、库仑总结出了真空中两个静止点电荷之间的作用规律,故B错误;
      C、爱因斯坦创立相对论,提出了一种崭新的时空观,所以C选项是正确的;
      D、法拉第发现了电磁感应现象,揭示了磁现象和电现象之间的联系;是韦德与库柏在对理论和实验资料进行严格分析后,总结出了法拉第电磁感应定律,故D错误;
      综上所述本题答案是:C
      4、C
      【解析】
      以结点O为研究对象,分析受力,作出力图如图.
      根据对称性可知,BO绳与CO绳拉力大小相等.由平衡条件得:FAO=2FBOcs,当钢梁足够重时,AO绳先断,说明FAO>FBO,则得到2FBOcs>FBO,解得:θ<120°,故C正确,ABD错误。
      5、B
      【解析】
      A.液滴在磁场中受重力及电场力,电场力沿水平方向,重力沿竖直方向。因液滴由静止释放,故合力的方向一定与运动方向一致,故液滴做直线运动,故A错误;
      B.两板间的电势差等于电源电压,当电动势变大时,两板上的电压变大,由可知,板间的电场强度增大,电场力变大,合力变大,故加速度增大,故B正确;
      C.因粒子最终打在极板上,故运动时间取决于水平方向的加速度,当电动势变大时,其水平方向受力增大,加速度增大,运动时间减小,故C错误;
      D.定值电阻在此电路中只相当于导线,阻值的变化不会改变两板间的电势差,故带电粒子受力不变,加速度不变,运动时间不变,故D错误。
      故选B。
      6、C
      【解析】
      理想气体体积不变,发生等容变化,则,代入数据得:,解得:.故C项正确,ABD三项错误.
      【点睛】
      在理想气体状态方程和气体实验定律应用中,压强、体积等式两边单位一样即可,不需要转化为国际单位;温度的单位一定要用国际单位(开尔文),不能用其它单位.
      二、多项选择题:本题共4小题,每小题5分,共20分。在每小题给出的四个选项中,有多个选项是符合题目要求的。全部选对的得5分,选对但不全的得3分,有选错的得0分。
      7、BD
      【解析】
      A.由于导体棒向右减速运动,则电动势减小,则电流减小,则导体棒的安培力减小,即合力减小,根据牛顿第二定律可知其加速度减小,则导体棒做变减速运动,故A错误;
      B.棒的速度减为零,当流过棒截面的电荷量为:
      当棒发生位移为时,则通过棒的电量为,故B正确;
      C. 棒的速度减为零,当流过棒截面的电荷量为:
      当流过棒的电荷为时,棒发生的位移为:
      根据牛顿运动定律可得棒运动的加速度为:
      设棒运动的时间为,则有:
      所以有:
      即:
      当流过棒的电荷为时,则有:
      当流过棒的电荷为时,则有:
      解得:
      故C错误;
      D.棒的速度减为零的过程中,定值电阻R释放的热量为:
      故D正确;
      故选BD。
      8、ACD
      【解析】
      A.根据知,d增大,则电容减小,故A正确;
      B.静电计测量的是电容器两端的电势差,因为电容器始终与电源相连,则电势差不变,所以静电计指针张角不变,故B错误;
      C.电势差不变,d增大,则电场强度减小,故P点与上极板的电势差减小,则P点的电势升高,因油滴带负电,可知带电油滴的电势能将减小,故C正确;
      D.电容器与电源断开,则电荷量不变,再将下极板向下移动一小段距离,即d变大,根据, , 可得
      则两板间场强不变,油滴受电场力不变,选项D正确;故选ACD。
      9、BC
      【解析】
      A.根据电势能与电势的关系Ep=qφ,场强与电势的关系得
      由数学知识可知Ep−x图象切线的斜率
      x2处切线斜率为零,则x2处电场强度为零,选项A错误;
      B.由图看出在0∼x2段图象切线的斜率一直为正,由上式知场强方向没变,处为粒子电势能最大位置,则处为粒子动能最小,所以粒子在段速度一直在减小,选项B正确;
      C.根据电势能与电势的关系Ep=qφ,粒子带负电,即q

      相关试卷

      2026届广东省省际名校高三考前热身物理试卷含解析:

      这是一份2026届广东省省际名校高三考前热身物理试卷含解析,共16页。

      2026届广东名校高三考前热身物理试卷含解析:

      这是一份2026届广东名校高三考前热身物理试卷含解析,共17页。

      2026届广东省深圳市高级中学高三考前热身物理试卷含解析:

      这是一份2026届广东省深圳市高级中学高三考前热身物理试卷含解析,共16页。试卷主要包含了答题时请按要求用笔等内容,欢迎下载使用。

      资料下载及使用帮助
      版权申诉
      • 1.电子资料成功下载后不支持退换,如发现资料有内容错误问题请联系客服,如若属实,我们会补偿您的损失
      • 2.压缩包下载后请先用软件解压,再使用对应软件打开;软件版本较低时请及时更新
      • 3.资料下载成功后可在60天以内免费重复下载
      版权申诉
      若您为此资料的原创作者,认为该资料内容侵犯了您的知识产权,请扫码添加我们的相关工作人员,我们尽可能的保护您的合法权益。
      入驻教习网,可获得资源免费推广曝光,还可获得多重现金奖励,申请 精品资源制作, 工作室入驻。
      版权申诉二维码
      欢迎来到教习网
      • 900万优选资源,让备课更轻松
      • 600万优选试题,支持自由组卷
      • 高质量可编辑,日均更新2000+
      • 百万教师选择,专业更值得信赖
      微信扫码注册
      手机号注册
      手机号码

      手机号格式错误

      手机验证码 获取验证码 获取验证码

      手机验证码已经成功发送,5分钟内有效

      设置密码

      6-20个字符,数字、字母或符号

      注册即视为同意教习网「注册协议」「隐私条款」
      QQ注册
      手机号注册
      微信注册

      注册成功

      返回
      顶部
      学业水平 高考一轮 高考二轮 高考真题 精选专题 初中月考 教师福利
      添加客服微信 获取1对1服务
      微信扫描添加客服
      Baidu
      map