若您为此资料的原创作者,认为该资料内容侵犯了您的知识产权,请扫码添加我们的相关工作人员,我们尽可能的保护您的合法权益。

1/8

2/8

3/8
还剩5页未读, 继续阅读
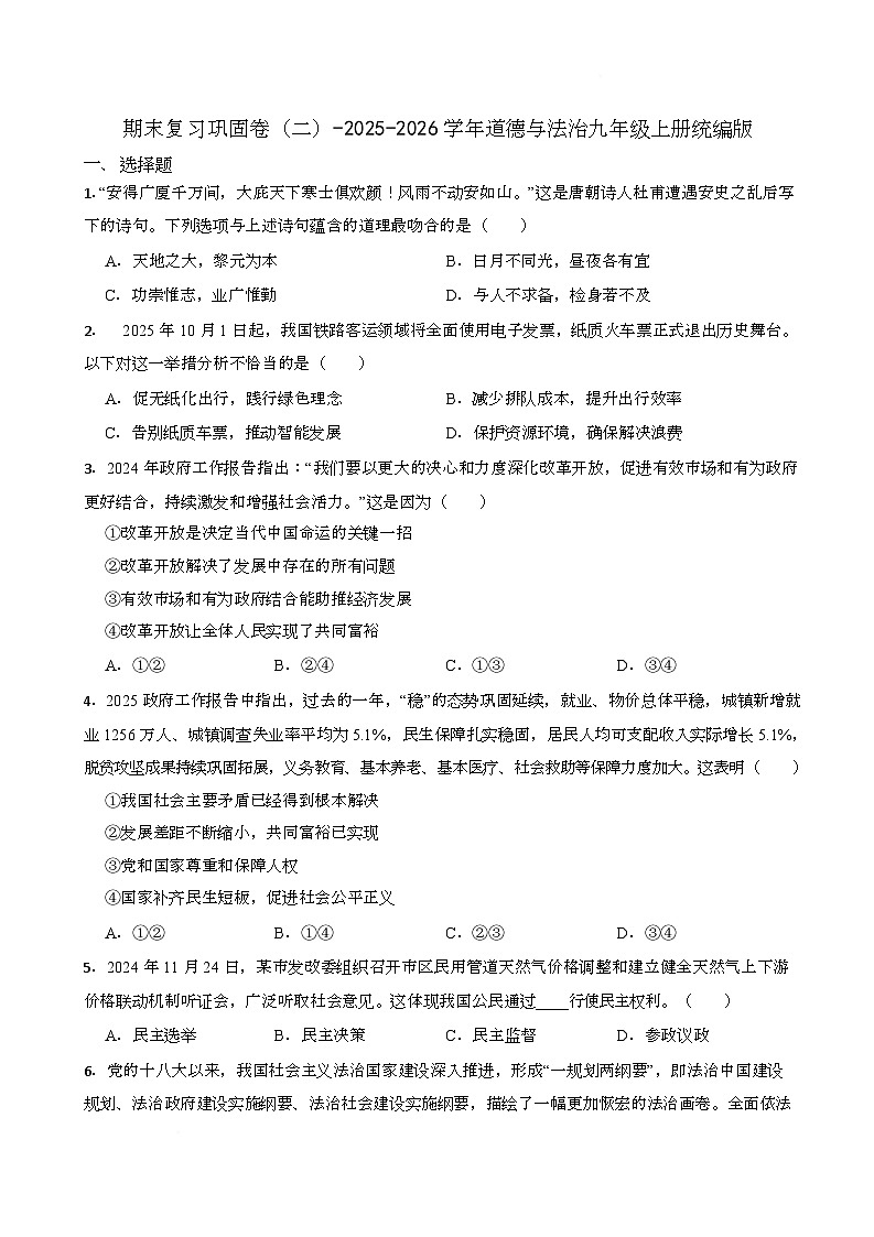
期末复习巩固卷(二)-2025-2026学年道德与法治九年级上册统编版
展开相关试卷
期末复习巩固卷(二)-2025-2026学年道德与法治九年级上册统编版:
这是一份期末复习巩固卷(二)-2025-2026学年道德与法治九年级上册统编版,共8页。试卷主要包含了选择题,非选择题等内容,欢迎下载使用。
期末复习巩固卷(二)(含答案)-2025-2026学年道德与法治九年级上册统编版:
这是一份期末复习巩固卷(二)(含答案)-2025-2026学年道德与法治九年级上册统编版,共15页。
期末复习卷 -2024-2025学年统编版九年级道德与法治上册:
这是一份期末复习卷 -2024-2025学年统编版九年级道德与法治上册,共5页。试卷主要包含了青春的探索需要树立自信,依法治国,要不断完善法律体系等内容,欢迎下载使用。
相关试卷 更多
资料下载及使用帮助
版权申诉
- 1.电子资料成功下载后不支持退换,如发现资料有内容错误问题请联系客服,如若属实,我们会补偿您的损失
- 2.压缩包下载后请先用软件解压,再使用对应软件打开;软件版本较低时请及时更新
- 3.资料下载成功后可在60天以内免费重复下载
版权申诉
免费领取教师福利 









