搜索
      上传资料 赚现金

      重庆市第八中学2025-2026学年高一上学期12月月考化学试卷(Word版附解析)

      • 1.13 MB
      • 2026-01-08 19:13:22
      • 19
      • 0
      • 教习网3275309
      加入资料篮
      立即下载
      查看完整配套(共2份)
      包含资料(2份) 收起列表
      解析
      重庆市第八中学校2025-2026学年高一上学期12月月考化学试题 Word版含解析.docx
      预览
      原卷
      重庆市第八中学校2025-2026学年高一上学期12月月考化学试题 Word版无答案.docx
      预览
      正在预览:重庆市第八中学校2025-2026学年高一上学期12月月考化学试题 Word版含解析.docx
      重庆市第八中学校2025-2026学年高一上学期12月月考化学试题  Word版含解析第1页
      1/19
      重庆市第八中学校2025-2026学年高一上学期12月月考化学试题  Word版含解析第2页
      2/19
      重庆市第八中学校2025-2026学年高一上学期12月月考化学试题  Word版含解析第3页
      3/19
      重庆市第八中学校2025-2026学年高一上学期12月月考化学试题  Word版无答案第1页
      1/8
      重庆市第八中学校2025-2026学年高一上学期12月月考化学试题  Word版无答案第2页
      2/8
      重庆市第八中学校2025-2026学年高一上学期12月月考化学试题  Word版无答案第3页
      3/8
      还剩16页未读, 继续阅读

      重庆市第八中学2025-2026学年高一上学期12月月考化学试卷(Word版附解析)

      展开

      这是一份重庆市第八中学2025-2026学年高一上学期12月月考化学试卷(Word版附解析),文件包含重庆市第八中学校2025-2026学年高一上学期12月月考化学试题Word版含解析docx、重庆市第八中学校2025-2026学年高一上学期12月月考化学试题Word版无答案docx等2份试卷配套教学资源,其中试卷共27页, 欢迎下载使用。
      注意事项:
      1.本试题共 8 页,总分 100 分,考试时间 75 分钟。
      2.请考生将答案写在答题卡上,写在本试卷上无效,选择题使用 2B 铅笔填涂,非选择题使用
      0.5mm 黑色签字笔书写。
      3.可能用到的相对原子质量:H-1 C-12 O-16 S-32 Cl-35.5 Fe-56 Cu-64 Ba-137
      第 I 卷(共 42 分)
      一、选择题:本题共 14 小题,每小题 3 分,共 42 分。在每小题给出的四个选项中,只有一
      项是符合题目要求的。
      1. 中华古文化蕴含丰富的化学知识,下列说法错误的是
      A. “错把陈醋当成墨,写尽半生纸上酸”中的陈醋是混合物
      B. “日照香炉生紫烟,遥看瀑布挂前川”中的“紫烟”的产生原理与焰色试验相同
      C. “春蚕到死丝方尽,蜡炬成灰泪始干”中涉及电子的转移
      D. “美人首饰侯王印,尽是沙中浪底来”中涉及的过程为物理变化
      2. 下列物质的分类正确的是
      选项 酸 碱 盐 酸性氧化物 碱性氧化物
      A 纯碱
      B 熟石灰 CuO
      C HClO
      D HF
      A. A B. B C. C D. D
      3. 下列关于实验室制氯气 反应说法正确的是
      A. 瑞典化学家舍勒用软锰矿和浓盐酸加热制得了氯气
      B. 浓盐酸只体现还原性
      第 1页/共 8页
      C. 的浓盐酸和足量的 反应,产生氯气的体积为 (标准状况下)
      D. 用澄清石灰水处理尾气
      4. 以下关于铁元素说法正确的是
      A. 铁的含量是地壳中所有金属元素中位居第四位
      B. 蔬菜中铁的含量较少,吸收率低,但因在我国膳食比例中占比较大,仍为铁的重要来源
      C. 铁的化学性质比较活泼,因此在自然界中仅以化合态存在
      D. 铁及其氧化物都能被磁铁吸引
      5. 为阿伏伽德罗常数的值,下列说法正确的是
      A. 的 中含有的阴阳离子总数为
      B. 与 反应生成 (标准状况),反应中转移的电子数为
      C. 溶液中含有的 的数目为
      D. 标准状况下, 水中含有的分子数目为
      6. 下列物质间的转化不能通过化合反应一步实现的是
      A. FeCl3→FeCl2 B. Fe→FeCl3 C. Fe→Fe(OH)3 D. Fe(OH)2→Fe(OH)3
      7. 下列各组离子在指定条件下,一定能大量共存的是
      A. 能使蓝色石蕊试纸变红色的溶液中: 、 、 、
      B. 的溶液中: 、 、 、
      C 澄清透明溶液中: 、 、 、
      D. 能使无色酚酞溶液显红色的溶液中: 、 、 、
      8. 下列离子方程式书写正确的是
      A. 将少量的 通入过量 溶液:
      B. 氧化钠与水的反应:
      C. 将少量钠投入硫酸铜溶液中:
      D. 少量 溶液与过量澄清石灰水混合:
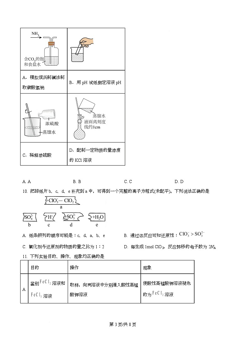
      9. 下列实验操作正确的是
      第 2页/共 8页
      A.模拟侯氏制碱法制
      B.用 pH 试纸测定溶液 pH 取碳酸氢钠
      D.配制一定物质的量浓度 C.稀释浓硫酸
      的 KCl 溶液
      A. A B. B C. C D. D
      10. 把碎纸片 b、c、d、e 补充到 a 中,可得到一个完整的离子方程式(未配平)。下列说法正确的是
      A. 纸条排列的顺序可能是:c、d、a、b、e B. 通过该反应可知还原性:
      C. 氧化剂与还原剂的物质的量之比为 1:2 D. 每生成 1ml ClO2,反应转移的电子数为 2NA
      11. 下列实验目的、操作、现象均正确的是
      目的 操作 现象
      鉴别 溶液和 使酸性高锰酸钾溶液褪色
      取样,向两溶液中分别滴入酸性高锰
      A
      酸钾溶液 的为 溶液
      溶液
      第 3页/共 8页
      验证 具有漂 向酸性高锰酸钾溶液中滴加足量双
      B 紫红色褪去
      氧水
      白性
      检验溶液中含有 取样,先滴加盐酸。无明显现象,再
      C 产生白色沉淀
      滴加少量 溶液
      验证 是碱
      D 将 投入滴有酚酞的水中 溶液变为红色
      性氧化物
      A. A B. B C. C D. D
      12. 室温下某容积固定的密闭容器由可移动的活塞隔成甲、乙两室,向甲中充入一定量的 、 混合气体,
      乙中充入 气体,此时活塞位置如图。下列有关说法不正确的是
      A. 甲室中 、 混合气体的物质的量为 ,所含原子总数为
      B. 甲、乙两室的压强相等
      C. 若甲室通入的气体质量为 ,则甲室中 的物质的量为 的 14 倍
      D. 若充分反应并恢复原温后,活塞最终停留在刻度 2 处,则甲室中原混合气体氢气和氧气的物质的量之比
      可能为 3:2
      13. “侯氏制碱法”的主要过程如下图(部分物质已略去)。
      下列说法正确的是
      第 4页/共 8页
      A. 气体 为
      B. 操作 用到 玻璃仪器只有烧杯和漏斗
      C. 溶液 中通入气体 后,溶液中大量减少的阳离子是
      D. 滤液中主要含有 、 、
      14. 有一包混合粉末中含有 、 、 ,质量为 ,完全溶解在 某浓度稀盐酸中,向
      溶液中加入铁粉,剩余固体质量与加入铁粉的质量关系如图所示。下列说法正确的是
      A. OA 段发生的反应为
      B
      C. 混合物中 的质量为
      D.
      第Ⅱ卷(共 58 分)
      二、非选择题:本题共 4 小题,共 58 分。
      15. 同类物质化学性质相似,用分类的方法研究问题,可以举一反三。请回答下列问题:
      (1)有以下物质:①熔融氯化钠;②铝;③乙醇;④氨水;⑤氯化氢气体;⑥ 固体其中能导电的
      是_______(填序号,下同);属于非电解质的有_______。
      (2)下图中的分类方法是_______分类法。
      第 5页/共 8页
      (3)氢溴酸(HBr 气体溶于水形成的溶液)与盐酸具有相似的化学性质。预测下列反应不会发生的有_______
      (填字母)。
      A.
      B.
      C.
      D.
      (4)结合(2)的图像, 与足量 溶液反应的离子方程式为_______。
      16. 某化学小组在实验中需要 的 溶液 和 的盐酸溶液 。根据这
      两种溶液的配制情况回答下列问题:
      (1)配制上述溶液需要用到的玻璃仪器包括烧杯、玻璃棒、量筒、胶头滴管、_______。
      (2)根据计算,应用托盘天平称量胆矾_______g。
      (3)在配制盐酸溶液时:
      盐酸
      分子式:HCl
      相对分子质量:36.5
      密度:1.2g/mL
      HCl 质量分数:36.5%
      ①该浓盐酸的物质的量浓度为_______ml/L。
      ②某学生欲用上述浓盐酸和蒸馏水配制实验所需稀盐酸。该学生需要量取_______ 上述浓盐酸进行配制。
      ③若在标准状况下,将 L HCl 气体溶于 水中,所得溶液密度为 ,则此溶液的物质的
      量浓度为_______ (写最简式)。
      (4)下列_______(填字母)操作会引起所配溶液的浓度偏大。
      A.所称取的胆矾固体失去了部分结晶水
      B.称取胆矾时药品与砝码位置放置颠倒
      C.转移溶液时,有少量液体溅出
      D.定容时俯视刻度线
      E.定容后塞上瓶塞反复摇匀,静置后,液面不到刻度线,再加水至刻度线
      第 6页/共 8页
      F.用量筒量取浓盐酸溶液时仰视刻度线
      17. 某化学兴趣小组用如图装置进行铁与水蒸气反应的实验并对产物进行探究。请回答下列问题:
      (1)装置 B 中石棉绒的作用为_______。
      (2)装置 B 中反应的化学方程式为_______。
      (3)装置 E 用于检验装置 D 中生成的产物,其中盛放的试剂为_______(写化学式)。
      (4)除尾气处理装置外,上述装置存在的错误是_______。
      (5)某同学利用装置 B 中反应后的固体物质进行如图实验:
      ①写出产生淡红色溶液的离子方程式_______。
      ②某同学发现实验中加入过量新制氯水,放置一段时间后,深红色会逐渐褪去,褪色后的溶液中继续滴加
      KSCN 溶液,又出现红色,则褪色的原因可能是_______。
      ③该同学将上述实验中的新制氯水改为 溶液,也能出现深红色溶液稍后,溶液颜色未发生改变但观察
      到有大量气泡出现,产生大量气泡的原因是_______。
      18. 化学实验是科学探究过程的一种重要方法。 为高效安全灭菌消毒剂之一,现用如下图所示装置制
      备 ,并将其通入潮湿的 制备纯净的 。
      已知:① 为棕黄色气体沸点为 3.8℃,受热易分解,高浓度时易爆炸。
      第 7页/共 8页
      ② 为酸性氧化物,且极易溶于水并与水反应生成次氯酸。
      请回答下列问题:
      (1)A 装置中盛装浓盐酸的仪器名称是_______,C 装置中的试剂名称为_______。
      (2)图中各装置连接的顺序为:a→_______→f。
      (3)实验中 口和空气的进气速率要适中,当 口出气量一定时,需控制 口进气量与空气进气量的比值
      为 1:3 的原因是:①比值小于 1:3,氯气的浓度太低,导致 B 装置中反应速率低;②_______。
      (4)用高锰酸钾和浓盐酸反应也可以制取氯气,其化学反应方程式为_______。
      (5)将 和 的混合气体直接通入到下列装置可制得 溶液(忽略 与水的反应)。取下列装置
      中黄绿色溶液两等份,一份与足量 溶液反应生成 ;另一份是把氯元素全部转化为 。实验结果表
      明, 则黄绿色溶液中 _______。
      19. 现有无色透明溶液,只含有下列离子中的若干种: 、 、 、 、 、 、 。
      现取三份各 溶液分别进行实验。
      实验 1:加入足量 溶液有白色沉淀产生;
      实验 2:加足量 溶液充分加热后,收集到标准状况下 有刺激性气味 气体;
      实验 3:加足量 溶液后,得到干燥沉淀 ,加入足量盐酸后产生气体,经洗涤、干燥后,剩余
      的沉淀质量为 。
      (1)原溶液中一定不存在的离子是_______。
      (2)实验 3 中可溶于盐酸的沉淀的化学式为_______,组成该沉淀的阴离子的物质的量浓度为_______。
      (3)综合上述实验,能否确定有 存在?_______(填“能”或“否”)。若能,则 的物质的量浓度不
      小于_______;若不能,请说明理由_______。

      相关试卷 更多

      资料下载及使用帮助
      版权申诉
      • 1.电子资料成功下载后不支持退换,如发现资料有内容错误问题请联系客服,如若属实,我们会补偿您的损失
      • 2.压缩包下载后请先用软件解压,再使用对应软件打开;软件版本较低时请及时更新
      • 3.资料下载成功后可在60天以内免费重复下载
      版权申诉
      若您为此资料的原创作者,认为该资料内容侵犯了您的知识产权,请扫码添加我们的相关工作人员,我们尽可能的保护您的合法权益。
      入驻教习网,可获得资源免费推广曝光,还可获得多重现金奖励,申请 精品资源制作, 工作室入驻。
      版权申诉二维码
      欢迎来到教习网
      • 900万优选资源,让备课更轻松
      • 600万优选试题,支持自由组卷
      • 高质量可编辑,日均更新2000+
      • 百万教师选择,专业更值得信赖
      微信扫码注册
      手机号注册
      手机号码

      手机号格式错误

      手机验证码 获取验证码 获取验证码

      手机验证码已经成功发送,5分钟内有效

      设置密码

      6-20个字符,数字、字母或符号

      注册即视为同意教习网「注册协议」「隐私条款」
      QQ注册
      手机号注册
      微信注册

      注册成功

      返回
      顶部
      学业水平 高考一轮 高考二轮 高考真题 精选专题 初中月考 教师福利
      添加客服微信 获取1对1服务
      微信扫描添加客服
      Baidu
      map