搜索
      上传资料 赚现金
      点击图片退出全屏预览

      2025-2026学年五年级数学上学期期末素养测评·基础卷(人教版)无答案

      • 161.19 KB
      • 2026-01-08 12:10:25
      • 41
      • 0
      • 沐春
      加入资料篮
      立即下载
      2025-2026学年五年级数学上学期期末素养测评·基础卷(人教版)无答案第1页
      点击全屏预览
      1/6
      2025-2026学年五年级数学上学期期末素养测评·基础卷(人教版)无答案第2页
      点击全屏预览
      2/6
      2025-2026学年五年级数学上学期期末素养测评·基础卷(人教版)无答案第3页
      点击全屏预览
      3/6
      还剩3页未读, 继续阅读

      2025-2026学年五年级数学上学期期末素养测评·基础卷(人教版)无答案

      展开

      这是一份2025-2026学年五年级数学上学期期末素养测评·基础卷(人教版)无答案,共6页。试卷主要包含了测试范围,4×1,91元等内容,欢迎下载使用。
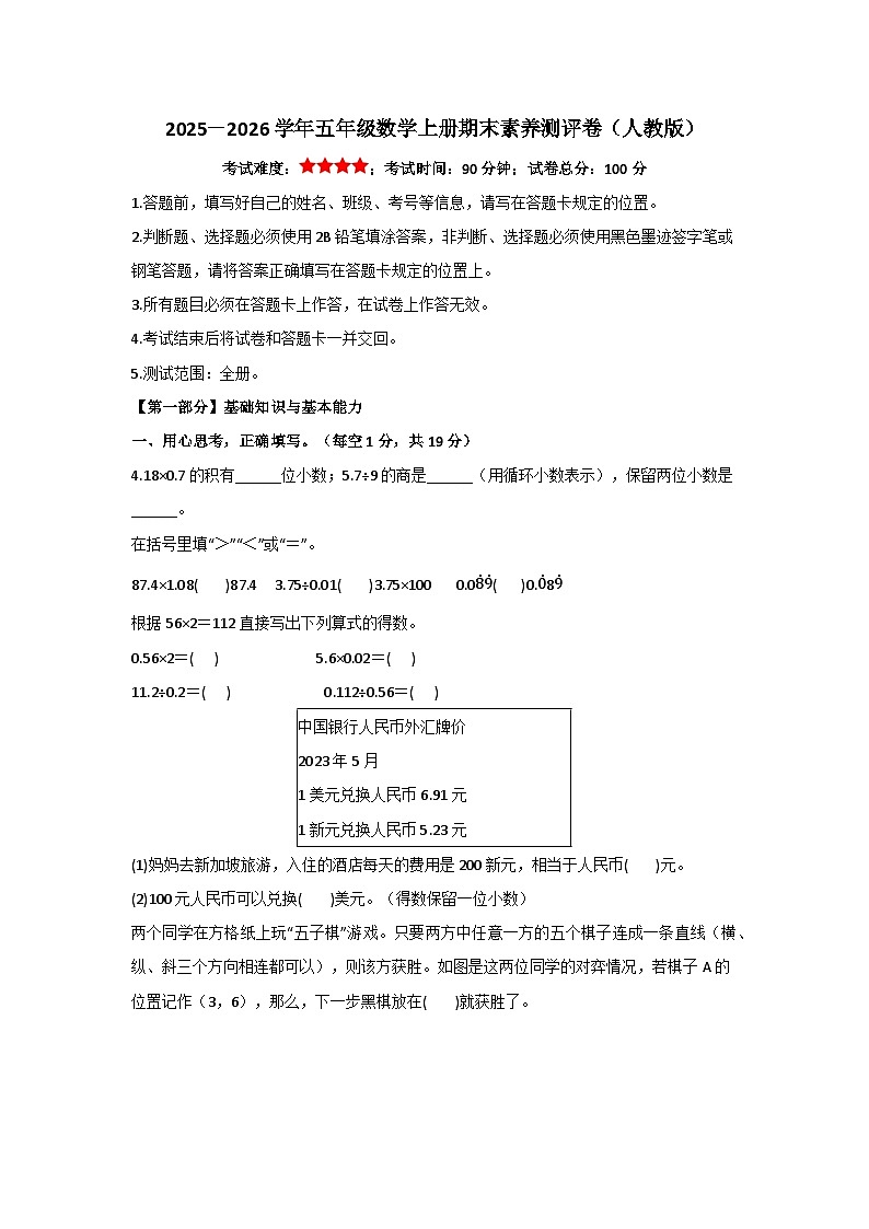
      1.答题前,填写好自己的姓名、班级、考号等信息,请写在答题卡规定的位置。
      2.判断题、选择题必须使用2B铅笔填涂答案,非判断、选择题必须使用黑色墨迹签字笔或钢笔答题,请将答案正确填写在答题卡规定的位置上。
      3.所有题目必须在答题卡上作答,在试卷上作答无效。
      4.考试结束后将试卷和答题卡一并交回。
      5.测试范围:全册。
      【第一部分】基础知识与基本能力
      一、用心思考,正确填写。(每空1分,共19分)
      4.18×0.7的积有______位小数;5.7÷9的商是______(用循环小数表示),保留两位小数是______。
      在括号里填“>”“<”或“=”。
      87.4×1.08( )87.4 3.75÷0.01( )3.75×100 0.0 EQ \* jc0 \* "Fnt:Calibri" \* hps20 \ \ad(\s \up 9(.),8) EQ \* jc0 \* "Fnt:Calibri" \* hps20 \ \ad(\s \up 9(.),9)( )0. EQ \* jc0 \* "Fnt:Calibri" \* hps20 \ \ad(\s \up 9(.),0)8 EQ \* jc0 \* "Fnt:Calibri" \* hps20 \ \ad(\s \up 9(.),9)
      根据56×2=112直接写出下列算式的得数。
      0.56×2=( ) 5.6×0.02=( )
      11.2÷0.2=( ) 0.112÷0.56=( )
      (1)妈妈去新加坡旅游,入住的酒店每天的费用是200新元,相当于人民币( )元。
      (2)100元人民币可以兑换( )美元。(得数保留一位小数)
      两个同学在方格纸上玩“五子棋”游戏。只要两方中任意一方的五个棋子连成一条直线(横、纵、斜三个方向相连都可以),则该方获胜。如图是这两位同学的对弈情况,若棋子A的位置记作(3,6),那么,下一步黑棋放在( )就获胜了。
      如果a=2,那么a2+a=( )。
      某次班干部选举中,小明得了a票,小丽得的票数比小明的2倍多2票,则小丽得了( )票,如果a=6,则小丽得了( )票。
      如图直角梯形是一个平行四边形的一条底减少6cm后得到的图形,其面积减少了27cm2;再将梯形上底缩短为0cm,则新图形的面积是( )cm2。
      课本第96页第8题介绍了生活中堆圆木的一种方法,如图。假如有一批相同的电线杆也这样堆放,已知最下层有26根,最上层有15根,每相邻两层之间相差1根,一共堆放了12层。这批电线杆一共有( )根。
      某小学的教学楼有三层,每一层走廊长15米,计划在走廊一侧悬挂励志标语,每3米悬挂一个(两端都要挂),三层一共需要悬挂( )个标语。
      二、仔细推敲,判断正误。(对的画√,错的画×,每题1分,共5分)
      10.1×8.5=10×8.5+8.5×0.1运用了乘法分配律。( )
      无限小数一定比有限小数大。( )
      抛硬币时正面朝上和反面朝上的可能性是相等的,所以抛40次硬币一定有20次正面朝上、20次反面朝上。( )
      x=4是方程7x+9=37和8+3x=20的解。( )
      两个完全一样的三角形一定能拼成一个平行四边形。( )
      三、反复比较,合理选择。(将正确的选项填在括号内,每题1分,共5分)
      下列算式中,( )算式中的“8×7”这一步算的是“8个0.1×7个0.01的积”。
      A.5.83×1.75 B.6.85×4.37 C.8.1×0.74 D.7.8×7.65
      下面式子中,( )是方程。
      A.7x+2>90 B.7x+2=93
      C.7×13+2=93 D.7x+23
      在一个方格图里,如果点A用数对(3,3)表示,点B用数对(6,7)表示,点C用数对(3,7)表示,那么三角形ABC一定是( )三角形。
      A.等腰 B.直角 C.锐角 D.钝角
      下列问题中,能用“1.2÷0.5”这个算式解决的问题是( )。
      ①要修一条1.2千米的小路,每天修0.5千米,几天修完?
      ②小明用1.2元买了0.5千克苹果,1千克苹果需要多少钱?
      ③聪聪跑了1.2千米,明明跑的路程是聪聪的一半,明明跑了多少千米?
      ④一辆电动车行驶1.2千米,需要耗电0.5千瓦时,1千瓦时可以行驶多少千米?
      A.①② B.①②④ C.①③④ D.①②③④
      如图(每个小方格是边长为1cm的正方形),估算树叶的面积最合理的是( )。
      A.边长7cm的正方形。
      B.上底是2cm,下底是6cm,高是5cm的梯形。
      C.底是4cm,高是5cm的三角形。
      D.底是6cm,高是6cm的平行四边形。
      【第二部分】基础运算与基本技能
      四、一丝不苟,细心计算。(共28分)
      直接写出得数。
      2.3×2= 1.5÷0.1= 6.9÷0.3= 5.5÷5= 1.6×0.5=
      0.24×5= 1.18×0.01= 12÷24= 42= 1c−0.2c=
      列竖式计算(带*号的要验算)。
      3.45×0.36= *7.1÷0.25= 23÷3.3≈(得数保留两位小数)
      计算下面各题,能简算的要简算。
      0.68+0.32÷0.8 3.7×6.9+0.37×31 25×12.5×3.2
      解方程。
      5x+5.5=7 6×4-0.5x=12.8 3(x+2.1)=10.5
      求下面图形的面积(单位:厘米)
      五、手脑并用,实践操作。(共10分)
      涂一涂。
      图中,点A、B分别用数对表示为(6,2)和(1,2)。
      (1)点C用数对表示应为( )。(每个小方格的边长为1cm)
      (2)某梯形的面积可以用算式(3+5)×3÷2来计算,根据这个算式在上侧方格图中以A、B、C为其中的三个点,把这个梯形画完整。
      (3)在方格图中画一个与这个梯形面积相等的平行四边形和三角形各一个。
      【第三部分】生活实际与综合应用
      六、走进生活,解决问题。(共33分)
      美心蛋糕房特制一种生日蛋糕,每个需要0.32千克面粉。李师傅领了4千克面粉做蛋糕,李师傅最多可以做几个生日蛋糕?
      林凡周末爬山,经过1.2小时走了1.5km爬到山顶。她欣赏了1个小时的美景后,沿原路下山,只用了0.8小时,林凡下山速度比上山速度快多少?
      李叔叔每月车辆的保养、使用等相关信息记录如下。
      (1)李叔叔想要计算出每月的油费约是多少,需要用到的信息是( )。
      (2)列式解答每月的油费多少钱?
      长颈鹿和梅花鹿同属鹿类,身高却有着天壤之别。长颈鹿身材极为高大,而梅花鹿体型小巧玲珑。请你算一算:下图中梅花鹿的身高是多少米?(写出数量关系并用方程解答)
      数量关系:
      为贯彻落实“五育并举”、立德树人的根本任务,学校开展了丰富多彩的“劳动教育”实践活动,在校园里开辟了一块菜地。菜地中有一个长11米、宽7米的长方形水池(如图),其余地方种了一些白菜,如果每平方米能收获13千克白菜,这块菜地一共可以收获多少千克的白菜?
      为了方便市民行车出行方便,政府规划建造了很多公共停车场。
      (1)陈叔叔停车193分钟,应交费多少元?
      (2)王阿姨交了停车费18.5元,她在这个停车场最多停了几小时?
      中国银行人民币外汇牌价
      2023年5月
      1美元兑换人民币6.91元
      1新元兑换人民币5.23元
      停车场收费标准
      1小时内
      收费6元
      超过1小时部分
      每小时收费2.5元(不足小时按1小时计算)

      相关试卷

      2025-2026学年五年级数学上学期期末素养测评·基础卷(人教版)无答案:

      这是一份2025-2026学年五年级数学上学期期末素养测评·基础卷(人教版)无答案,共6页。试卷主要包含了测试范围,4×1,91元等内容,欢迎下载使用。

      2025-2026学年五年级数学上学期期末素养测评·基础卷(冀教版)无答案:

      这是一份2025-2026学年五年级数学上学期期末素养测评·基础卷(冀教版)无答案,共5页。试卷主要包含了测试范围等内容,欢迎下载使用。

      2025-2026学年六年级数学上学期期末素养测评·基础卷(人教版)无答案:

      这是一份2025-2026学年六年级数学上学期期末素养测评·基础卷(人教版)无答案,共5页。试卷主要包含了测试范围,6的倒数是,1×28等内容,欢迎下载使用。

      资料下载及使用帮助
      版权申诉
      • 1.电子资料成功下载后不支持退换,如发现资料有内容错误问题请联系客服,如若属实,我们会补偿您的损失
      • 2.压缩包下载后请先用软件解压,再使用对应软件打开;软件版本较低时请及时更新
      • 3.资料下载成功后可在60天以内免费重复下载
      版权申诉
      若您为此资料的原创作者,认为该资料内容侵犯了您的知识产权,请扫码添加我们的相关工作人员,我们尽可能的保护您的合法权益。
      入驻教习网,可获得资源免费推广曝光,还可获得多重现金奖励,申请 精品资源制作, 工作室入驻。
      版权申诉二维码
      欢迎来到教习网
      • 900万优选资源,让备课更轻松
      • 600万优选试题,支持自由组卷
      • 高质量可编辑,日均更新2000+
      • 百万教师选择,专业更值得信赖
      微信扫码注册
      手机号注册
      手机号码

      手机号格式错误

      手机验证码 获取验证码 获取验证码

      手机验证码已经成功发送,5分钟内有效

      设置密码

      6-20个字符,数字、字母或符号

      注册即视为同意教习网「注册协议」「隐私条款」
      QQ注册
      手机号注册
      微信注册

      注册成功

      返回
      顶部
      添加客服微信 获取1对1服务
      微信扫描添加客服
      Baidu
      map