


2026届福建省长泰县高中名校高考压轴卷物理试卷含解析
展开 这是一份2026届福建省长泰县高中名校高考压轴卷物理试卷含解析,共17页。
2.请用黑色字迹的钢笔或答字笔在“答题纸”上先填写姓名和准考证号。
3.保持卡面清洁,不要折叠,不要弄破、弄皱,在草稿纸、试题卷上答题无效。
一、单项选择题:本题共6小题,每小题4分,共24分。在每小题给出的四个选项中,只有一项是符合题目要求的。
1、平行板电容器、静电计、理想二极管(正向电阻为0。反向电阻无穷大)与内阻不计的电源连接成如图所示的电路,现在平行板电容器两极板间的P点固定一带负电的点电荷,其中电容器的右极板固定,左极板可左右移动少许。设静电计的张角为θ。则下列说法正确的是( )
A.若左极板向左移动少许,则θ变大,P点的电势不变
B.若左极板向左移动少许,则θ不变,P点的电势不变
C.若左极板向右移动少许,则θ不变,位于P点的点电荷的电势能减小
D.若左极板向右移动少许,则θ变小,位于P点的点电荷的电势能增大
2、如图甲所示,在x≥0的区域有在垂直于xOy平面(纸面)向里的匀强磁场,现用力使一个等边三角形闭合导线(粗细均匀)框,沿x轴向右匀速运动,运动中线框平面与纸面平行,底边BC与y轴平行,从顶点A刚入磁场开始计时,在线框全部进入磁场过程中,其感应电流I(取顺时针方向为正)与时间t的关系图线为图乙中的( )
A.B.C.D.
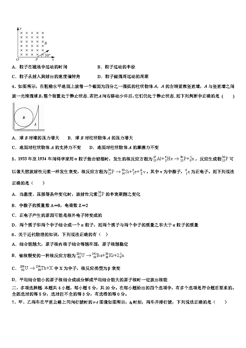
3、如图所示,在x>0、y>0的空间中有恒定的匀强磁场,磁感应强度的大小为B,方向垂直于xOy平面向里。现有一质量为m、电量为q的带正电粒子,从x轴上的某点P沿着与x轴成角的方向射人磁场。不计重力影响,则可以确定的物理量是( )
A.粒子在磁场中运动的时间B.粒子运动的半径
C.粒子从射入到射出的速度偏转角D.粒子做圆周运动的周期
4、如图所示,在粗糙水平地面上放着一个截面为四分之一圆弧的柱状物体A,A的左端紧靠竖直墙,A与竖直墙之间放一光滑圆球B,整个装置处于静止状态.若把A向右移动少许后,它们仍处于静止状态.则下列判断中正确的是 ( )
A.球B对墙的压力增大 B.球B对柱状物体A的压力增大
C.地面对柱状物体A的支持力不变 D.地面对柱状物体A的摩擦力不变
5、1933年至1934年间科学家用α粒子轰击铝箔时,发生的核反应方程为,反应生成物可以像天然放射性元素一样发生衰变,核反应方程为。其中ν为中微子,为正电子。则下列说法正确的是( )
A.当温度、压强等条件变化时,放射性元素的半衰期随之变化
B.中微子的质量数A=0,电荷数Z=2
C.正电子产生的原因可能是核外电子转变成的
D.两个质子和两个中子结合成一个α粒子,则两个质子与两个中子的质量之和大于α粒子的质量
6、关于近代物理的知识,下列说法正确的有( )
A.结合能越大,原子核内核子结合得越牢固,原子核越稳定
B.铀核裂变的一种核反应方程为
C.中X为中子,核反应类型为β衰变
D.平均结合能小的原子核结合成或分解成平均结合能大的原子核时一定放出核能
二、多项选择题:本题共4小题,每小题5分,共20分。在每小题给出的四个选项中,有多个选项是符合题目要求的。全部选对的得5分,选对但不全的得3分,有选错的得0分。
7、甲、乙两车在平直公路上同向行驶时的v-t图像如图所示,t0时刻,两车并排行驶,下列说法正确的是( )
A.t=0时,甲车在乙车前0.68 v0t0
B.两车速度相等的时刻为1.2t0
C.两车再次并排行驶的时刻为1.4t0
D.两车两次并排行驶的位置之间沿公路方向的距离为0.04v0t0
8、如图所示,一列简谐横波沿x轴正方向传播,在传播方向上有M、N两点(N点图中未画出),,。M点开始振动后,又经1.1s的时间恰好第三次到达波谷。则下列说法正确的是( )
A.周期为0.55s
B.波速为1.0m/s
C.从图示时刻开始再经1.8s的时间,M点的运动路程为28cm
D.从图示时刻开始再经2.2s的时间,N点第四次到达波峰
E.能够与该波发生干涉的简谐横波频率一定为2.5Hz
9、如图所示,长度为l的轻杆上端连着一质量为m的小球A(可视为质点),杆的下端用铰链固接于水平面上的O点。置于同一水平面上的立方体B恰与A接触,立方体B的质量为m2。施加微小扰动,使杆向右倾倒,各处摩擦均不计,而小球A与立方体B刚脱离接触的瞬间,杆与地面夹角恰为,重力加速度为g,则下列说法正确的是( )
A.小球A与立方体B刚脱离接触的瞬间A与立方体B的速率之比为1:2
B.小球A与立方体B刚脱离接触的瞬间,立方体B的速率为
C.小球A落地时速率为
D.小球A、立方体B质量之比为1:4
10、如图所示,O是一固定的点电荷,虚线是该点电荷产生的电场中的三条等势线,负点电荷q仅在电场力的作用下沿实线所示的轨迹从a处运动到b处,然后又运动到c处.由此可知( )
A.O为正电荷
B.在整个过程中q的电势能先变小后变大
C.在整个过程中q的加速度先变大后变小
D.在整个过程中,电场力做功为零
三、实验题:本题共2小题,共18分。把答案写在答题卡中指定的答题处,不要求写出演算过程。
11.(6分)用如图所示的装置来验证机械能守恒定律,A为装有挡光片的钩码,挡光片宽度为b,轻绳跨过光滑轻质定滑轮与A和重物B相连,A的质量是B的质量的3倍,A、B静止时挡光片上端到光电门的距离为h(h>>b)。由静止释放B后,挡光片经过光电门的挡光时间为t,重力加速度为g.
(1)实验中,将挡光片通过光电门的平均速度当作A下落h时的瞬时速度,该速度表达式为____________(用题中所给字母表示)。
(2)为减小挡光片通过光电门的平均速度与A下落h时的瞬时速度间存在的误差,下列做法中可行的是____________(填选项序号字母)。
A.将B改换成密度小而体积大的重物
B.减小挡光片的挡光宽度b
C.增大挡光片的挡光宽度b
D.减小挡光片上端到光电门的距离h
(3)在A下落h的过程中,验证A和B的系统机械能守恒定律成立的表达式为______________________(用题中所给字母表示)。
12.(12分)利用如图所示电路测量一量程为300 mV的电压表的内阻Rv(约为300Ω)。某同学的实验步骤如下:
①按电路图正确连接好电路,把滑动变阻器R的滑片P滑到a端,闭合电键S2,并将电阻箱R0的阻值调到较大;
②闭合电键S1,调节滑动变阻器滑片的位置,使电压表的指针指到满刻度;
③保持电键S1闭合和滑动变阻器滑片P的位置不变,断开电键S2,调整电阻箱R0的阻值大小,使电压表的指针指到满刻度的三分之一;读出此时电阻箱R0=596Ω的阻值,则电压表内电阻RV=_____________Ω。
实验所提供的器材除待测电压表、电阻箱(最大阻值999.9Ω)、电池(电动势约1.5V,内阻可忽略不计)、导线和电键之外,还有如下可供选择的实验器材:
A滑动变阻器:最大阻值200Ω
B滑动变阻器:最大值阻10Ω
C定值电阻:阻值约20Ω
D定值电阻:阻值约200
根据以上设计的实验方法,回答下列问题。
①为了使测量比较精确,从可供选择的实验器材中,滑动变阻器R应选用___________,定值电阻R'应选用______________(填写可供选择实验器材前面的序号)。
②对于上述的测量方法,从实验原理分析可知,在测量操作无误的情况下,实际测出的电压表内阻的测量值R测___________真实值RV(填“大于”、“小于”或“等于”),这误差属于____________误差(填”偶然”或者”系统”)且在其他条件不变的情况下,若RV越大,其测量值R测的误差就越____________(填“大”或“小”)。
四、计算题:本题共2小题,共26分。把答案写在答题卡中指定的答题处,要求写出必要的文字说明、方程式和演算步骤。
13.(10分)2019年5月12日,在世界接力赛女子4X200米比赛中,中国队夺得亚军。如图所示,OB为接力赛跑道,AB为长L=20m的接力区,两名运动员的交接棒动作没有在20m的接力区内完成定为犯规。假设训练中甲、乙两运动员经短距离加速后都能达到并保持11m/s的速度跑完全程,乙运动员从起跑后到接棒前的运动是匀加速运动,加速度大小为2.5m/s2,乙运动员在接力区前端听到口令时起跑,在甲、乙两运动员相遇时完成交接棒
(1)第一次训练,甲运动员以v=11m/s的速度跑到接力区前端A处左侧s0=17m的位置向乙运动员发出起跑口令,求甲、乙两运动员交接棒处离接力区前端A处的距离
(2)第二次调练,甲运动员在接力区前端A处左测25m的位置以v=11m/s的速度跑向接力区,乙运动员恰好在速度达到与甲运动员相同时被甲运动员追上,则甲运动员在接力区前端A处多远时对乙运动员发出起跑口令以及棒经过接力区的时间,并判断这次训练是否犯规
14.(16分)我国发射的“神舟”五号飞船于2003年10月15日上午9:00在酒泉载人航天发射场发射升空,按预定计划在太空飞行了接近21小时,环绕地球14圈,在完成预定空间科学和技术试验任务后于北京时间10月16日6时07分在内蒙古中部地区准确着陆。飞船运行及航天员活动时刻表如下:
15日[09:00发射升空][09:10船箭分离][09:34感觉良好]
15日[09:42发射成功][17:26天地通知][18:40展示国旗]
15日[19:58家人通话][23:45太空熟睡]
16日[04:19进入最后一圈][05:04进入轨道][0.5:35命令返回]
16日[0.5:36飞船分离][05:38制动点火][06:07飞船着陆]
16日[06:36回收成功][06:54自主出舱]
试回答下列问题:
(1)根据以上数据可以估计船的轨道半径约是通讯卫星轨道半径的多少倍?(保留根号)
(2)当返回舱降到距地球10km时,回收着陆系统启动工作,弹出伞舱盖,连续完成拉出引导伞、减速伞和主伞动作,主伞展开面积足有1200m2,由于空气阻力作用有一段减速下落过程,若空气阻力与速度的平方成正比,并已知返回舱的质量为8t,这一过程的收尾速度为14m/s,则当返回舱速度为42m/s时的加速度为多大?(g取10m/s2)
(3)当返回舱在距地面约1m时,点燃反推火箭发动机,最后以不大于3.5m/s的速度实现软着陆,这一过程中反推火箭产生的动力约等于多少?(这一过程空气阻力与自身重力可看作平衡)
15.(12分)如图甲,匀强电场的电场强度为E,电场中沿电场线方向上两点A和B距离为d。
(1)一个点电荷+q从A点移动到B点,请你用功的定义、电场力做功与电势差的关系证明;
(2)若以B处为零势能位置,计算负点电荷-q,在A处具有的电势能EpA;
(3)某一带正电的点电荷周围的电场线如图乙所示,其中一条电场线上的三点M、N、P,N是MP的中点。请你判断M、N两点间电势差UMN与N、P两点间电势差UNP是否相等,并阐述你的理由。
参考答案
一、单项选择题:本题共6小题,每小题4分,共24分。在每小题给出的四个选项中,只有一项是符合题目要求的。
1、C
【解析】
AB.静电计上的电压不变,所以静电计的张角θ不变,由于二极管具有单向导电性,所以电容器只能充电,不能放电;将电容器的左极板水平向左移时,电容器的电容减小,但不能放电,则电容器带电量不变,由和可得,电容器两极板间的电场不变,则P点的电势(x为P点到左极板的距离),则P点的电势降低,故AB错误;
CD.将电容器的左极板水平向右移时,电容器的电容增大,电场强度增大,P点的电势升高,由于P点固定的是负电荷,所以位于P点的点电荷的电势能减小,故C项正确,D项错误。
故选C。
2、B
【解析】
导线框从左进入磁场,磁通量向里增加,根据楞次定律可知,感应磁场向外,根据安培定则可知,感应电流方向为逆时针,即负方向;设导线框沿x轴方向运动的速度为v,经时间t运动的位移为,根据几何关系可知,导线框的有效长度为,感应电流,即电流I与t成正比,故选B.
3、D
【解析】
AC.粒子在磁场中做圆周运动,由于P点位置不确定,粒子从x轴上离开磁场或粒子运动轨迹与y轴相切时,粒子在磁场中转过的圆心角最大,为
粒子在磁场中的最长运动时间
粒子最小的圆心角为P点与坐标原点重合,最小圆心角
粒子在磁场中的最短运动时间
粒子在磁场中运动所经历的时间为
说明无法确定粒子在磁场中运动的时间和粒子的偏转角,故AC错误;
B.粒子在磁场中做圆周运动,由于P点位置不确定,粒子的偏转角不确定,则无法确定粒子的运动半径,故B错误;
D.粒子在磁场中做圆周运动,由洛伦兹力提供向心力,则
且
则得
说明可确定粒子做圆周运动的周期,故D正确。
故选D。
4、C
【解析】对小球B受力分析,作出平行四边形如图所示:
A滑动前,B球受墙壁及A的弹力的合力与重力大小相等,方向相反;如图中实线所示;而将A向右平移后,B受弹力的方向将上移,如虚线所示,但B仍受力平衡,由图可知A对B球的弹力及墙壁对球的弹力均减小,根据牛顿第三定律可知,球B对墙的压力减小,球B对柱状物体A的压力减小,故AB错误;以AB为整体分析,水平方向上受墙壁的弹力和地面的摩擦力而处于平衡状态,弹力减小,故摩擦力减小,故D错误;竖直方向上受重力及地面的支持力,两物体的重力不变,故A对地面的压力不变,故C正确。所以C正确,ABD错误。
5、D
【解析】
A.原子核的衰变是由原子核内部因素决定的,与外界环境无关,因此半衰期不发生变化;故A错误;
B.根据质量数守恒可得中微子的质量数
A=30−30=0
电荷数
Z=15−14−1=0
可知中微子的质量数A=0,电荷数Z=0,故B错误;
C.根据该衰变的本质可知,正电子是由于质子衰变产生的,故C错误;
D.两个质子和两个中子结合成一个α粒子的过程中释放核能,根据质能方程可知质子与中子的质量之和一定大于α粒子的质量,故D正确。
故选D。
6、D
【解析】
A. 比结合能越大,原子核内核子结合得越牢固,原子核越稳定,选项A错误;
B. 铀核裂变的核反应方程中,反应物必须有中子,选项B错误;
C. 中X质量数为4电荷数为2,为α粒子,核反应类型为α衰变,选项C错误;
D. 平均结合能是核子与核子结合成原子核时平均每个核子放出的能量,平均结合能越大的原子核越稳定,平均结合能小的原子核结合成或分解成平均结合能大的原子核时出现质量亏损,一定放出核能。故D正确。
故选D。
二、多项选择题:本题共4小题,每小题5分,共20分。在每小题给出的四个选项中,有多个选项是符合题目要求的。全部选对的得5分,选对但不全的得3分,有选错的得0分。
7、BC
【解析】
A.根据“面积”大小表示位移,由图象可知0到内,甲车通过的位移为
乙车通过的位移为
根据题意则有时,乙车在甲车前
故A错误;
B.甲车做匀速直线运动,速度为
乙车做匀加速直线运动,速度为
两车速度相等,则有
解得
故B正确;
C.设两车再次并排行驶的时刻为,甲车通过的位移为
乙车通过的位移为
其中
解得
故C正确;
D.甲、乙两车两次并排行驶的位置之间沿公路方向的距离为
故D错误;
故选BC。
8、CDE
【解析】
A.由图可知,波长
振幅
各质点开始振动的方向为方向。M点振动开始后,又经过1.1s恰好第三次到达波谷,则有
则
所以A错误;
B.则波速为
所以B错误;
C.从图示时刻开始,波传播至M点需时间
之后的
则M振动路程为
所以M点的运动路程为28cm,C正确;
D.从图示时刻开始,波传播至N点需时间
之后的
则N点第四次到达波峰,D正确;
E.波的频率为
则其相干波的频率为2.5Hz,E正确。
故选CDE。
9、BD
【解析】
A.A与B刚脱离接触的瞬间,A的速度方向垂直于杆,水平方向的分速度与B速度大小一样,设B运动的速度为vB,则
因此
故A错误;
B.根据牛顿第二定律
解得
又
得
故B正确;
C.由机械能守恒可知
解得
故C错误;
D.根据A与B脱离之前机械能守恒可知
解得
故D正确。
故选BD。
10、CD
【解析】
粒子的所受合力的方向大致指向轨迹的弯曲的方向,知负电荷所受的电场力背离点电荷向外,知O为负电荷。故A错误。从a处运动b处,然后又运动到c处电场力先做负功再做正功,所以电势能先变大后变小,故B错误。越靠近点电荷,电场线越密,则电荷所受电场力越大,加速度越大,则加速度先增大后减小。故C正确。初末位置在同一个等势面上,两点间的电势差为零,根据W=qU,知电场力做功为零,故D正确。故选CD。
【点睛】
解决本题的关键掌握通过轨迹的弯曲大致判断合力的方向,会根据电场力做功判断动能的变化,知道在等势面上移动电荷,电场力不做功.
三、实验题:本题共2小题,共18分。把答案写在答题卡中指定的答题处,不要求写出演算过程。
11、 B
【解析】
(1)[1].A经过光电门时的速度:
;
(2)[2].A、运动过程中重物B要受到空气阻力作用,为减小实验误差,应将B 改换成密度大而体积小的重物,故A错误;
BC、挡光片的宽度越小,挡光片经过光电门时的平均速度越接近其瞬时速度,为减小实验误差,应减小挡光片的挡光宽度b,故B正确,C错误;
D、挡光片经过光电门的时间越短实验误差越小,为减小实验误差,应增大挡光片上端到光电门的距离h,故D错误;
故选B.
(3)[3].设B的质量为m,则A的质量为3m,由机械能守恒定律得:
整理得
gh=v2
即:
12、298 B C 大于 系统 小
【解析】
[1]由实验原理可知,电压表的指针指到满刻度的三分之一,因此电阻箱分得总电压的三分之二,根据串联电路规律可知,,故电压表内阻为298Ω。
①[2][3]该实验中,滑动变阻器采用了分压接法,为方便实验操作,要选择最大阻值较小的滑动变阻器,即选择B;定值电阻起保护作用,因电源电动势为1.5V,若保护电阻太大,则实验无法实现,故定值电阻应选用C。
②[4]从实验原理分析可知,当再断开开关S2,调整电阻箱R0的阻值,当当电压表半偏时,闭合电路的干路电流将减小,故内电压降低,路端电压升高,从而使得滑动变阻器并联部分两端电压变大,即使电压表示数为一半。
[5]而电阻箱R0的电压超过电压表电压,导致所测电阻也偏大,所以测量电阻大于真实电阻;本误差是由实验原理造成的,属于系统误差。
[6]在其他条件不变的情况下,若RV越大,滑动变阻器并联部分两端电压变化越小,其测量值R测的误差就越小。
四、计算题:本题共2小题,共26分。把答案写在答题卡中指定的答题处,要求写出必要的文字说明、方程式和演算步骤。
13、(1)5m(2)见解析
【解析】
(1)第一次训练,设乙运动员加速到交接棒时运动时间为t,则在甲运动员追击乙运动员的过程中,有
代人数据得
乙运动员加速的时间
故舍去
交接棒处离接力区前端A处的距离为
5m
(2)第二次训练,乙运动员恰好与甲运动员共速时
乙运动员加速的时间
设甲运动员在距离接力区前端A处为s时对乙运动员发出起跑口令,则在甲运动员追击乙运动员的过程中,有
代人数据得
s=24.2m
棒经过接力区的时间为
乙运动员恰好达到与甲运动员相同速度时的位移
已经出了接力区接棒,两名运动员的交接棒动作没有在20m的接力区内完成,所以第二次训练犯规.
14、 (1);(2);(3)。
【解析】
(1)分析题中所给数据可知,飞船的运行周期约为90分钟。飞船绕地球飞行过程中:
=常量
对飞船与同步卫星,应有
解得:
(2)由题意可知:返回舱速度为42m/s时:
返回舱速变为14m/s时:
解得:
(3)点燃反推火箭后,由牛顿第二定律得:
F=ma
软着陆速度若是3.5m/s,则:
联立解得:
。
15、(1)见解析;(2)-Eqd(3)不相等。
【解析】
(1)证明:q从A点移到B点,电场力做功为
W=Fd
q受到的电场力为
F=qE
根据电势差的定义式得A、B两点间的电势差为
以上方程联立可得
(2)负点电荷-q从A到B,电场力做功
解得
(3)U=Ed公式仅适用于匀强电场,点电荷的电场不是匀强电场,虽然MN=NP,但是由于MN之间的场强比NP之间的场强大,则M、N之间电势差UMN大于N、P之间的电势差UNP。
相关试卷
这是一份2026届福建省长泰县高中名校高考压轴卷物理试卷含解析,共17页。
这是一份2026届福建省长泰县第一中学高三下学期第六次检测物理试卷含解析,共18页。试卷主要包含了答题时请按要求用笔等内容,欢迎下载使用。
这是一份2026届福建省长泰一中解析重点中学高考物理押题试卷含解析,共14页。试卷主要包含了答题时请按要求用笔等内容,欢迎下载使用。
相关试卷 更多
- 1.电子资料成功下载后不支持退换,如发现资料有内容错误问题请联系客服,如若属实,我们会补偿您的损失
- 2.压缩包下载后请先用软件解压,再使用对应软件打开;软件版本较低时请及时更新
- 3.资料下载成功后可在60天以内免费重复下载
免费领取教师福利 




.png)




