





湖北省武汉市武昌实验中学2025-2026学年高一上学期12月月考生物试题(Word版附解析)
展开 这是一份湖北省武汉市武昌实验中学2025-2026学年高一上学期12月月考生物试题(Word版附解析),文件包含湖北省武昌实验中学2025-2026学年高一上学期十二月月考生物试卷原卷版docx、湖北省武昌实验中学2025-2026学年高一上学期十二月月考生物试卷Word版含解析docx等2份试卷配套教学资源,其中试卷共32页, 欢迎下载使用。
考试时间:2025年12月23日上午10:15—11:30
一、单选题
1. 下列有关微生物的说法,正确的是( )
A. 由于蓝细菌内含有叶绿体,因此其能进行光合作用
B. 大肠杆菌和根瘤菌都有细胞壁、细胞膜和核糖体
C. 酵母菌属于真核生物,有细胞核但没有染色体
D. 破伤风杆菌属于原核生物,有染色质和核糖体
2. 运动是保持身体健康的一种良好习惯。运动需要消耗能量,糖类和脂肪均可以为运动提供能量。随着运动强度的增大,糖类和脂肪的供能比例如图所示。下列相关叙述错误的是( )
A. 脂肪转化为糖质量增加主要变化的元素是C
B. 摄入过多糖类会让人肥胖的原因是糖可以大量转化为脂肪
C. 当进行M点对应强度运动时,人体消耗的脂肪和糖类的量不一样
D. 若要进行减脂,在运动量一定的前提下,建议其进行低强度运动
3. 一多肽链分子式为CxHyOpNqS,彻底水解后,只得到下列四种氨基酸。分析推算可知,水解得到的氨基酸个数为( )
A. q+1B. p-1C. q-2D. p+1
4. 用含32P磷酸盐的营养液培养某种动物细胞,一段时间后,下列化合物及结构中均出现明显放射性的一组是( )
A. DNA 和细胞核B. 糖原和线粒体
C. 核糖和核糖体D. 氨基酸和细胞骨架
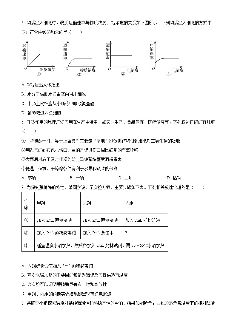
5. 物质出入细胞时,物质运输速率与物质浓度、O2浓度的关系如下图所示。下列物质出入细胞的方式中同时符合曲线②和④的是( )
A. CO2运出人体细胞
B. 水分子借助水通道蛋白进出细胞
C. 小肠上皮细胞从小肠液中吸收氨基酸
D. 葡萄糖进入红细胞
6. 呼吸作用的原理广泛应用在生产生活中,如农业生产、食品保存、医疗健康等。下列叙述正确的有几项( )
①“犁地深一寸,等于上层粪”主要是“犁地”能促进作物根部细胞对二氧化碳的吸收
②用透气的纱布包扎伤口,目的是促进伤口周围细胞的有氧呼吸
③大雨后对农田及时排涝能防止马铃薯块茎受酒精毒害
④低温、低氧、干燥等条件有利于水果和蔬菜的保鲜
A. 零项B. 一项C. 三项D. 四项
7. 为探究蔗糖酶的特性,某同学设计了实验方案,主要步骤如下表。下列相关叙述合理的是( )
A. 丙组步骤②应加入2 mL蔗糖酶溶液
B. 两次水浴加热的主要目的都是为酶促反应提供适宜温度
C. 该实验可以证明蔗糖酶具有专一性和高效性
D. 甲组、丙组的预期实验结果都出现砖红色沉淀
8. 某研究小组探究温度对某种酶活性和热稳定性的影响,结果如图所示。曲线①表示各温度下的相对酶活性(最高活性为100%),曲线②表示酶在不同温度下保温足够长时间后的残余酶活性。下列叙述正确的是( )
A. 该酶在 80℃时具有最高活性,因此在 80℃下长期保存最为适宜
B. 工业生产中若反应时间较短,可在60~70℃范围内使用该酶以提高效率
C. 曲线②在50~60℃之间的残余酶活性较高,说明该温度范围是酶的最适温度
D. 在30℃时,酶的空间结构稳定,因此在该温度下酶的催化效率最高
9. ATP含量与细胞的种类、数量及代谢活性密切相关。ATP荧光检测仪已广泛应用于环境微生物的快速检测,其核心原理如图所示。下列叙述正确的是( )
A. 该反应表明,荧光素酶能为荧光素氧化生成荧光的过程提供大量活化能
B. 反应产物中的AMP是合成DNA的原料之一,参与微生物的增殖过程
C. 检测过程中,ATP水解释放的化学能转化成了光能
D. 若检测体系中的微生物代谢旺盛,则其细胞内ATP与ADP的相互转化速度会减慢
10. 下列关于ATP和酶的叙述,不正确的个数是( )
①哺乳动物成熟的红细胞中没有线粒体,不能产生ATP
②质壁分离和复原实验过程中水分子的跨膜运输不消耗ATP
③ATP和RNA具有相同的五碳糖
④有氧呼吸和无氧呼吸的各阶段都能形成ATP
⑤利用淀粉、蔗糖、淀粉酶和碘液验证酶的专一性
⑥可利用过氧化氢和过氧化氢酶反应探究pH对酶活性的影响
⑦酶和无机催化剂都能降低化学反应的活化能
⑧ATP中的能量可来源于光能和化学能,也可转化为光能和化学能
A. 5B. 4C. 3D. 2
11. 下图的装置可用于探究发芽种子的呼吸方式。下列叙述错误的是( )
A. 图1中,最适合储存农作物种子的氧浓度是c
B. 图1中氧浓度为b时,种子的无氧呼吸消耗的葡萄糖是有氧呼吸的5倍
C. 若图2中装置1液滴向左移动,装置2液滴向右移动,说明种子同时进行有氧呼吸与无氧呼吸
D. 图2的实验中,为排除气压、温度等无关变量影响,还需增加一组死种子和20%NaOH溶液的对照组
12. 如图为植物叶肉细胞将蔗糖从细胞质基质运到液泡的过程示意图。下列叙述错误的是( )
A. 抑制叶肉细胞的呼吸作用会导致细胞液的pH增大
B. H+—蔗糖转运体在运输物质时不具有专一性
C. 细胞质基质中的蔗糖进入液泡时需要消耗能量
D. 抑制质子泵的功能会使H+—蔗糖转运体运输的速率变慢
13. 下图表示常见两套渗透装置,其中S1为0.5ml/L的蔗糖溶液,S2为蒸馏水,S3为0.5ml/L葡萄糖溶液,一段时间后,向装置A漏斗中加入适量的蔗糖酶。两个装置的半透膜(假设只允许水和单糖通过)面积相同,初始时半透膜两侧液面高度一致。下列有关叙述正确的是( )
A 装置A漏斗中液面先上升,加蔗糖酶后继续上升后保持稳定
B. 若不加入酶,则装置A达到渗透平衡时,半透膜两侧溶液浓度S1等于S2
C. 装置B半透膜增加一层,渗透平衡时,两侧溶液浓度不同
D. 装置B左侧液面先降低后升高,最终平衡时两侧液面高度相同
14. 为探究植物细胞质壁分离与复原情况,某研究小组用图一所示细胞进行了相关实验,实验结果如图二所示。据图分析,下列相关叙述正确的是( )
A. 图一中的②、④及它们之间的所有结构构成了该细胞的原生质层
B. 图示细胞质壁分离后复原的过程中,细胞吸水能力越来越强
C. 细胞质壁分离所需的时间越长,在清水中复原所需的时间也越长
D. 可配制一系列浓度小于0.05g/mL的蔗糖溶液进一步探究细胞液浓度
15. 取某一红色花冠的两个大小相同、生理状态相似的花瓣,将它们分别放置在甲、乙溶液中,测得细胞失水量的变化如图1,液泡直径的变化如图2。下列叙述错误的是( )
A. 图1中甲溶液中细胞失水量曲线和图2中曲线Ⅱ对应
B. 花冠细胞在乙溶液中发生质壁分离和自动复原现象
C. 4分钟前乙溶液中花瓣细胞的失水速率小于在甲溶液中的失水速率
D. 甲、乙两种溶液的浓度一定不同,溶质种类也一定不同
16. 植物细胞膜对酒精的通透性显著大于乳酸的通透性,且对于植物来讲,酒精是一种低毒的末端产物,而乳酸积累在植物细胞中对细胞的伤害更大。当玉米根部处于缺氧状态时会进行无氧呼吸,初期产乳酸,后期产酒精。下列相关叙述正确的是( )
A. 检测无氧呼吸后期的产物需使用碱性重铬酸钾溶液
B. 玉米根细胞无氧呼吸的初期和后期所需的酶种类完全不同
C. 玉米根细胞无氧呼吸消耗的糖类中的能量大部分以热能形式散失
D. 酒精能自由扩散出细胞,故玉米无氧呼吸产酒精更能适应缺氧环境
17. 乙醇脱氢酶(ADH)和乳酸脱氢酶(LDH)是无氧呼吸的关键酶。科研人员探究Ca2+对淹水胁迫下辣椒幼苗根无氧呼吸的影响,根细胞内部分代谢途径如图甲所示,实验结果如图乙所示。下列有关分析正确的是( )
A. 辣椒根细胞若产生了CO2,则会产生酒精
B. 随着淹水时间的延长,ADH和LDH活性不断增加
C. Ca2+能减轻淹水时乳酸积累对根细胞的毒害作用
D. 淹水时,Ca2+能增加根细胞中乳酸的产量
18. 将一些苹果储藏在密闭容器中,较长时间后会闻到酒香。当通入不同浓度的O2时,其O2的消耗量和CO2的产生量如表所示。若细胞呼吸的底物都是葡萄糖,则下列叙述错误的是( )
A. O2浓度为a时,苹果的细胞呼吸只在细胞质基质中进行
B. O2浓度为c时,苹果产生酒精的速率为0.6ml·min﹣1
C. O2浓度为d时,消耗的葡萄糖中有1/4用于酒精发酵
D. O2浓度为e时,不适宜于苹果的储藏
二、非选择题
19. 盐地碱蓬能生活在靠近海滩或者海水与淡水汇合的河口地区,它能在盐胁迫逆境中正常生长,与其根细胞独特的转运机制有关。下图是盐地碱蓬根细胞参与抵抗盐胁迫的示意图(HKT1、AKT1、SOS1和NHX均为转运蛋白)。请回答下列问题:
(1)盐地碱蓬根细胞的细胞质基质与细胞液、细胞膜外的pH不同,这种差异主要由H+—ATP泵以________方式将H+转运到细胞外和液泡内来维持的。这种H+的分布特点为图中的______蛋白运输Na+提供了动力,以减少其对细胞代谢的影响。
(2)在高盐胁迫下,当盐浸入到根周围的环境时,Na+通过HKT1以______的方式大量进入根部细胞,同时抑制了K+进入细胞,导致细胞中Na+、K+的比例异常,影响细胞代谢。盐地碱蓬的根细胞会借助吸收的Ca2+调节Na+、K+转运蛋白的功能,进而调节细胞中Na+、K+的比例,使细胞代谢恢复正常,其中细胞质基质中的Ca2+对AKT1的作用为______(填“激活”或“抑制”)。
(3)为验证Ca2+在高盐胁迫下对盐地碱蓬吸收Na+、K+的调节作用,科研小组进行实验:
①实验材料:盐地碱蓬幼苗、Ca2+转运蛋白抑制剂溶液、一定浓度的NaCl、KCl的高盐培养液等。
②实验步骤:
a.取生长发育基本相同的盐地碱蓬幼苗分成甲、乙两组,放入一定浓度的含NaCl、KCl的高盐培养液中培养;
b.甲组加入2mL蒸馏水,乙组加入______;
c.一段时间后测定______。
③预测实验结果及结论:若与甲组比较,乙组______,说明Ca2+在一定程度上能调节细胞中Na+、K+的比例。
(4)根据题目所给信息及所学知识,农业生产上促进盐化土壤中耐盐作物增产的措施有______。(写出两点)
20. 环境变化可能会引起代谢途径的变化。玉米根部受到水淹后处于缺氧状态时,根组织初期阶段主要进行乳酸发酵,随后进行乙醇发酵以适应缺氧状态,从而增强植物在缺氧情况下的生存能力,相关机制见下图,请回答:
(1)由图可知,物质A是_________(填中文名称),其进入细胞后被磷酸化,磷酸化过程属于_________反应(填“吸能”或“放能”)。
(2)磷酸化的A糖酵解生成的丙酮酸在氧气充足时在_________(场所)中参与TCA循环。图中乙醛在ADH作用下被NADH还原成乙醇过程中_________(填“产生”或“不产生”)ATP。
(3)氧气供应不足时,根组织首先在乳酸脱氢酶的作用下将丙酮酸分解成乳酸导致胞内pH降低,从而使乳酸脱氢酶、丙酮酸脱羧酶活性分别_________、_________,最终导致乙醇生成量增加。
(4)研究发现水淹会导致土壤中的氧气缺乏,从而制约农业生产。结果显示,在一定范围内随着水淹胁迫时间的增加,乳酸含量先增加后减少,乙醇含量一直增加。合理的解释是_________。
21. 腌制的泡菜往往含有大量的细菌,可利用“荧光素-荧光素酶生物发光法”对市场上泡菜中的细菌含量进行检测。荧光素接受细菌细胞ATP中提供的能量后被激活,在荧光素酶的作用下形成氧化荧光素并且发出荧光,根据发光强度可以计算出生物组织中ATP的含量。分析并回答下列问题。
(1)“荧光素-荧光素酶生物发光法”中涉及的能量转换的形式是________(用文字与箭头表示)。
(2)“荧光素-荧光素酶生物发光法”的操作过程是:①将泡菜研磨后离心处理,取一定量上清液放入分光光度计(测定发光强度的仪器)反应室内,加入等量适量的_______,在适宜条件下进行反应;②记录发光强度并计算ATP含量;③测算出细菌数量。④多次重复上述①②③过程,进而计算出_________。
(3)研究人员用不同条件处理荧光素酶后,测定酶浓度与发光强度如图1所示。其中高浓度盐溶液经稀释后酶活性可以恢复,高温和Hg2+处理后酶活性不可恢复。若要节省荧光素酶的用量,可以使用________处理;Hg2+处理后酶活性降低可能是因为_________。
(4)酶的抑制剂能降低酶的活性,不同的抑制剂对酶活性的影响不同。某科研小组通过实验研究两种抑制剂对某消化酶酶促反应速率的影响,实验结果如下图2。不同的抑制剂抑制酶活性原理如图3所示。
①据图2分析,随着底物(反应物)浓度升高,抑制剂________(填“Ⅰ”或“Ⅱ”)的抑制作用逐渐减小。
②据图3分析,竞争性抑制剂和非竞争性抑制剂两者降低酶促反应速率的原因不同,后者是通过__________,从而降低酶促反应速率。
③结合图2和图3分析,抑制剂Ⅱ属于________性抑制剂
22. 合理膳食是健康的基础,细胞通过氧化分解有机物获得能量,脂肪、蛋白质等有机物可以作为细胞呼吸的原料,也可以相互转化。如图甲是人体肝细胞内的部分生化反应及其联系的示意图,图中编号表示过程,字母表示物质。图乙展示的是细胞呼吸某阶段的反应过程。
(1)图甲中过程①③④中产生能量最多过程是________。
(2)在氧气充足的环境下,大部分哺乳动物细胞吸收葡萄糖,经过一系列反应彻底氧化分解为_______,糖类中稳定的化学能最终转变为________。
(3)图乙过程发生场所是________。ATP合酶的功能有________。
(4)下列有关图乙的叙述错误的是________。
A. H+通过质子泵和ATP合酶的跨膜运输方式都是主动运输
B. 抑制ATP合酶的活性也会抑制无氧呼吸过程中ATP的产生
C. 内质网膜上也含有大量能促进ATP合成的ATP合酶
(5)耐力性运动是指机体进行一定时间(每次30min以上)的低中等强度的运动,如步行、游泳等,研究发现耐力性训练能够促进脂肪分解。探究耐力性运动训练或停止训练时,肌纤维中线粒体数量出现的适应性变化,实验结果如图丙所示。
①写出耐力性运动中能量供应的主要方式的总反应式(以葡萄糖为底物):________
②耐力性运动是预防糖尿病和肥胖的关键因素,请结合所给信息,从能量代谢角度说明原因:________(请答出两点)。步骤
甲组
乙组
丙组
①
加入2mL蔗糖溶液
加入2mL蔗糖溶液
加入2mL淀粉溶液
②
加入2mL蔗糖酶溶液
加入2mL蒸馏水
?
③
适宜温度水浴加热,然后各加入2mL斐林试剂,再50~65℃水浴加热
O2浓度/%
a
b
c
d
e
CO2产生量/(ml·min-1)
1.2
1.0
1.3
1.6
3.0
O2的消耗量/(ml·min-1)
0
0.5
0.7
1.2
3.0
相关试卷
这是一份湖北省武汉市武昌实验中学2025-2026学年高一上学期12月月考生物试题(Word版附解析),文件包含湖北省武昌实验中学2025-2026学年高一上学期十二月月考生物试卷原卷版docx、湖北省武昌实验中学2025-2026学年高一上学期十二月月考生物试卷Word版含解析docx等2份试卷配套教学资源,其中试卷共32页, 欢迎下载使用。
这是一份湖北省武汉市武昌实验中学2025-2026学年高二上学期12月月考生物试题(Word版附解析),文件包含湖北省武汉市武昌区湖北省武昌实验中学2025-2026学年高二上学期12月月考生物试题原卷版docx、湖北省武汉市武昌区湖北省武昌实验中学2025-2026学年高二上学期12月月考生物试题Word版含解析docx等2份试卷配套教学资源,其中试卷共31页, 欢迎下载使用。
这是一份湖北省武汉市武昌实验中学2022-2023学年高一生物12月月考试卷(Word版附解析),共18页。试卷主要包含了单项选择题,综合题等内容,欢迎下载使用。
相关试卷 更多
- 1.电子资料成功下载后不支持退换,如发现资料有内容错误问题请联系客服,如若属实,我们会补偿您的损失
- 2.压缩包下载后请先用软件解压,再使用对应软件打开;软件版本较低时请及时更新
- 3.资料下载成功后可在60天以内免费重复下载
免费领取教师福利 




.png)




