搜索
      上传资料 赚现金

      湖南省县级优质高中协作体2026届高三上学期1月联考生物试题(含答案)

      • 5.63 MB
      • 2026-01-07 06:44:28
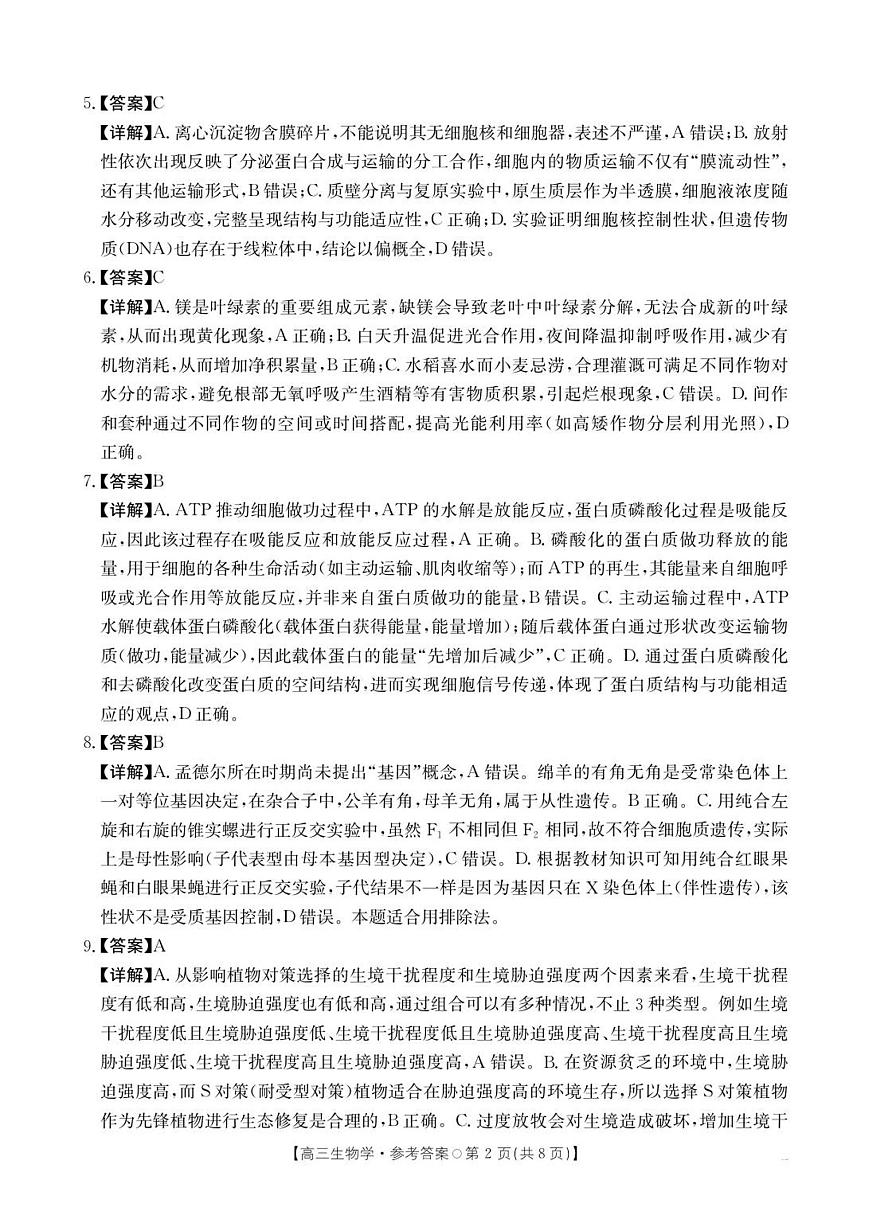
      • 10
      • 0
      • 教习网会员03
      加入资料篮
      立即下载
      查看完整配套(共2份)
      包含资料(2份) 收起列表
      练习
      生物学答案.pdf
      预览
      练习
      高三生物.docx
      预览
      正在预览:生物学答案.pdf
      生物学答案第1页
      1/8
      生物学答案第2页
      2/8
      生物学答案第3页
      3/8
      高三生物第1页
      1/6
      高三生物第2页
      2/6
      高三生物第3页
      3/6
      还剩5页未读, 继续阅读

      湖南省县级优质高中协作体2026届高三上学期1月联考生物试题(含答案)

      展开

      这是一份湖南省县级优质高中协作体2026届高三上学期1月联考生物试题(含答案),文件包含生物学答案pdf、高三生物docx等2份试卷配套教学资源,其中试卷共14页, 欢迎下载使用。

      注意事项:
      1.答题前,考生务必将自己的姓名、考生号、考场号、座位号填写在答题卡上。
      2.回答选择题时,选出每小题答案后,用铅笔把答题卡上对应题目的答案标号涂黑。如需改动,用橡皮擦干净后,再选涂其他答案标号。回答非选择题时,将答案写在答题卡上。写在本试卷上无效。
      3.考试结束后,将本试卷和答题卡一并交回。
      一、选择题:本题共12小题,每小题2分,共24分。在每小题给出的四个选项中,只有一项是符合题目要求的。
      1.下列关于生物学中科学史的叙述,错误的是( )
      A.法国著名生理学家坎农提出内环境稳态主要是依赖神经系统的调节
      B.探索酶本质时,萨姆纳用丙酮作溶剂从刀豆种子中提取出脲酶并证明其是蛋白质
      C.阿尔农发现在光照下伴随着水的光解,叶绿体可合成ATP
      D.班廷通过结扎狗胰腺导管,使胰腺萎缩,但胰岛仍正常,狗不患糖尿病,从而证明胰岛素是由胰腺中的胰岛分泌的
      2.随着生理学及其他学科的发展,稳态的概念已得到巩固和发展,不同层次的系统都存在着类似于内环境稳态的特性。下列对不同水平稳态实例的分析中,正确的是( )
      A.援藏的技术人员初到高原,出现头痛、乏力、心跳加快甚至血压升高等症状,这表明其内环境稳态已被破坏,机体无法进行有效的调节
      B.一个成熟的森林生态系统,其物种组成和数量比例长期保持恒定,这主要依赖于其内部复杂的营养结构,是生态系统结构与功能的稳态
      C.进食期间胃酸和消化酶大量分泌,未进食期间胃酸和消化酶的分泌减少,是消化腺细胞在神经调节下,为处理食物而建立的稳态
      D.细胞内存在基因表达的稳态,当原癌基因突变或过量表达而导致相应蛋白质活性增强时,相应部分细胞的生长和增殖会失去稳态
      3.研究小组对某草原田鼠种群进行调查,并建立数学模型预测其数量变化。下列分析与结论均正确的是( )
      A.用标记重捕法调查田鼠数量时,若标记物脱落导致重捕个体中被标记数减少,则估算值会偏小
      B.在理想条件下(食物充足、无天敌),田鼠种群数量呈“J”形增长,其增长速率和增长率随时间持续增大
      C.引入田鼠天敌后,草原生态系统的值下降,说明种群值仅由环境资源量决定,与种间关系无关
      D.统计该种群各年龄期个体数比例后绘制年龄金字塔,若幼年个体占比显著高于成年和老年个体,说明该种群未来数量将呈现增长趋势
      4.日常生活中食用的面包、酸奶或者腐乳,医药上使用的青霉素、生长激素等,农牧业上使用的根瘤菌肥、微生物农药、单细胞蛋白等都离不开微生物的培养和发酵。下列关于微生物的培养和发酵及其应用的叙述不正确的是( )
      A.低温、腌制等都是日常生活中保存食品的方法,二者阻止或抑制微生物生长的原理不同
      B.消毒和灭菌是微生物培养中防止杂菌污染的主要方法,其中的生物消毒法就是指利用生物除去环境中的部分微生物的方法
      C.将各实验组平板分别放置在不同高度的位置上,开盖暴露一段时间后置于恒温箱中培养,统计各组平板上菌落的平均数,可了解教室内不同高度空气中微生物的分布情况
      D.某种放线菌产生的一种化学物质──井冈霉素可用于防治水稻纹枯病,该防治虫害的方法属于生物防治
      5.细胞的结构与功能高度适应,下列实例与结论均正确的是( )
      A.哺乳动物成熟红细胞吸水涨破后离心,沉淀物含膜碎片。说明其无细胞核和细胞器,仅由膜包裹血红蛋白组成
      B.向胰腺细胞注射亮氨酸,放射性依次出现在内质网、高尔基体、细胞膜。证明细胞内的物质运输都离不开膜的流动性
      C.洋葱表皮细胞在蔗糖溶液中质壁分离后滴加清水,细胞复原。说明原生质层相当于半透膜,且细胞液浓度可变
      D.黑色美西螈核移植到白色美西螈去核卵细胞中,发育为黑色。说明细胞核控制性状,且遗传物质仅存于核中
      6.农谚是我国劳动人民在长期农业生产中总结出的经验和智慧的结晶,其中蕴含着丰富的生物学原理。下列有关农谚中生物学原理的解释,错误的是( )
      A.“缺镁后期株叶黄,老叶脉间变褐亡”——缺镁会影响植物叶绿素的合成
      B.“白天热来夜间冷,一棵豆儿打一捧”——增大昼夜温差可以增加作物有机物的积累量
      C.“稻田水多是糖浆,麦田水多是砒霜”——合理灌溉,有利于增加产量,过多的水会使根部积累乳酸造成烂根
      D.“玉米带大豆,十年九不漏”——间作、套种可提高农作物对光能的利用率
      7.ATP可将蛋白质磷酸化,磷酸化的蛋白质会改变形状做功,从而推动细胞内系列反应的进行(机理如图所示)。下列说法错误的是( )
      A.ATP推动细胞做功,存在吸能反应与放能反应过程
      B.磷酸化的蛋白质做功,失去的能量主要用于再生ATP
      C.主动运输过程中,载体蛋白中的能量先增加后减少
      D.蛋白质磷酸化和去磷酸化过程体现了蛋白质结构与功能相适应的观点
      8.下列有关正反交实验的叙述,正确的是( )
      A.孟德尔做正反交实验的目的是判断豌豆的性状是由核基因还是质基因控制
      B.绵羊的有角无角是一对相对性状,用纯合有角和无角绵羊进行正反交实验,子代结果不相同,但不能说明该性状受质基因控制
      C.用纯合左旋和右旋的锥实螺进行正反交实验,不同但相同,说明该性状受质基因控制
      D.用纯合红眼果蝇和白眼果蝇进行正反交实验,子代结果不一样说明该性状受质基因控制
      9.CSR植物生活史理论将处于不同环境下的各种植物适应环境对策分为三种类型:竞争型对策C、耐受型对策S、杂草型对策R。该理论认为影响植物对策选择的两个重要因素是生境干扰程度和生境胁迫强度,如图所示。下列说法错误的是( )
      A.从植物对策选择的两个重要因素分析,植物的生境共有3种类型
      B.资源贫乏的环境中进行生态修复,应选择S对策植物作为先锋植物
      C.过度放牧会通过增加生境干扰程度,导致植物以R对策适应环境
      D.C对策植物的竞争能力强,乡间小路几乎不被踩踏的地方,生长着茎秆较高的狗尾草符合该对策
      10.某植物(XY型)有红色花瓣、白色花瓣及无花瓣3种,其中红色花瓣、白色花瓣由等位基因A、a控制,有花瓣和无花瓣由等位基因B、b控制,其中一对基因位于性染色体上。一株红色花瓣雌性个体和一株白色花瓣雄性个体交配得,将混种在一起得,结果如下:
      下列说法不正确的是( )
      A.基因B、b位于X、Y染色体同源区段B.亲代母本的基因型是
      C.雄性个体的基因型有3种D.红花雌株中杂合子占
      11.Sanger测序是第一代DNA测序技术,又名“双脱氧终止法”,其原理是在体外DNA合成反应中,加入少量的双脱氧核苷三磷酸(ddNTPs),这些分子缺少羟基(图1所示为ddATP)。分别设置4个DNA合成体系,分别额外加一种ddNTP(ddTTP、ddATP、ddGTP或ddCTP)。合成后,通过凝胶电泳将不同长度的DNA片段分离,根据终止位置推断出DNA序列。片段通过放射性或染料标记显示。图2是某单链DNA模板经过Sanger测序法得到的电泳图,下列相关说法不正确的有( )
      图1:ddATP图2:电冰结果
      注:图2各泳道中,T表示额外添加ddTTP,A表示额外添加ddATP,G表示额外添加ddGTP,C表示额外添加ddCTP。
      A.DNA片段越靠近点样孔,其链长度越长
      B.上述PCR反应体系中模板链数量相同且都需1条
      C.合成的最长子链中,碱基数
      D.该待测单链DNA模板的序列为
      12.野生型大肠杆菌通过一系列的生化反应合成生长所必需的物质M,从而能在基本培养基上生长,但如果发生基因突变,导致某一步骤不能进行,而致使物质M不能合成,无法在基本培养基上生长,科学家利用紫外线处理后,得到4种不能在基本培养基上生长的突变体,突变体及相应突变基因均依次标记为a~d。为了突变体少量生长,四个平板配置有基本培养基和微量物质M。用稀释涂布平板法将微量的4种突变体细菌(a~d)依次接种到平板①~④。适当时间后,在每一个平板的培养基表面上各接种4种突变体(图中圆框a~d)。黑色实心圆圈表明非常良好的生长情况。一个细菌菌落如果在物质M的生物合成的后续步骤中被抑制,其合成的中间产物会聚集;产生的中间产物能够供给在之前步骤中被抑制的细菌株营养。下列哪一个物质M的合成过程中的正常基因a~d作用的顺序是正确的( )
      A.B.
      C.D.
      二、选择题:本题共4小题,每小题4分,共16分。在每小题给出的四个选项中,有一项或多项符合题目要求。全部选对的得4分,选对但不全的得2分,有选错的得0分。
      13.两个或多个群落之间的过渡区域称为群落交错区。如从山麓到山顶依次出现不同的森林类型,不同森林类型之间存在交错区。在群落交错区,物种的数目和个体密度比较大,这种现象称为边缘效应。下列说法正确的有( )
      A.群落交错区的物种丰富度一般比较大
      B.从山麓到山顶依次出现的不同森林类型体现了群落的垂直结构
      C.处于森林边缘效应地带的鸟类可能比生活在森林深处的鸟类更警觉
      D.在评估农作物的产量时,需要考虑农田交错区的边缘效应带来的影响
      14.我国科研团队通过基因工程技术改造酿酒酵母,使其细胞膜上表达两种外源蛋白:GABA转运蛋白(X)和钙离子通道蛋白(Y),构建出高效合成人源神经递质-氨基丁酸(GABA)的工程菌。研究发现,该工程菌在胞内高浓度GABA积累后,GABA通过蛋白X外排至胞外,同时伴随通过蛋白Y从胞外(高浓度)顺浓度梯度内流进入胞内,如图所示。下列有关分析错误的是( )
      A.蛋白Y运输的方式与神经元动作电位形成中内流的机制相同
      B.蛋白X介导的GABA外排,因其与外移偶联,属于主动运输
      C.抑制细胞呼吸,GABA的外排减少,但的内流不会受到影响
      D.改造后的酵母菌细胞膜流动性降低,增强膜结构稳定性以适应外源蛋白插入
      15.细菌存在衰减子的基因表达调控模型即可以通过mRNA的结构变化调控基因转录。如图所示基因trpL控制色氨酸合成酶基因表达,trpL转录出的RNA含4个互补区域(1~4区),可形成不同茎环结构。当色氨酸浓度高时,携带色氨酸的tRNA充足,核糖体快速翻译前导肽中色氨酸密码子,占据1,2区,使2区与3区无法配对,3区与4区配对形成衰减子,RNA聚合酶提前终止转录,后面的色氨酸合成酶基因不能表达;当色氨酸浓度低时,携带色氨酸的tRNA缺乏,核糖体停滞于色氨酸密码子处,占据1区,2区与3区配对,3区无法与4区配对,衰减子不形成,RNA聚合酶继续转录,色氨酸合成酶基因表达。以下正确的是( )
      A.图中体现出的边转录边翻译只能发生在原核细胞内
      B.当色氨酸浓度高时,衰减子形成,转录终止
      C.当色氨酸缺乏时,衰减子形成,转录终止
      D.色氨酸的衰减作用是转录和翻译偶联的结果
      16.花青素是由环境刺激和发育信号诱导的次生代谢产物,MdbHLH162是花青素合成的阻遏蛋白,现研究人员欲探究赤霉素GA与茉莉酸JA两种植物激素对花青素合成的影响,MeJA(茉莉酸甲酯)是茉莉酸(JA)的衍生物,在植物体内可替代JA发挥作用,分别或同时用GA和MeJA处理苹果果实,并进行花青素积累测试,实验结果如图1所示。而后研究人员再次探究GA与MeJA对MdbHLH162基因表达水平的影响,结果如图2所示。
      下列关于该实验说法正确的有( )
      A.外施苹果果实的人工合成的MeJA属于植物生长调节剂,可以用于揭示茉莉酸的作用
      B.本次实验设计利用“加法原理”,揭示了赤霉素通过直接抑制茉莉酸甲酯合成来抑制花青素合成
      C.从图中分析可知,MeJA可能通过抑制MdbHLH162基因的表达进而促进花青素的合成
      D.从本次实验可看出,在代谢上赤霉素和茉莉酸并不是孤立的起作用,而是存在着相互作用
      三、非选择题:本题共5小题,共60分。
      17.(13分)植物在长期进化过程中,为适应不断变化的光照条件,形成了多种光保护机制,包括依赖于叶黄素循环的热耗散机制(NPQ)和D1蛋白周转依赖的PSII损伤修复机制。其中叶黄素循环是指依照光照条件的改变,植物体内的叶黄素V、叶黄素Z和叶黄素A之间发生相互转化。研究发现过剩的光能会损伤D1蛋白进而影响植物的光合作用。科研人员对番茄在夏季晴朗的一天中光合作用相关指标的测量结果,如图1表示,Pn表示净光合速率,Fv/Fm表示光合色素对光能的转化效率;研究人员对番茄进行亚高温强光(HH)处理,实验结果如图2所示。请回答下列问题:
      图1图2
      (1)叶黄素主要分布在________(填具体部位)上,实验中常采用________(填溶剂)提取叶片中的色素。
      (2)据图1分析12~14时,叶黄素种类发生了________(填“”或“”)的转化。根据比值变化推测,12~14时光反应效率下降,推测叶黄素循环的生物学意义是:________。
      (3)据图2分析,HH条件下,光合速率降低不是气孔因素引起的,理由是________,结合题干与图2,试推测其可能的原因是________。
      (4)高温胁迫还会影响相关基因表达量,使脱落酸含量上升,导致光合速率下降,分析原因是________。
      (5)综合以上叙述,植物的生长发育是由________共同调控完成的。
      18.(11分)睡眠状态提前综合征(FASPS)是一种罕见的由神经系统病变引起的单基因遗传病,患者与绝大多数人的睡眠清醒节律不同,表现为早睡(下午4~5点)早起(凌晨1~2点)。研究人员对该病进行了系列研究。图(a)是睡眠状态提前综合征(FASPS)患病者家系,图(b)为对应成员的相关基因(A、a)的部分序列。
      (1)结合图判断,睡眠状态提前综合征(FASPS)是一种________遗传病(不考虑X、Y同源区)。
      (2)分析图可知,从分子水平看,睡眠状态提前综合征(FASPS)主要原因是相关基因(A、a)某位点发生了碱基________,导致正常基因的表达产物dbt(一种酶)的活性下降,dbt活性下降的直接原因是________。
      (3)GAL4/UAS系统可实现基因在果蝇特定类型的组织或细胞中表达,该系统由GAL4纯合果蝇品系和“UAS-待表达基因”纯合果蝇品系组成,可用于睡眠清醒节律的研究。GAL4基因由转GAL4果蝇品系携带,编码转录激活因子。UAS是上游激活序列,其下游连接待表达的基因,“UAS-待表达基因”由另一果蝇品系携带。GAL4的表达产物可激活UAS进而表达其下游基因,GAL4、UAS系统的工作原理如图所示。
      ①构建GAL4纯合果蝇品系时,在一雌果蝇和一雄果蝇的2号染色体上分别导入一个GAL4基因,该雌、雄果蝇交配后,子代果蝇中有________(比例)符合要求。为不影响其他细胞的生理功能,GAL4基因应在果蝇的________细胞中特异性表达。
      ②研究人员构建了GAL4、UAS-A、UAS-a三个果蝇纯合品系并进行实验,通过检测果蝇的睡眠清醒节律的变化情况,验证A基因是引起睡眠清醒节律失调的基因。
      实验思路:____________________________________________________。
      实验预期:____________________________________________________。
      实验结论:A基因引起睡眠清醒节律失调,是FASPS的致病基因。
      19.(12分)胰岛细胞是体内唯一能分泌胰岛素的细胞,其数量和功能的下降是糖尿病的核心病理之一。迷走神经作为自主神经系统的一部分,已知参与调节胰腺功能。科研团队使用光遗传学的方法,将一种从衣藻中提取的蓝光敏感离子通道蛋白——通道视紫红质2(ChR2)的基因转入小鼠,并使其在迷走神经特异性表达。随后在小鼠膈肌下方植入光纤(不考虑光纤对小鼠生命活动的影响),直接照射其迷走神经元,实现特
      雌株
      红花:无花瓣
      红花:白花:无花瓣
      雄株
      全为红花
      红花:白花
      异性光刺激。科研团队使用蓝光照射迷走神经并检测了空腹小鼠摄取过量葡萄糖后血浆中的胰岛素随时间的变化,并检测了对照组与实验组小鼠2周后胰岛细胞的相对数量,结果如图所示:
      图1图2
      (1)ChR2本身是一个阳离子通道,没有光照时通道关闭,当蓝光照射时蛋白质结构改变,通道开启,、等带正电的离子迅速进入迷走神经元,导致膜外电位出现________的变化。
      (2)图1中,蓝光刺激迷走神经影响胰岛素浓度属于________调节,该过程________(属于/不属于)反射。
      (3)据以上研究,图2中,“?”处的小鼠作为对照,其处理方法是________,以排除蓝光本身对神经元的影响。
      (4)该科研团队展示了一种创新的糖尿病治疗思路:通过光遗传学精确刺激迷走神经,导致________,从而改善糖尿病症状。
      (5)Ⅱ型糖尿病通常是组织细胞对胰岛素敏感性降低引起的血糖异常,科研团队在图1实验的基础上还检测了空腹小鼠摄取过量葡萄糖后血浆中血糖随时间的变化,发现蓝光照射后的小鼠与对照组在15min、30min、60min时,两组之间的血糖水平没有差异。这说明该治疗思路________(能/不能)提高相关细胞对胰岛素的敏感性,原因是________。
      (6)光遗传学在研究神经元功能方面有极大优势,被称为“神经科学的革命性工具”,该技术具有的优点有________。
      ①能够在极短时间内调节神经元活动②可逆性好,适用于重复性的实时动态研究
      ③改变特定神经元的神经递质类型④可实现对特定类型神经元的选择性操控,从而避免非靶细胞的干扰
      20.(12分)生态学家Tilman提出,两个物种要在同一生境中稳定共存,必须满足两个条件:
      ①两者的生态位需求不完全相同(即存在差异);
      ②每个物种对自身种群增长的限制作用强于对另一物种的竞争限制。
      为验证该理论,研究者在实验室中培养甲、乙两种浮游植物,设置以下两组实验环境:
      组Ⅰ:仅提供一种必需资源R;组Ⅱ:同时提供资源R和另一种可替代资源S。
      实验持续观察一段时间,记录两物种的种群数量变化。结果如图所示。
      (1)在生态学中,同一生境中甲、乙两种浮游植物之间的关系属于________。
      (2)根据材料中的Tilman规则,结合图中环境I的结果,分析甲、乙两种浮游植物________(填“能”或“不能”)稳定共存,理由是________。引入可替代资源S后(环境Ⅱ),甲、乙的种群数量均有所增加,且实现了共存,请尝试从资源利用角度解释这一现象:________。
      (3)该研究对理解“物种多样性如何维持”的启示是:提供多样化的资源类型,有利于增加________的多样性,是维持群落物种多样性的重要机制。
      (4)人类活动可能会引起动物栖息地的碎片化,该动物的遗传多样性会________(填“增大”“不变”或“减小”),原因是________。
      替代资源对浮游植物共存的影响
      21.(12分)为了提升T细胞识别和杀伤肿瘤细胞的能力,科学家在体外改造病人自身的T细胞,获得了CAR-T。CAR-T是指通过基因工程技术表达CAR基因的T细胞。CAR-T能更好地识别肿瘤细胞表面特定抗原,在肿瘤治疗中疗效显著。过程如下图所示,据图回答下列问题。
      (1)CAR基因进行PCR扩增时,模板与引物在PCR反应的________阶段开始结合。若甲链为转录的模板链,为保证CAR基因与质粒正确连接,需要在引物1的端添加的碱基序列是________。
      (2)在输入病人体内之前,CAR-T还需在体外扩大培养。体外培养的CAR-T可分为两大类:一类细胞能够悬浮在培养液中生长增殖;另一类________才能生长增殖。在进行传代培养时,后一类细胞的收集方法是:________。
      (3)将获得的重组质粒导入T细胞并成功表达后,为了研究CAR-T识别肿瘤细胞的特异性及抗肿瘤效果,设计了如下实验,请你补全实验设计思路:实验分组并编号,这几组的处理分别是________,培养一段时间后,检测肿瘤细胞的体积和死亡数等。
      (4)研究发现,肿瘤细胞可通过过量表达的PD-L1与CAR-T表达的PD-1结合来逃避免疫系统的“追杀”。为了阻止肿瘤细胞逃避免疫系统的“追杀”,可采取的策略有________(至少写出2点)。

      相关试卷 更多

      资料下载及使用帮助
      版权申诉
      • 1.电子资料成功下载后不支持退换,如发现资料有内容错误问题请联系客服,如若属实,我们会补偿您的损失
      • 2.压缩包下载后请先用软件解压,再使用对应软件打开;软件版本较低时请及时更新
      • 3.资料下载成功后可在60天以内免费重复下载
      版权申诉
      若您为此资料的原创作者,认为该资料内容侵犯了您的知识产权,请扫码添加我们的相关工作人员,我们尽可能的保护您的合法权益。
      入驻教习网,可获得资源免费推广曝光,还可获得多重现金奖励,申请 精品资源制作, 工作室入驻。
      版权申诉二维码
      月考专区
      • 精品推荐
      • 所属专辑9份
      欢迎来到教习网
      • 900万优选资源,让备课更轻松
      • 600万优选试题,支持自由组卷
      • 高质量可编辑,日均更新2000+
      • 百万教师选择,专业更值得信赖
      微信扫码注册
      手机号注册
      手机号码

      手机号格式错误

      手机验证码 获取验证码 获取验证码

      手机验证码已经成功发送,5分钟内有效

      设置密码

      6-20个字符,数字、字母或符号

      注册即视为同意教习网「注册协议」「隐私条款」
      QQ注册
      手机号注册
      微信注册

      注册成功

      返回
      顶部
      学业水平 高考一轮 高考二轮 高考真题 精选专题 初中月考 教师福利
      添加客服微信 获取1对1服务
      微信扫描添加客服
      Baidu
      map