搜索
      上传资料 赚现金

      2026届福建省福州市第三中学高三下第一次测试物理试题含解析

      • 645.5 KB
      • 2026-01-07 06:38:14
      • 15
      • 0
      • 教习网用户9316168
      加入资料篮
      立即下载
      2026届福建省福州市第三中学高三下第一次测试物理试题含解析第1页
      1/17
      2026届福建省福州市第三中学高三下第一次测试物理试题含解析第2页
      2/17
      2026届福建省福州市第三中学高三下第一次测试物理试题含解析第3页
      3/17
      还剩14页未读, 继续阅读

      2026届福建省福州市第三中学高三下第一次测试物理试题含解析

      展开

      这是一份2026届福建省福州市第三中学高三下第一次测试物理试题含解析,共17页。
      2.选择题必须使用2B铅笔填涂;非选择题必须使用0.5毫米黑色字迹的签字笔书写,字体工整、笔迹清楚。
      3.请按照题号顺序在各题目的答题区域内作答,超出答题区域书写的答案无效;在草稿纸、试题卷上答题无效。
      4.保持卡面清洁,不要折叠,不要弄破、弄皱,不准使用涂改液、修正带、刮纸刀。
      一、单项选择题:本题共6小题,每小题4分,共24分。在每小题给出的四个选项中,只有一项是符合题目要求的。
      1、用传感器观察电容器放电过程的实验电路如图甲所示,电源电动势为8V、内阻忽略不计。先使开关S与1端相连,稍后掷向2端,电流传感器将电流信息传入计算机,屏幕上显示的电流随时间变化的i—t图像如图乙所示。下列说法正确的是( )
      A.图中画出的靠近i轴的竖立狭长矩形面积表示电容器所带的总电荷量
      B.电容器在全部放电过程中释放的电荷量约为20C
      C.电容器在全部放电过程中释放的电荷量约为C
      D.电容器的电容约为
      2、如图所示,“嫦娥四号”飞船绕月球在圆轨道Ⅰ上运动,在A位置变轨进入椭圆轨道Ⅱ,在近月点B位置再次变轨进入近月圆轨道Ⅲ,下列判断正确的是( )
      A.飞船在A位置变轨时,动能增大
      B.飞船在轨道Ⅰ上的速度大于在轨道Ⅲ上的速度
      C.飞船在轨道Ⅰ上的加速度大于在轨道Ⅲ上的加速度
      D.飞船在轨道Ⅰ上的周期大于在轨道Ⅱ的周期
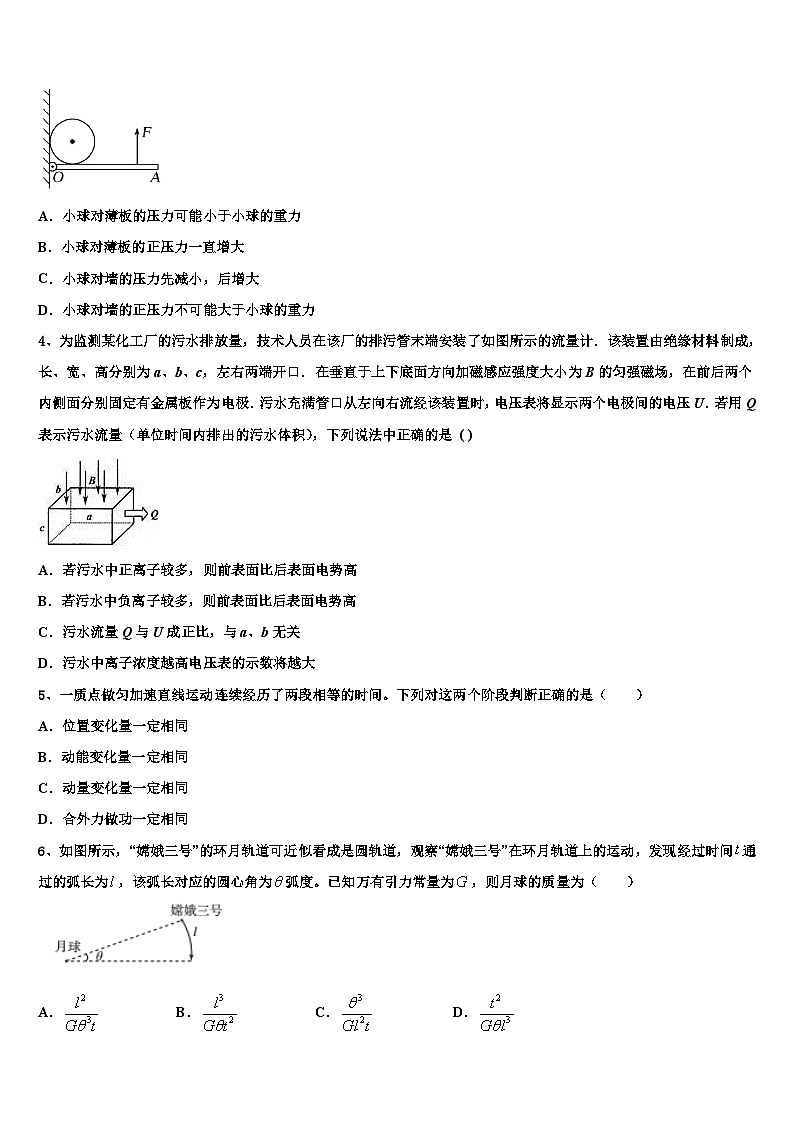
      3、如图所示,小球放在光滑的墙与装有铰链的光滑薄板之间,薄板在F作用下逆时针缓慢转动,在墙与薄板之间的夹角θ缓慢地从90°逐渐减小的过程中( )
      A.小球对薄板的压力可能小于小球的重力
      B.小球对薄板的正压力一直增大
      C.小球对墙的压力先减小,后增大
      D.小球对墙的正压力不可能大于小球的重力
      4、为监测某化工厂的污水排放量,技术人员在该厂的排污管末端安装了如图所示的流量计.该装置由绝缘材料制成,长、宽、高分别为a、b、c,左右两端开口.在垂直于上下底面方向加磁感应强度大小为B的匀强磁场,在前后两个内侧面分别固定有金属板作为电极.污水充满管口从左向右流经该装置时,电压表将显示两个电极间的电压U.若用Q表示污水流量(单位时间内排出的污水体积),下列说法中正确的是 ( )
      A.若污水中正离子较多,则前表面比后表面电势高
      B.若污水中负离子较多,则前表面比后表面电势高
      C.污水流量Q与U成正比,与a、b无关
      D.污水中离子浓度越高电压表的示数将越大
      5、一质点做匀加速直线运动连续经历了两段相等的时间。下列对这两个阶段判断正确的是( )
      A.位置变化量一定相同
      B.动能变化量一定相同
      C.动量变化量一定相同
      D.合外力做功一定相同
      6、如图所示,“嫦娥三号”的环月轨道可近似看成是圆轨道,观察“嫦娥三号”在环月轨道上的运动,发现经过时间通过的弧长为,该弧长对应的圆心角为弧度。已知万有引力常量为,则月球的质量为( )
      A.B.C.D.
      二、多项选择题:本题共4小题,每小题5分,共20分。在每小题给出的四个选项中,有多个选项是符合题目要求的。全部选对的得5分,选对但不全的得3分,有选错的得0分。
      7、如图,水平面内固定有两根平行的粗糙长直金属导轨,两根相同的导体棒AB、CD置于导轨上并与导轨垂直,整个装置处于竖直方向的匀强磁场中。从t=0时开始,对AB棒施加一与导轨平行的水平外力F,使AB棒从静止开始向右做加速度大小为a0的匀加速直线运动。导轨电阻不计,两棒均与导轨接触良好,最大静摩擦力近似等于滑动摩擦力。下列关于CD棒的速度v、加速度a、安培力F安和外力F随时间t变化的关系图线可能正确的是( )
      A.B.C.D.
      8、在水面上的同一区域内,甲、乙两列水面波独立传播,传播方向互相垂直,波的频率均为2Hz。时刻其波峰与波谷情况如图所示。甲波的振幅为5cm,乙波的振幅为10cm。质点2、3、5共线且等距离。下列说法中正确的是________。
      A.质点2的振动周期为0.5s
      B.质点2的振幅为15cm
      C.图示时刻质点1、2的竖直高度差为15cm
      D.图示时刻质点3正处于平衡位置且向上运动
      E.从图示的时刻起经0.25s,质点5通过的路程为30cm
      9、如图所示,匀强电场中有一个与电场线平行的平面,平面中有一个直角三角形MNQ,其中,,QM的长度为L。已知电子电荷量的大小为e,把电子从M点移动至Q点,电场力做正功,大小为eU。把电子从Q点移动至N点,电场力做负功,大小为。则该电场的电场强度( )
      A.方向由M向QB.大小为C.方向由Q向ND.大小为
      10、如图甲所示,B、C和P是同一水平面内的三个点,沿竖直方向振动的横波I在介质中沿BP方向传播,P与B相距40cm,B点的振动图像如图乙所示;沿竖直方向振动的横波I在同一介质中沿CP方向传播,P与C相距50cm,C点的振动图像如图丙所示。在t=0时刻,两列波同时分别经过B、C两点,两列波的波速都为20cm/s,两列波在P点相遇,则以下说法正确的是( )
      A.两列波的波长均为20cm
      B.P点为减弱点,振幅是为10cm
      C.4.5s时P点在平衡位置且向下振动
      D.波遇到40cm的障碍物将发生明显衍射现象
      E.P点为加强点,振幅为70cm
      三、实验题:本题共2小题,共18分。把答案写在答题卡中指定的答题处,不要求写出演算过程。
      11.(6分)某实验小组采用图甲所示的装置“探究动能定理”即探究小车所受合外力做功与小车动能的变化之间的关系。该小组将细绳一端固定在小车上,另一端绕过定滑轮与力传感器、重物相连。实验中,小车在细绳拉力的作用下从静止开始加速运动,打点计时器在纸带上记录小车的运动情况,力传感器记录细绳对小车的拉力大小:
      (1)实验中为了把细绳对小车的拉力视为小车的合外力,要完成的一个重要步骤是_____;
      (2)若实验中小车的质量没有远大于重物的质量,对本实验______影响(填“有”或“没有”);
      (3)实验时,下列物理量中必须测量的是______。
      A.长木板的长度L B.重物的质量m C.小车的总质量M
      12.(12分)在研究金属电阻阻值与温度的关系时,为了能够较准确地测出金属电阻的阻值,设计了如图所示的电路。除了金属电阻外,还提供的实验器材有:学生电源E,灵敏电流计G。滑动变阻器R、RS,,定值电阻R1、R2,电阻箱R0,开关S,控温装置,导线若干。
      ①按照电路图连接好电路后,将R0调至适当数值,R的滑片调至最右端。RS的滑片调至最下端,闭合开关S;
      ②把R的滑片调至适当位置,调节R0,并逐步减小RS的阻值,直到RS为零时,电流计G指针不发生偏转,记录R0的阻值和Rx的温度;
      ③多次改变温度,重复实验;
      ④实验完毕,整理器材。
      根据上述实验回答以下问题:
      (1)上述②中,电流计G指针不发生偏转时,点电势_________(选填“大于”“等于”或“小于”)点电势。
      (2)用R0、R1、R2表示Rx,Rx=_________
      (3)本实验中Rs的作用为_________
      (4)若只考虑系统误差,用该方法测得的Rx的阻值_________(选填“大于”“等于”或“小于”)Rx的真实值。
      四、计算题:本题共2小题,共26分。把答案写在答题卡中指定的答题处,要求写出必要的文字说明、方程式和演算步骤。
      13.(10分)如图所示,在平面的第一、第四象限有方向垂直于纸面向里的匀强磁场;在第二象限有一匀强电场,电场强度的方向沿轴负方向。原点处有一粒子源,可在平面内向轴右侧各个方向连续发射大量速度大小在之间,质量为,电荷量为的同种粒子。在轴正半轴垂直于平面放置着一块足够长的薄板,薄板上有粒子轰击的区域的长度为。已知电场强度的大小为,不考虑粒子间的相互作用,不计粒子的重力。
      (1)求匀强磁场磁感应强度的大小;
      (2)在薄板上处开一个小孔,粒子源发射的部分粒子穿过小孔进入左侧电场区域,求粒子经过轴负半轴的最远点的横坐标;
      (3)若仅向第四象限各个方向发射粒子:时,粒子初速度为,随着时间推移,发射的粒子初速度逐渐减小,变为时,就不再发射。不考虑粒子之间可能的碰撞,若穿过薄板上处的小孔进入电场的粒子排列成一条与轴平行的线段,求时刻从粒子源发射的粒子初速度大小的表达式。
      14.(16分)如图所示,有两个不计质量的活塞M,N将两部分理想气体封闭在绝热气缸内,温度均是270C.M活塞是导热的,N活塞是绝热的,均可沿气缸无摩擦地滑动,已知活塞的横截面积均为S=2cm2,初始时M活塞相对于底部的高度为H=27cm,N活塞相对于底部的高度为h=18cm.现将一质量为m=400g的小物体放在M活塞的上表面上,活塞下降.已知大气压强为p0=1.0×105Pa,
      ①求下部分气体的压强多大;
      ②现通过加热丝对下部分气体进行缓慢加热,使下部分气体的温度变为1270C,求稳定后活塞M,N距离底部的高度.
      15.(12分)如图所示,在xOy平面的y轴左侧存在沿y轴正方向的匀强电场,y轴右侧区域I内存在磁感应强度大小为B1=的匀强磁场,区域Ⅰ、区域Ⅱ的宽度均为L,高度均为3L.质量为m、电荷量为q的带正电的粒子从坐标为(,)的A点以速度v0沿x轴正方向射出,恰好经过坐标为(0,)的C点射入区域Ⅰ.粒子重力忽略不计.求:
      (1)匀强电场的电场强度大小E;
      (2)粒子离开区域Ⅰ时的位置坐标;
      (3)要使粒子从区域Ⅱ的上边界离开磁场,可在区域Ⅱ内加垂直于纸面向里的匀强磁场.试确定磁感应强度B的大小范围,并说明粒子离开区域Ⅱ时的速度方向.
      参考答案
      一、单项选择题:本题共6小题,每小题4分,共24分。在每小题给出的四个选项中,只有一项是符合题目要求的。
      1、D
      【解析】
      A.根据 可知,图像与横轴围成的面积代表电容器所带的总电荷量,故A错误;
      BC. 确定每个小方格所对应的电荷量值,纵坐标的每个小格为0.2mA,横坐标的每个小格为0.4s,则每个小格所代表的电荷量数值为
      q=0.2×10-3×0.4=8×10-5C
      曲线下包含的小正方形的个数为40个,由曲线下方的方格数与q的乘积即得电容器所带的电荷量
      Q=40×8×10-5C=3.2×10-3C
      故BC错误;
      D. 电容器的电容约为
      故D正确。
      故选D。
      2、D
      【解析】
      A.飞船在A位置变轨时做近心运动,必须减速,动能减小,故A错误;
      BC.飞船在圆轨道上运动时,根据万有引力提供向心力,得

      知卫星的轨道半径越大,线速度和加速度越小,则知飞船在轨道Ⅰ上的速度和加速度均小于在轨道Ⅲ上的速度和加速度,故BC错误;
      D.飞船在轨道Ⅰ上的轨道半径大于轨道Ⅱ的半长轴,根据开普勒第三定律知飞船在轨道Ⅰ上的周期大于在轨道Ⅱ上的周期,D正确。
      故选D。
      3、B
      【解析】
      以小球为研究对象,处于平衡状态,根据受力平衡,由图可知
      AB.当墙与薄板之间的夹角缓慢地从90°逐渐减小的过程中,薄板给球的支持力逐渐增大,木板受到的压力增大,小球对薄板的压力不可能小于小球的重力,A错误B正确;
      CD.当墙与薄板之间的夹角缓慢地从90°逐渐减小的过程中,墙壁给球的压力逐渐增大,根据牛顿第三定律可知墙壁受到的压力增大,小球对墙的正压力可能大于小球的重力,CD错误。
      故选B。
      4、C
      【解析】
      AB.以正离子为对象,由左手定则可知,其受到的洛伦兹力方向指向后表面,负离子受到的洛伦兹力指向前表面,故无论哪种离子较多,都是后表面电势高于前表面,故A、B错误;
      C.当前后表面聚集一定电荷后,两表面之间形成电势差,当离子受到的洛伦兹力等于电场力时电势差稳定,即
      由题意可知,流量为
      联立可得
      即Q与U成正比,与a、b无关,故C正确;
      D.由可知,电势差与离子浓度无关,故D错误;
      故选C。
      5、C
      【解析】
      A.匀加速直线运动的物体连续经历了两段相等的时间,根据可知位移不相等,位置变化不同,选项A错误;
      BD.根据动能定理可知,合外力做功不相等,则动能变化量不相同,选项BD错误;
      C.根据动量定理,可知动量变化量一定相同,选项C正确;
      故选C。
      6、B
      【解析】
      卫星的线速度为
      角速度为
      可得卫星的运行半径为
      由万有引力定律及牛顿第二定律得
      故月球的质量
      故B正确,ACD错误。
      故选B。
      二、多项选择题:本题共4小题,每小题5分,共20分。在每小题给出的四个选项中,有多个选项是符合题目要求的。全部选对的得5分,选对但不全的得3分,有选错的得0分。
      7、BD
      【解析】
      A.因金属棒与导轨之间有摩擦力,可知开始时导体棒CD的速度为零,当所受的安培力等于最大静摩擦力时才开始运动,故A错误;
      B.开始时,CD棒的速度为零,加速度为零;当CD开始运动后加速度从0开始逐渐变大,与AB的速度差逐渐变大,则回路中感应电流逐渐变大,导体棒所受的向右的安培力逐渐变大,加速度逐渐变大,当CD的加速度与AB加速度相等时,两棒的速度差保持不变,安培力保持不变,加速度保持不变,故B正确;
      C.在开始CD棒不动时,安培力
      即安培力随时间成正比关系增加;当CD开始运动后,导体棒所受的向右的安培力逐渐变大,但非线性增加,最后保持不变,故C错误;
      D.对AB外力
      开始时CD加速度为零,AB加速度为a=a0,则此时外力F随时间t线性增加;当CD开始运动后加速度从0开始逐渐变大,导体棒AB所受的向左的安培力逐渐变大,但非线性增加,最后保持不变,故D正确。
      故选BD。
      8、ABE
      【解析】
      A.两列波的频率均为2Hz,可知周期为,选项A正确;
      B.质点2是谷谷叠加,则振动加强,则质点2的振幅为15cm,选项B正确;
      C.图示时刻质点1在波峰位置,位移为正向15cm;质点2为波谷位置,位移为负向15cm,则此时质点1、2的竖直高度差为30cm,选项C错误;
      D.图示时刻质点2在波谷,质点5在波峰位置,质点3正处于2和5的中间位置,由波的传播方向与质点振动方向的关系可知,质点3处于平衡位置且向下运动,选项D错误;
      E.质点5的振动加强,振幅为A=15cm,则从图示的时刻起经0.25s=0.5T,质点5通过的路程为2A=30cm,选项E正确;
      故选ABE.
      9、CD
      【解析】
      如图所示,电势差之比有
      由几何关系得

      匀强电场中任意平行方向上的电势差与距离成正比。则
      则连线MP为等势线。所以PQ是一条电场线,电场强度方向由Q向N。
      由几何关系得
      则电场强度大小为
      故选CD。
      10、ACE
      【解析】
      A.两列波的周期都是
      计算波长
      A正确;
      BE.根据题意
      而时刻两波的振动方向相反,则P是振动加强的点,振幅等于两波振幅之和,即为70cm,B错误,E正确;
      C.波从C传到P的时间
      波从B传到P的时间
      在时刻,横波I与横波II两波叠加,P点经过平衡位置向下运动,在时刻,经过了两个周期,P点经过平衡位置向下运动,C正确;
      D.因波长为20cm,则当波遇到40cm的障碍物将不会发生明显衍射现象,D错误。
      故选ACE。
      三、实验题:本题共2小题,共18分。把答案写在答题卡中指定的答题处,不要求写出演算过程。
      11、平衡摩擦力 没有 C
      【解析】
      (1)[1]实验前调节长木板的倾角以平衡摩擦力,以保证细绳的拉力等于小车受的合力;
      (2)[2]由于有力传感器测量绳的拉力,则没必要使小车质量远大于重物和力传感器的总质量,即对本实验没有影响;
      (3)[3]实验中需要测量小车的动能,故需要知道小车的总质量M,故AB错误,C正确。
      12、等于 保护电流计 等于
      【解析】
      [1]当电流计阻值不偏转时,没有电流流过电流计,电流计两端电势相等,即a点电势等于b点电势。
      [2]电流计指针不偏转,没有电流流过电流计,电桥平衡,由此可知
      解得
      [3]本实验中Rs的作用是保护电流计。
      [4]若只考虑系统误差,用该方法测得的Rx的阻值等于Rx的真实值。
      四、计算题:本题共2小题,共26分。把答案写在答题卡中指定的答题处,要求写出必要的文字说明、方程式和演算步骤。
      13、 (1);(2);(3)或者
      【解析】
      (1)速度为的粒子沿轴正向发射,打在薄板的最远处,其在磁场中运动的半径为,由牛顿第二定律


      联立,解得

      (2)如图a所示
      速度为的粒子与轴正向成角射出,恰好穿过小孔,在磁场中运动时,由牛顿第二定律



      粒子沿轴方向的分速度

      联立,解得

      说明能进入电场的粒子具有相同的沿轴方向的分速度。当粒子以速度为从点射入,可以到达轴负半轴的最远处。粒子进入电场时,沿轴方向的初速度为,有


      最远处的横坐标

      联立,解得
      (3)要使粒子排成一排,粒子必须在同一时刻进入电场。粒子在磁场在运动轨迹如图b所示
      周期相同,均为

      粒子在磁场中的运动时间
      以进入磁场的粒子,运动时间最长,满足,其在磁场中运动时间
      以不同速度射入的粒子,要同时到达小孔,有
      联立,解得
      或者
      14、 (1) (2) ,
      【解析】
      ①对两个活塞和重物作为整体进行受力分析得:
      解得:

      ②对下部分气体进行分析,由理想气体状态方程可得:
      解得:
      h2=20cm,
      对上部分气体进行分析,根据玻意耳定律定律可得:
      解得:
      L = 7.5cm,
      故此时活塞M距离底端的距离为:
      H2 = 20+7.5=27.5cm;
      15、(1);(2)(L,0);(3) ,30°≤θ≤90°
      【解析】
      (1)带电粒子在匀强电场中做类平抛运动
      2L=v0t
      解得
      ⑵ 设带电粒子经C点时的竖直分速度为vy、速度为v,轨迹如图所示:
      ,方向与x轴正向成45° 斜向上
      粒子进入区域Ⅰ做匀速圆周运动,qB1v=m,
      解得R=L
      由几何关系知,离开区域时的位置坐标:x=L,y=0
      (3)根据几何关系知,带电粒子从区域Ⅱ上边界离开磁场的半径满足L≤r≤L
      半径为:
      可得
      根据几何关系知,带电粒子离开磁场时速度方向与y轴正方向夹角30°≤θ≤90°

      相关试卷

      2026届福建省福州市第三中学高三下第一次测试物理试题含解析:

      这是一份2026届福建省福州市第三中学高三下第一次测试物理试题含解析,共17页。

      2026届福建省福州三中高三下学期一模考试物理试题含解析:

      这是一份2026届福建省福州三中高三下学期一模考试物理试题含解析,共15页。

      2026届福州三中高三第三次测评物理试卷含解析:

      这是一份2026届福州三中高三第三次测评物理试卷含解析,共16页。试卷主要包含了考生要认真填写考场号和座位序号等内容,欢迎下载使用。

      资料下载及使用帮助
      版权申诉
      • 1.电子资料成功下载后不支持退换,如发现资料有内容错误问题请联系客服,如若属实,我们会补偿您的损失
      • 2.压缩包下载后请先用软件解压,再使用对应软件打开;软件版本较低时请及时更新
      • 3.资料下载成功后可在60天以内免费重复下载
      版权申诉
      若您为此资料的原创作者,认为该资料内容侵犯了您的知识产权,请扫码添加我们的相关工作人员,我们尽可能的保护您的合法权益。
      入驻教习网,可获得资源免费推广曝光,还可获得多重现金奖励,申请 精品资源制作, 工作室入驻。
      版权申诉二维码
      欢迎来到教习网
      • 900万优选资源,让备课更轻松
      • 600万优选试题,支持自由组卷
      • 高质量可编辑,日均更新2000+
      • 百万教师选择,专业更值得信赖
      微信扫码注册
      手机号注册
      手机号码

      手机号格式错误

      手机验证码 获取验证码 获取验证码

      手机验证码已经成功发送,5分钟内有效

      设置密码

      6-20个字符,数字、字母或符号

      注册即视为同意教习网「注册协议」「隐私条款」
      QQ注册
      手机号注册
      微信注册

      注册成功

      返回
      顶部
      学业水平 高考一轮 高考二轮 高考真题 精选专题 初中月考 教师福利
      添加客服微信 获取1对1服务
      微信扫描添加客服
      Baidu
      map