


2026届东莞高级中学高三下学期一模考试物理试题含解析
展开 这是一份2026届东莞高级中学高三下学期一模考试物理试题含解析,共14页。试卷主要包含了考生必须保证答题卡的整洁等内容,欢迎下载使用。
1.答卷前,考生务必将自己的姓名、准考证号、考场号和座位号填写在试题卷和答题卡上。用2B铅笔将试卷类型(B)填涂在答题卡相应位置上。将条形码粘贴在答题卡右上角"条形码粘贴处"。
2.作答选择题时,选出每小题答案后,用2B铅笔把答题卡上对应题目选项的答案信息点涂黑;如需改动,用橡皮擦干净后,再选涂其他答案。答案不能答在试题卷上。
3.非选择题必须用黑色字迹的钢笔或签字笔作答,答案必须写在答题卡各题目指定区域内相应位置上;如需改动,先划掉原来的答案,然后再写上新答案;不准使用铅笔和涂改液。不按以上要求作答无效。
4.考生必须保证答题卡的整洁。考试结束后,请将本试卷和答题卡一并交回。
一、单项选择题:本题共6小题,每小题4分,共24分。在每小题给出的四个选项中,只有一项是符合题目要求的。
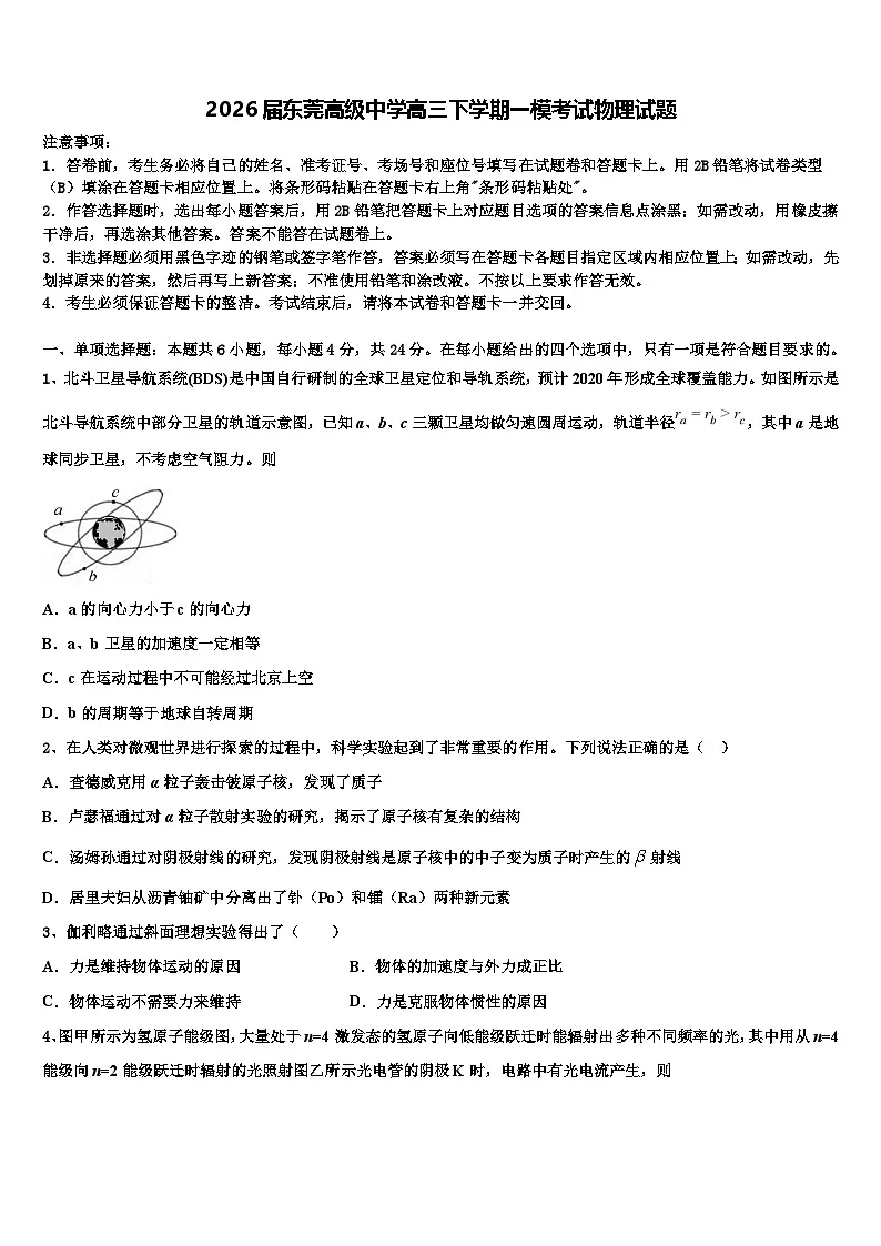
1、北斗卫星导航系统(BDS)是中国自行研制的全球卫星定位和导轨系统,预计2020年形成全球覆盖能力。如图所示是北斗导航系统中部分卫星的轨道示意图,已知a、b、c三颗卫星均做匀速圆周运动,轨道半径,其中a是地球同步卫星,不考虑空气阻力。则
A.a的向心力小于c的向心力
B.a、b卫星的加速度一定相等
C.c在运动过程中不可能经过北京上空
D.b的周期等于地球自转周期
2、在人类对微观世界进行探索的过程中,科学实验起到了非常重要的作用。下列说法正确的是( )
A.查德威克用α粒子轰击铍原子核,发现了质子
B.卢瑟福通过对α粒子散射实验的研究,揭示了原子核有复杂的结构
C.汤姆孙通过对阴极射线的研究,发现阴极射线是原子核中的中子变为质子时产生的射线
D.居里夫妇从沥青铀矿中分离出了钋(P)和镭(Ra)两种新元素
3、伽利略通过斜面理想实验得出了( )
A.力是维持物体运动的原因B.物体的加速度与外力成正比
C.物体运动不需要力来维持D.力是克服物体惯性的原因
4、图甲所示为氢原子能级图,大量处于n=4激发态的氢原子向低能级跃迁时能辐射出多种不同频率的光,其中用从n=4能级向n=2能级跃迁时辐射的光照射图乙所示光电管的阴极K时,电路中有光电流产生,则
A.改用从n=4能级向n=1能级跃迁时辐射的光,一定能使阴极K发生光电效应
B.改用从n=3能级向n=1能级跃迁时辐射的光,不能使阴极K发生光电效应
C.改用从n=4能级向n=1能级跃迁时辐射的光照射,逸出光电子的最大初动能不变
D.入射光的强度增大,逸出光电子的最大初动能也增大
5、如图甲所示的“襄阳砲”是古代军队攻打城池的装置,其实质就是一种大型抛石机,图乙是其工作原理的简化图。将质量m = 10kg的石块,装在与转轴O相距L=5m的长臂末 端口袋中,最初静止时长臂与水平面的夹角,发射时对短臂施力使长臂转到竖直位置时立即停止运动,石块靠惯性被水平抛出,落在水平地面上。若石块落地位置与抛出位置间的水平距离s=20 m,不计空气阻力,取g=l0 m/s2。以下判断正确的是
A.石块抛出后运动时间为
B.石块被抛出瞬间的速度大小
C.石块即将落地时重力的瞬时功率为
D.石块落地的瞬时速度大小为15m/s
6、如图所示,小物体P放在水平圆盘上随圆盘一起转动,下列关于小物体所受摩擦力f的叙述正确的是( )
A.f的方向总是指向圆心
B.圆盘匀速转动时f=0
C.在转速一定的条件下,f跟物体到轴O的距离成正比
D.在物体与轴O的距离一定的条件下, f跟圆盘转动的角速度成正比
二、多项选择题:本题共4小题,每小题5分,共20分。在每小题给出的四个选项中,有多个选项是符合题目要求的。全部选对的得5分,选对但不全的得3分,有选错的得0分。
7、如图所示,、是两列波的波源,时,两波源同时开始垂直纸面做简谐运动。其振动表达式分别为m,m,产生的两列波在同一种均匀介质中沿纸面传播。是介质中的一点,时开始振动,已知,,则_________。
A.两列波的波速均为
B.两列波的波长均为
C.两列波在点相遇时,振动总是减弱的
D.点合振动的振幅为
E.,沿着传播的方向运动了
8、如图甲所示,倾角为30°的足够长的固定光滑斜面上,有一质量m=0.8kg的物体受到平行斜面向上的力F作用,其大小F随时间t变化的规律如图乙所示,t0时刻物体速度为零,重力加速度g=10m/s2。下列说法中正确的是( )
A.0~2s内物体向上运动
B.第2s末物体的动量最大
C.第3s末物体回到出发点
D.0~3s内力F的冲量大小为9N·s
9、在倾角为θ的斜面上固定两根足够长的光滑平行金属导轨PQ、MN,相距为L,导轨处于磁感应强度为B的匀强磁场中,磁场方向垂直导轨平面向下.有两根质量均为m的金属棒a、b,先将a棒垂直导轨放置,用跨过光滑定滑轮的细线与物块c连接,连接a棒的细线平行于导轨,由静止释放c,此后某时刻,将b也垂直导轨放置,a、c此刻起做匀速运动,b棒刚好能静止在导轨上.a棒在运动过程中始终与导轨垂直,两棒与导轨电接触良好,导轨电阻不计.则( )
A.物块c的质量是2msinθ
B.b棒放上导轨前,物块c减少的重力势能等于a、c增加的动能
C.b棒放上导轨后,物块c减少的重力势能等于回路消耗的电能
D.b棒放上导轨后,a棒中电流大小是
10、如图,在光滑水平面上放着质量分别为2m和m的A、B两个物块,弹簧与A、B栓连,现用外力缓慢向左推B使弹簧压缩,此过程中推力做功W。然后撤去外力,则( )
A.从撤去外力到A离开墙面的过程中,墙面对A的冲量大小为2
B.当A离开墙面时,B的动量大小为
C.A离开墙面后,A的最大速度为
D.A离开墙面后,弹簧的最大弹性势能为
三、实验题:本题共2小题,共18分。把答案写在答题卡中指定的答题处,不要求写出演算过程。
11.(6分)测量玩具遥控汽车的额定功率实验,简要步骤如下:
A.测出小车质量为0.6kg。
B.在小车尾部系一条长纸带,让纸带穿过电源频率为50Hz的打点计时器。
C.使小车以额定功率沿水平面加速到最大速度,继续运行一段时间后关闭小车发动机,让其在水平面上滑行直到停止。
D.取下纸带进行研究。测得的数据如图所示。
回答下列问题:
(1)由纸带知遥控汽车的最大速度为____________,汽车滑行时的加速度为____________;
(2)汽车滑行时的阻力为____________;其额定功率为____________。
12.(12分)为了探究加速度与力的关系,某同学设计了如图所示的实验装置,带滑轮的长木板水平放置,板上有两个光电门相距为d,滑块通过细线与重物相连,细线拉力大小F等于力传感器的示数。让滑块从光电门1由静止释放,记下滑到光电门2的时间t。改变重物质量,重复以上操作5次,处理数据后得到下表中的5组结果。根据表中数据在坐标纸上画出如图所示的aF图像,已知重力加速度g=10m/s2,根据图像可求出滑块质量m=______kg,滑块和轨道间的动摩擦因数μ=________。
四、计算题:本题共2小题,共26分。把答案写在答题卡中指定的答题处,要求写出必要的文字说明、方程式和演算步骤。
13.(10分)如图所示,第一象限内有沿x轴正向的匀强电场,第二象限内有垂直纸面向里的匀强磁场。一质量为m、电荷量为q的带负电的粒子以速度v0从P(-3L,0)沿与x轴负方向成37°角射入磁场,粒子从Q(0,4L)进入电场并直接从O点离开电场。不计空气阻力及粒子的重力,sin37°=0.6,cs37°=0.8,求∶
(1)磁感应强度B的大小;
(2)电场强度E的大小。
14.(16分)如图所示,喷雾器内有13L药液,上部封闭有1atm的空气2 L.关闭喷雾阀门,用打气筒活塞每次可以打进1atm、200cm3的空气,(设外界环境温度一定,忽略打气和喷药过程温度的变化,空气可看作理想)求:
①要使喷雾器内气体压强增大到2.4atm,打气筒应打气的次数n;
②若压强达到2.4atm时停止打气,并开始向外喷药,那么当喷雾器内药液上方空气的压强降为1atm时,桶内剩下的药液的体积。
15.(12分)水平光滑平行导轨上静置两根完全相同的金属棒,已知足够长的导轨间距为,每根金属棒的电阻为,质量均为。整个装置处在垂直导轨竖直向下的匀强磁场中,磁感应强度大小。时刻,对沿导轨方向施加向右的恒力,作用后撤去,此刻棒的速度为,棒向右发生的位移。试求:
(1)撤力时棒的速度;
(2)从最初到最终稳定的全过程中,棒上产生的焦耳热;
(3)若从最初到最终稳定的全过程中,经历的时间为,求这段时间内的感应电流的有效值。
参考答案
一、单项选择题:本题共6小题,每小题4分,共24分。在每小题给出的四个选项中,只有一项是符合题目要求的。
1、D
【解析】因a、c的质量关系不确定,则无法比较两卫星的向心力的大小,选项A错误;a、b卫星的半径相同,则加速度的大小一定相同,选项B错误;c是一般的人造卫星,可能会经过北京的上空,选项C错误;a、b的半径相同,则周期相同,因a是地球的同步卫星,则两卫星的周期都等于地球自转的周期,选项D正确;故选D.
2、D
【解析】
A.查德威克用α粒子轰击铍原子核,发现了中子。卢瑟福用α粒子轰击氮原子核,发现了质子,故A错误;
B.贝克勒尔通过对天然放射性现象的研究,证明原子核有复杂结构,故B错误;
C.汤姆孙通过对阴极射线的研究发现了电子,但阴极射线不是原子核中的中子变为质子时产生的β射线,故C错误;
D.居里夫妇从沥青铀矿中分离出了钋(P0)和镭(Ra)两种新元素,故D正确。
故选D。
3、C
【解析】
AC.理想斜面实验只能说明力不是维持物体运动的原因,即物体的运动不需要力来维持,故A错误,C正确;
B.牛顿第二定律说明力是使物体产生加速度的原因,物体的加速度与外力成正比,故B错误;
D.惯性是物体固有的属性,质量是物体惯性大小的量度,惯性与物体的运动状态和受力无关,故D错误。
故选C。
4、A
【解析】
在跃迁的过程中释放或吸收的光子能量等于两能级间的能级差,,此种光的频率大于金属的极限频率,故发生了光电效应.A、,同样光的频率大于金属的极限频率,故一定发生了光电效应,则A正确.B、,也能让金属发生光电效应,则B错误;C、由光电效应方程,入射光的频率变大,飞出的光电子的最大初动能也变大,故C错误;D、由知光电子的最大初动能由入射光的频率和金属的逸出功决定,而与入射光的光强无关,则D错误;故选A.
【点睛】波尔的能级跃迁和光电效应规律的结合;掌握跃迁公式,光的频率,光电效应方程.
5、C
【解析】
A、石块被抛出后做平抛运动:h=L+Lsina,竖直方向:hgt2,可得:ts,故A错误;
B、石块被抛出后做平抛运动,水平方向:s=v0t,可得:v0m/s,故B错误;
C、石块即将落地时重力的瞬时功率为:P=mgvy=mg•gt=500W,故C正确;
D、石块落地的瞬时速度大小为:vm/s,故D错误。
6、C
【解析】
如果圆盘在做非匀速圆周运动,摩擦力不指向圆心,摩擦力分解为一个指向圆心的力和沿圆弧切线方向的力,指向圆心力提供向心力改变速度的方向,切向的分力改变速度的大小,所以A项错误;圆盘匀速转动时,物体在做匀速圆周运动,摩擦力提供向心力,摩擦力不为零,所以B项错误;当转速一定时,根据,角速度也是一定,摩擦力提供向心力,摩擦力与半径成正比关系,所以C项正确;在物体与轴O的距离一定的条件下,摩擦力与角速度的平方成正比,所以D项错误.
二、多项选择题:本题共4小题,每小题5分,共20分。在每小题给出的四个选项中,有多个选项是符合题目要求的。全部选对的得5分,选对但不全的得3分,有选错的得0分。
7、ACD
【解析】
A.两列波在同一种均匀介质中沿纸面传播,故两列波的波速相同;根据质点P开始振动的时间可得
故A正确;
B.由振动方程可得,两列波的周期T相同,由公式
T=1s
故两列波的波长均为
λ=vT=0.2m
故B错误;
CD.根据两波源到P点的距离差
可知,B波比A波传到P点的时间晚,根据振动方程可得,A波起振方向与B波起振方向相同,故两波在P点的振动反向,那么,P点为振动减弱点,故两列波在P点相遇时振动总是减弱的,P点合振动的振幅为
0.5m-0.1m=0.4m
故CD正确;
E.介质中的各质点不随波逐流,只能在各自平衡位置附近振动,故E错误。
故选ACD。
8、AD
【解析】
AB.对物体受力分析,受重力、支持力和拉力,将重力沿垂直斜面方向和平行与斜面方向正交分解,平行与斜面方向分力为
0到内合外力
方向沿斜面向上,物块沿斜面向上运动,0到内物体加速度
末速度为
到内,合力为
加速度为
末速度为
物体沿斜面向上运动,在末物体的速度为0,则动量
A正确,B错误;
C.到内,合力为
加速度为
末速度为
前内物体的物体
第内物体的位移
C错误;
D.内力的冲量大小为
D正确。
故选AD。
9、AD
【解析】
b棒静止说明b棒受力平衡,即安培力和重力沿斜面向下的分力平衡,a棒匀速向上运动,说明a棒受绳的拉力和重力沿斜面向下的分力大小以及沿斜面向下的安培力三个力平衡,c匀速下降则c所受重力和绳的拉力大小平衡.由b平衡可知,安培力大小F安=mgsinθ,由a平衡可知F绳=F安+mgsinθ=2mgsinθ,由c平衡可知F绳=mcg;因为绳中拉力大小相等,故2mgsinθ=mcg,即物块c的质量为2msinθ,故A正确;b放上之前,根据能量守恒知a增加的重力势能也是由于c减小的重力势能,故B错误;a匀速上升重力势能在增加,故根据能量守恒知C错误;根据b棒的平衡可知F安=mgsinθ又因为F安=BIL,故,故D正确;故选AD.
考点:物体的平衡;安培力.
10、BCD
【解析】
A.设当A离开墙面时,B的速度大小为vB.根据功能关系知
得
从撤去外力到A离开墙面的过程中,对A、B及弹簧组成的系统,由动量定理得:墙面对A的冲量大小
故A错误;
B.当A离开墙面时,B的动量大小
故B正确;
C.当弹簧再次恢复原长时,A的速度最大,从A离开墙壁到AB共速的过程,系统动量和机械能均守恒,取向右为正方向,由动量守恒有
mvB=2mvA+mv′B ①
由机械能守恒有
②
由①②解得:A的最大速度为
故C正确;
D.B撤去F后,A离开竖直墙后,当两物体速度相同时,弹簧伸长最长或压缩最短,弹性势能最大。设两物体相同速度为v,A离开墙时,B的速度为v1.根据动量守恒和机械能守恒得
mvB=3mv
联立解得:弹簧的弹性势能最大值为
故D正确。
故选BCD。
三、实验题:本题共2小题,共18分。把答案写在答题卡中指定的答题处,不要求写出演算过程。
11、1.00m/s -1.73m/s 1.04N 1.04W
【解析】
(1)[1][2].汽车的最大速度为
纸带上最后6段对应汽车做关闭发动机做减速运动,加速度为
(2)[3][4].根据牛顿第二定律得
f=ma=0.6×(-1.73)N≈-1.04N
当汽车匀速运动时,牵引力与阻力大小相等,即有F=f
则汽车的额定功率为
P=Fvm=fvm=1.04×1W=1.04W
12、0.25(0.24~0.26均正确) 0.20(0.19~0.21均正确)
【解析】
[1][2]根据
F﹣μmg=ma
得
a=﹣μg
所以滑块运动的加速度a和所受拉力F的关系图象斜率等于滑块质量的倒数,由图形得加速度a和所受拉力F的关系图象斜率k=4,所以滑块质量
m=0.25kg
由图形得,当F=0.5N时,滑块就要开始滑动,所以滑块与轨道间的最大静摩擦力等于0.5N,而最大静摩擦力等于滑动摩擦力,即
μmg=0.5N
解得
μ=0.20
四、计算题:本题共2小题,共26分。把答案写在答题卡中指定的答题处,要求写出必要的文字说明、方程式和演算步骤。
13、(1);(2)
【解析】
(1)由几何知识得带点粒子在磁场中做圆周运动的半径
由牛顿第二定律得
解得
(2)由牛顿第二定律得
粒子在竖直方向
粒子在水平方向
解得
14、①14;②10.2L
【解析】
①设应打气n次,则有
,,,
根据玻意耳定律得
解得
次
②由题意可知
,,
根据玻意耳定律得
解得
剩下的药液
15、 (1) 2m/s;(2) 7.35J;(3)3.5A
【解析】
(1)F作用过程,对系统,由动量定理得
Ft1=mv1+mv2
代入数据解得
v2=2m/s
(2)最终两导体棒速度相等,对整个过程,由动量定理得
Ft1=2mv
代入数据解得
v=3m/s
对导体棒
I安培=mv2
I安培=BILt=BLq
通过导体棒的电荷量
代入数据解得
xab=55m
由能量守恒定律得
Fxab=•2mv2+2Q
代入数据解得
Q=7.35J
(3)由焦耳定律得
代入数据解得
I有效=3.5A;
相关试卷
这是一份2026届东莞高级中学高三下学期一模考试物理试题含解析,共14页。试卷主要包含了考生必须保证答题卡的整洁等内容,欢迎下载使用。
这是一份2026届广东省东莞市三校高三下学期一模考试物理试题含解析,共17页。
这是一份2026届广东省东莞市实验中学高三下学期一模考试物理试题含解析,共14页。
相关试卷 更多
- 1.电子资料成功下载后不支持退换,如发现资料有内容错误问题请联系客服,如若属实,我们会补偿您的损失
- 2.压缩包下载后请先用软件解压,再使用对应软件打开;软件版本较低时请及时更新
- 3.资料下载成功后可在60天以内免费重复下载
免费领取教师福利 




.png)




