若您为此资料的原创作者,认为该资料内容侵犯了您的知识产权,请扫码添加我们的相关工作人员,我们尽可能的保护您的合法权益。

1/7

2/7

3/7
还剩4页未读, 继续阅读
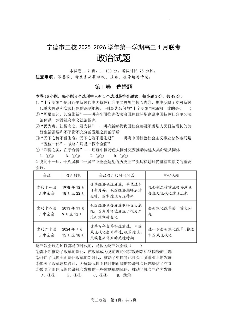
福建省宁德市闽东三校2025-2026学年高三上学期1月月考政治试题
展开 这是一份福建省宁德市闽东三校2025-2026学年高三上学期1月月考政治试题,共7页。
相关试卷
福建省宁德市闽东三校2025-2026学年高三上学期1月月考政治试题:
这是一份福建省宁德市闽东三校2025-2026学年高三上学期1月月考政治试题,共7页。
2025-2026学年福建省宁德市闽东三校高三上学期1月月考政治试题(有答案):
这是一份2025-2026学年福建省宁德市闽东三校高三上学期1月月考政治试题(有答案),共9页。
福建省宁德市闽东三校2025-2026学年高三上学期12月月考政治试卷(学生版):
这是一份福建省宁德市闽东三校2025-2026学年高三上学期12月月考政治试卷(学生版),共8页。试卷主要包含了选择题,非选择题等内容,欢迎下载使用。
相关试卷 更多
资料下载及使用帮助
版权申诉
- 1.电子资料成功下载后不支持退换,如发现资料有内容错误问题请联系客服,如若属实,我们会补偿您的损失
- 2.压缩包下载后请先用软件解压,再使用对应软件打开;软件版本较低时请及时更新
- 3.资料下载成功后可在60天以内免费重复下载
版权申诉
免费领取教师福利 




.png)




