搜索
      上传资料 赚现金

      2026届北京市东城171中高三下学期一模考试物理试题含解析

      • 555.5 KB
      • 2026-01-04 22:54:07
      • 18
      • 0
      • 教习网用户9316168
      加入资料篮
      立即下载
      2026届北京市东城171中高三下学期一模考试物理试题含解析第1页
      高清全屏预览
      1/15
      2026届北京市东城171中高三下学期一模考试物理试题含解析第2页
      高清全屏预览
      2/15
      2026届北京市东城171中高三下学期一模考试物理试题含解析第3页
      高清全屏预览
      3/15
      还剩12页未读, 继续阅读

      2026届北京市东城171中高三下学期一模考试物理试题含解析

      展开

      这是一份2026届北京市东城171中高三下学期一模考试物理试题含解析,共15页。
      2.答题前,认真阅读答题纸上的《注意事项》,按规定答题。
      一、单项选择题:本题共6小题,每小题4分,共24分。在每小题给出的四个选项中,只有一项是符合题目要求的。
      1、如图所示,A、B、C是三级台阶的端点位置,每一级台阶的水平宽度是相同的,其竖直高度分别为h1、h2、h3,将三个相同的小球分别从A、B、C三点以相同的速度v0水平抛出,最终都能到达A的下一级台阶的端点P处,不计空气阻力。 关于从A、B、C三点抛出的小球,下列说法正确的是( )
      A.在空中运动时间之比为tA ∶tB∶tC=1∶3∶5
      B.竖直高度之比为h1∶h2∶h3=1∶2∶3
      C.在空中运动过程中,动量变化率之比为=1∶1∶1
      D.到达P点时,重力做功的功率之比PA:PB:PC=1:4:9
      2、在轨道上稳定运行的空间站中,有如图所示的装置,半径分别为r和R(R>r)的甲、乙两个光滑的圆形轨道安置在同一竖直平面上,轨道之间有一条水平轨道CD相通,宇航员让一小球以一定的速度先滑上甲轨道,通过粗糙的CD段,又滑上乙轨道,最后离开两圆轨道,那么下列说法正确的是( )
      A.小球在CD间由于摩擦力而做减速运动
      B.小球经过甲轨道最高点时比经过乙轨道最高点时速度大
      C.如果减少小球的初速度,小球有可能不能到达乙轨道的最高点
      D.小球经过甲轨道最高点时对轨道的压力大于经过乙轨道最高点时对轨道的压力
      3、传送带可向上匀速运动,也可向上加速运动;货箱M与传送带间保持相对静止,受传送带的摩擦力为f。则( )
      A.传送带加速运动时,f的方向可能平行传送带向下
      B.传送带匀速运动时,不同质量的货箱,f相等
      C.相同的货箱,传送带匀速运动的速度越大,f越大
      D.相同的货箱,传送带加速运动的加速度越大,f越大
      4、甲、乙两球质量分别为m1、m2,从不同高度由静止释放,如图a所示。甲、乙两球的v­t图象分别如图b中的①、②所示。球下落过程所受空气阻力大小f满足f=kv(v为球的速率,k为常数),t2时刻两球第二次相遇。落地前,两球的速度都已达到各自的稳定值v1、v2。下列判断不正确的是( )
      A.
      B.乙球释放的位置高
      C.两球释放瞬间,甲球的加速度较大
      D.两球第一次相遇的时刻在t1时刻之前
      5、为了人民的健康和社会的长远发展,我国环保部门每天派出大量的洒水车上街进行空气净化除尘,已知某种型号的洒水车的操作系统是由发动机带动变速箱,变速箱带动洒水泵产生动力将罐体内的水通过管网喷洒出去,假设行驶过程中车受到的摩擦阻力跟其质量成正比,受到的空气阻力跟车速成正比,当洒水车在平直路面上匀速行驶并且匀速洒水时,以下判断正确的是( )
      A.洒水车的动能保持不变B.发动机的功率保持不变
      C.牵引力的功率要随时间均匀减小D.牵引力大小跟洒水时间成反比
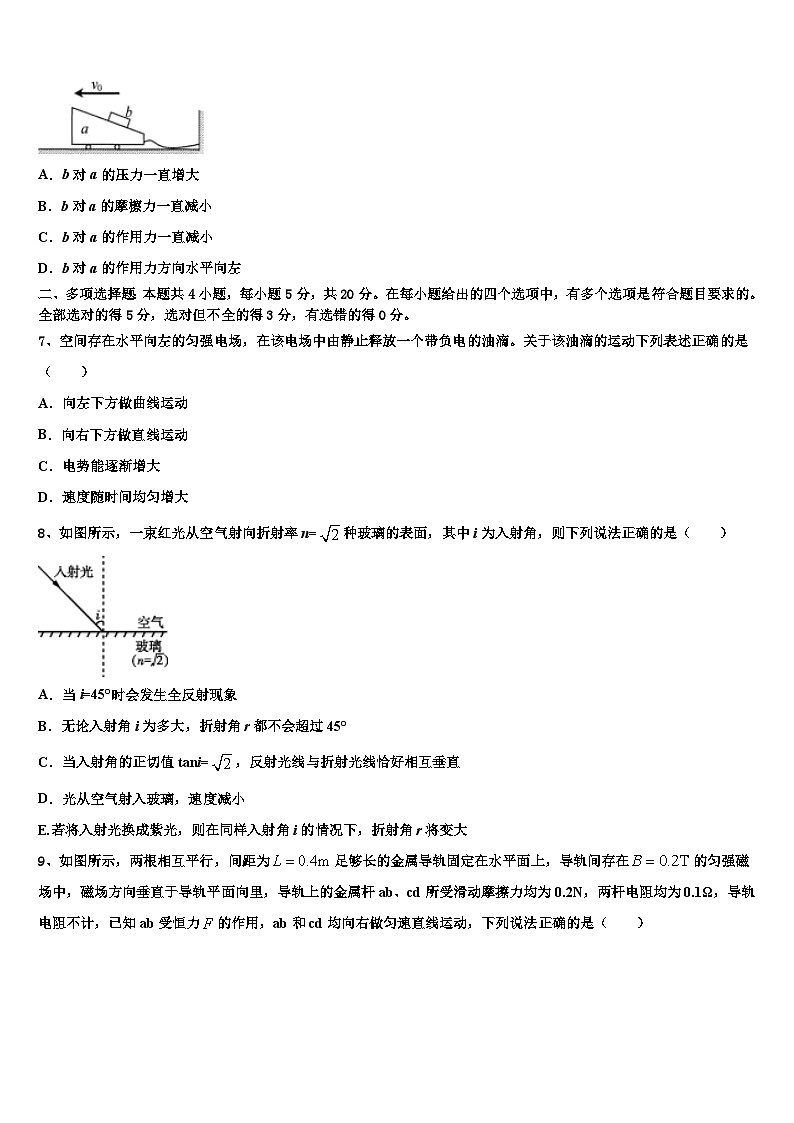
      6、如图,梯形小车a处于光滑水平面上,一弹性绳将小车a与竖直墙壁连接(松弛),a倾斜的上表面放有物块b,现给a和b向左的相同速度v0,在之后的运动过程中,a与b始终保持相对静止。则在弹性绳从伸直到长度最大的过程中( )
      A.b对a的压力一直增大
      B.b对a的摩檫力一直减小
      C.b对a的作用力一直减小
      D.b对a的作用力方向水平向左
      二、多项选择题:本题共4小题,每小题5分,共20分。在每小题给出的四个选项中,有多个选项是符合题目要求的。全部选对的得5分,选对但不全的得3分,有选错的得0分。
      7、空间存在水平向左的匀强电场,在该电场中由静止释放一个带负电的油滴。关于该油滴的运动下列表述正确的是( )
      A.向左下方做曲线运动
      B.向右下方做直线运动
      C.电势能逐渐增大
      D.速度随时间均匀增大
      8、如图所示,一束红光从空气射向折射率n=种玻璃的表面,其中i为入射角,则下列说法正确的是( )
      A.当i=45°时会发生全反射现象
      B.无论入射角i为多大,折射角r都不会超过45°
      C.当入射角的正切值tani=,反射光线与折射光线恰好相互垂直
      D.光从空气射入玻璃,速度减小
      E.若将入射光换成紫光,则在同样入射角i的情况下,折射角r将变大
      9、如图所示,两根相互平行,间距为足够长的金属导轨固定在水平面上,导轨间存在的匀强磁场中,磁场方向垂直于导轨平面向里,导轨上的金属杆ab、cd所受滑动摩擦力均为0.2N,两杆电阻均为0.1Ω,导轨电阻不计,已知ab受恒力的作用,ab和cd均向右做匀速直线运动,下列说法正确的是( )
      A.恒力B.两杆的速度差大小为
      C.此时回路中电流大小为2AD.ab杆克服安培力做功功率等于回路中产生焦耳热的功率
      10、下列说法中正确的是( )
      A.布朗微粒越大,受力面积越大,所以布朗运动越激烈
      B.在两个分子从无限远的地方不断靠近的过程中,它们的分子力先增大后减小再增大
      C.在两个分子从无限远的地方不断靠近的过程中,它们的分子势能先增大后减小
      D.两个系统达到热平衡时,它们的分子平均动能一定相同
      E.外界对封闭的理想气体做正功,气体的内能可能减少
      三、实验题:本题共2小题,共18分。把答案写在答题卡中指定的答题处,不要求写出演算过程。
      11.(6分)某同学在“测匀变速直线运动的加速度”的实验中,用打点计时器(频率为50Hz,即每打一个点)记录了被小车拖动的纸带的运动情况,在纸带上确定出A、B、C、D、E、F、G共7个计数点.其相邻点间还有4个点未画出.其中、、、、、,小车运动的加速度为___,在F时刻的瞬时速度为____保留2位有效数字。
      12.(12分)一位同学为验证机械能守恒定律,利用光电门等装置设计了如下实验。使用的器材有:铁架台、光电门1和2、轻质定滑轮、通过不可伸长的轻绳连接的钩码A和B(B左侧安装挡光片)。
      实验步骤如下:
      ①如图1,将实验器材安装好,其中钩码A的质量比B大,实验开始前用一细绳将钩码B与桌面相连接,细绳都处于竖直方向,使系统静止。
      ②用剪刀剪断钩码B下方的细绳,使B在A带动下先后经过光电门1和2,测得挡光时间分别为、。
      ③用螺旋测微器测量挡光片沿运动方向的宽度,如图2,则________。
      ④用挡光片宽度与挡光时间求平均速度,当挡光片宽度很小时,可以将平均速度当成瞬时速度。
      ⑤用刻度尺测量光电门1和2间的距离。
      ⑥查表得到当地重力加速度大小为。
      ⑦为验证机械能守恒定律,请写出还需测量的物理量(并给出相应的字母表示)__________,用以上物理量写出验证方程_____________。
      四、计算题:本题共2小题,共26分。把答案写在答题卡中指定的答题处,要求写出必要的文字说明、方程式和演算步骤。
      13.(10分)如图所示,光滑斜面倾角θ=60°,其底端与竖直平面内半径为R的光滑圆弧轨道平滑对接,位置D为圆弧轨道的最低点。两个质量均为m的小球A和小环B(均可视为质点)用L=1.5R的轻杆通过轻质铰链相连,B套在固定竖直光滑的长杆上,杆和圆轨道在同一竖直平面内,杆过轨道圆心,初始时轻杆与斜面垂直。在斜面上由静止释放A,假设在运动过程中两杆不会碰撞,小球通过轨道连接处时无能量损失(速度大小不变)。重力加速度为g。求:
      (1)刚释放时,球A的加速度大小;
      (2)小球A运动到最低点时的速度大小;
      (3)已知小球以运动到最低点时,小环B的瞬时加速度大小为a,求此时小球A受到圆弧轨道的支持力大小。
      14.(16分)质量为1kg的物体在水平推力F的作用下沿水平面作直线运动,一段时间后撤去,其运动的v—t图象如图所示。取g=10m/s2。求:
      (1)物体与水平面间的动摩擦因数;
      (2)水平推力F的大小;
      (3)物体在10s内克服摩擦力做的功。
      15.(12分)如图所示,开口竖直向上的细玻璃管内有一段长为L2=15cm的水银柱,封闭了一段长度为L1=20cm的气体,此时封闭气体温度为300K,水银柱的上端距离管口的距离为L3=5cm,已知大气压强为p0=75cmHg。现把玻璃管缓慢旋转90°至水平位置保持不动,然后对玻璃管缓慢加热到水银柱刚好没流出管口,求:
      ①玻璃管旋转90°时,封闭气体的长度为多少?
      ②水银柱刚好没流出管口时,此时玻璃管中封闭气体的温度为多少K?
      参考答案
      一、单项选择题:本题共6小题,每小题4分,共24分。在每小题给出的四个选项中,只有一项是符合题目要求的。
      1、C
      【解析】
      A.根据水平初速度相同,A、B、C水平位移之比为1:2:3, 所以它们在空中运动的时间之比为1:2:3, A错误。
      B.根据,竖直高度之比为, B错误。
      C.根据动量定理可知,动量的变化率为物体受到的合外力即重力,重力相同,则动量的变化率相等,故C正确。
      D.到达P点时,由
      知,竖直方向速度之比为1:2:3, 重力做功的功率
      所以重力做功的功率之比为
      故D错误。
      故选C。
      2、D
      【解析】
      在空间站中,所有物体都处于完全失重状态,任何物体间都没有相互作用力,小球在CD运动时所受弹力为零,摩擦力为零,A错;由于处于完全失重状态,小 球运动到两个最高点时没有外力做功,机械能守恒,运动到最高点速度大小相同,B错;C错;小球做圆周运动的向心力由弹力提供,有,D对;
      3、D
      【解析】
      A.当传送带加速向上运动时,加速度沿传送带向上,根据牛顿第二定律分析可知货箱所受合力沿传送带向上,则有:
      知摩擦力的方向向上,故A错误;
      B.当传送带匀速运动时,货箱受到重力、传送带的支持力和静摩擦力作用,其中重力沿传送带方向的分力与静摩擦力平衡,摩擦力方向一定沿斜面向上,即,不同质量的货箱,f不相等,故B错误;
      C.传送带匀速运动时的摩擦力为:,与货箱的质量有关,与传送带的速度无关,故C错误;
      D.当传送带加速向上运动时,加速度沿传送带向上,根据牛顿第二定律分析可知合力沿传送带向上::
      解得:,所以相同的货箱,传送带加速运动的加速度越大,f越大。故D正确。
      故选D。
      4、C
      【解析】
      A.两球稳定时均做匀速直线运动,则有
      kv=mg

      所以有
      由图知,故,A正确,不符合题意;
      B.v­t图象与时间轴围成的面积表示物体通过的位移,由图可知,0~t2时间内,乙球下降的高度较大,而t2时刻两球第二次相遇,所以乙球释放的位置高,故B正确,不符合题意;
      C.两球释放瞬间v=0,此时空气阻力f=0,两球均只受重力,加速度均为重力加速度g,故C错误,符合题意;
      D.在t1~t2时间内,甲球下落的高度较大,而t2时刻两球第二次相遇,所以两球第一次相遇的时刻在t1时刻之前,故D正确,不符合题意;
      故选C。
      5、C
      【解析】
      以车和水为研究对象,受力分析可知,水平方向受牵引力、摩擦阻力和空气阻力作用,由题意,车受到的摩擦阻力跟其质量成正比,受到的空气阻力跟车速成正比,根据牛顿第二定律知,
      F-f-kv=ma
      当洒水车在平直路面上匀速行驶并且匀速洒水时,车与水的质量在减小,故摩擦阻力在减小,空气阻力恒定不变,则牵引力在减小,合力为零。
      A.洒水车的质量减小,速度不变,故动能减小,故A错误。
      B.发动机的功率P=Fv,牵引力减小,速度不变,则发动机的功率减小,故B错误。
      CD.牵引力F=f+kv,洒水车的质量随时间均匀减小,则牵引力的大小随洒水时间均匀减小,但不成反比。牵引力功率随时间均匀减小,故C正确,D错误。
      故选C。
      6、A
      【解析】
      AB.整体受到的弹性绳的拉力越来越大,则加速度越来越大,即整体做加速度越来越大的减速运动,则b也做加速度越来越大的减速运动,对b受力分析,由牛顿第二定律可知,
      则随着加速度a的增加,a对b的支持力N一直增大;

      则随着加速度a的增加,a对b的摩擦力f可能先减小后增大,根据牛顿第三定律,b对a的压力一直增大,b对a的摩擦力可能先减小后增大,A正确,B错误;
      CD.b受到a的作用力和重力,由于b的加速度水平线向右越来越大,根据牛顿第二定律,a对b的作用力一直增大,a对b的作用力方向斜向右上方,根据牛顿第三定律,b对a的作用力一直增大,方向斜向左下方,CD错误。
      故选A。
      二、多项选择题:本题共4小题,每小题5分,共20分。在每小题给出的四个选项中,有多个选项是符合题目要求的。全部选对的得5分,选对但不全的得3分,有选错的得0分。
      7、BD
      【解析】
      AB.油滴受向下的重力和向右的电场力,且两力均为恒力。其合力的大小恒为
      方向恒定为右偏下、与水平方向的夹角的正切值为
      由知加速度恒定,则油滴由静止向右下方做匀加速直线运动,故A错误,B正确;
      C.运动过程中电场力方向与位移夹角始终为锐角,电场力做正功,则油滴电势能减小,故C错误;
      D.由知速度随时间均匀增大,故D正确。
      故选BD。
      8、BCD
      【解析】
      A.光线从空气进入玻璃中时,由光疏射向光密介质,不可能会发生全反射现象,选项A错误;
      B.根据当i=90°时r=45°,可知无论入射角i为多大,折射角r都不会超过45°,选项B正确;
      C.当反射光线与折射光线恰好相互垂直时,则
      解得
      选项C正确;
      D.光从空气射入玻璃,由光疏射向光密介质,速度减小,选项D正确;
      E.若将入射光换成紫光,则由于紫光的折射率大于红光,则在同样入射角i的情况下,折射角r将变小,选项E错误。
      故选BCD。
      9、AB
      【解析】
      A.对金属杆ab、cd整体,由于两杆所受的安培力大小相等,方向相反,所以由平衡条件有
      故A正确。
      BC.cd杆做匀速直线运动 ,则有
      解得I= 2.5A,因两杆均切割磁感线,故均产生感应电动势,且ab产生的感应电动势一定大于cd产生的感应电动势,则有
      解得速度差为
      故B正确,C错误。
      D.ab杆克服安培力做功功率为
      回路中产生焦耳热的功率为
      可知ab杆克服安培力做功功率不等于回路中产生焦耳热的功率,故D错误。
      故选AB。
      10、BDE
      【解析】
      颗粒越小,温度越高,布朗运动越剧烈;根据分子力和分子距离的图像和分子势能和分子之间距离图像,分析分子力和分子势能随r的变化情况;两个系统达到热平衡时,温度相同;根据热力学第一定律判断。
      【详解】
      A.布朗运动微粒越大,受力面积越大,液体分子从各个方向对悬浮粒子撞击作用的越趋于平衡,所以布朗运动越不剧烈,故A错误;
      B.在两个分子从无限远的地方不断靠近的过程中,它们的分子力先增大后减小再增大,如图所示:
      故B正确;
      C.在两个分子从无限远的地方不断靠近的过程中,它们的分子势能先减小后增大,如图所示:
      故C错误;
      D.温度是分子平均动能的标志,两个系统达到热平衡时,温度相同,它们的分子平均动能一定相同,故D正确;
      E.根据热力学第一定律:
      外界对封闭的理想气体做正功,但气体和外界的热交换不明确,气体的内能可能减少,故E正确。
      故选BDE。
      三、实验题:本题共2小题,共18分。把答案写在答题卡中指定的答题处,不要求写出演算过程。
      11、0.62 0.98
      【解析】
      [1].相邻点间还有4个点未画出,则相邻计数点间的时间间隔T=0.1s。在纸带中,连续相等时间内的位移之差△x=0.62cm,根据△x=aT2得
      [2].F点的瞬时速度等于EG段的平均速度,则
      12、6.710 钩码A、B的质量m1、m2
      【解析】
      ③[1]根据螺旋测微器测量原理得
      ⑦[2][3]为验证机械能守恒定律,还需测量钩码A、B的质量m1、m2。对系统,因为动能的增加量等于重力势能的减少量,则验证方程为
      四、计算题:本题共2小题,共26分。把答案写在答题卡中指定的答题处,要求写出必要的文字说明、方程式和演算步骤。
      13、 (1);(2);(3)
      【解析】
      (1)由牛顿第二定律得
      解得
      (2)小球初始位置距水平面高度设为,由几何关系得
      解得
      小环初始位置距水平面高度设为,由几何关系得
      解得
      由系统机械能守恒
      式中,,
      解得
      (3)以小环为研究对象,由牛顿第二定律得
      以小球为研究对象,由牛顿第二定律得
      解得
      14、(1) (2) (3)W=30J
      【解析】
      (1)4~10s物体的加速度大小
      对4~10s物体受力分析,根据牛顿第二定律
      解得:
      (2)0~4s物体的加速度大小
      对0~4s物体受力分析,根据牛顿第二定律
      解得:
      (3)v—t图象与坐标轴围成面积表示对应的位移,10s内运动的位移大小
      15、①24cm;②312.5K
      【解析】
      ①初态

      玻璃管旋转90°时
      等温变化
      解得气体长度为
      ②水平升温前
      升温后
      等压变化
      解得

      相关试卷

      2026届北京市东城171中高三下学期一模考试物理试题含解析:

      这是一份2026届北京市东城171中高三下学期一模考试物理试题含解析,共15页。

      2026届北京市第171中学高三下学期一模考试物理试题含解析:

      这是一份2026届北京市第171中学高三下学期一模考试物理试题含解析,共16页。

      2026届北京市东城171中高三下学期第六次检测物理试卷含解析:

      这是一份2026届北京市东城171中高三下学期第六次检测物理试卷含解析,共15页。

      资料下载及使用帮助
      版权申诉
      • 1.电子资料成功下载后不支持退换,如发现资料有内容错误问题请联系客服,如若属实,我们会补偿您的损失
      • 2.压缩包下载后请先用软件解压,再使用对应软件打开;软件版本较低时请及时更新
      • 3.资料下载成功后可在60天以内免费重复下载
      版权申诉
      若您为此资料的原创作者,认为该资料内容侵犯了您的知识产权,请扫码添加我们的相关工作人员,我们尽可能的保护您的合法权益。
      入驻教习网,可获得资源免费推广曝光,还可获得多重现金奖励,申请 精品资源制作, 工作室入驻。
      版权申诉二维码
      欢迎来到教习网
      • 900万优选资源,让备课更轻松
      • 600万优选试题,支持自由组卷
      • 高质量可编辑,日均更新2000+
      • 百万教师选择,专业更值得信赖
      微信扫码注册
      手机号注册
      手机号码

      手机号格式错误

      手机验证码 获取验证码 获取验证码

      手机验证码已经成功发送,5分钟内有效

      设置密码

      6-20个字符,数字、字母或符号

      注册即视为同意教习网「注册协议」「隐私条款」
      QQ注册
      手机号注册
      微信注册

      注册成功

      返回
      顶部
      学业水平 高考一轮 高考二轮 高考真题 精选专题 初中月考 教师福利
      添加客服微信 获取1对1服务
      微信扫描添加客服
      Baidu
      map