搜索
      上传资料 赚现金

      2026届安徽省舒城中学高考物理四模试卷含解析

      • 2.35 MB
      • 2026-01-04 06:52:47
      • 16
      • 0
      • 教习网用户9316150
      加入资料篮
      立即下载
      2026届安徽省舒城中学高考物理四模试卷含解析第1页
      1/16
      2026届安徽省舒城中学高考物理四模试卷含解析第2页
      2/16
      2026届安徽省舒城中学高考物理四模试卷含解析第3页
      3/16
      还剩13页未读, 继续阅读

      2026届安徽省舒城中学高考物理四模试卷含解析

      展开

      这是一份2026届安徽省舒城中学高考物理四模试卷含解析,共16页。
      2.答题前,认真阅读答题纸上的《注意事项》,按规定答题。
      一、单项选择题:本题共6小题,每小题4分,共24分。在每小题给出的四个选项中,只有一项是符合题目要求的。
      1、2018年11月中科院的等离子体研究所宣布我国的“人造太阳”装置的研究取得了突破性的进展,等离子体中心的温度已经可以达到1亿度。“人造太阳”实验中的可控热核反应的聚变方程是,反应原料氘()富存于海水中,氚()可以用中子轰击锂核()得到。关于中子轰击锂核()产生一个氚()核和一个新核,下列说法正确的是( )
      A.该核反应方程为:
      B.在中子轰击锂核()的反应中,系统动量守恒,能量不守恒
      C.核反应生成物中的粒子具有很强的电离本领,但穿透能力较弱
      D.核反应前后核子数相等,所以生成物的质量等于反应物的质量之和
      2、如图所示,一导热良好的汽缸内用活塞封住一定量的气体(不计活塞厚度及与缸壁之间的摩擦),用一弹簧连接活塞,将整个汽缸悬挂在天花板上。弹簧长度为L,活塞距地面的高度为h,汽缸底部距地面的高度为H,活塞内气体压强为p,体积为V,下列说法正确的是( )
      A.当外界温度升高(大气压不变)时,L变大、H减小、p变大、V变大
      B.当外界温度升高(大气压不变)时,h减小、H变大、p变大、V减小
      C.当外界大气压变小(温度不变)时,h不变、H减小、p减小、V变大
      D.当外界大气压变小(温度不变)时,L不变、H变大、p减小、V不变
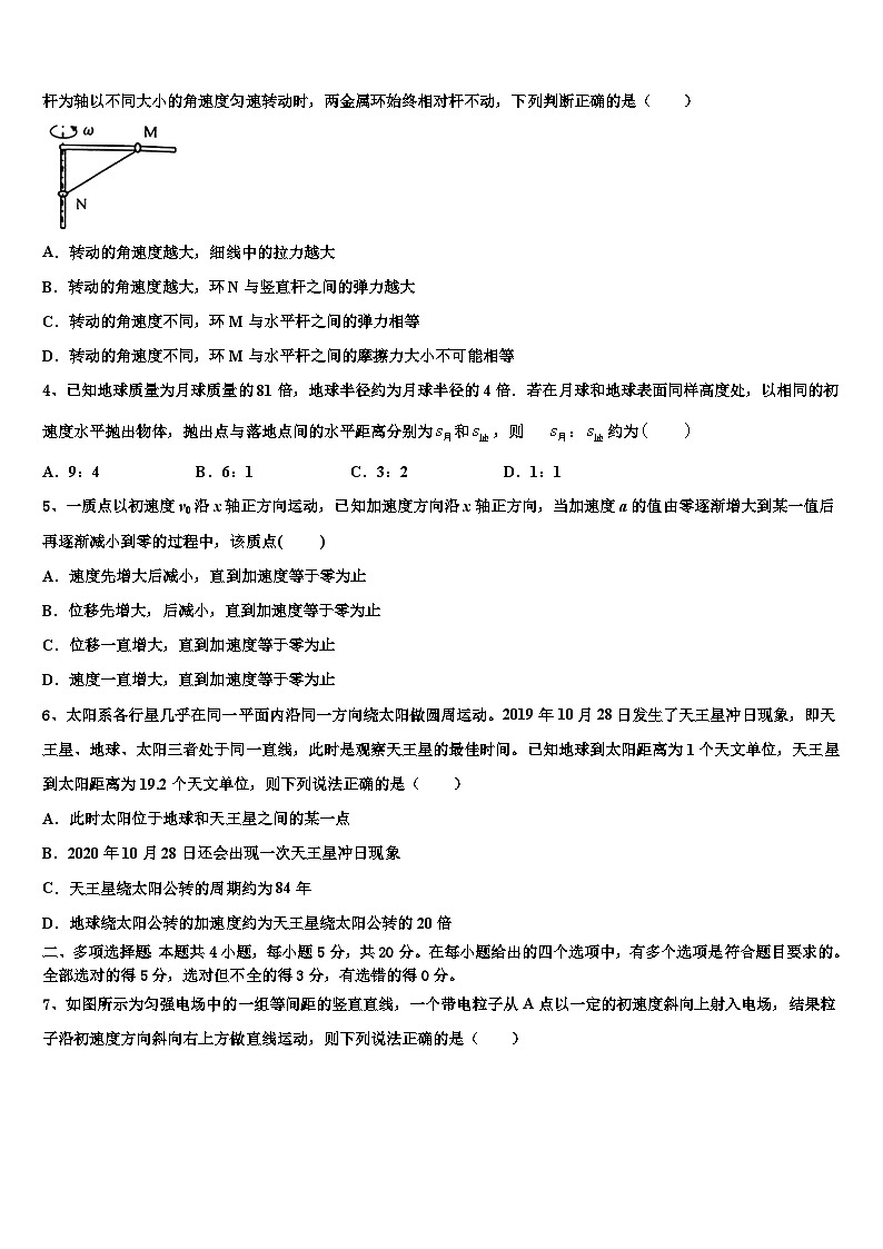
      3、如图所示,金属环M、N用不可伸长的细线连接,分别套在水平粗糙细杆和竖直光滑细杆上,当整个装置以竖直杆为轴以不同大小的角速度匀速转动时,两金属环始终相对杆不动,下列判断正确的是( )
      A.转动的角速度越大,细线中的拉力越大
      B.转动的角速度越大,环N与竖直杆之间的弹力越大
      C.转动的角速度不同,环M与水平杆之间的弹力相等
      D.转动的角速度不同,环M与水平杆之间的摩擦力大小不可能相等
      4、已知地球质量为月球质量的81倍,地球半径约为月球半径的4倍.若在月球和地球表面同样高度处,以相同的初速度水平抛出物体,抛出点与落地点间的水平距离分别为和,则 :约为
      A.9:4B.6:1C.3:2D.1:1
      5、一质点以初速度v0沿x轴正方向运动,已知加速度方向沿x轴正方向,当加速度a的值由零逐渐增大到某一值后再逐渐减小到零的过程中,该质点( )
      A.速度先增大后减小,直到加速度等于零为止
      B.位移先增大,后减小,直到加速度等于零为止
      C.位移一直增大,直到加速度等于零为止
      D.速度一直增大,直到加速度等于零为止
      6、太阳系各行星几乎在同一平面内沿同一方向绕太阳做圆周运动。2019年10月28日发生了天王星冲日现象,即天王星、地球、太阳三者处于同一直线,此时是观察天王星的最佳时间。已知地球到太阳距离为1个天文单位,天王星到太阳距离为19.2个天文单位,则下列说法正确的是( )
      A.此时太阳位于地球和天王星之间的某一点
      B.2020年10月28日还会出现一次天王星冲日现象
      C.天王星绕太阳公转的周期约为84年
      D.地球绕太阳公转的加速度约为天王星绕太阳公转的20倍
      二、多项选择题:本题共4小题,每小题5分,共20分。在每小题给出的四个选项中,有多个选项是符合题目要求的。全部选对的得5分,选对但不全的得3分,有选错的得0分。
      7、如图所示为匀强电场中的一组等间距的竖直直线,一个带电粒子从A点以一定的初速度斜向上射入电场,结果粒子沿初速度方向斜向右上方做直线运动,则下列说法正确的是( )
      A.若竖直直线是电场线,电场的方向一定竖直向上
      B.若竖直直线是电场线,粒子沿直线向上运动过程动能保持不变
      C.若竖直直线是等势线,粒子一定做匀速直线运动
      D.若竖直直线是等势线,粒子沿直线斜向上运动过程电势能增大
      8、如图甲所示,水平放置的平行金属导轨连接一个平行板电容器C和电阻R,导体棒MN放在导轨上且接触良好,整个装置放于垂直导轨平面的磁场中,磁感应强度B的变化情况如图乙所示(图示磁感应强度方向为正),MN始终保持静止,则0~t2时间( )
      A.电容器C的电荷量大小始终没变B.电容器C的a板先带正电后带负电
      C.MN所受安培力的大小始终没变D.MN所受安培力的方向先向右后向左
      9、图甲是光电效应的实验装置图,图乙是光电流与加在阴极K和阳极A上的电压的关系图象,下列说法正确的是
      A.由图线①、③可知在光的颜色不变的情况下,入射光越强,饱和电流越大
      B.由图线①、②、③可知对某种确定的金属来说,其遏止电压只由入射光的频率决定
      C.只要增大电压,光电流就会一直增大
      D.不论哪种颜色的入射光,只要光足够强,就能发生光电效应
      10、下列说法中正确的是( )
      A.物体速度增大,则分子动能增大,内能也增大
      B.一定质量气体的体积增大,但既不吸热也不放热,内能减小
      C.相同质量的两种物体,提高相同的温度,内能的增量一定相同
      D.物体的内能与物体的温度和体积都有关系
      E.凡是与热现象有关的宏观过程都具有方向性
      三、实验题:本题共2小题,共18分。把答案写在答题卡中指定的答题处,不要求写出演算过程。
      11.(6分)图甲为验证机械能守恒定律的实验装置,通过电磁铁控制的小铁球从A处自由下落,毫秒计时器(图中未画出)记录下小铁球经过光电门B的挡光时间t,小铁球的直径为d,用作为球经过光电门时的速度,重力加速度为g。
      (1)用游标卡尺测得小铁球的直径d如图乙所示,则d=________mm;
      (2)实验中还需要测量的物理量是________;
      A.A距地面的高度H
      B.A、B之间的高度h
      C.小铁球从A下落到B的时间tAB
      (3)要验证小铁球下落过程中机械能是否守恒,只需验证等式________是否成立即可(用实验中测得物理量的符号表示);
      (4)某实验小组测得小球动能的增加量ΔEk总是稍大于重力势能的减少量ΔEp,原因可能是_______。(写出一个即可)
      12.(12分)光敏电阻是阻值随着光照度变化而发生变化的元件。照度可以反映光的强弱。光越强,照度越大,照度单位为lx。某光敏电阻R在不同照度下的阻值如图甲所示。
      某同学采用光敏电阻以及其他器材,通过改变光照度来测定一节干电池的电动势和内阻。现备有下列器材:
      A.待测的干电池(电动势约为1.5V,内电阻小于1.0Ω)
      B.电流表:量程0~0.6A,内阻0.1Ω
      C.电流表:量程0~3A,内阻0.024Ω
      D.电压表:量程0~3V,内阻约3kΩ
      E.电压表:量程0~15V,内阻约15kΩ
      F.光敏电阻(符号:)
      H.开关,导线若干
      在测定电池电动势和内阻的实验中,由于电流表和电压表内阻的影响,测量结果存在系统误差。在现有器材的条件下,要尽可能准确地测量电池的电动势和内阻。
      (1)在上述器材中电流表选___,电压表选___(填写选项前的字母);
      (2)在图乙方框中两出相应的实验电路图____;
      (3)多次改变光的照度,得到多组电压、电流值。利用测出的数据在图丙所示的坐标图中描出对应的点,由此绘出U-1图象____,在修正了实验系统误差后。得出干电池的电动势E=1.50V,内电阻r=___Ω;
      (4)当电流表读数为0.30A时,光的照度为___lx。(结果保留两位有效数字)
      四、计算题:本题共2小题,共26分。把答案写在答题卡中指定的答题处,要求写出必要的文字说明、方程式和演算步骤。
      13.(10分)一个长方形透明物体横截面如图所示,底面AB镀银,(厚度可忽略不计),一束光线在横截面内从M点的入射,经过AB面反射后从N点射出,已知光线在M点的入射角α=53°,长方形厚度h=2cm,M、N之间距离s=3cm。求:
      (1)画出光路图,并求透明物体的折射率;
      (2)若光速为c=3.0×108 m/s,求光在透明物体中传播时间。
      14.(16分)如图所示,水平传送带右端与半径为R=0.5m的竖直光滑圆弧轨道的内侧相切于Q点,传送带以某一速度顺时针匀速转动。将质量为m=0.2kg的小物块轻轻放在传送带的左端P点,小物块随传送带向右运动,经Q点后恰好能冲上光滑圆弧轨道的最高点N。小物块与传送带之间的动摩擦因数为μ=0.5,取g=10m/s2。
      (1)求传送带的最小转动速率v0
      (2)求传送带PQ之间的最小长度L
      (3)若传送带PQ之间的长度为4m,传送带以(1)中的最小速率v0转动,求整个过程中产生的热量Q及此过程中电动机对传送带做的功W
      15.(12分)如图所示,真空中以为圆心,半径r=0.1m的圆形区域内只存在垂直纸面向外的匀强磁场,圆形区域的最下端与xy坐标系的x轴相切于坐标原点O,圆形区域的右端与平行y轴的虚线MN相切,在虚线MN右侧x轴的上方足够大的范围内有方向水平向左的匀强电场,电场强度E=1.0×105N/C.现从坐标原点O沿xy平面在y轴两侧各30°角的范围内发射速率均为v0=1.0×106m/s的带正电粒子,粒子在磁场中的偏转半径也为r=0.1m,已知粒子的比荷,不计粒子的重力、粒子对电磁场的影响及粒子间的相互作用力,求:
      (1)磁场的磁感应强度B的大小;
      (2)沿y轴正方向射入磁场的粒子,在磁场和电场中运动的总时间;
      (3)若将匀强电场的方向改为竖直向下,其它条件不变,则粒子达到x轴的最远位置与最近位置的横坐标之差.
      参考答案
      一、单项选择题:本题共6小题,每小题4分,共24分。在每小题给出的四个选项中,只有一项是符合题目要求的。
      1、C
      【解析】
      A.中子轰击锂核,核反应方程式应为,A错误;
      B.核反应过程系统动量守恒,能量也守恒,B错误;
      C.粒子具有很强的电离本领,穿透能力较弱,C正确;
      D.核反应前后核子数相等,核反应中释放的核能源于核反应过程中的质量亏损,D错误。
      故选C。
      2、C
      【解析】
      以活塞与汽缸为整体,对其受力分析,整体受到竖直向下的总重力和弹簧向上的拉力且二者大小始终相等,总重力不变,所以弹簧拉力不变,即弹簧长度L不变,活塞的位置不变,h不变;当温度升高时,汽缸内的气体做等压变化,根据盖—吕萨克定律可以判断,体积V增大,汽缸下落,所以缸体的高度降低,H减小、p不变、V增大;当大气压减小时,对汽缸分析得
      气体压强p减小,汽缸内的气体做等温变化,由玻意耳定律得
      可知体积V变大,汽缸下落,所以缸体的高度降低,H减小、p减小、V变大,故C正确,ABD错误。
      故选C。
      3、C
      【解析】
      AB.设细线与竖直方向的夹角为θ,对N受力析,受到竖直向下的重力GN,绳子的拉力T,杆给的水平支持力N1,因为两环相对杆的位置不变,所以对N有
      因为重力恒定,角度恒定,所以细线的拉力不变,环N与杆之间的弹力恒定,AB错误;
      CD.受力分力如图
      对M有
      所以转动的角速度不同,环M与水平杆之间的弹力相等;若以较小角速度转动时,摩擦力方向右,即
      随着角速度的增大,摩擦力方向可能变成向左,即
      故可能存在
      摩擦力向左和向右时相等的情况,C正确,D错误。
      故选C。
      4、A
      【解析】
      设月球质量为,半径为,地球质量为M,半径为R.
      已知,,
      根据万有引力等于重力得:
      则有:
      因此…①
      由题意从同样高度抛出,…②
      联立①、②解得:
      在地球上的水平位移
      在月球上的;
      因此得到:,故A正确,BCD错误.
      点睛:根据万有引力等于重力,求出月球表面重力加速度和地球表面重力加速度关系,运用平抛运动规律求出两星球上水平抛出的射程之比.
      5、D
      【解析】
      AD.由题意知:加速度的方向始终与速度方向相同,加速度a的值由零逐渐增大到某一值后再逐渐减小到0的过程中,由于加速度的方向始终与速度方向相同,所以速度逐渐增大,故A错误,D正确;
      B.由于质点做方向不变的直线运动,所以位移逐渐增大,故B错误;
      C.由于质点做方向不变的直线运动,所以位移位移逐渐增大,加速度等于零时做匀速运动,位移仍然增大,故C错误。
      6、C
      【解析】
      A.天王星、地球都绕太阳做圆周运动,即太阳为中心天体,所以太阳不可能位于地球和天王星之间,故A错误;
      BC.天王星、地球绕太阳做匀速圆周运动,根据开普勒第三定律可知

      即天王星绕太阳公转的周期约为84年,如果两次行星冲日时间间隔为t年,则地球多转动一周,有
      解得
      再出现一次天王星冲日现象并不在2020年10月28日,故B错误,C正确;
      D.由公式

      地球绕太阳公转的加速度约为天王星绕太阳公转的369倍,故D错误。
      故选C。
      二、多项选择题:本题共4小题,每小题5分,共20分。在每小题给出的四个选项中,有多个选项是符合题目要求的。全部选对的得5分,选对但不全的得3分,有选错的得0分。
      7、BD
      【解析】
      AB.粒子做直线运动,则粒子受到的合力与初速度共线,因此粒子一定受重力作用,若竖直直线是电场线,粒子受到的电场力一定竖直向上,粒子斜向右上做直线运动,因此合力一定为零,粒子做匀速直线运动,动能不变,由于粒子的电性未知,因此电场方向不能确定,选项A错误,B正确;
      CD.若竖直直线是等势线,电场力水平,由于粒子斜向右上做直线运动,因此电场力一定水平向左,合力与粒子运动的速度方向相反,粒子斜向右上做减速运动;粒子受到的电场力做负功,因此粒子沿直线斜向上运动过程电势能增大,选项C错误,D正确。
      故选BD。
      8、AD
      【解析】
      A、B:由乙图知,磁感应强度均匀变化,根据法拉第电磁感应定律可知,回路中产生恒定电动势,电路中电流恒定,电阻R两端的电压恒定,则电容器的电压恒定,故电容器C的电荷量大小始终没变.根据楞次定律判断可知,通过R的电流一直向下,电容器上板电势较高,一直带正电.故A正确,B错误;
      C:根据安培力公式F=BIL,I、L不变,由于磁感应强度变化,MN所受安培力的大小变化,故C错误.
      D:由右手定则判断得知,MN中感应电流方向一直向上,由左手定则判断可知,MN所受安培力的方向先向右后向左,故D正确.
      故选AD.
      9、AB
      【解析】
      由图线①、③可知在光的颜色不变的情况下,入射光越强,饱和电流越大,故A正确;根据光电效应方程知,Ekm=hv-W0=eUc,可知入射光频率越大,最大初动能越大,遏止电压越大,可知对于确定的金属,遏止电压与入射光的频率有关,故B正确;增大电压,当电压增大到一定值,电流达到饱和电流,不再增大,故C错误;发生光电效应的条件是入射光的频率大于截止频率,与入射光的强度无关,故D错误.
      故选AB.
      10、BDE
      【解析】
      A.速度增大,不会改变物体的分子的动能,故A错误;
      B.体积增大时,气体对外做功,不吸热也不放热时,内能减小,故B正确;
      C.质量相同,但物体的物质的量不同,故温度提高相同的温度时,内能的增量不一定相同,故C错误;
      D.物体的内能与物体的温度和体积都有关系,故D正确;
      E.由热力学第二定律可知,凡是与热现象有关的宏观过程都具有方向性,故E正确。
      故选BDE。
      三、实验题:本题共2小题,共18分。把答案写在答题卡中指定的答题处,不要求写出演算过程。
      11、5.4 B d2=2ght2 金属球下落过程中阻力做功
      【解析】
      (1)[1]由图可知:游标卡尺游尺为10分度,精确度为0.1mm,主尺刻度为5mm,游尺“4”与主尺刻度对齐,所以读数为
      5mm+0.1×4mm=5.4mm。
      (2)[2]AB.此题需要用到重力势能变化量,故需要测量AB之间的高度,不需要知道距离地面的高度,故A错误,B正确;
      C.因为要判定mgh与mv2关系,不需要知道小铁球从A下落到B的时间tAB,故C错误。
      故选B。
      (3)[3]利用小铁球通过光电门的平均速度来代替瞬时速度,故B点速度
      v=
      根据机械能守恒的表达式有
      mgh=mv2
      可得
      d2=2ght2
      故只要验证d2=2ght2即可。
      (4)[4]实验中发现动能增加量△Ek总是稍小于重力势能减少量△EP,可能的原因是金属球下落过程中阻力做功。
      12、B D 0.76(0.74﹣0.78) 0.54(0.50-0.56)
      【解析】
      (1)[1][2]一节干电池的电动势为1.5V,则电压表选择D,因电流较小,故电流表选择B
      (2)[3]电流表的内阻已知,可采用电流表外接电路,电路如图
      (3)[4]根据描点,画出U-I图像,如图
      [5]由实验原理得
      变形得
      由图像可知,内阻为
      由于误差(0.74V-0.78V)均可
      (4)[6]当电流表读数为0.30A时,读出

      对照图像可知,光的照度为0.54lx,由于误差(0.50-0.56)lx均可
      四、计算题:本题共2小题,共26分。把答案写在答题卡中指定的答题处,要求写出必要的文字说明、方程式和演算步骤。
      13、 (1) ,;(2)
      【解析】
      光路图如图所示
      由几何知识可得:
      故可得
      根据折射定律
      可得
      (2)根据 ,可得
      由几何知识可得
      故光在透明物体中传播时间为
      14、(1)5m/s (2)2.5m (3)2.5J 5J
      【解析】
      (1)由题意知,传送带转动速率最小时,小物块到达点已与传送带同速且小物块刚好能到达点,在点有
      小物块从点到点,由动能定理得
      联立解得
      (2)传送带长度最短时,小物块从点到点一直做匀加速运动,到点时刚好与传送带同速,则有
      联立解得
      (3)设小物块经过时间加速到与传送带同速,则
      小物块的位移
      传送带的位移
      根据题意则有
      联立解得
      由能量守恒定律可知,电动机对传送带做功
      代入数据解得
      15、 (1) (2) (3)
      【解析】
      (1)带电粒子在磁场中做匀速圆周运动,由

      可得:

      (2)分析可知,带电粒子运动过程如图所示,
      由粒子在磁场中运动的周期

      可知粒子第一次在磁场中运动的时间:


      粒子在电场中的加速度

      粒子在电场中减速到0的时间:

      由对称性,可知运动的总时间:

      即 ⑨
      (3)由题意分析可知,当粒子沿着y轴两侧30°角射入时,将会沿着水平方向射出磁场区域,之后垂直虚线MN分别从P' 、Q'射入电场区,做类平抛运动,最终到达x轴的位置分别为最远位置P和最近位置Q. ⑩
      由几何关系P'到x轴的距离
      , (11)
      最远位置P坐标为
      (12)
      Q'到x轴的距离
      (13)
      最近位置Q坐标为
      (14)
      所以,坐标之差为
      (15)
      解得:
      (16)

      相关试卷

      2026届安徽省舒城中学高考物理四模试卷含解析:

      这是一份2026届安徽省舒城中学高考物理四模试卷含解析,共16页。

      2024年安徽省合肥六中高考物理四模试卷(含解析):

      这是一份2024年安徽省合肥六中高考物理四模试卷(含解析),共17页。试卷主要包含了单选题,多选题,实验题,简答题等内容,欢迎下载使用。

      2026届合肥市高考物理四模试卷含解析:

      这是一份2026届合肥市高考物理四模试卷含解析,共16页。

      资料下载及使用帮助
      版权申诉
      • 1.电子资料成功下载后不支持退换,如发现资料有内容错误问题请联系客服,如若属实,我们会补偿您的损失
      • 2.压缩包下载后请先用软件解压,再使用对应软件打开;软件版本较低时请及时更新
      • 3.资料下载成功后可在60天以内免费重复下载
      版权申诉
      若您为此资料的原创作者,认为该资料内容侵犯了您的知识产权,请扫码添加我们的相关工作人员,我们尽可能的保护您的合法权益。
      入驻教习网,可获得资源免费推广曝光,还可获得多重现金奖励,申请 精品资源制作, 工作室入驻。
      版权申诉二维码
      欢迎来到教习网
      • 900万优选资源,让备课更轻松
      • 600万优选试题,支持自由组卷
      • 高质量可编辑,日均更新2000+
      • 百万教师选择,专业更值得信赖
      微信扫码注册
      手机号注册
      手机号码

      手机号格式错误

      手机验证码 获取验证码 获取验证码

      手机验证码已经成功发送,5分钟内有效

      设置密码

      6-20个字符,数字、字母或符号

      注册即视为同意教习网「注册协议」「隐私条款」
      QQ注册
      手机号注册
      微信注册

      注册成功

      返回
      顶部
      学业水平 高考一轮 高考二轮 高考真题 精选专题 初中月考 教师福利
      添加客服微信 获取1对1服务
      微信扫描添加客服
      Baidu
      map