


2026届安徽省合肥新城高升学校高考物理倒计时模拟卷含解析
展开 这是一份2026届安徽省合肥新城高升学校高考物理倒计时模拟卷含解析,共17页。试卷主要包含了考生要认真填写考场号和座位序号等内容,欢迎下载使用。
1.考生要认真填写考场号和座位序号。
2.试题所有答案必须填涂或书写在答题卡上,在试卷上作答无效。第一部分必须用2B 铅笔作答;第二部分必须用黑色字迹的签字笔作答。
3.考试结束后,考生须将试卷和答题卡放在桌面上,待监考员收回。
一、单项选择题:本题共6小题,每小题4分,共24分。在每小题给出的四个选项中,只有一项是符合题目要求的。
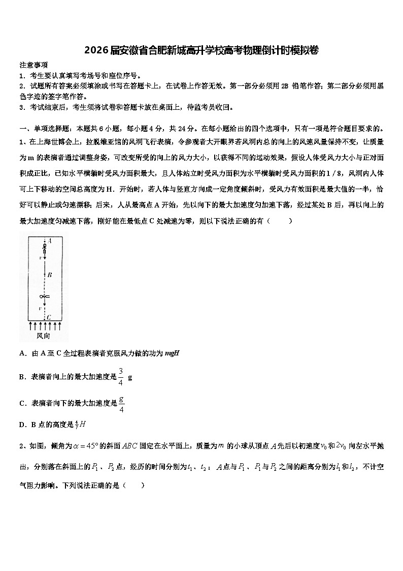
1、在上海世博会上,拉脱维亚馆的风洞飞行表演,令参观者大开眼界若风洞内总的向上的风速风量保持不变,让质量为m的表演者通过调整身姿,可改变所受的向上的风力大小,以获得不同的运动效果,假设人体受风力大小与正对面积成正比,已知水平横躺时受风力面积最大,且人体站立时受风力面积为水平横躺时受风力面积的1/8,风洞内人体可上下移动的空间总高度为H.开始时,若人体与竖直方向成一定角度倾斜时,受风力有效面积是最大值的一半,恰好可以静止或匀速漂移;后来,人从最高点A开始,先以向下的最大加速度匀加速下落,经过某处B后,再以向上的最大加速度匀减速下落,刚好能在最低点C处减速为零,则以下说法正确的有( )
A.由A至C全过程表演者克服风力做的功为mgH
B.表演者向上的最大加速度是 g
C.表演者向下的最大加速度是
D.B点的高度是
2、如图,倾角为的斜面固定在水平面上,质量为的小球从顶点先后以初速度和向左水平抛出,分别落在斜面上的、点,经历的时间分别为、;点与、与之间的距离分别为和,不计空气阻力影响。下列说法正确的是( )
A.
B.
C.两球刚落到斜面上时的速度比为1∶4
D.两球落到斜面上时的速度与斜面的夹角正切值的比为1∶1
3、如图所示,固定在同一平面内有三条彼此绝缘的通电直导线,导线中的电流,方向为图中箭头方向,在三根导线所在平面内有a、b、c、d四个点,四个点距相邻导线的距离都相等,则四个点中合磁感应强度最大的点是( )
A.a点B.b点C.c点D.d点
4、用传感器研究质量为2kg的物体由静止开始做直线运动的规律时,在计算机上得到0~6s内物体的加速度随时间变化的关系如图所示。下列说法正确的是( )
A.0~2s内物体做匀加速直线运动
B.0~2s内物体速度增加了4m/s
C.2~4s内合外力冲量的大小为8Ns
D.4~6s内合外力对物体做正功
5、2019年1月3日,“嫦娥四号”探测器成功实现在月球背面软着陆。探测器在距离月球表面附近高为h处处于悬停状态,之后关闭推进器,经过时间t自由下落到达月球表面。已知月球半径为R,探测器质量为m,万有引力常量为G,不计月球自转。下列说法正确的是( )
A.下落过程探测器内部的物体处于超重状态
B.“嫦娥四号”探测器落到月球表面时的动能为
C.月球的平均密度为
D.“嫦娥四号”探测器在月球表面获得的水平速度就可离开月球表面围绕月球做圆周运动
6、电磁流量计广泛应用于测量可导电流体(如污水)在管中的流量(在单位时间内通过管内横截面的流体的体积)。为了简化,假设流量计是如图所示的横截面为长方形的一段管道,其中空部分的长、宽、高分别为图中的a、b、c.流量计的两端与输送流体的管道相连接(图中虚线)。图中流量计的上下两面是金属材料,前后两面是绝缘材料。现于流量计所在处加磁感应强度为B的匀强磁场,磁场方向垂直于前后两面。当导电流体稳定地流经流量计时,在管外将流量计上、下两表面分别与一电压表(内阻很大)的两端连接,U表示测得的电压值。则可求得流量为( )
A.B.C.D.
二、多项选择题:本题共4小题,每小题5分,共20分。在每小题给出的四个选项中,有多个选项是符合题目要求的。全部选对的得5分,选对但不全的得3分,有选错的得0分。
7、下列提法正确的是( )
A.用一个三棱镜演示光的偏折现象,紫光的偏折角比红光的偏折角小
B.以相同入射角斜射到同一平行玻璃砖后,红光侧移比紫光的侧移小
C.通过同一单缝衍射装置演示单缝衍射,红光比紫光效果好
D.用同装置进行双缝干涉实验,紫光的相邻条纹间距比红光的大
E.以相同入射角从水中斜射向空气,红光能发生全反射,紫光也一定能发生全反射
8、一列简谐横波沿轴正方向传播,在处的质元的振动图线如图1所示,在处的质元的振动图线如图2所示。下列说法正确的是( )
A.该波的周期为15s
B.处的质元在平衡位置向上振动时,处的质元在波峰
C.在内处和处的质元通过的路程均为6cm
D.该波的波长可能为8m
9、在星球M上一轻弹簧竖直固定于水平桌面,物体P轻放在弹簧上由静止释放,其加速度a与弹簧压缩量x的关系如图P线所示。另一星球N上用完全相同的弹簧,改用物体Q完成同样过程,其加速度a与弹簧压缩量x的关系如Q线所示,下列说法正确的是( )
A.同一物体在M星球表面与在N星球表面重力大小之比为3:1
B.物体P、Q的质量之比是6:1
C.M星球上物体R由静止开始做加速度为3a0的匀加速直线运动,通过位移x0时的速度为
D.图中P、Q下落的最大速度之比为
10、一竖直放置的轻弹簧,一端固定于地面,一端与质量为3kg的B固定在一起,质量为1kg的A放于B上。现在A和B正在一起竖直向上运动,如图所示。当A、B分离后,A上升0.2m到达最高点,此时B速度方向向下,弹簧为原长,则从A、B分离起至A到达最高点的这一过程中,下列说法正确的是(g取10m/s2)
A.A、B分离时B的加速度为g
B.弹簧的弹力对B做功为零
C.弹簧的弹力对B的冲量大小为6N·s
D.B的动量变化量为零
三、实验题:本题共2小题,共18分。把答案写在答题卡中指定的答题处,不要求写出演算过程。
11.(6分)一根均匀的细长空心金属圆管,其横截面如图甲所示,长度为L ,电阻R约为5Ω,这种金属的电阻率为ρ,因管线内径太小无法直接测量,某同学设计下列实验方案尽可能精确测定它的内径d;
(1)用螺旋测微器测量金属管线外径D,图乙为螺旋测微器校零时的示数,用该螺旋测微器测量的管线外径读数为5.200mm,则所测金属管线外径D=_______mm.
(2)为测量金属管线的电阻R,取两节干电池(内阻不计)、开关和若干导线及下列器材:
A.电流表0~0.6A,内阻约0.05Ω
B.电流表0~3A,内阻约0.01Ω
C.电压表0~3V,内阻约10kΩ
D.电压表0~15V,内阻约50kΩ
E.滑动变阻器,0~10Ω(额定电流为0.6A)
F.滑动变阻器,0~100Ω(额定电流为0.3A)
为准确测出金属管线阻值,电流表应选_______,电压表应选______,滑动变阻器应选_______(填序号)
(3)如图丙所示,请按实验要求用笔代线将实物图中的连线补充完整_______.
(4)根据已知的物理量(长度L、电阻率ρ)和实验中测量的物理量(电压表读数U、电流表读数I、金属管线外径D),则金属管线内径表达式d=______________
12.(12分)某探究小组为了研究小车在桌面上的直线运动,用自制“滴水计时器”计量时间。实验前,将该计时器固定在小车旁,如图(a)所示。实验时,保持桌面水平,用手轻推一下小车。在小车运动过程中,滴水计时器等时间间隔地滴下小水滴,图(b)记录了桌面上连续的6个水滴的位置。(从第一滴落在地面上开始计时,20s时地面上正好共有51个小水滴)
(1)由图(b)可知,小车在桌面上是_____(填“从右向左”或“从左向右”)运动的。
(2)该小组同学根据图(b)的数据判断出小车做匀变速运动。小车运动到图(b)中A点位置时的速度大小为__________m/s,加速度大小为__________m/s2.(结果均保留一位有效数字)
四、计算题:本题共2小题,共26分。把答案写在答题卡中指定的答题处,要求写出必要的文字说明、方程式和演算步骤。
13.(10分)如图所示的坐标系内,以垂直于x轴的虚线PQ为分界线,左侧的等腰直角三角形区域内分布着匀强磁场,磁感应强度为B,方向垂直纸面向里,AC边有一挡板可吸收电子,AC长为d. 右侧为偏转电场,两极板长度为,间距为d. 电场右侧的x轴上有足够长的荧光屏. 现有速率不同的电子在纸面内从坐标原点O沿y轴正方向射入磁场,电子能打在荧光屏上的最远处为M点,M到下极板右端的距离为,电子电荷量为e,质量为m,不考虑电子间的相互作用以及偏转电场边缘效应,求:
(1)电子通过磁场区域的时间t;
(2)偏转电场的电压U;
(3)电子至少以多大速率从O点射出时才能打到荧光屏上.
14.(16分)一人乘电梯上楼,从1层直达20层,此间电梯运行高度为60m.若电梯启动后匀加速上升,加速度大小为,制动后匀减速上升,加速度大小为,电梯运行所能达到的最大速度为6m/s,则此人乘电梯上楼的最短时间应是多少?
15.(12分)如图所示,竖直平面内的光滑形轨道的底端恰好与光滑水平面相切。质量M=3.0kg的小物块B静止在水平面上。质量m=1.0kg的小物块A从距离水平面高h=0.80m的P点沿轨道从静止开始下滑,经过弧形轨道的最低点Q滑上水平面与B相碰,碰后两个物体以共同速度运动。取重力加速度g=10m/s²。求:
(1)A经过Q点时速度的大小;
(2)A与B碰后共同速度的大小;
(3)碰撞过程中,A与B组成的系统所损失的机械能ΔE。
参考答案
一、单项选择题:本题共6小题,每小题4分,共24分。在每小题给出的四个选项中,只有一项是符合题目要求的。
1、A
【解析】
对A至C全过程应用动能定理mgH-W=0,解得W=mgH,因而A正确;设最大风力为Fm,由于人体受风力大小与正对面积成正比,故人站立时风力为Fm;由于受风力有效面积是最大值的一半时,恰好可以静止或匀速漂移,故可以求得重力G=Fm;人平躺上升时有最大加速度,因而B错误;人站立加速下降时的最大加速度,因而C错误;人平躺减速下降时的加速度大小是a2==g;设下降的最大速度为v,由速度位移公式,加速下降过程位移;减速下降过程位移,故x1:x2=4:3,因而x2=H,选项D错误;故选A.
【点睛】
本题关键将下降过程分为匀加速过程和匀减速过程,求出各个过程的加速度,然后根据运动学公式列式判断.
2、D
【解析】
A.平抛运动落在斜面上时,竖直方向的位移和水平方向上位移比值一定
解得
可知时间与初速度成正比,所以,故A错误;
B.落点到A点的距离
可知距离与初速度的平方成正比,所以,故B错误;
CD.设速度与水平方向的夹角为,有
则知小球落在斜面上时速度方向相同,所以两球落到斜面上时的速度与斜面的夹角相同,夹角正切值的比为1∶1,
则落到斜面上时的速度为
则可知刚落到斜面上时的速度与初速度成正比,所以两球刚落到斜面上时的速度比为1∶2,故C错误,D正确。
故选D。
3、C
【解析】
由安培定则可知在a点产生的磁场方向垂直纸面向里,在a点产生的磁场方向垂直纸面向外,和在a点产生的磁场合磁感应强度为零,所以a点的合磁感应强度等于在a点产生的磁感应强度,同理可得b点和d点的合磁感应强度等于在这两点产生的磁感应强度,c点的合磁感应强度等于、和在c点产生的磁感应强度同向叠加的矢量和,所以c点的合磁感应强度最大,故C正确,ABD错误。
故选C。
4、C
【解析】
A.0~2s内物体的加速度变大,做变加速直线运动,故A错误;
B.图像下面的面积表示速度的变化量,0~2s内物体速度增加了,故B错误;
C.2~4s内合外力冲量的大小
故C正确;
D.由图可知,4~6s内速度变化量为零,即速度不变,由动能定理可知,合外力对物体做功为零,故D错误。
故选C。
5、C
【解析】
A.下落过程探测器自由下落,,处于完全失重状态,其内部的物体也处于完全失重状态。故A错误;
B.“嫦娥四号”探测器做自由落体运动,有
解得
“嫦娥四号”探测器落到月球表面时的动能
故B错误;
C.由万有引力等于重力,有
解得
月球的平均密度
故C正确;
D.月球的第一宇宙速度
“嫦娥四号”探测器在月球表面获得的水平速度就可离开月球表面围绕月球做圆周运动。故D错误。
故选C。
6、A
【解析】
将流量计上、下两表面分别与一电压表(内阻很大)的两端连接,U表示测得的电压值,
那么电动势E=U;根据粒子平衡得, 联立两式解得,。则流量Q=vS=vbc= .故A正确,BCD错误。
二、多项选择题:本题共4小题,每小题5分,共20分。在每小题给出的四个选项中,有多个选项是符合题目要求的。全部选对的得5分,选对但不全的得3分,有选错的得0分。
7、BCE
【解析】
A.因为紫光的折射率大于红光的折射率,所以通过三棱镜后紫光的偏折角大,故A错误;
B.以相同入射角斜射到同一平行玻璃砖,因为紫光的折射率大,则紫光偏折更厉害,如图:
则紫光的侧移大,故B正确;
C.发生明显衍射现象的条件是入射光的波长比小孔大或相差不多,红光的波长大于紫光的,所以用同一装置做单缝衍射实验时,红光效果要好些,故C正确;
D.根据
因为紫光的波长短,则紫光的干涉条纹间距小,红光的干涉条纹间距较宽,故D错误;
E.相同入射角从水中斜射向空气,因紫光的折射率大于红光,所以紫光的临界角小于红光,红光能发生全反射,紫光也一定能发生全反射,故E正确。
故选BCE。
8、BD
【解析】
A.由振动图像可知,该波的周期为12s,故A错误:
B.由两个质点的振动图像可知,t=3s时,当处的质元在平衡位置向上振动时,处的质元在波峰,故B正确;
C.由图可知,该波的振幅为4cm,频率
由图1可知,在t=0时刻x=12m处的质点在-4cm处,则其振动方程为
4s时刻质元的位置
所以x=12m处的质元通过的路程
据图2知t=0s时,在x=18m处的质元的位移为0cm,正通过平衡位置向上运动,其振动方程为:
在t=4s时刻,在x=18m处的质元的位移
所以在0~4s内x=18m处的质元通过的路程
故C错误;
D.由两图比较可知,x=12m处比x=18m处的质元可能早振动,所以两点之间的距离为
(n=0、1、2……)
所以
(n=0、1、2……)
n=0时,波长最大,为
故D正确。
故选BD。
9、AD
【解析】
A.分析图象可知,弹簧压缩量为零时,物体只受重力作用,加速度为重力加速度,则物体在M星球表面的重力加速度:,在N星球表面的重力加速度:,则同一物体在M星球表面与在N星球表面重力大小之比为3:1,故A正确;
B.分析物体的受力情况,加速度为零时,重力和弹簧弹力平衡,根据平衡条件可得
,
解得
故B错误;
C.M星球上,物体R由静止开始做匀加速直线运动,加速度为3a0,通过位移x0,根据速度—位移公式
可知速度为,故C错误;
D.根据动能定理可知,合外力做功等于动能变化,即
根据图象的面积可得
,
动能之比
结合前面的分析则最大速度之比
故D正确。
故选AD。
10、ABC
【解析】
A、由分离的条件可知,A、B物体分离时二者的速度、加速度相等,二者之间的相互作用力为0,对A分析可知,A的加速度,所以B的加速度为g,故A正确;
B、 A、B物体分离时弹簧恢复原长,A到最高点弹簧恢复原长,从A、B分离起至A到达最高点的这一过程中弹簧的弹性势能变化为零,所以弹簧对B做的功为零,故B正确;
CD、A、B物体分离后A做竖直上抛运动,可知竖直上抛的初速度,上升到最高点所需的时间:,由运动的对称性可知此时B的速度为2m/s,方向竖直向下,对B在此过程内用动量定理(规定向下为正方向)得:,解得弹簧的弹力对B的冲量大小为:,B的动量变化量为,故C正确,D错误;
故选ABC。
三、实验题:本题共2小题,共18分。把答案写在答题卡中指定的答题处,不要求写出演算过程。
11、5.167 A C E
【解析】
(1)[1]螺旋测微器校零时的示数
3.3×0.01mm=0.033mm
螺旋测微器测量的管线外径读数为5.200mm,则所测金属管线外径
D=5.200-0.033mm=5.167mm.
(2)[2]两节新的干电池电动势为3V,因此电压表选择3 V的量程,即为C;
[3]因为电量中最大电流大约为
为了测量的精确,电流表应选择A,
[4]滑动变阻器采用限流式接法,因为待测电阻较小,所以滑动变阻器选择E.
(3) [5]由于待测电阻的平方小于电压表与电流表内阻的乘积,属于小电阻,所以电流表采用外接法,连接滑动变阻器的滑片接头错误,应该在接线柱;
(4)[6]该实验需要测量空心金属管的内径,通过欧姆定律测出电阻的大小,结合电阻定律测出横截面积,从而根据外径求出内径的大小.故所需测量的物理量为金属管的长度L、金属管的外径D、加在管两端的电压U、通过管的电流强度I.
据欧姆定律得,
,又 ,则 ,因为
解得:
12、从右向左 0.3 0.1
【解析】
(1)[1].由于用手轻推一下小车,则小车做减速运动,根据桌面上连续6个水滴的位置,可知,小车从右向左做减速运动。
(2)[2].已知滴水计时器每20s内共滴下51个小水滴,那么各点时间间隔为
根据匀变速直线运动中时间中点的速度等于该过程中的平均速度,有
[3].根据匀变速直线运动的推论公式△x=aT2可以求出加速度,得
那么加速度的大小为 0.1m/s2。
四、计算题:本题共2小题,共26分。把答案写在答题卡中指定的答题处,要求写出必要的文字说明、方程式和演算步骤。
13、 (1) ;(2);(3)
【解析】
(1) 电子在磁场区域运动周期为
通过磁场区域的时间为t1=T=
(2) 由几何知识得r=d,又r=
解得v=
通过电场的时间t2=,代入数据解得t2=
电子离开电场后做匀速直线运动到达M点
,又y1+y2=d
解得y1=d
故
代入数据解得U=
(3) 电子恰好打在下极板右边缘
磁场中r′=
电场中水平方向d=v′t
竖直方向r′=
由上述三式代入数据解得v′=
14、14s
【解析】
由题意可知,要是电梯运行时间最短,则电梯应先匀加至最大速度且尽量多的时间以6m/s匀速匀速一段时间后再匀减:
加速阶段:
解得:
t1=2s
上升高度:
解得:
h1=6m
减速阶段:
解得:
t2=6s
解得:
h2=18m
匀速阶段:
最短时间:
15、 (1)A经过Q点时速度的大小是4m/s;(2)A与B碰后速度的大小是1m/s;(3)碰撞过程中A与B组成的系统损失的机械能△E是6J。
【解析】
(1)A从P到Q过程中,由动能定理得:
解得
v0=4m/s
(2)A、B碰撞,AB系统动量守恒,设向右为正方向,则由动量守恒定律得:
解得
v=1m/s
(3)碰撞过程中A.B组成的系统损失的机械能为:
=6J
相关试卷
这是一份2026届安徽省合肥新城高升学校高考物理倒计时模拟卷含解析,共17页。试卷主要包含了考生要认真填写考场号和座位序号等内容,欢迎下载使用。
这是一份2026届安徽省合肥市新城高升学校高考物理全真模拟密押卷含解析,共17页。
这是一份2026届安徽省全国示范高中名校高考物理倒计时模拟卷含解析,共17页。试卷主要包含了答题时请按要求用笔等内容,欢迎下载使用。
相关试卷 更多
- 1.电子资料成功下载后不支持退换,如发现资料有内容错误问题请联系客服,如若属实,我们会补偿您的损失
- 2.压缩包下载后请先用软件解压,再使用对应软件打开;软件版本较低时请及时更新
- 3.资料下载成功后可在60天以内免费重复下载
免费领取教师福利 




.png)




