若您为此资料的原创作者,认为该资料内容侵犯了您的知识产权,请扫码添加我们的相关工作人员,我们尽可能的保护您的合法权益。

1/11

2/11

3/11
还剩8页未读, 继续阅读
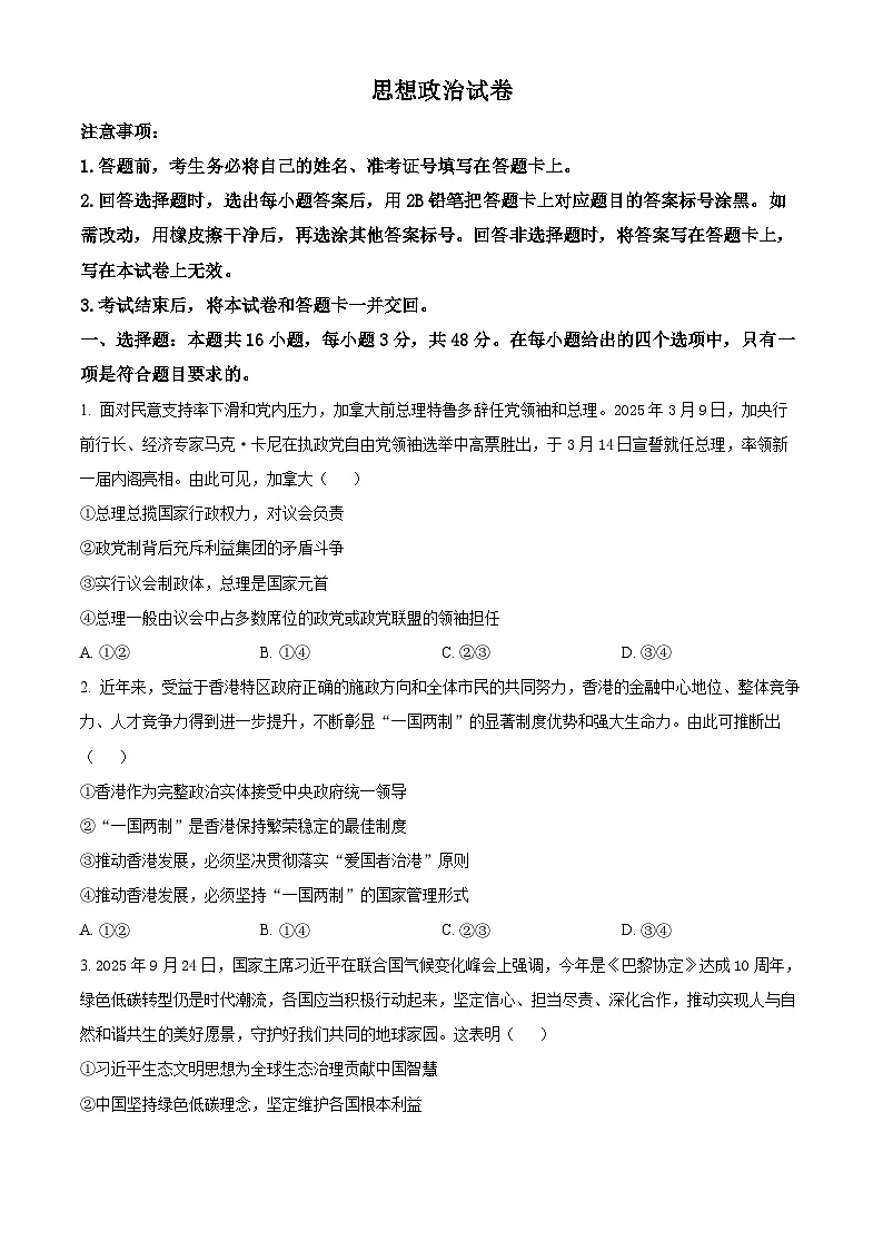
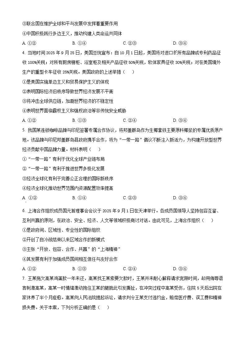
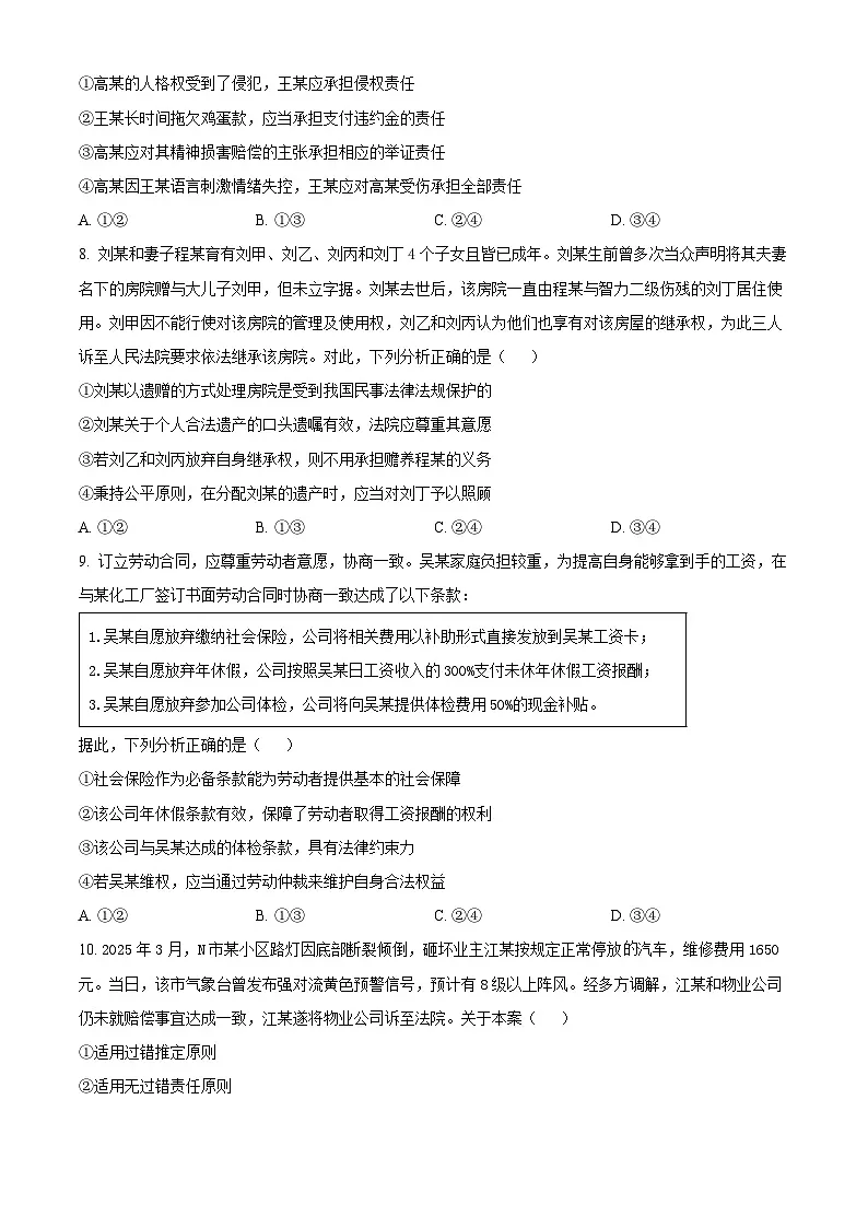
2026届云南省“3+3+3”高三上学期高考备考诊断性联考(一)模拟预测政治试题(附解析)
展开相关试卷
2026届云南省“3+3+3”高三上学期高考备考诊断性联考(一)模拟预测政治试题(附解析):
这是一份2026届云南省“3+3+3”高三上学期高考备考诊断性联考(一)模拟预测政治试题(附解析),共11页。
2026届云南省西南名校联盟高三上学期高考诊断性联考政治试题(有解析):
这是一份2026届云南省西南名校联盟高三上学期高考诊断性联考政治试题(有解析),共17页。
云南省“3+3+3”2024届高三下学期高考备考诊断性联考(三)政治试卷(含答案):
这是一份云南省“3+3+3”2024届高三下学期高考备考诊断性联考(三)政治试卷(含答案),共15页。试卷主要包含了单选题,材料分析题等内容,欢迎下载使用。
相关试卷 更多
资料下载及使用帮助
版权申诉
- 1.电子资料成功下载后不支持退换,如发现资料有内容错误问题请联系客服,如若属实,我们会补偿您的损失
- 2.压缩包下载后请先用软件解压,再使用对应软件打开;软件版本较低时请及时更新
- 3.资料下载成功后可在60天以内免费重复下载
版权申诉
免费领取教师福利 







