搜索
      上传资料 赚现金

      2025-2026学年山东省部分高中高二上学期12月月考历史试卷(学生版)

      • 1.41 MB
      • 2025-12-31 00:26:08
      • 23
      • 0
      •  
      加入资料篮
      立即下载
      2025-2026学年山东省部分高中高二上学期12月月考历史试卷(学生版)第1页
      高清全屏预览
      1/8
      2025-2026学年山东省部分高中高二上学期12月月考历史试卷(学生版)第2页
      高清全屏预览
      2/8
      2025-2026学年山东省部分高中高二上学期12月月考历史试卷(学生版)第3页
      高清全屏预览
      3/8
      还剩5页未读, 继续阅读

      2025-2026学年山东省部分高中高二上学期12月月考历史试卷(学生版)

      展开

      这是一份2025-2026学年山东省部分高中高二上学期12月月考历史试卷(学生版),共8页。
      注意事项:
      1.答卷前,考生务必将自己的姓名、考场号、座位号、准考证号填写在答题卡上。
      2.回答选择题时,选出每小题答案后,用铅笔把答题卡上对应题目的答案标号涂黑。如需改动,用橡皮擦干净后,再选涂其他答案标号。回答非选择题时,将答案写在答题卡上。写在本试卷上无效。
      3.考试结束后,将本试卷和答题卡一并交回。
      考试时间为90分钟,满分100分
      一、选择题:本大题共15小题,每小题3分,共45分。在每小题列出的四个选项中,只有一个是符合题目要求的。
      1. 春秋前期,当国家遇到战争时,卿大夫要随时率领采邑军随国君出征。但到春秋中后期,“采邑武装的兵权已完全落到卿大夫手里,采邑武装成了名副其实的私家军队”。这反映了当时( )
      A. 贵族政治的衰落B. 家国同构局面的形成
      C. 权力结构的重构D. 兼并战争规模的扩大
      2. 下表为汉武帝时期部分官员的任职及擅长领域情况。这反映出当时( )
      A. 阶层流动明显加快B. 选官方式走向多元
      C. 儒学独尊地位确立D. 用人标准灵活务实
      3. 《晋律》规定:“峻礼教之防,惟五服以制罪也。”在司法实践中,对于亲属相犯,根据服制远近确定刑罚轻重,如殴兄姊加至五岁刑,殴父母则斩。由此可见,当时( )
      A. 推行严刑峻法强化基层秩序
      B. 儒家伦理融入法律量刑标准
      C. 司法审判存在不公与随意性
      D. 法律修订贯彻慎刑恤民理念
      4. 下表为唐代部分地区的农业生产概况。据此可知,当时( )
      A. 精耕细作理念注重保护生态
      B. 农民较为重视对土地资源利用
      C. 农业发展缩小南北经济差距
      D. 技术进步打破南北农业生产格局
      5. 1069年,王安石开始推行青苗法,规定:每年分两次由州县官府向农户放贷,借贷额度按农户资产分五等,利息为年化20%,秋收后随两税一并偿还。次年,陕西路共放贷113万贯,农户仅需支付22.6万贯利息,官府增收15万贯。这表明王安石变法( )
      A. 注重制度性经济改革B. 激发了农民生产积极性
      C. 促成赋役制度的变革D. 遏制了土地兼并的趋势
      6. 货币演变是经济发展的重要反映,中国古代货币制度在不同时期各有特点。下列相关表述正确的是( )
      A. 北宋发行交子作为主币,与铜钱兼行
      B. 元朝时民族多元发展,货币体系繁杂
      C. 明朝中期以后,白银在流通中逐步取得主导地位
      D. 清朝完全确立银本位制,白银成为唯一法定货币
      7. 《大清会典》载,理藩院“掌外藩之政令,制其爵禄,定其朝会,正其刑罚”。该机构与六部平行,其下各司职能涵盖蒙古、回部、西藏等地的行政、经济、法律与宗教事务,形成了从中央到地方的严密治理体系。据此可知,理藩院的设立( )
      A. 标志着边疆地区与内地治理的一体化
      B. 体现了因俗而治的民族政策理念
      C. 旨在构建统一多民族国家的治理秩序
      D. 推动改土归流政策大规模的实施
      8. 据统计,1927年我国关税收入仅1.53亿元,1934年增至3.83亿元,7年间增长150%,占中央财政收入比重也从21%升至35%。这一现象出现主要原因是( )
      A. 关税自主权部分恢复B. 贸易逆差的逆转
      C. 国家政治统一的实现D. 民族工业的发展
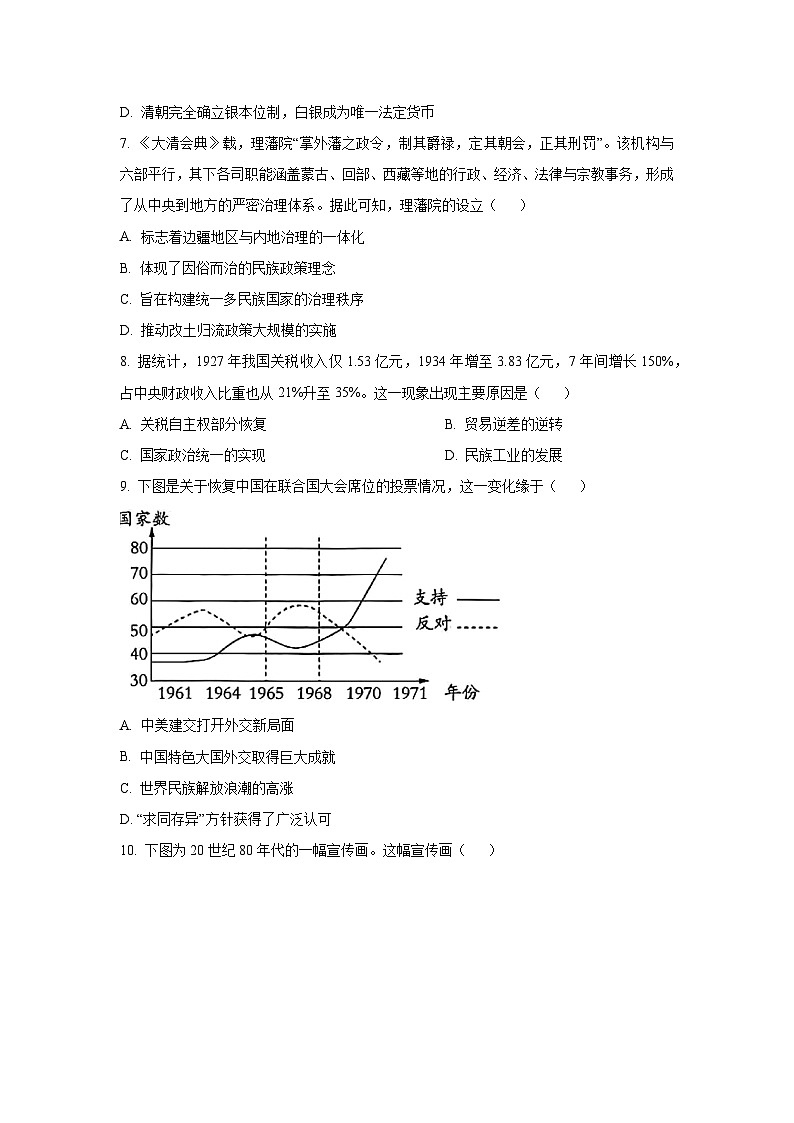
      9. 下图是关于恢复中国在联合国大会席位的投票情况,这一变化缘于( )
      A. 中美建交打开外交新局面
      B. 中国特色大国外交取得巨大成就
      C. 世界民族解放浪潮的高涨
      D. “求同存异”方针获得了广泛认可
      10. 下图为20世纪80年代的一幅宣传画。这幅宣传画( )
      A. 反映了精神文明建设的成就
      B. 说明民营经济激发了社会活力
      C. 折射了市场经济体制的不足
      D. 凸显社会转型时期的价值引导
      11. 罗马共和国时期,公民权严格限定于罗马城邦居民及少数拉丁同盟者。212年,国家开始将公民权授予帝国境内几乎所有自由民,于是高卢人、埃及人、叙利亚人等非罗马出身者,也可平等享有法律保护、参军从政权利。这一变化( )
      A. 实现了罗马帝国的稳固统治
      B. 适应了帝国治理现实需要
      C. 反映了罗马平等包容精神
      D. 体现了贵族寡头政治的衰落
      12. 1624年,英国占领加勒比地区的巴巴多斯岛,此后不久便开始大规模种植甘蔗。17世纪50年代,英国每年从巴巴多斯进口糖5000吨,到1655年增至8000吨,17世纪最后40年,英国糖进口量增长4倍。这一现象( )
      A. 刺激黑奴贸易的兴起B. 源于欧洲价格革命的影响
      C. 推动商业革命的进程D. 彰显英国殖民霸主的地位
      13. 下表为《法国民法典》的部分内容。据此可知,该法典( )
      A. 具有普通法系的基本特征B. 巩固法国新教的地位
      C. 顺应资本主义社会的发展D. 推动了欧洲民主建设
      14. 有学者称,维也纳体系“既是一次由保守主义精英主导的、雄心勃勃的国际规则重建,也是一次试图冻结历史、阻止民族主义和自由主义这两股塑造现代世界的根本力量的尝试”。作者在此强调19世纪( )
      A. 国际秩序构建的本质矛盾
      B. 维也纳体系短暂存在的原因
      C. 国际局势动荡不安的表现
      D. 国际格局下欧洲大国的妥协
      15. 1883年美国进行文官制度改革,建立了政治官员与事务官员分途管理的现代文官制度。事务官群体迅速扩大,其占比从改革时的10%,增长到20世纪30年代的80%,至70年代则稳定在85%左右。这一结构性变迁( )
      A. 缓和了两党之间的矛盾冲突
      B. 削弱了精英政治的影响力
      C. 加强了联邦政府的行政权力
      D. 有利于公共行政的稳定性
      二、非选择题:本大题共5小题,共55分。
      16. 阅读材料,回答问题。
      材料一 隋文帝时期命官员下基层按户籍核查人口与相貌,强令大家族分户,禁止父子兄弟共居,要求亲属“各为户头”。
      ——摘编自韩昇《隋朝灭亡的经济原因》
      材料二 社仓原为地方上的一种社会互济设施。开皇五年以后,隋王朝借口社仓管理不善,将它逐步归并到官府管辖之下。据《隋书·食货志》载,开皇十六年“又诏社仓,准上中下三等税,上户不过一石,中户不过七斗,下户不过四斗”。这就等于在正租之外,又增收了百分之十三到三十二的附加税。
      ——摘编自任知《话说中国历史上的隋唐五代》、魏承思《论隋王朝的经济政策及其灭亡》
      材料三 唐太宗反思隋亡,主张治国应“勿积于人”(藏富于民),仓库只需备荒即可,多储反成“危亡之本”。
      ——摘编自韩昇《唐太宗与盛世格局》
      结合材料及所学知识,指出唐太宗的治国理念与隋朝政策的核心差异,并分析唐太宗这一理念的历史影响。
      17. 阅读材料,回答问题。
      中统元宝交钞
      下图为出土于内蒙古、青海等地的元代中统元宝交钞(1260年发行)。
      核心告示:中书省奏准印造中统元宝交钞,宣课差发内并行收受,不限年月,诸路通行。元宝交钞库子(兑换机构)、攒司(记账员),印造库子、攒司,每道解讫(交办完毕),限十日赴库倒换。昏烂者听换,不收工墨。伪造者处死,首告者赏银伍锭,仍给犯人家产。
      面值标注:壹贯文省(票面显著位置,两旁各有两行字,分别用汉文和八思巴蒙文书写,内容为“中统元宝,诸路通行”)
      骑缝印/主印:提举诸路通行宝钞印(中书省所属宝钞机构官印)
      辅助印:中统元宝交钞印造库印“元宝交钞库印”(经办机构印章,文字随印模呈现)
      说明中统元宝交钞对研究元代历史的价值。
      18. 阅读材料,回答问题。
      梁启超对辛亥革命的态度变化
      ——摘编自梁启超《饮冰室合集》等
      指出梁启超对辛亥革命态度的变化,并分别分析两种态度产生的原因。
      19. 阅读材料,回答问题。
      新中国社会保障事业发展简表
      ——摘编自郑功成《中国社会保障发展报告》等
      根据材料及所学,概括新中国社会保障事业发展趋势,并分析其原因。
      20. 阅读材料,回答问题。
      技术与金融
      1765年,瓦特开始研究传统蒸汽机的缺陷,但缺乏资金支持。此时,企业家博尔顿对其进行投资,并合作成立公司,承担研发费用。1785年,瓦特获得关键专利。通过专利授权与股权合作,该公司吸引了更多投资者。到1790年,公司累计安装蒸汽机约500台,覆盖纺织等众多行业。1770—1820年,英国制造业贷款占比从银行总贷款的10%升至30%。1825年,美国蒸汽机装机量激增至1500台。同年,斯托克顿—达灵顿铁路通过股票发行筹集资本,开创铁路融资先河。1830—1850年,英国铁路建设投资额超1亿英镑,80%资金来自股票市场。蒸汽机革命使英国工业产值占比从1760年的23%升至1840年的45%,同期伦敦资本市场规模扩大5倍。
      ——摘编自彼得·迪克森《英国金融革命》
      围绕“技术与金融”自拟一个观点,进行论述。(要求:表述成文,叙述完整;立论正确,史论结合;逻辑严密,条理清晰)姓名
      官职
      擅长领域
      公孙弘
      丞相,封平津侯
      儒学
      张汤、赵禹
      御史大夫、廷尉
      法律
      卫青、霍去病
      大司马
      军事
      桑弘羊、东郭咸阳
      大司农、大农丞
      理财
      张骞
      大行令,封博望侯
      外交
      司马相如
      中郎将
      文学
      地区
      概况
      敦煌
      农民采用“歇地法”,将土地分为“正田”(常年耕种)和“沙田”(轮休固沙),沙田种植耐旱的苜蓿、胡麻,既能保持水土,又可作为饲料
      四川
      农民发明“笕槽引水”法,将水引入梯田。在坡度较大的区域,采用“鱼鳞坑”蓄水,减缓水土流失。这些技术使原本难以耕作的山地变为稳产田
      岭南
      番禺(今广州)的“糖寮”(制糖作坊)已具规模,甘蔗渣还田补充土壤有机质。同时,在低洼地挖塘养鱼,塘基种桑
      ■婚姻为民事契约,而非宗教圣事,由国家而非教会管理
      ■依法成立的契约,在缔结契约的当事人之间有相当于法律的效力
      ■财产由所有子女平均继承,取消封建制度下的长子继承制
      时间
      态度
      1912年前后
      武汉之乱,为祸为福,盖未可知;今各国虽号称中立,然以吾所知者,则既磨刀霍霍以俟矣;此次发难,黄兴稍有运动之力,然非由彼主动,事权已不能出自黄手,黄、黎龃龉,破裂之势一也。中国由专制制度而改为共和国体,在名义上已全属新换旗帜,而事实上政治现象,试问与从前能差几何耶?不能以假中华民国之招牌,即可谓之共和
      1921年
      现在咱们中华民国,虽然不过一个十岁小孩,但咱们却是千信万信。信得过他一定与天同寿。从今以后,任凭他那一种异族,野蛮咧,文明咧,日本咧,欧美咧,独占咧,共管咧,若再要来打那统治中国的坏主意,可断断乎做不到了。任凭甚么人,尧舜咧,桀纣咧,刘邦、李世民、朱元璋咧,王莽、朱温、袁世凯咧,若再要想做中国皇帝,可是海枯石烂不会有这回事了
      时期
      简介
      1950—1970年代
      1951年颁布的《劳动保险条例》规定,国有和集体企业职工的生、老、病、死、伤、残均由企业负责,广大农民被排除在外。
      1980—1990年代
      1986年颁布的《国营企业职工待业保险暂行规定》首次在中国确立了失业保险的概念;1991年颁布的《国务院关于企业职工养老保险制度改革的决定》明确提出养老保险费用由国家、企业、个人三方共同负担;1994年颁布的《劳动法》以法律形式明确了社会保险的基本框架和原则;此后多部相关法规相继出台。
      2000年代—至今
      2003年,中国第一部专门的工伤保险行政法规开始实施;2007年将医疗保险覆盖范围从城镇职工扩大到未就业的城镇居民;2009年新型农村社会养老保险(“新农保”)试点启动,标志着中国养老保险覆盖范围从城镇职工扩大到未就业的城镇居民;2018年组建国家医保局,统一管理医保事务;2022年企业职工养老保险全国统筹启动,实现政策、基金、经办“三统一”;2023年,企业退休人员养老金连续19年上调,月人均超3000元。

      相关试卷

      2025-2026学年山东省部分高中高二上学期12月月考历史试卷(学生版):

      这是一份2025-2026学年山东省部分高中高二上学期12月月考历史试卷(学生版),共8页。

      2025—2026学年度山东省部分高中高一上学期12月月考历史试题(解析版):

      这是一份2025—2026学年度山东省部分高中高一上学期12月月考历史试题(解析版),共12页。试卷主要包含了下表中的两首唐诗可佐证当时等内容,欢迎下载使用。

      山东省部分高中2025-2026学年高一上学期12月月考历史试题:

      这是一份山东省部分高中2025-2026学年高一上学期12月月考历史试题,共11页。

      资料下载及使用帮助
      版权申诉
      • 1.电子资料成功下载后不支持退换,如发现资料有内容错误问题请联系客服,如若属实,我们会补偿您的损失
      • 2.压缩包下载后请先用软件解压,再使用对应软件打开;软件版本较低时请及时更新
      • 3.资料下载成功后可在60天以内免费重复下载
      版权申诉
      若您为此资料的原创作者,认为该资料内容侵犯了您的知识产权,请扫码添加我们的相关工作人员,我们尽可能的保护您的合法权益。
      入驻教习网,可获得资源免费推广曝光,还可获得多重现金奖励,申请 精品资源制作, 工作室入驻。
      版权申诉二维码
      欢迎来到教习网
      • 900万优选资源,让备课更轻松
      • 600万优选试题,支持自由组卷
      • 高质量可编辑,日均更新2000+
      • 百万教师选择,专业更值得信赖
      微信扫码注册
      手机号注册
      手机号码

      手机号格式错误

      手机验证码 获取验证码 获取验证码

      手机验证码已经成功发送,5分钟内有效

      设置密码

      6-20个字符,数字、字母或符号

      注册即视为同意教习网「注册协议」「隐私条款」
      QQ注册
      手机号注册
      微信注册

      注册成功

      返回
      顶部
      学业水平 高考一轮 高考二轮 高考真题 精选专题 初中月考 教师福利
      添加客服微信 获取1对1服务
      微信扫描添加客服
      Baidu
      map