



湖南省部分学校联考2025-2026学年高一上学期12月月考生物试题(PDF版附答案)
展开 这是一份湖南省部分学校联考2025-2026学年高一上学期12月月考生物试题(PDF版附答案),文件包含湖南省部分学校联考2025-2026学年高一上学期12月月考生物试题pdf、湖南省部分学校联考2025-2026学年高一上学期12月月考生物试题答案docx等2份试卷配套教学资源,其中试卷共9页, 欢迎下载使用。
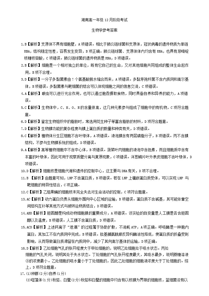
1.B【解析】支原体不具有细胞壁,A项错误。相比于肺炎链球菌和支原体,冠状病毒的遗传物质为单链RNA,结构稳定性差,容易发生变异,B项正确。肺炎链球菌、支原体体内均含有RNA,也具有尿嘧啶核糖核苷酸,C项错误。肺炎链球菌的遗传物质是RNA,D项错误。
2.B【解析】细胞是一个相对独立的单位,既有它自己的生命,又对其他细胞共同组成的整体生命起作用,B项不合理。
3.D【解析】一分子多黏菌素由7个氨基酸脱水缩合而来,A项错误。多黏芽孢杆菌不含内质网和高尔基体,B项错误。多黏菌素与靶细菌的结合可以体现细胞之间的信息交流,C项错误。
4.A【解析】眼虫可以进行光合作用,也可以通过胞吞摄取食物,同时具备自养和异养的能力,A项错误。
5.C【解析】生物体中,C、H、O、N的含量很高,这几种元素参与组成了细胞中的有机物,C项符合题意。
6.D【解析】鉴定生物组织中的脂肪时,常选用花生种子等富含脂肪的材料,D项符合题意。
7.D【解析】生物膜功能的复杂程度与膜上蛋白质的数量和种类有关,D项错误。
8.C【解析】植物体分生区细胞不含叶绿体,A项错误。液泡膜含有两层磷脂分子,B项错误。丙不含膜结构,不参与生物膜系统的组成,D项错误。
9.A【解析】高等植物细胞中不含中心体,B项错误。菠菜叶肉细胞的液泡中含色素,而且细胞质中含有丰富的叶绿体,因此可用于观察质壁分离与复原现象,C项错误。洋葱鳞片叶外表皮细胞不含叶绿体,D项错误。
10.D【解析】细胞核是细胞代谢和遗传的控制中心,这主要与DNA有关,D项不合理。
11.B 【解析】由题意可知,LNP不含蛋白质,B项错误。若在LNP上镶嵌蛋白质受体,可以实现LNP 与靶细胞的特异性结合,C项正确。
12.C【解析】乙组果蝇的细胞核未完全失去对生命活动的控制,C项符合题意。
13.AC【解析】动力蛋白负责从细胞外围向中心区域的运输,B项错误。蛋白质不含碱基,其可能依靠空间结构互补等其他方式与被转运物质结合,D项错误。
14.ABD【解析】胆固醇是构成动物细胞膜的重要成分,A项错误。该实验的自变量是人工膜是否含胆固醇以及温度,B项错误。人工膜不含蛋白质,D项错误。
15.ACD【解析】上述钙离子“泄漏”的过程属于协助扩散,不消耗ATP,A项正确。呼吸酶是一种胞内蛋白,其加工不在内质网中完成,B项错误。肽基脯氨酰顺反异构酶活性降低,使蛋白质的折叠受到影响,从而导致蛋白质滞留在内质网中,减少了其向高尔基体的运输,D项正确。
16.D【解析】乙处细胞气孔的张开程度大于甲处细胞的,说明乙处细胞处于吸水状态。丙处
细胞的气孔关闭,说明其处于失水状态。丁处细胞的气孔张开程度最大,其吸水最多,说明蔗糖溶液③的浓度最小。乙处细胞的吸水量小于丁处细胞的,因此乙处细胞的细胞液浓度大于丁处细胞的。综上,D项符合题意。
17.(1)种群(2分)自养(1分)
(2)噬藻体(1分)秋茄、白鹭(2分)秋茄和白鹭的细胞中均含有以核膜为界限的细胞核,蓝细菌没有以核膜为界限的细胞核(3分)
(3)禁止向水体中排放污水和生产、生活垃圾(防止水体污染进一步加重),适当增加浮游动物的数量,适量放入噬藻体(答出1点得2分,共3分)
【解析】(1)某区域内的所有同种生物组成种群。(2)噬藻体属于病毒,相比于蓝细菌、秋茄和白鹭,病毒没有细胞结构。在蓝细菌、秋茄和白鹭中,秋茄和白鹭的细胞中均含有以核膜为界限的细胞核,均属于真核细胞;蓝细菌没有以核膜为界限的细胞核,属于原核细胞。(3)可以通过抑制蓝细菌的繁殖和增加蓝细菌的去路来减少蓝细菌的数量。
18.(1)核糖核酸(1分) a(2分)
(2)空间结构(或构象)(2分) 21(1分)
(3)糖原(1分)肝脏和肌肉(2分)葡萄糖(1分)促进生殖器官的发育和生殖细胞的形成(2分)
【解析】物质A为核酸,物质B为蛋白质。PV为RNA病毒,故物质A为核糖核酸,PV 的遗传信息储存在核糖核苷酸(a)的排列顺序中。蛋白质的种类不同,可执行不同的功能,这依赖于蛋白质特定的空间结构。动物体中重要的储能物质是糖原,由葡萄糖组成,主要分布在动物的肝脏和肌肉中。性激素具有促进生殖器官发育和生殖细胞形成的功能。
19.(1)13(2分) 220(2分)
(2)C、H、O、N、S(答全得分, 2分) R基(1分) H原子减少了21个,O原子减少了6个(答出1点得2分,共3分)
(3)高温会导致蛋白质的空间结构发生改变,从而丧失活性(2分)
【解析】(1)图中肽链由13个氨基酸形成。氨基酸在形成该肽链的过程中,减少的分子量为(12×18)+4=220。(2)可通过R基上的基团来区分不同氨基酸。用酶将肽链中的半胱氨酸以单个游离的氨基酸的形式全部分离出来,则①②③⑦⑬号氨基酸均会被分离出来,因此生成的多肽链与原肽链相比,H原子会减少21个,O原子会减少6个。(3)高温会导致蛋白质的空间结构发生改变,从而丧失活性,因此高温处理会使一些蛋白质类毒素的毒性丧失。
20.(1)多糖(1分)蛋白质(1分)否(1分)一些植物细胞通过胞间连丝进行信息交流(2分)
(2)磷脂双分子层(1分)种类和数目(2分)
(3)细胞膜具有控制物质进出细胞的功能;细胞控制物质进出细胞的能力是有限的;HCl浓度超过一定范围时,细胞膜的结构(或功能)会被完全破坏(合理即可,答出1点得2分,共4分)
【解析】(1)结构Ⅰ为糖蛋白,由多糖和蛋白质组成。(2)结构Ⅲ是磷脂双分子层。结构Ⅱ是蛋白质,生物膜上蛋白质的种类和数目决定了该膜的功能。(3)通过1组和2组、3组的对比可知,细胞膜具有控制物质进出细胞的能力,但能力是相对有限的。通过4组和5组的结果可知,超过一定浓度的 HCl会使细胞膜的结构和功能被完全破坏。
21.(1)叶绿素(1分) 细胞内外 Mg2+的浓度差 Mg2+通道蛋白的数量(2分)
(2)质壁分离(2分)(细胞不断失水时,细胞壁和原生质层会出现一定程度的收缩,且)原生质层比细胞壁的伸缩性大(2分)
(3)>(2分)土豆细胞不断吸收 Mg2+,随着时间的延长,细胞溶液渗透压高于外界溶液,细胞开始吸水(合理即可,3分)
【解析】 1Mg2+通过 Mg2+通道进入植物根细胞,该运输方式为协助扩散,协助扩散的速率与细胞内外被转运物质的浓度差及相关通道蛋白的数量有关。(2)原生质层比细胞壁的伸缩性大,因此当细胞失水时,细胞会发生质壁分离。(3)当 Mg2-溶液浓度为0时,土豆片会发生吸水,使自身重量增加。由题图分析可知,实验中当 Mg2+溶液浓度超过 0.1g⋅mL-1时,土豆细胞均处于失水状态,此时土豆细胞溶液的浓度低于外界溶液的,因此若适当延长实验时间, Mg2+溶液浓度为 0.2g⋅mL-1组的( W2-W1/W1的绝对值开始变小,说明此时土豆细胞开始吸水,其细胞溶液的浓度高于外界溶液的。
相关试卷
这是一份湖南省部分学校联考2025-2026学年高一上学期12月月考生物试题(PDF版附答案),文件包含湖南省部分学校联考2025-2026学年高一上学期12月月考生物试题pdf、湖南省部分学校联考2025-2026学年高一上学期12月月考生物试题答案docx等2份试卷配套教学资源,其中试卷共9页, 欢迎下载使用。
这是一份湖南省部分学校联考2025-2026学年高二上学期12月月考生物试题(Word版附解析),文件包含湖南省部分学校2025-2026学年高二上学期12月月考生物试题原卷版docx、湖南省部分学校2025-2026学年高二上学期12月月考生物试题Word版含解析docx等2份试卷配套教学资源,其中试卷共31页, 欢迎下载使用。
这是一份湖南省联考2022-2023学年高一生物上学期12月月考试卷(Word版附答案),共13页。试卷主要包含了选择题,非选择题等内容,欢迎下载使用。
相关试卷 更多
- 1.电子资料成功下载后不支持退换,如发现资料有内容错误问题请联系客服,如若属实,我们会补偿您的损失
- 2.压缩包下载后请先用软件解压,再使用对应软件打开;软件版本较低时请及时更新
- 3.资料下载成功后可在60天以内免费重复下载
免费领取教师福利 





