若您为此资料的原创作者,认为该资料内容侵犯了您的知识产权,请扫码添加我们的相关工作人员,我们尽可能的保护您的合法权益。
还剩5页未读,
继续阅读
所属成套资源:湖北省荆州市荆州中学2025-2026学年高二上学期12月月考各学科试题及答案
成套系列资料,整套一键下载
湖北省荆州市荆州中学2025-2026学年高二上学期12月月考语文试题(PDF版附答案)
展开
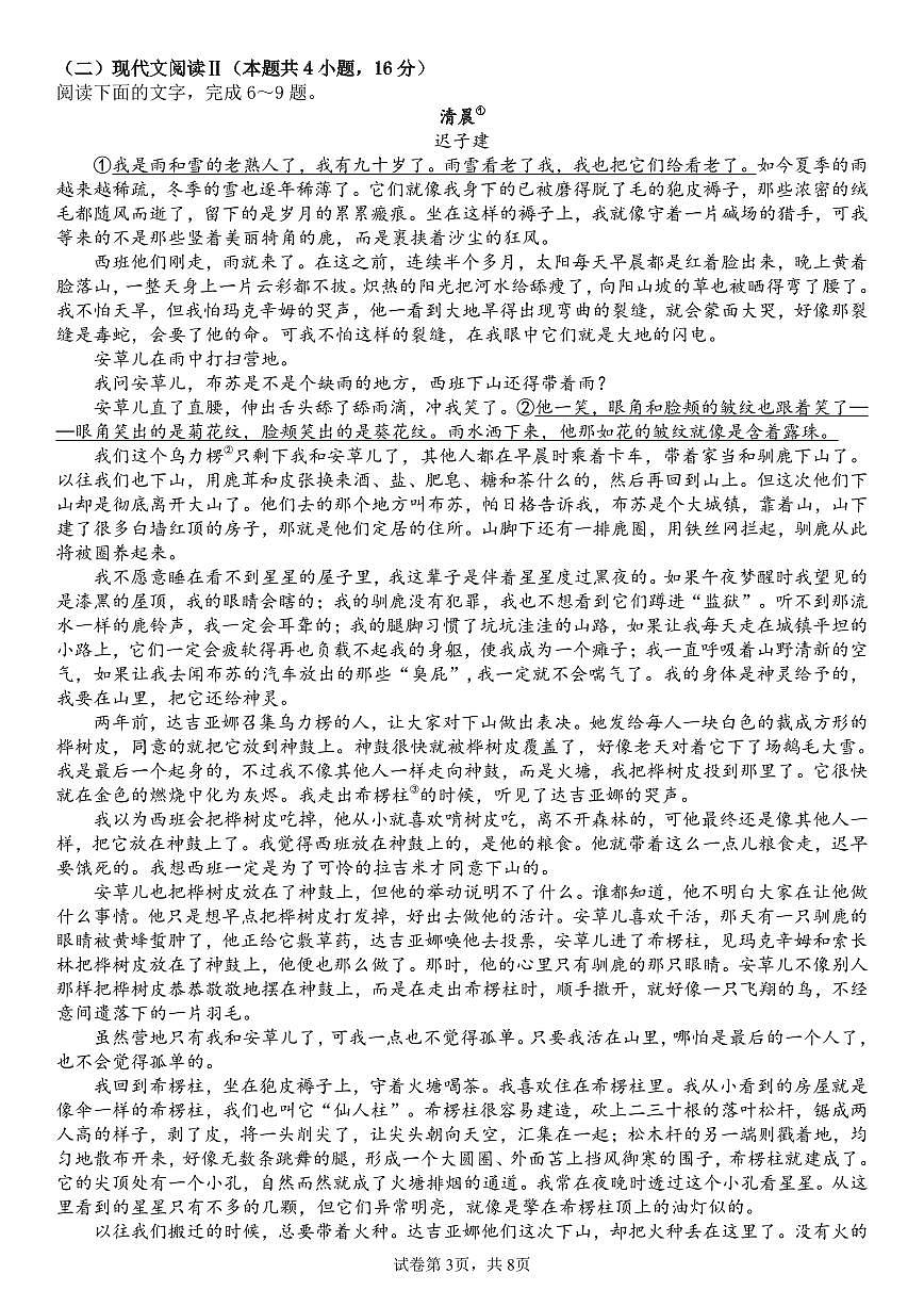
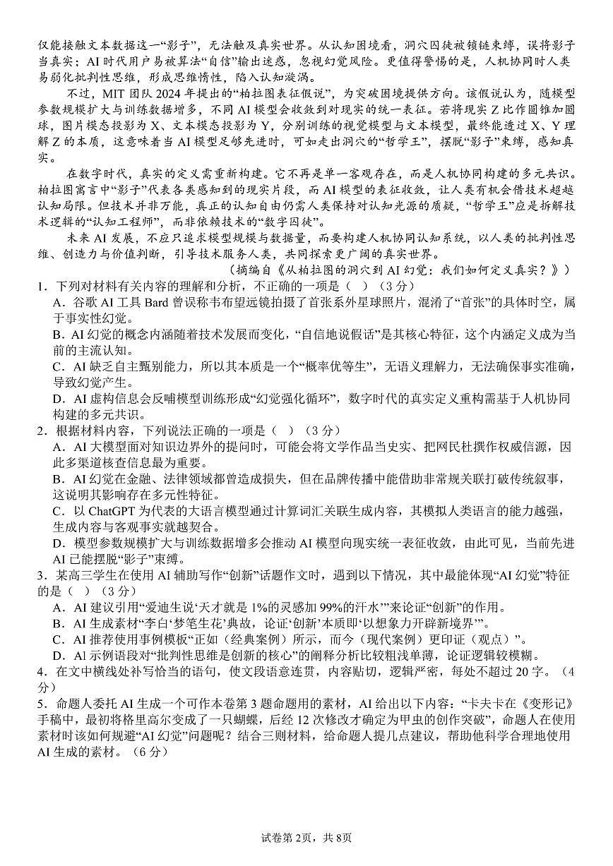
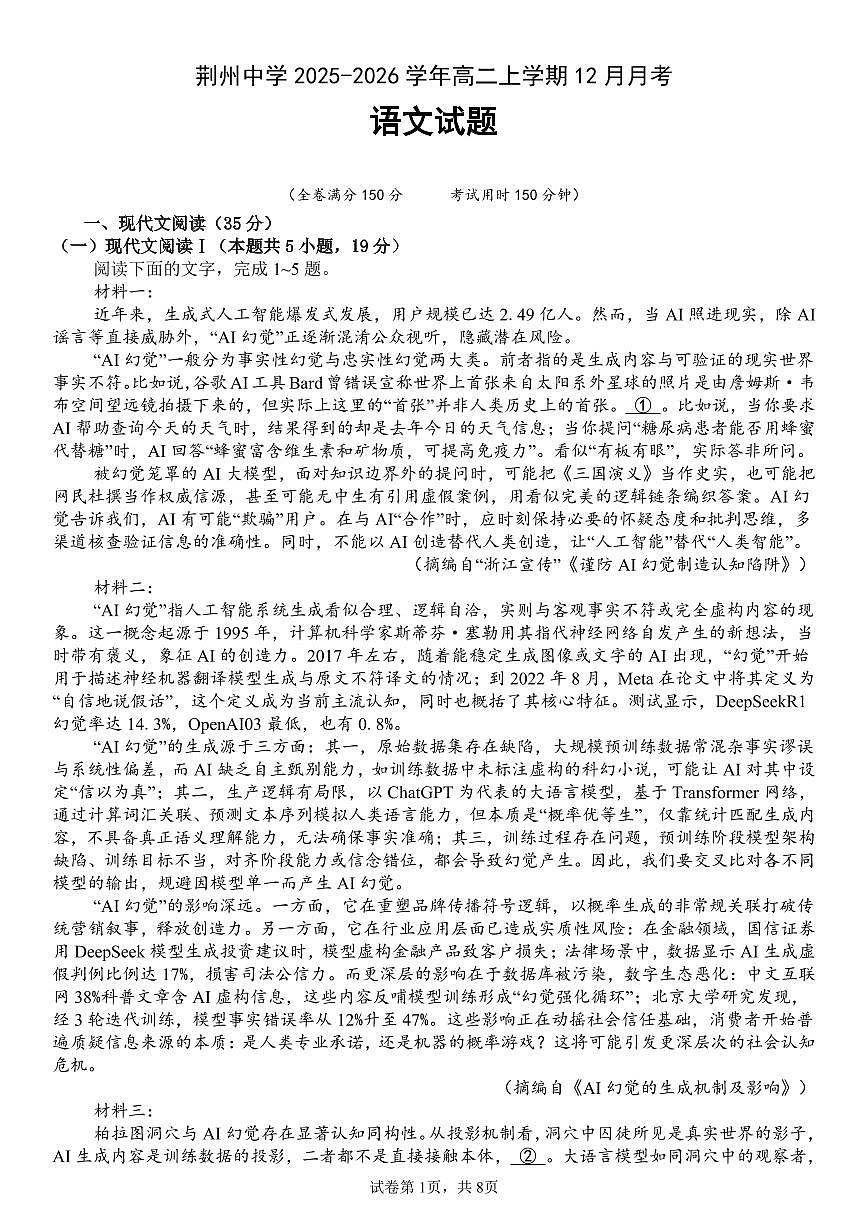
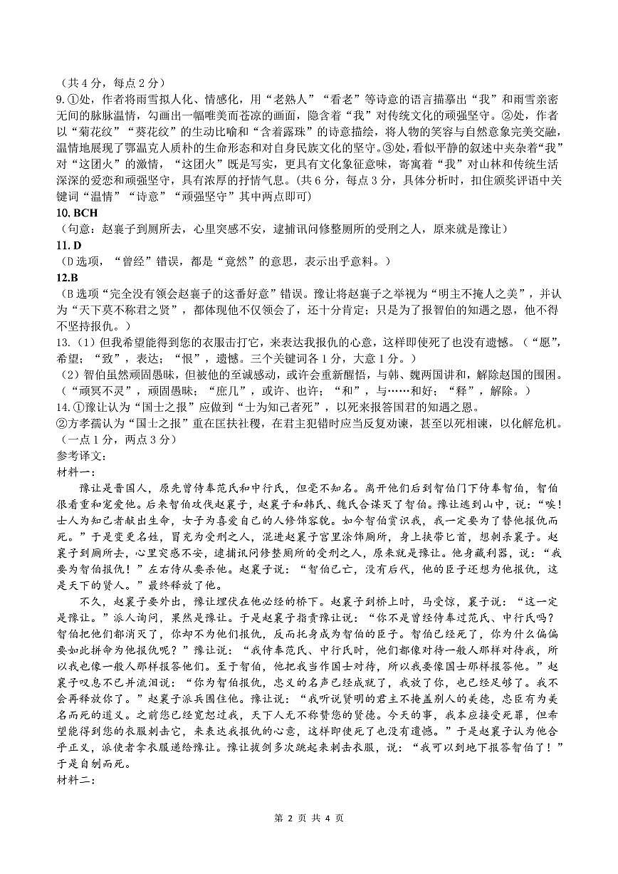
这是一份湖北省荆州市荆州中学2025-2026学年高二上学期12月月考语文试题(PDF版附答案),文件包含12月月考语文试卷pdf、12月月考语文答案pdf等2份试卷配套教学资源,其中试卷共12页, 欢迎下载使用。
相关试卷
湖北省荆州市荆州中学2025-2026学年高二上学期11月月考语文试题(含答案):
这是一份湖北省荆州市荆州中学2025-2026学年高二上学期11月月考语文试题(含答案),共17页。试卷主要包含了现代文阅读,文言文阅读,古代诗歌阅读,名篇名句默写,语言文字运用,作文题等内容,欢迎下载使用。
湖北省荆州中学2025-2026学年高三上学期11月月考语文试卷(Word版附解析):
这是一份湖北省荆州中学2025-2026学年高三上学期11月月考语文试卷(Word版附解析),文件包含湖北省荆州中学2025-2026学年高三上学期11月月考语文试题docx、湖北省荆州中学2025-2026学年高三上学期11月月考语文试题参考答案docx等2份试卷配套教学资源,其中试卷共19页, 欢迎下载使用。
湖北省荆州中学2024-2025学年高一上学期12月月考试题语文试卷+答案:
这是一份湖北省荆州中学2024-2025学年高一上学期12月月考试题语文试卷+答案,共23页。试卷主要包含了现代文阅读,古代诗文阅读,语言文字运用,写作等内容,欢迎下载使用。
相关试卷 更多
资料下载及使用帮助
版权申诉
- 1.电子资料成功下载后不支持退换,如发现资料有内容错误问题请联系客服,如若属实,我们会补偿您的损失
- 2.压缩包下载后请先用软件解压,再使用对应软件打开;软件版本较低时请及时更新
- 3.资料下载成功后可在60天以内免费重复下载
版权申诉
免费领取教师福利

