若您为此资料的原创作者,认为该资料内容侵犯了您的知识产权,请扫码添加我们的相关工作人员,我们尽可能的保护您的合法权益。
当前压缩包共包含下列2份文件,点击文件名可预览资料内容

1/6

2/6

3/6

1/3
还剩3页未读, 继续阅读
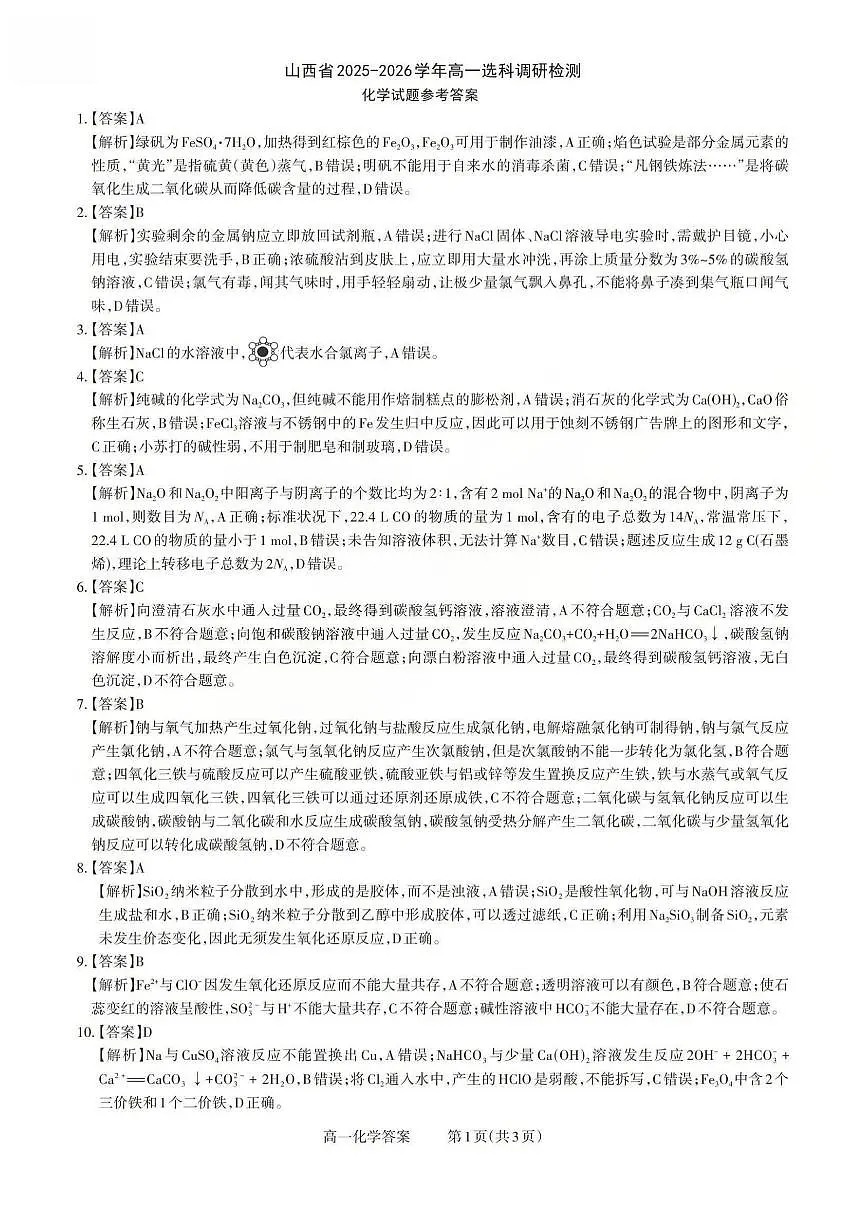
山西省2025-2026高一选科调研检测(三重教育)-化学试题 含答案
展开 这是一份山西省2025-2026高一选科调研检测(三重教育)-化学试题 含答案,文件包含化学试题pdf、化学答案pdf等2份试卷配套教学资源,其中试卷共9页, 欢迎下载使用。
相关试卷
山西省2025-2026高一选科调研检测(三重教育)-化学试题 含答案:
这是一份山西省2025-2026高一选科调研检测(三重教育)-化学试题 含答案,文件包含化学试题pdf、化学答案pdf等2份试卷配套教学资源,其中试卷共9页, 欢迎下载使用。
山西省2025-2026学年三重教育高二上学期12月选科调研检测化学试题含答案含答案解析:
这是一份山西省2025-2026学年三重教育高二上学期12月选科调研检测化学试题含答案含答案解析,文件包含高二化学试题B已优化pdf、高二化学试题_Print已优化pdf、扫描件_山西省化学答案pdf、扫描件_山西省化学答案Bpdf等4份试卷配套教学资源,其中试卷共24页, 欢迎下载使用。
山西省2025-2026学年三重教育高二上学期12月选科调研检测化学试卷(含答案):
这是一份山西省2025-2026学年三重教育高二上学期12月选科调研检测化学试卷(含答案),共12页。
相关试卷 更多
资料下载及使用帮助
版权申诉
- 1.电子资料成功下载后不支持退换,如发现资料有内容错误问题请联系客服,如若属实,我们会补偿您的损失
- 2.压缩包下载后请先用软件解压,再使用对应软件打开;软件版本较低时请及时更新
- 3.资料下载成功后可在60天以内免费重复下载
版权申诉
免费领取教师福利 







