若您为此资料的原创作者,认为该资料内容侵犯了您的知识产权,请扫码添加我们的相关工作人员,我们尽可能的保护您的合法权益。

1/10

2/10

3/10
还剩7页未读, 继续阅读
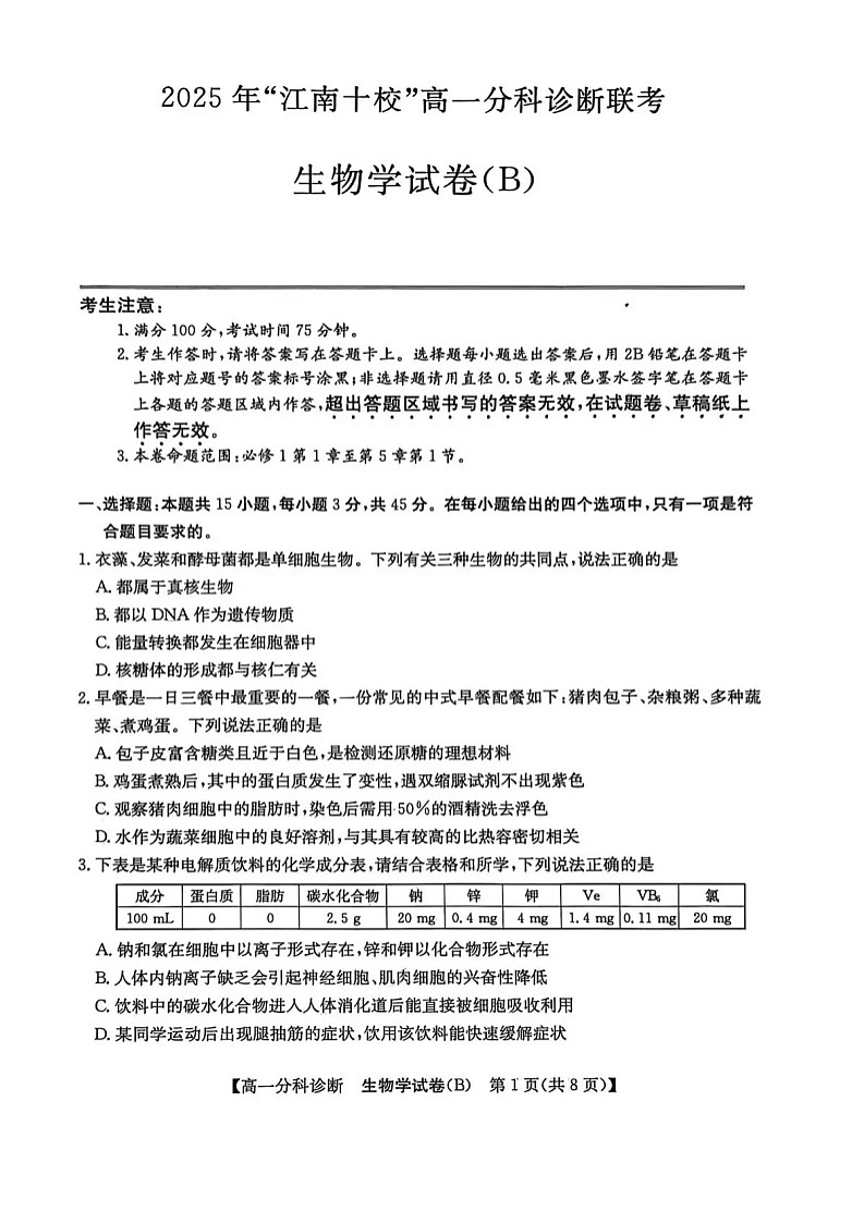
安徽省江南十校2025-2026学年高一上学期12月联考生物试卷
展开 这是一份安徽省江南十校2025-2026学年高一上学期12月联考生物试卷,共10页。
相关试卷
安徽省江南十校2025-2026学年高一上学期12月联考生物试卷:
这是一份安徽省江南十校2025-2026学年高一上学期12月联考生物试卷,共10页。
安徽省江南十校2024-2025学年高二上学期12月联考生物试题:
这是一份安徽省江南十校2024-2025学年高二上学期12月联考生物试题,文件包含126-生物docx、126-生物pdf、高二江南十校联考生物答案pdf、126-生物学答题卡docx、126-生物学答题卡pdf等5份试卷配套教学资源,其中试卷共26页, 欢迎下载使用。
安徽省江南十校2024-2025学年高二上学期12月联考试题生物试卷(含答案):
这是一份安徽省江南十校2024-2025学年高二上学期12月联考试题生物试卷(含答案),文件包含安徽省江南十校2024-2025学年高二上学期12月联考生物试题docx、126-生物学答题卡docx等2份试卷配套教学资源,其中试卷共14页, 欢迎下载使用。
相关试卷 更多
资料下载及使用帮助
版权申诉
- 1.电子资料成功下载后不支持退换,如发现资料有内容错误问题请联系客服,如若属实,我们会补偿您的损失
- 2.压缩包下载后请先用软件解压,再使用对应软件打开;软件版本较低时请及时更新
- 3.资料下载成功后可在60天以内免费重复下载
版权申诉
免费领取教师福利 




.png)




