搜索
      上传资料 赚现金

      浙江省嘉兴市2026届高三上学期一模物理试卷(Word版附解析)

      • 9.33 MB
      • 2025-12-26 19:38:30
      • 41
      • 0
      • 教习网3275309
      加入资料篮
      立即下载
      查看完整配套(共2份)
      包含资料(2份) 收起列表
      原卷
      浙江省嘉兴市2026届高三上学期12月一模物理试卷(原卷版).docx
      预览
      解析
      浙江省嘉兴市2026届高三上学期12月一模物理试卷 Word版含解析.docx
      预览
      正在预览:浙江省嘉兴市2026届高三上学期12月一模物理试卷(原卷版).docx
      浙江省嘉兴市2026届高三上学期12月一模物理试卷(原卷版)第1页
      高清全屏预览
      1/11
      浙江省嘉兴市2026届高三上学期12月一模物理试卷(原卷版)第2页
      高清全屏预览
      2/11
      浙江省嘉兴市2026届高三上学期12月一模物理试卷(原卷版)第3页
      高清全屏预览
      3/11
      浙江省嘉兴市2026届高三上学期12月一模物理试卷 Word版含解析第1页
      高清全屏预览
      1/22
      浙江省嘉兴市2026届高三上学期12月一模物理试卷 Word版含解析第2页
      高清全屏预览
      2/22
      浙江省嘉兴市2026届高三上学期12月一模物理试卷 Word版含解析第3页
      高清全屏预览
      3/22
      还剩8页未读, 继续阅读

      浙江省嘉兴市2026届高三上学期一模物理试卷(Word版附解析)

      展开

      这是一份浙江省嘉兴市2026届高三上学期一模物理试卷(Word版附解析),文件包含浙江省嘉兴市2026届高三上学期12月一模物理试卷原卷版docx、浙江省嘉兴市2026届高三上学期12月一模物理试卷Word版含解析docx等2份试卷配套教学资源,其中试卷共33页, 欢迎下载使用。
      本试题卷分选择题和非选择题两部分,共 8 页,满分 100 分,考试时间 90 分钟。
      考生注意:
      1.答题前,请务必将自己的姓名、准考证号用黑色字迹的签字笔或钢笔分别填写在答题纸规
      定的位置上。
      2.答题时,请按照答题纸上“注意事项”的要求,在答题纸相应的位置上规范作答。在试题
      卷上的作答一律无效。
      3.非选择题的答案必须使用黑色字迹的签字笔或钢笔写在答题纸上相应区域内。作图时先使
      用 2B 铅笔,确定后必须使用黑色字迹的签字笔或钢笔描黑,答案写在本试题卷上无效。
      4.可能用到的相关公式或参数:无特殊说明时重力加速度 均取 。
      选择题部分
      一、选择题 I(本题共 10 小题,每小题 3 分,共 30 分。每小题给出的四个备选项中,只有一
      项是符合题目要求的。)
      1. 2025 年是量子力学体系创立一百年,被联合国教科文组织定为“国际量子科学与技术年”。量子力学中,
      普朗克常量 的国际单位是( )
      A. kg B. C. D.
      2. 如图所示,在巴黎奥运会女子铅球比赛中,中国运动员以 19.32m 的成绩收获一枚铜牌。下列说法正确的
      是( )
      A. 研究运动员推铅球动作时,可以视她为质点
      B. 铅球在飞行过程中处于失重状态
      C. 19.32m 是铅球发生的位移
      D. 推出的铅球在最高点的速度为 0
      3. 如图所示是我国新一代 09IV 系列战略核潜艇,它通过声呐信号探测敌方舰船的位置,并通过雷达信号纠
      第 1页/共 11页
      正导弹的弹道轨迹。下列说法正确的是( )
      A. 声呐信号和雷达信号传播速度均是光速
      B. 雷达发射的信号可以在真空中传播,且是横波
      C. 声呐发射的信号在水中发生衰减,指其频率不断减小
      D. 若声呐接收到的信号频率大于发射频率,说明敌方舰船正在远离
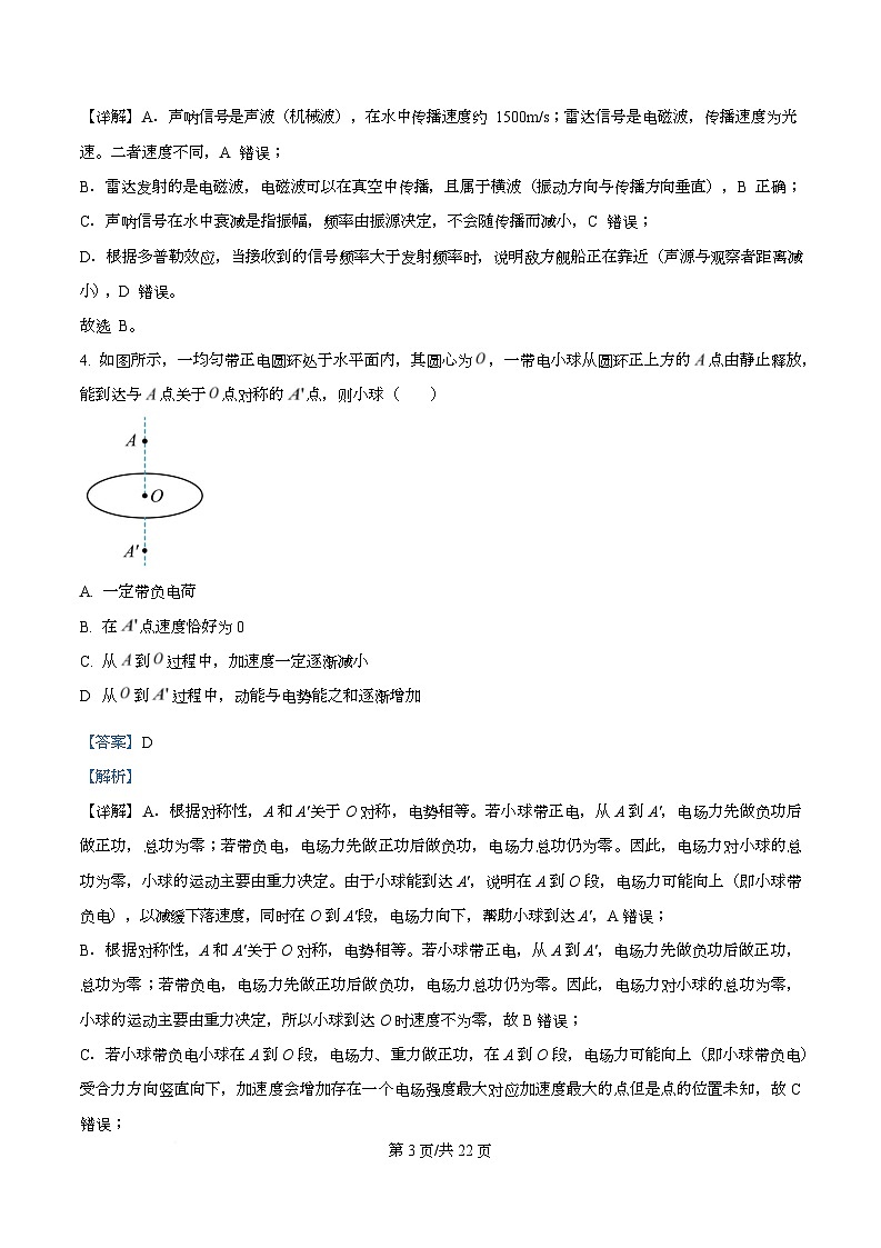
      4. 如图所示,一均匀带正电圆环处于水平面内,其圆心为 ,一带电小球从圆环正上方的 点由静止释放,
      能到达与 点关于 点对称的 点,则小球( )
      A. 一定带负电荷
      B. 在 点速度恰好为 0
      C. 从 到 过程中,加速度一定逐渐减小
      D. 从 到 过程中,动能与电势能之和逐渐增加
      5. 如图所示,陀螺游戏中,某同学将一底面半径为 ,高为 的圆锥形陀螺倒置在光滑的水平桌面上,并使
      其绕轴线以角速度 快速旋转的同时,以速度 向右匀速运动,运动过程中陀螺轴线始终保持竖直。为使
      陀螺从桌面滑出时不会与桌边发生碰撞,则 应不小于( )
      A. B. C. D.
      第 2页/共 11页
      6. 电影《赌神》中有一经典发牌动作,如图所示,发牌手将扑克牌水平放置,用大拇指向下挤压扑克牌的
      同时,迅速把最上面的扑克牌向前水平推出,其他扑克牌均静止不动。已知每张牌的质量为 ,大拇指的
      压力为 ,牌与牌之间的动摩擦因数为 ,最大静摩擦力等于滑动摩擦力,则顺利发出第一张牌过程中
      ( )
      A. 大拇指与第一张牌之间的摩擦力是滑动摩擦力
      B. 第一张牌和第二张牌之间的摩擦力为
      C. 第二张牌和第三张牌之间的摩擦力为
      D. 越下面的牌受到的压力越大,牌受到的摩擦力也越大
      7. 物理课上,老师做了一个奇妙的“跳环实验”。如图所示,插有铁芯的螺线管直立在水平桌面上,铁芯
      上套着一个铝环,螺线管与电源、开关相连,线圈上端与电源正极相连,闭合开关的瞬间,铝环立刻向上
      跳起。下列说法中正确的是( )
      A. 若保持开关闭合,则铝环停留在某一高度
      B. 跳起 铝环会回落,断开开关时铝环又将跳起
      C. 若将电源的正、负极对调,观察到的现象不变
      D. 若换用交流电源做实验,则观察不到铝环跳起的现象
      8. 光纤通信采用的光导纤维由内芯和外套组成,如图为光纤输入端的截面示意图,一束红光以入射角 (可
      调)从一端轴心处射入,经多次全反射后从光纤另一端射出。已知光纤内芯材料的折射率为 ,外套的折
      射率为 ,该段光纤的总长为 ,真空中的光速为 。则( )(从折射率 的介质射向折射率 的介
      第 3页/共 11页
      质,发生全反射的临界角 满足关系 )
      A. 光纤外套的折射率比内芯的大
      B. 当 逐渐增大到 时,光束通过光纤时将有能量散失
      C. 该光束无能量散失地通过这段光纤的最长时间为
      D. 若改用蓝光以相同的入射角 射入,蓝光通过光纤的时间较红光短
      9. 在某次深空探测活动中,科学家发现两颗恒星 A、B 相对静止绕着共同的圆心 O 在同一平面内做匀速圆
      周运动,A、B 连线经过 O 点,P 是 A、B 连线与 A 运动轨道的交点,某时刻空间位置如图所示。小禹同学
      猜想,这个系统中如果还存在一个天体 C,应该也可以实现三个天体都绕着 O 匀速转动。若这是一个 A、B、
      C 组成的“三星系统”,则( )
      A. A 的质量小于 B 的质量
      B. C 可能位于 A、B 连线的中垂线上
      C. 若 C 与 A 质量相等,C 可能位于 P 点
      D. 若 C 的质量远小于 A、B 的质量,C 一定在 B 的外侧
      10. 如图所示,方波 1 向右传播,波峰为 2A,波谷为-A,方波 2 向左传播,波峰为 A,波谷为-2A,两列波
      波峰、波谷的宽度均相等。图示时刻,波 1、波 2 分别传播到 P、Q 两个位置。若图示时刻 t=0,则此后
      PQ 连线上某一个点的振动图像可能是( )
      第 4页/共 11页
      A. B.
      C. D.
      二、选择题Ⅱ(本题共 3 小题,每小题 4 分,共 12 分。每小题四个备选项中至少有一个是符
      合题目要求的。全部选对的得 4 分,选对但不全的得 2 分,有选错的得 0 分)
      11. 关于下列四幅图所涉及的物理知识的分析,以下说法正确的是( )
      A. 图甲:方解石双折射现象说明它具有各向异性的特征
      B. 图乙:水波由深水区至浅水区传播方向发生改变是波的反射现象
      C. 图丙:根据管中液面凹凸情况可知细管材料可以用来制作防水衣
      第 5页/共 11页
      D. 图丁:观看立体电影时佩戴的眼镜利用了光的干涉原理
      12. 玻尔的氢原子能级模型验证了玻尔理论的正确性,氢原子能级图如图所示。已知可见光的能量范围是
      ,普朗克常量 ,则( )
      A. 氢原子在基态的电势能为-13.6eV
      B. 用光子能量为 13eV 的光照射基态氢原子,能跃迁到能级
      C. 用动能为 13eV 的电子轰击一群基态氢原子,最多发出 2 种频率的可见光
      D. 要使基态氢原子电离,至少用波长约 的光照射
      13. 某科研小组设想用如图所示的装置来选择密度相同、大小不同的球状纳米粒子。粒子在电离室中被电离
      后带有正电,缓慢通过小孔 进入极板间电压为 的水平加速电场区域Ⅰ,再通过小孔 射入相互正交
      的恒定匀强电场、磁场区域Ⅱ,其中磁场的磁感应强度大小为 ,方向垂直纸面向外。收集室的小孔 与
      、 在同一条水平线上。调节区域Ⅱ的电场强度,收集室恰好能收集到半径为 的粒子。已知纳米粒子
      材料的密度为 ,电离后的带电量 与其表面积 成正比,即 ,式中 为已知常数。不计纳米粒子
      的重力,则( )
      A. 区域 II 的电场强度方向应竖直向下
      B. 半径为 的粒子通过 时的速率为
      C. 半径为 粒子在区域Ⅱ中会向上极板偏转
      D. 要收集到半径 的粒子,在其他条件不变时,应增大区域Ⅱ的电场强度
      第 6页/共 11页
      非选择题部分
      三、非选择题(本题共 5 小题,共 55 分)
      14. 如图甲所示为实验室的实验装置。
      (1)装置中的电磁打点计时器,使用的电源是 ;
      A. 学生电源直流 8V 挡
      B. 学生电源交流 8V 挡
      C. 交流 220V
      (2)该实验装置可用于开展 实验;
      A. 探究加速度与力的关系
      B. 验证机械能守恒定律
      C. 探究小车速度随时间变化的关系
      D. 探究互成角度的两个力之间的关系
      (3)实验中,小姚同学发现细线与轨道不平行,应调节的部件是_________;
      (4)小姚在实验中得到如图乙所示纸带,取纸带上某点为计数点 0,后每隔一个点取一个计数点,分别记
      为 1、2、3、4、5、6,已知打点计时器所用电源频率为 50Hz。
      根据上述信息可得,物体运动的加速度大小 ___________ (结果保留二位有效数字);该实验数据
      能否作为“探究加速度与力关系”实验的实验数据?答:_________;(选填“能”或“否”)你的理由是
      __________。
      15. 小尧同学 实验室练习使用多用电表。
      (1)①她将选择开关调到欧姆挡,先用手指捏着红、黑表笔进行欧姆调零(如图甲),然后用手指压着表
      笔与待测电阻的引脚测量电阻(如图乙),这两步操作_________。
      第 7页/共 11页
      A.甲不合理 B.乙不合理 C.甲、乙都不合理 D.甲、乙都合理
      ②已知选择开关在“×10”位置,正确操作情况下指针如图丙所示,待测电阻 ______ ;
      (2)她进一步用如图丁所示实验电路探究充电宝的电动势和内阻,并用两只数字多用电表分别作为电压表
      和电流表,图中电阻 。
      ①闭合开关前,应把滑动变阻器的滑片移到最_________端(选填“左”或“右”);
      ②图中“数字多用电表 1”是_______表(选填“电流”或“电压”);
      ③在充电宝电量接近 100%时,实验得到了与干电池相似的 图像,如图戊所示。由图像可得该充电宝
      的电动势 ______ ,内阻 _______ (结果均保留三位有效数字)。
      ④研究发现充电宝在电量减少 过程中,电动势几乎不变,由此可以推测充电宝内用来储存电能的器件可
      能是_______;
      A.电感线圈 B.电容器 C.电池组
      16. 如图甲为广泛应用于汽车的减振器——氮气减振器,其结构简图如图乙所示。汽缸内充有惰性气体氮,
      处于压缩状态的弹簧将“工”字型活塞顶于汽缸顶部,当活塞受到外界压力时,由于缸内气体和弹簧的共
      同作用,可以达到缓冲减振的效果。现将减振器竖直放置,初始时缸内充入 的氮气,此时
      弹簧的压缩量为 ,氮气柱长度为 。已知汽缸中活塞截面 ,活塞质量
      第 8页/共 11页
      ,弹簧劲度系数 ,取大气压强 ,汽缸壁导热性能良好,不计摩擦。
      (1)若用外力迅速向下压活塞,则汽缸内氮气分子的平均动能将______(填“增大”、“减小”或“不变”),
      在单位时间单位面积上撞击器壁的氮气分子数将______(填“增加”、“减少”或“不变”)。
      (2)现在将活塞缓慢下压 ,求此时缸体内氮气的压强大小。
      (3)求:在第(2)问中,施加于活塞的外力 的最大值。
      17. 小曹同学设计了一“碰碰乐”游戏装置,竖直截面图如图所示,倾角 倾斜轨道 ,水平轨道
      ,半径 的竖直螺旋轨道 (最低点 、 略错开)三者平滑连接,竖直螺旋轨道可在
      段调节。质量 的平板紧靠固定凹槽 的左侧壁,平板上表面与 齐平。游戏开始时,
      将一质量 的滑块从斜轨 上高度 处由静止滑下,绕螺旋轨道一圈后滑上平板,带动平板一起
      运动。已知滑块与 段的动摩擦因数 ,滑块与平板间的动摩擦因数 ,其余部分均光滑。
      间距 , 间距 ,滑块可看成质点,不计空气阻力。
      (1)若 ,移动螺旋轨道使 ( )点位于 的中点,求滑块到达螺旋轨道 点时受到的支持力。
      (2)改变滑块释放高度 和螺旋轨道 ( )点位置,使得滑块每次运动过程中均恰好不脱离轨道。求:
      ①滑块滑上平板的最大速度;
      ②滑块与平板第一次达到共同速度时,平板滑过的距离;
      ③为使滑块始终不脱离平板,平板长度的最小值。
      18. 如图所示,水平桌面上固定两根间距 的平行金属导轨 ef、gh,导轨左端通过开关 S 连接电源,
      第 9页/共 11页
      S 接 1 时,导轨与交流电源 S1、理想二极管和理想电流表连接,S 接 2 时,导轨与恒流源 S2 连接,导轨右
      端与长度均为 的倾斜导轨 MN、PQ 连接,MN、PQ 与水平面的夹角 、与 PM 的夹角均
      为 (俯视图如图),导轨末端 P、M 处垂直导轨放置长度 、质量 、电阻
      的导体棒 a,磁感应强度 的匀强磁场垂直斜面 PQNM 向下(图中未画出)。桌面右侧水平地面上有
      两根间距 、与桌面的高度差 ,且可沿水平面左右移动的足够长金属导轨 EF、GH,导轨
      左端分别有一段倾角可调的极短斜面,以确保金属棒 a 下落时速度沿斜面方向,该导轨最左端 EG 相距
      处垂直导轨放置有长度 、质量 、电阻 的导体棒 b,该区域存在方向
      竖直向下、磁感应强度 的匀强磁场,其他电阻和阻力均忽略不计。
      (1)若导体棒 a 固定,S 接 1,电源电压 u 随时间 t 的变化满足 ( ),求:
      ①在 时刻,导体棒 a 受到的安培力大小;
      ②电流表的示数。
      (2)若导体棒 a 不固定,S 接 2,恒流源电流恒为 ,则:
      ①a 到达倾斜导轨末端的速度大小 v;
      ②通过计算判断导体棒 a 能否与导体棒 b 相碰。
      19. 自由电子激光器的工作原理简述如下:如图所示,由加速器产生的高能电子束水平射入沿竖直方向排列、
      极性交替变换的一系列长为 、宽为 的磁极产生的磁场中,电子在磁场的作用下扭摆前进,因电子扭摆
      而产生电磁辐射。一个电子每扭摆一次(如从图中位置 到 )就会发出一个光脉冲(即一个光子),位于
      激光器两端的反射镜使光子来回反射,最终从略为透光的右侧镜面射出激光。已知加速后的电子动能
      ,水平射入磁场时速度与中轴线 的夹角 ,取电子质量 ,电
      第 10页/共 11页
      荷量 ,不计电子发出光子后能量的损失,磁极长度均为 。若忽略左右磁极间的
      缝隙,磁极间磁场视为匀强磁场,不考虑相对论效应,则
      (1)为使电子能完成上述扭摆运动,磁极的宽度 至少应为多大?极间磁场的磁感应强度应为多大?
      (2)在图示 间先后激发两个光子的时间间隔是多少?
      (3)若该激光器发出的激光强度 ,激光的频率 ,普朗克常量

      ①求该激光器发出的激光束在单位体积内的光子数;
      ②用该激光照射金属进行金属镂刻,激光照射时与金属表面垂直,其中 的光子被吸收,另外 的光子反
      弹,求金属表面所受的压强值。
      第 11页/共 11页

      相关试卷

      浙江省嘉兴市2026届高三上学期一模物理试卷(Word版附解析):

      这是一份浙江省嘉兴市2026届高三上学期一模物理试卷(Word版附解析),文件包含浙江省嘉兴市2026届高三上学期12月一模物理试卷原卷版docx、浙江省嘉兴市2026届高三上学期12月一模物理试卷Word版含解析docx等2份试卷配套教学资源,其中试卷共33页, 欢迎下载使用。

      浙江省嘉兴市2026届高三上学期9月一模物理试卷(Word版附解析):

      这是一份浙江省嘉兴市2026届高三上学期9月一模物理试卷(Word版附解析),文件包含浙江省嘉兴市2026届高三上学期9月一模物理试题原卷版docx、浙江省嘉兴市2026届高三上学期9月一模物理试题Word版含解析docx等2份试卷配套教学资源,其中试卷共33页, 欢迎下载使用。

      2026届浙江省嘉兴市高三上学期一模物理试题(高考模拟):

      这是一份2026届浙江省嘉兴市高三上学期一模物理试题(高考模拟),共4页。

      资料下载及使用帮助
      版权申诉
      • 1.电子资料成功下载后不支持退换,如发现资料有内容错误问题请联系客服,如若属实,我们会补偿您的损失
      • 2.压缩包下载后请先用软件解压,再使用对应软件打开;软件版本较低时请及时更新
      • 3.资料下载成功后可在60天以内免费重复下载
      版权申诉
      若您为此资料的原创作者,认为该资料内容侵犯了您的知识产权,请扫码添加我们的相关工作人员,我们尽可能的保护您的合法权益。
      入驻教习网,可获得资源免费推广曝光,还可获得多重现金奖励,申请 精品资源制作, 工作室入驻。
      版权申诉二维码
      欢迎来到教习网
      • 900万优选资源,让备课更轻松
      • 600万优选试题,支持自由组卷
      • 高质量可编辑,日均更新2000+
      • 百万教师选择,专业更值得信赖
      微信扫码注册
      手机号注册
      手机号码

      手机号格式错误

      手机验证码 获取验证码 获取验证码

      手机验证码已经成功发送,5分钟内有效

      设置密码

      6-20个字符,数字、字母或符号

      注册即视为同意教习网「注册协议」「隐私条款」
      QQ注册
      手机号注册
      微信注册

      注册成功

      返回
      顶部
      学业水平 高考一轮 高考二轮 高考真题 精选专题 初中月考 教师福利
      添加客服微信 获取1对1服务
      微信扫描添加客服
      Baidu
      map