若您为此资料的原创作者,认为该资料内容侵犯了您的知识产权,请扫码添加我们的相关工作人员,我们尽可能的保护您的合法权益。

1/6

2/6

3/6

1/2
还剩3页未读, 继续阅读
所属成套资源:河北省2026届高三上学期12月联考试题
成套系列资料,整套一键下载
河北省2026届高三上学期12月联考历史试题(含答案)
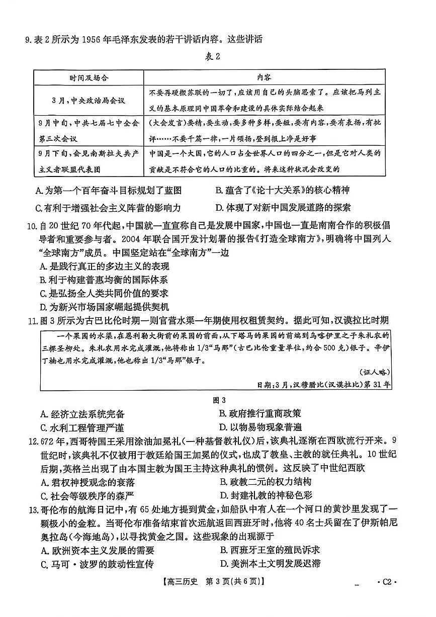
展开 这是一份河北省2026届高三上学期12月联考历史试题(含答案),文件包含河北省2026届高三上学期12月联考历史pdf、河北省2026届高三上学期12月联考历史答案pdf等2份试卷配套教学资源,其中试卷共8页, 欢迎下载使用。
相关试卷
河北省2026届高三上学期12月联考历史试题(含答案):
这是一份河北省2026届高三上学期12月联考历史试题(含答案),文件包含河北省2026届高三上学期12月联考历史pdf、河北省2026届高三上学期12月联考历史答案pdf等2份试卷配套教学资源,其中试卷共8页, 欢迎下载使用。
河北省2026届高三上学期12月联考历史试题(含答案):
这是一份河北省2026届高三上学期12月联考历史试题(含答案),文件包含河北省2026届高三上学期12月联考26-150C历史pdf、河北省2026届高三上学期12月联考26-150C历史答案pdf等2份试卷配套教学资源,其中试卷共8页, 欢迎下载使用。
河北省部分学校2025~2026学年高三上册12月份联考历史试题【附答案】:
这是一份河北省部分学校2025~2026学年高三上册12月份联考历史试题【附答案】,共14页。试卷主要包含了单选题,非选择题等内容,欢迎下载使用。
相关试卷 更多
资料下载及使用帮助
版权申诉
- 1.电子资料成功下载后不支持退换,如发现资料有内容错误问题请联系客服,如若属实,我们会补偿您的损失
- 2.压缩包下载后请先用软件解压,再使用对应软件打开;软件版本较低时请及时更新
- 3.资料下载成功后可在60天以内免费重复下载
版权申诉
免费领取教师福利 





.png)




