


江西省赣州中学2026届高三上学期12月模拟训练(二)语文试卷(含答案)
展开 这是一份江西省赣州中学2026届高三上学期12月模拟训练(二)语文试卷(含答案),共12页。试卷主要包含了现代文阅读,文言文阅读,古代诗歌阅读,名篇名句默写,语言文字运用,作文题等内容,欢迎下载使用。
一、现代文阅读
阅读下面的文字,完成下面小题。
材料一:
疫苗和疫苗接种法的基本理论和方法最早是我国发明的,并在治病实践中得到了广泛运用。对抗天花病毒的“时苗”,是北宋时期发明的,时称“痘苗”。明代发明了更为安全的“熟苗”。
在隆庆年之前,明朝暴发了一场大规模的天花瘟疫,致死率竟然高达80%以上。“嘉靖甲午年春,痘毒流行,病死者什(十)之八九。”正是这场天花的大流行,促成了熟苗种痘法的推广。明代医生在大规模接种痘苗的过程中,通过正反方面的实践,不断总结经验,发明了“熟苗”接种法。《种痘新书》记载:“种痘者八九千人,其莫救者,二三十耳。”就是说用“熟苗”接种,八九千人中不能救治的仅有二三十人。显示出这种接种技术对预防天花的安全高效。
18世纪初,预防天花的人痘接种法被引入欧洲。英国医师爱德华·金纳创造了第一个生物制品——牛痘疫苗。19世纪巴斯德制作出更加有效的现代疫苗,给人接种达到预防目的。虽然大规模的现代疫苗制剂是由西方发明普及的,但疫苗和接种疫苗最初理论和基本方法是我们祖先发明的。
中国古代人民在长期与疾病斗争的过程中,观察到有些患过传染病而康复的人,一般不再患同样的疾病,于是他们用物理方法(如捣碎、研磨)处理发病个体的组织脏器制成最原始的疫苗。早在公元4世纪初,东晋葛洪所著《肘后方》中,就有关于防治狂犬病的记载,其中“治卒猢犬凡所咬毒方”有云:“仍杀所咬犬,取脑敷之,后不复发。”杀掉咬人的狂犬,以其脑浆敷于被咬处,体现了“以毒攻毒”的思维方式。11世纪中国就有接种人痘获得成功的例子,17世纪逐渐普及。早期人痘接种,使用的都是人身上自然发出的天花的痂,人们把它叫“时苗”。由于“时苗”毒性很大,不能百分之百保证被接种者的生命安全,“苗顺者十无一死,苗凶者十之八存”。因此,后来人们又发明了“熟苗”接种之法。所谓“熟苗”指的是以接种发出来的痘作为种苗,经过“养苗”“选炼”,连续种七代后,火毒汰尽,用来给健康人种就非常安全了。《种痘新书》记载:“种痘者八九千人,其莫救者二三十耳。”法国哲学家伏尔泰这样高度赞扬人痘接种:“我听说100年来,中国人一直就有这样的习惯;这是被认为全世界最聪明、最讲礼貌的一个民族的伟大先例和榜样。”
(来自《疫苗最早起源于中国》)
材料二:
巴斯德认为传染病的微生物在特殊的培养之下可以减轻毒力,变成防病的疫苗。因此他大胆地从一位五岁狂犬病患者身上采集唾液稀释后注射到兔子体内,兔子相继发病死去。巴斯德又接着采集这些死兔的唾液稀释后继续注射到其他健康兔子体内,毫无例外这些兔子也都死掉了。如此重复试验100多次后,他打开病兔子的脑壳,提取病原菌并进行培养,稀释成不同浓度继续给兔子试验。
到将“毒性最弱的病菌液”注射于狗,这只狗在28天后恢复正常。隔一段时间后,又给这只狗注射“毒性最强的病菌液”,这只狗成功地活了下来。巴斯德推论出狂犬病病毒应该都集中于神经系统,因此他大胆地从病死的兔子身上取出一小段脊髓,悬挂在一支无菌烧瓶中,使其“干燥”。将干燥后的脊髓和蒸馏水混合注入狗的身体,狗都神奇的活了下来。这只狗的存活坚定了巴斯德疫苗研制的信念。巴斯德二百多年前发明的疫苗,为其他一系列现代疫苗的发展奠定了基础,开创了人类防治传染病的新时代。
(选自《第一支疫苗怎么诞生的》)
材料三:
但是,该怎么研究人病毒呢?科学家们有时依靠的是人的英雄主义精神。著名的美国军医沃尔特·里德招募志愿者,让他们被最近吸过黄热病患者血的蚊子叮咬,证明了黄热病是由蚊子携带的一种病毒引起的。里德的同事杰西·拉齐尔就是在1900年那次具有决定性意义的实验中感染身故的。
(来自《疫苗竞赛:人类对抗疾病的代价》梅雷迪丝·瓦德曼著,罗爽译)
1.下列对材料相关内容的理解和分析,不正确的一项是( )
A.中国古代人民能用物理方法制成最原始的疫苗,体现了中国人与疾病斗争的智慧。
B.中国人痘接种历史悠久,并发明了成功率高的“熟苗”接种法,这些得到伏尔泰赞扬。
C.巴斯德意识到病菌的存在,全程使用生物技术反复试验,并成功研制出狂犬病疫苗。
D.巴斯德的试验为后世疫苗研制奠定了基础,其疫苗制作也是采用以毒攻毒的思维方式。
2.下列选项,不适合作为论据来支撑材料一主要观点的一项是( )
A.《痘科金镜赋集解》中写道,“闻种痘法起于明朝隆庆年间(1567-1572年),宁国府平县,姓氏失考,得之异人,丹传之家,由此蔓延天下”。
B.宋代丞相王旦,因孩子均有出天花之疾,遂请人为其幼子王素种痘,种痘7日后发热,12日后结痂,这成为史料记载最早的人痘接种成功案例。
C.清代医书《御纂医宗金鉴》记载用“人痘法”接种天花疫苗,是将痂或脓汁直接作为痘苗,吹到接种者鼻孔内,出症状略轻的痘,从而获得免疫力。
D.英国的医师爱德华·金纳通过用牛痘豆浆或痘痂接种儿童,预防天花,从而创造出来了第一个生物制品——牛痘疫苗。
3.根据材料内容,下列说法不正确的一项是( )
A.葛洪关于防治狂犬病的记载,体现了“以毒攻毒”的思维方式,可以证明原始疫苗是物理方法制成。
B.因为“时苗”毒性大,会威胁被接种者的生命安全,中国古代人民又发明了“熟苗”接种之法。
C.巴斯德开创了人类防治传染病的新时代,他发明的疫苗为其他一系列现代疫苗的发展奠定了基础。
D.里德招募志愿者参加的实验,虽然证明了黄热病是由蚊子携带的一种病毒引起的,但导致同事被志愿者感染死亡。
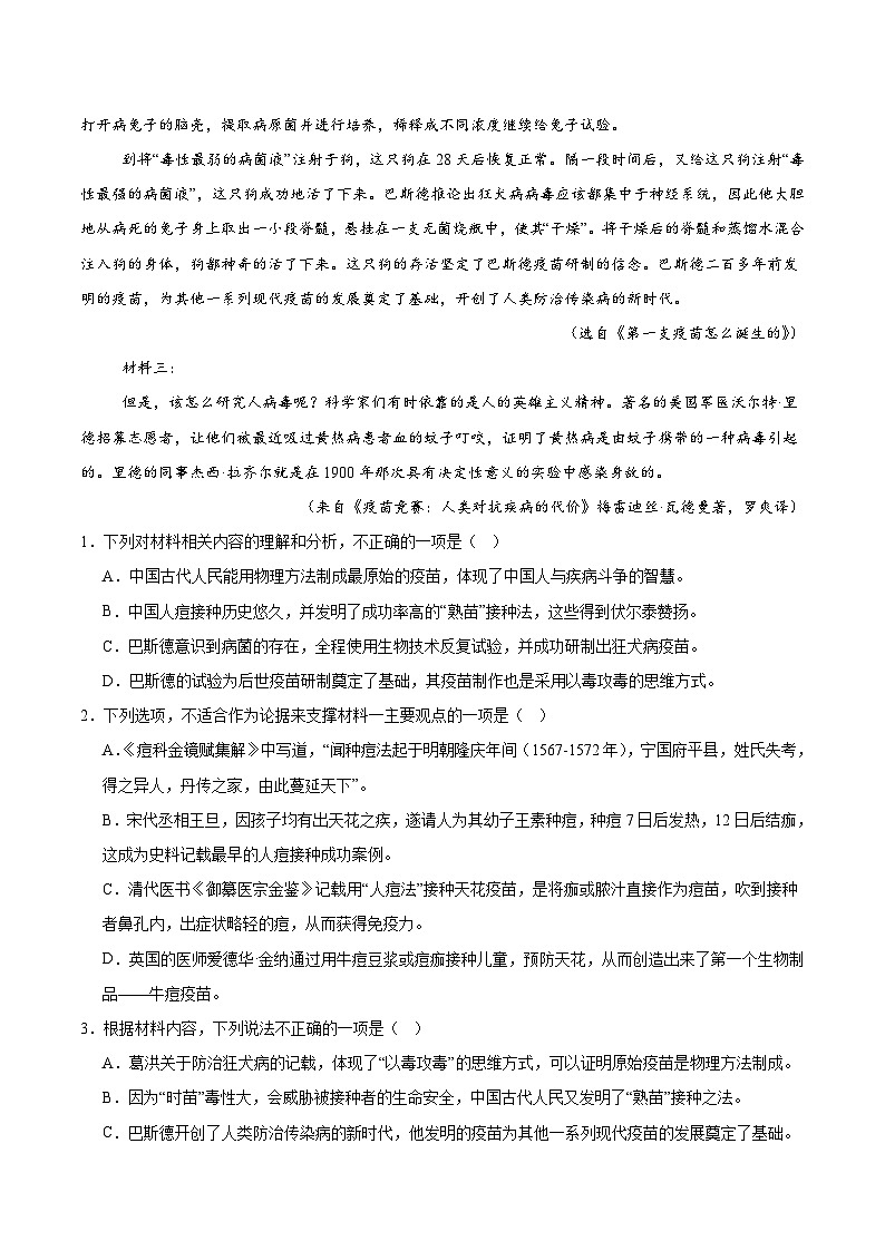
4.根据材料内容,下列选项对下面这幅图表的解读不恰当的一项是( )
A.熟苗接种非常安全,接种后不良反应比例很低。
B.采用时苗法接种人体,毒性大,安全性低。
C.通过“选炼”自然发出的痂,可以制成“熟苗”。
D.无论时苗还是熟苗,对天花病毒都能起到防护作用。
5.人类对抗疾病发明疫苗成功的原因有哪些?请结合上面三则材料简要概括。
阅读下面的文字,完成各题。
文本一:
套不住的手
赵树理
白云岗公社大磨岭大队有个教练组,是高级社时期就成立了的,任务是教初参加农业生产的人们学技术。两个做活质量最高的老农民当教师,又选了两个教师——陈秉正和王新春,陈秉正兼任组长,王新春兼任副组长。
组长陈秉正已经是七十六岁的老人了,但闲不住。他在教练组里教人做活,不但要求规格,而且首先要教架式。他先做榜样,让徒弟们在一边跟着看。他一边做一边讲,往往要重复讲十几遍,然后才让大家动手他跟着看。因为规律太多,徒弟们记着这样忘了那样,有时腰太直了,有时候步子乱了,有时候下锄没有计划……陈秉正老人不住口地提醒着这一个,招呼着那一个,也往往随时打断他们的工作重新示范。
徒弟们练架式练得累了,老组长陈秉正便和他们休息一阵子,也招呼相隔八九段梯田下边的沟岸上的副组长王新春。陈秉正一见王新春就伸出手来和他握手,王新春却常是缩回手去躲开。王新春比陈秉正小十来岁,和陈很友好,就是怕和他握手,因为一被他握住像被钳子夹住那样疼。
有一次干活时候,陈秉正用两只手在身边左右的土里抓了一阵,不知道是些什么树皮皮、禾根根抓了两大把。一个新参加学习的中学生看了说:“这个办法倒不错!”说着自己就也去抓。陈老人说:“慢慢慢!你可不要抓!”可是这一拦拦得慢了点,那个学生的中指已经被什么东西刺破了,马上缩回手去。王新春说:“你这孩子!你是什么手,他是什么手?他的手跟铁耙一样,什么棘针蒺藜都刺不破它!”那个学生,一边揉着自己的中指,一边看着陈老人的手,只见那两只手确实和一般人的手不同;手掌好像四方的,指头粗而短,而且每一根指头都展不直,里外都是茧皮,圆圆的指头肚儿都像半个蚕茧上安了个指甲,整个看来真像用树枝做成的小耙子。王新春对周围的青年人说:“没有那两只手,咱们现在种的这块地恐怕还是荒坡哩!这些地都是他老哥和咱们现在的大队长父子俩一攫头一攫头剜开、一条堰一条堰垒起来的。”
一次,有个年轻人练架势练得不耐烦了,说:“怨不得我们学不会,谁让我们没有长那样一双手哩!”陈秉正一本正经地说:“是叫你们学成我这手,不是叫你们长成我这手!不是开山,我这手也长不成这样;不过上辈人把山都开了,以后又要机械化了,你们的手也用不着再长成这样了!”
陈老人虽然不希望别人的手长成那样,可是他对他自己已经长成那样的一双手,仍然觉着是足以自豪的。土改以后,陈秉正老汉家里的收入也丰裕起来了。儿孙们为了保护老人那双劳苦功高的手,给他买了一双毛线手套,他接过来一看说:“这双手可还没有享过这个福!”向手上试着套了一套,巴掌不够宽,指头也太细、太长,勉强套上去,把巴掌那一部分撑成方的了,指头的部分下半截都撑粗了一点,上半截却都还有个空尖儿。儿子陈满红说:“慢慢用着就合适了!”老人戴好了握了握、伸了伸说:“还好!”说罢,脱下来交给满红媳妇说:“暂且给我放过去吧!”儿媳妇也说:“爹!你就带上走吧!到地里手不冷?”老人说:“戴上它搬石头不利落!”说着就放下走了。
以后别的活儿又陆续接上来——铡干草、出羊圈、窖萝卜、捶玉米……哪一种活儿也不好戴着手套做,老人也就忘了自己还有一双手套。
一天,白云岗有个物资交流会。满红媳妇劝老人说:“现在这些杂活计又不用您教多少技术,您还是休息一天去逛逛吧!”老人答应了。老人换了一件新棉袄,用新腰带束住腰。满红媳妇说:“这回可带上您的手套吧!”说着把手套给他拿出来,他带上走了。
他走到白云岗,逛了半条街,刚走过公社门口,看见山货部新运来一车桑杈,售货员忙着正往车下搬。这东西在这地方已经二年不见了,不论哪个队原有的都不够用。他以为机会不可错过。转眼工夫,就来了十来个人,每人拿着一柄看;见买杈的越来越多,他把手套卸下来往怀里一装,胡乱抢到手五柄,其余的就叫别人拿完了。他付了钱,把杈捆起来扛上,就返回原路走出白云岗村。一出了村,他觉人也不挤了、路也宽敞了,这才伸手到怀里摸他的手套。他摸了半天只有一只;放下篮子和桑杈,解开腰带抖搜了一下,也仍然不见那一只。他知道一定是丢在山货部里了。他想:“丢就丢了吧!拿上它也没有多少戴它的时候!”可是走了不几步,就又想到“孩子们好心好意给买上了,丢了连找也不找一趟,未免对不起他们”,这才又扭回头来重新返回白云岗物资交流大会上的山货部来。幸而售货员早已给他拾起来放在账桌上,见他来找就还了他。
隔了好久,陈秉正老人又被评选为本年的劳动模范,要到县里去出席劳模大会。他除换上新棉袄和新腰带外,又把他的手套带上。
会议一共开三天半,老人又是听报告、又是准备发言,和大家一样忙个不了,直到第四天上午听罢了县委的总结报告,才算了结了一宗事。下午吃过午饭,人们差不多都想上街逛逛,老人束上腰带,戴上手套,也走出了房间。他住的招待所因为刚刚装修完,院子还来不及清理。院里有两截剩余木料碍着路,他总觉着不太顺当。他想:“把它转过一边不就好走了吗?”他把手套卸下来放在阶台上,就来动手转木料。等到把院子都清理完了,才发现手套又丢了。“算了,不找它了!这手套对我也没多大用处!”老人干脆放弃了。后来还是招待所的员工帮他找到,洗干净还给了他。
第二天他回到家,换过衣服之后便把手套还给儿媳妇说:“这副手套还给你们吧!我这双手是戴不住手套的!”
文本二:
我也曾写过一些篇小说,都不怎么出色。每逢读到赵树理同志的小说,我总得到一些启发,学到一些窍门儿。最近,看到他的一篇新作——《套不住的手》,满心欢喜,情不自禁地想写出点个人的体会。
作品文字极为朴素严整,相当细致地描写了不少农村劳动的经验,这些经验非久住农村而又热爱耕作的人不会写出。不过,假若不拿一双手套贯串起来,恐怕就显着琐碎一些。这双手套把零散的事情连缀起来,有起有落,颇为巧妙。事情本来不相干,而设法用一条线穿上,就显出些艺术的手段。我看得出:树理同志知道多少关于老农陈秉正的事,假若他高兴,他可以写一大本《老农陈秉正传》。可是,他只由手套写到老人的手。有了这双手,我们也就看见陈老人的最可爱的性格与品质。这也就够了,既不需要手套,也无须写一本传记。不过是一双手啊,可是创造世界的不是别的,而的的确确是仗着这么一双手。这篇作品不是小题大作,而是大题小作,篇幅不长,而意义很大。
(摘编自老舍《读〈套不住的手〉》,有删改)
6.下列对材料一相关内容和艺术特色的分析鉴赏,不正确的一项是( )
A.小说通过对一个饱经沧桑老农民手的真切描绘,刻画出一位农业生产技术、思想觉悟都很高的农民形象。
B.小说的语言既质朴平易又生动幽默,如“真像用树枝做成的小耙子”,口语化很明显,达到了通俗化和艺术化高度统一。
C.小说情节可分为两个部分,先集中刻画陈秉正“手”的故事,再集中讲述“手套”的故事,后者是对前者的延伸。
D.小说在激烈的矛盾冲突中塑造陈秉正的性格特征。从“陈秉正的手与众不同”到“手套不住”的一串儿故事中,把陈秉正的性格表现得十分鲜明。
7.下列与文本有关的说法,不正确的一项是( )
A.《套不住的手》注重故事的连贯性,强调环环相扣,层层推进,适应广大农民的欣赏习惯。
B.《套不住的手》手“套不住”的原因有很多,例如活多,无论是陈秉正买桑杈,还是清理剩余木料,哪一种活儿都不好戴着手套做。
C.老舍认为,作品抓住了人物的典型特征,对陈秉正老人的手进行特写,以小见大,比《老农陈秉正传》的艺术效果要好。
D.赵树理在创作上特别注重从农村生活和劳作中选取题材,具有独特的艺术韵味,体现了他一贯的写作风格。
8.赵树理是如何刻画陈秉正这一人物形象的?请结合材料简要分析。
9.老舍读赵树理的小说,总能“学到一些窍门儿”。结合材料一,分析作者在谋篇布局上的“窍门儿”。
二、文言文阅读
阅读下面的文言文,完成下面小题。
子路曰:“不能勤苦,不能恬贫穷,不能轻死亡;而曰我能行义,吾不信也。”昔者申包胥立于秦庭,七日七夜,哭不绝声,遂以存楚。不能勤苦,安能行此!曾子布衣缊袍未得完糟糠之食藜藿之羹未得饱义不合则辞上卿不恬贫穷安能行此比干将死而谏逾忠,伯夷叔齐饿死于首阳山而志逾彰,不轻死亡,安能行此!故夫士欲立义行道,毋论难易而后能行之;立身著名,无顾利害而后能成之。
楚伐陈,陈西门燔,因使其降民修之,孔子过之,不轼,子路曰:“礼过三人则下车,过二人则轼;今陈修门者人数众矣,夫子何为不轼?”孔子曰:“丘闻之,国亡而不知,不智;知而不争,不忠;忠而不死,不廉;今陈修门者不行一于此,丘故不为轼也。”
曾子衣弊衣以耕,鲁君使人往致邑焉,曰:“请以此修衣。”曾子不受,反复往,又不受,使者曰:“先生非求于人,人则献之,奚为不受?”曾子曰:“臣闻之,‘受人者畏人;予人者骄人。’纵子有赐,不我骄也,我能勿畏乎?”终不受。孔子闻之曰:“参之言足以全其节也。”
楚平王使奋扬杀太子建,未至而遣之,太子奔宋,王召奋扬,使城父人执之以至,王曰:“言出于予口,入于尔耳,谁告建也?”对曰:“臣告之,王初命臣曰:‘事建如事余’,臣不佞,不能贰也;奉初以还,故遣之,已而悔之,亦无及也。”王曰:“而敢来,何也?”对曰:“使而失命,召而不来,是重过也,逃无所入。”王乃赦之。
晋灵公暴,赵宣子骤谏,灵公患之,使鉏之弥贼之;鉏之弥晨往,则寝门辟矣,宣子盛服将朝,尚早,坐而假寝。之弥退,叹而言曰:“不忘恭敬,民之主也。贼民之主不忠;弃君之命不信。有一于此,不如死也。”遂触槐而死。
(节选自《说苑•立节》)
10.下列对文中画波浪线部分的断句,正确的一项( )
A.曾子布衣缊袍/未得完糟糠之食/藜藿之羹未得饱/义不合则辞/上卿不恬贫穷/安能行此/
B.曾子布衣缊袍未得完/糟糠之食/藜藿之羹未得饱/义不合则辞上卿/不恬贫穷/安能行此/
C.曾子布衣缊袍/未得完糟糠之食/藜藿之羹未得饱/义不合则辞上卿/不恬贫穷/安能行此/
D.曾子布衣缊袍未得完/糟糠之食/藜藿之羹未得饱/义不合则辞/上卿不恬贫穷/安能行此/
11.下列对文中加点的词语及相关内容的解说,不正确的一项是( )
A.“伯夷叔齐饿死于首阳山而志逾彰”与“声非加疾也,而闻者彰”(《劝学》)两句中的“彰”字含义相同。
B.“孔子过之,不轼”与“登轼而望之”(《曹刿论战》)两句中的“轼”字含义相同。
C.“忠而不死,不廉”与“其志洁,其行廉”(《屈原列传》)两句中的“廉”字含义相同。
D.“臣不佞,不能贰也”与“且贰于楚也”(《烛之武退秦师》)两句中的“贰”字含义相同。
12.下列对原文有关内容的概述,不正确的一项是( )
A.楚陈之战后,孔子经过陈国,看到陈国降民在修城门,认为他们不智、不忠、不廉,从心里鄙视他们,所以不肯按照礼仪致敬。
B.曾子穿着破旧的衣服耕作,鲁国国君派人前去送给他采邑,并劝他接受,曾子不接受,并表达了自己的态度,孔子对此表示赞扬。
C.奋扬接受楚平王的派谴去刺杀太子,他遵循楚平王当初“事建如事余”的命令放走了太子。平王责怪他,后悔也来不及了。
D.上朝时间还早的时候,赵宣子就把朝服穿好了,鉏之弥被他恭敬的态度感动,认为杀他是不忠的,又不愿失信于晋灵公,最终自杀。
13.把文中划横线的句子翻译成现代汉语。
(1)臣闻之,‘受人者畏人;予人者骄人。’纵子有赐,不我骄也,我能勿畏乎?
(2)晋灵公暴,赵宣子骤谏,灵公患之,使鉏之弥贼之。
14.文中哪些例子可以证明子路“不能轻死亡,而曰我能行义,吾不信也”的观点?
三、古代诗歌阅读
15.阅读下面一首诗歌,完成题目。
渔家傲
王安石
平岸小桥千嶂抱,柔蓝一水萦花草。茅屋数间窗窈窕。尘不到,时时自有春风扫。
午枕觉来闻语鸟,欹眠似听朝鸡早。忽忆故人今总老。贪梦好,茫然忘了邯郸道。下列对诗歌的理解和赏析,不正确的两项是( )
A.词的前两句描绘了山间清幽美丽的图景,“柔蓝”极言水色清碧,“萦花草”烘托了烂漫春光。
B.上阕“茅屋数间窗窈窕”交代了词人住所环境,“茅屋”“窗窈窕”暗示了词人晚年生活的窘迫潦倒。
C.“欹眠似听朝鸡早”写诗人由“鸟语”联想到当年从政早朝听到的“鸡鸣”,不禁悲从中生,表达了往事不堪回首的无奈之情。
D.“忽忆故人今总老”一句表面上感慨故人已老,实际上是伤己,感叹自己不再年轻。
E.全词以景起,以情结,情景之间由茅屋午梦加以沟通,使上下片写景与抒情之间不觉截然有分界。
四、名篇名句默写
16.补写出下列句子中的空缺部分。
(1)《孟子·生于忧患,死于安乐》写到很多承担重任的名人都曾经历过磨难,如“ ”写傅说,“ ”写管仲。
(2)古典诗词常写到杜鹃鸟鸣声悲切,如白居易《琵琶行》中“ ”一句,李白《蜀道难》中“ ”一句。
(3)苏轼《赤壁赋》中,作者认为,从事物易变的角度去观察,得到的结果是“ ”;从事物不变的角度去观察,得到的结果是“ ”。
五、语言文字运用
17.下列各句没有语病的一项是 ( )
A.球市是衡量一个俱乐部成功与否的重要标准。今年中超球市极其低迷,但鲁能泰山主场却一直保持场均两万人的上座率。
B.他们对每位选手的语言表现、诗歌内容和思想内涵详加点评,不仅在广大电视观众中普及和推广了阿拉伯诗歌文化,也保证了比赛评判的质量。
C.在社会竞争和生活压力不断增大的今天,将大众化的文艺作品仅仅看作学习工作之余的消遣、休闲,通过娱乐来获得休息,逐渐成为一种主流的生活方式。
D.由于过量使用及回收处理不到位等原因,使塑料购物袋已经成为“白色污染”的主要来源,也造成了严重的能源资源浪费。
六、作文题
18.阅读下面的材料,完成下面小题。
1910年,伍连德医生指挥扑灭了在我国东北爆发的“肺鼠疫”;2003年,我们经历了“非典”,也记住了一个名字——钟南山。2020年,在“新型冠状病毒肺炎”疫情防控这场没有硝烟的战争中,我们看到了更多的英雄,同时也看到了比病魔更可怕的“魔”。经历过这场疫情的我们,有着不一样的感受。有人说:“我想考医科大学,将来做一名医生。”有人说:“生命如此脆弱,生命又如此坚韧。”也有人说:“疫情过后,我们要走的路还很远。”
冰心先生曾说过:“生活给你什么都是财富。”经历过这场疫情的你,又有怎样的思考和感悟呢?
请结合材料内容,面向本校(统称“火神山中学”)同学写一篇演讲稿,写出你对这次疫情的思考,并提出希望与建议。要求:自拟标题,自选角度,确定立意;不要套作,不得抄袭;不得泄露个人信息;不少于800字。
(1)(2021新编)找出材料中的写作指令,按提示填空。
任务指令:
身份指令:
内容指令:
文体指令:
(2)(2021新编)请以你所了解的相关事件,用正反对比的手法,论述“我们看到了更多的英雄,同时也看到了比病魔更可怕的‘魔’”。
参考答案
1.C 2.D 3.D 4.C 5.①创新精神和实践探索;
②无惧失败反复实验的坚持精神;
③为对抗疾病勇于献身的英雄主义。
6.D 7.C 8.①外貌描写:细致地对陈秉正老人的手进行特写,突出他勤劳纯朴、热爱劳动的形象。
②语言描写:陈秉正对年轻人语重心长的教育,刚拿到手套时感慨“这双手可还没有享过这个福!”最后表示自己“我这双手是戴不住手套的!”
③心理描写:看到新运来的桑杈第一时间想到集体的事情,手套第一次丢了想到“孩子们好心好意给买上了,丢了连找也不找一趟,未免对不起他们”,体现了他为集体和他人着想的特点。
④侧面衬托:副组长王新春对陈秉正辛勤劳作的介绍和年轻人劳动时的抱怨和不理解,突出表现了陈老汉的严肃、认真、一丝不苟的劳动态度以及他热爱劳动、助人为乐的高尚品德。 9.①设置悬念。标题“套不住的手”,设置悬念,让读者对这双手产生“为何套不住”的思考,引发了读者的阅读兴趣。
②情节一波三折。文章以“手”为线索展开,两次戴手套,两次丢手套的零散事情连缀起来,有起有落,颇为巧妙。
③伏笔照应。文章开篇交代陈秉正虽是七十六岁的老人,但身体特别强健,连王新春都怕和他握手,最后交代他的手都是自己从小的劳作,塑造了一位勤劳朴实的劳动人民形象。
④结尾突转。陈秉正老人最后把手套还给儿媳妇,并表示“我这双手是戴不住手套的!”结局出人意料,又在情理之中,塑造了一个平凡而崇高的劳动者形象。
10.B 11.B 12.C 13.(1)我听说:接受别人东西的人会畏惧送东西给他的人,赠与别人东西的人会傲视接受他赠与的人;即使国君有所赏赐,而不傲视我,但是我能不畏惧吗?
(2)晋灵公暴虐,赵宣子屡次进言规劝,灵公厌恨他,派鉏之弥去杀害他。 14.①比干在快被处死时,规劝纣王更加忠恳;
②伯夷、叔齐饿死在首阳山,但志向更加明显;
③鉏之弥刺杀赵宣子时不愿不忠不信,选择自杀;
④奋扬遵循道义,不怕国君责难放走太子建并勇于回去复命;
⑤孔子认为陈降民国亡而不智、不忠、不廉,不能行义,因而看不上他们。
参考译文:
子路说:“不能甘愿勤苦,不能安于贫穷,不能轻视死亡,却说自己能行仁义,我不敢相信。”从前,楚国的申包胥站在秦国的朝廷上,七天七夜,痛哭不绝,于是保住了楚国。不能甘愿勤苦,怎么能做到这样子?曾子粗布衣裳都穿不上,糟糠做的饭、藜藿做的菜都吃不饱,如果和他的道义不合即使上卿之官也不接受。不能安于贫穷,怎么能做到这样子?比干都要被处死了,而劝谏纣王更加忠诚,伯夷、叔齐饿死在首阳山上,志向更加昭彰。不能轻视死亡,怎么能做到这样子?所以说士人想要树立原则、推行道义,要不论艰难或容易,然后才能实行它;立身于世显露名声,要不顾及利害,然后才能成功。
楚国讨伐陈国,陈国的西城门被战火烧了,然后楚人就让投降百姓修葺城墙,孔子经过这里,没有凭轼致敬,子路就说:“礼法说从三个人边经过就要下车,经过两个人就要凭轼致敬;现在陈国修城门的人这么多,老师怎么不凭轼致敬?”孔子说:“我听说,国家灭亡却不知道这是没有智慧的;知道了却没有去争取,这是不忠诚;忠诚了却没有去殉国而死,这是没有节操;现在陈国修门的人没这么做到此种地步,所以我不凭轼致敬。”
曾子穿着破旧的衣服从事耕作,鲁国国君派人前去送给他采邑,说:“请用这来置备衣物。”曾子不接受。那人回去,又再送来,曾子还是不接受。使者说:“这又不是先生你向人要求的,是别人献给你的,你为什么不接受?”曾子说:“我听说:接受别人东西的人会畏惧送东西给他的人,赠与别人东西的人会傲视接受他赠与的人;即使国君有所赏赐,而不傲视我,但是我能不畏惧吗?”最终还是不接受。孔子知道了这件事,就说:“曾参的话,是足以保全他的节操的。”
楚平王派奋扬去杀太子建,他还没有去就把消息告诉了太子建,太子就跑到宋国去。楚平王召回奋扬,叫城父那里的人把他抓了送来,平王说:“话从我嘴里说出去,你耳朵听到,是哪一个告诉太子建?”奋扬说:“是我告诉的,您当初交代我:‘伺候建要像伺候我一样。’我并不聪明,对人没有贰心;自接到你要杀他的命令以后,就派人告诉他,后来懊悔也来不及了。”平王说:“那你为什么还敢回来?”奋扬说:“你派我做使者,我没有完成任务,你召我再不来,是罪过加罪过,我无地可逃。”楚平王听了就把他放了。
晋灵公暴虐无道,赵盾多次劝谏,以致灵公很讨厌他,于是派力士鉏之弥去暗杀赵盾。清晨鉏之弥前往赵府,看见卧室的门已经开了,赵盾把朝服穿得端端正正,正准备上朝,因为时间还早,坐在那里闭目养神。鉏之弥立刻退了出来,感叹地说:“不忘恭敬的人,是国家的栋梁。杀害国家的栋梁,就是不忠;接受了国君的命令而不执行,就是失信。要蒙受不忠、不信两个罪名中的一个,还不如自己死了好。”就一头撞死在院子里的槐树上。
15.BC
16. 傅说举于版筑之间 管夷吾举于士 杜鹃啼血猿哀鸣 又闻子规啼夜月 则天地曾不能以一瞬 则物与我皆无尽也
默写的时候要注意如下词语:“版”“夷吾”“猿”“哀”“瞬”。
17.A
18.(1)任务指令:根据给定的情境和身份完成写作。
身份指令:火神山中学学生。
内容指令:写出对疫情的思考,提出希望与建议。
文体指令:演讲稿。
(2)(示例)2020年的春节,注定不同寻常,“新型冠状病毒肺炎”疫情的发展牵动着每个人的心。在这场没有硝烟的战争中,全国人民众志成城、踊跃参与,涌现出一大批可歌可泣的先进典型和感人事迹。不计报酬、不论生死,主动请缨,投入抗疫一线的医护人员;无偿为疫区筹集转运物资,哪里需要哪里顶上的志愿者;日夜施工建设医院,拿到工资却全部拿来买牛奶捐给医院的建筑工人;匿名捐款表达心意的环卫工大爷……无数知名和无名的英雄,感动着我们。
然而同时,我们也看到了比病魔更可怕的“魔”。那些造谣、传谣,制造恐慌情绪的人;那些趁机哄抬物价、扰乱市场秩序的人;那些隐瞒接触史、旅居史造成大面积感染的人……有时候,可怕的不是病魔,而是人心之“魔”。“夫人心之动,一则因利,二则因情。于一人私利、私情之外,更有国家民族的大利大情”,只有摒弃“私利”“私情”,心怀国家民族的“大利大情”,才能万众一心,共克时艰。天花接种疫苗
毒性程度
接种方式
接种结果
自然发出的痂接种接种发出的痘接种
大↓
小
时苗熟苗
苗顺者十无一死,苗凶者十之八存。
种痘者八九千人,
其莫救者二三十耳。
相关试卷 更多
- 1.电子资料成功下载后不支持退换,如发现资料有内容错误问题请联系客服,如若属实,我们会补偿您的损失
- 2.压缩包下载后请先用软件解压,再使用对应软件打开;软件版本较低时请及时更新
- 3.资料下载成功后可在60天以内免费重复下载
免费领取教师福利 







