


所属成套资源:辽宁省锦州市省重点高中2025-2026学年高二上学期期中考试各学科试题及答案
辽宁省锦州市省重点高中2025-2026学年高二上学期期中考试生物试题(Word版附答案)
展开 这是一份辽宁省锦州市省重点高中2025-2026学年高二上学期期中考试生物试题(Word版附答案),共10页。试卷主要包含了单选题,多选题,解答题等内容,欢迎下载使用。
一、单选题
1.医生通常会采用抽血化验的形式判断某人是否患有某些疾病。下列物质中不应该在血浆中被检查到的是( )
A.抗体B.性激素C.血红蛋白D.乳酸
2.血浆、组织液和淋巴液通过动态的有机联系,共同组成了人体的内环境。下列关于淋巴液及其生成的叙述,错误的是( )
A.淋巴液主要来源于组织液,其中含量最多的成分是水
B.淋巴液中含有大量的淋巴细胞等,可以协助机体抵御疾病
C.淋巴液在淋巴管中流动,经过淋巴器官,并最终汇入血浆
D.淋巴管堵塞会使大量淋巴液流向组织液,从而引发组织水肿
3.端午节,南方很多地方会组织传统龙舟赛。比赛中擂鼓,划桨、水上漂移,每个动作的顺利完成都离不开队员们精准地配合。下列叙述错误的是( )
A.队员接收到鼓声的节点后受大脑支配来完成各种动作
B.划桨动作的完成离不开中枢神经系统脊髓的调控
C.冲刺阶段位于小脑的呼吸中枢调控队员们的呼吸,增加供氧
D.位于小脑的平衡中枢让队员们能协调肢体的运动
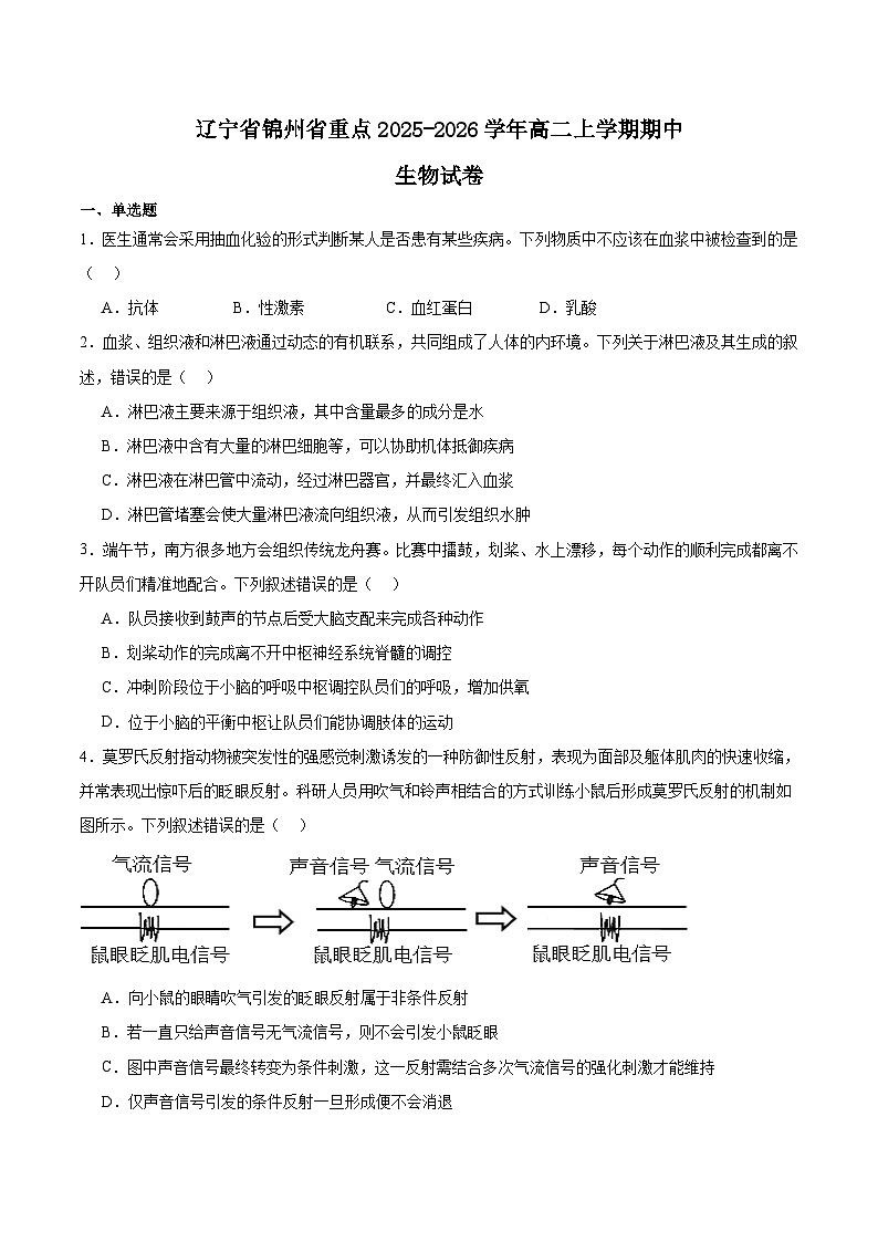
4.莫罗氏反射指动物被突发性的强感觉刺激诱发的一种防御性反射,表现为面部及躯体肌肉的快速收缩,并常表现出惊吓后的眨眼反射。科研人员用吹气和铃声相结合的方式训练小鼠后形成莫罗氏反射的机制如图所示。下列叙述错误的是( )
A.向小鼠的眼睛吹气引发的眨眼反射属于非条件反射
B.若一直只给声音信号无气流信号,则不会引发小鼠眨眼
C.图中声音信号最终转变为条件刺激,这一反射需结合多次气流信号的强化刺激才能维持
D.仅声音信号引发的条件反射一旦形成便不会消退
5.可卡因对中枢神经系统有高度毒性,可刺激大脑皮层,使其产生视、听、触等幻觉,滥用该药物会造成机体急性中毒,表现为极度激动、不安、精神异常、视物不清、四肢震颤等行为,严重者可诱发心律紊乱、全身抽搐、呼吸衰竭而致死。如图为可卡因导致人体多巴胺作用途径异常示意图,①~③表示相关的结构或物质。下列相关叙述错误的是( )
A.多巴胺合成后储存在①突触小泡中
B.多巴胺转运载体的存在使突触后膜不会持续性兴奋
C.可卡因可与多巴胺竞争性结合突触后膜上的③
D.长期滥用可卡因会导致突触后膜上的③数量减少
6.研究表明,神经胶质细胞中的T蛋白与动物的学习记忆能力相关。用一定技术敲除小鼠神经胶质细胞中的T蛋白基因,发现小鼠海马区的突触数量显著降低,学习和记忆能力降低。下列叙述错误的是( )
A.神经胶质细胞数量较多,对神经元起辅助作用
B.小鼠的学习和记忆能力与新突触的建立无关
C.小鼠的学习和记忆能力涉及到T蛋白的合成
D.T蛋白基因敲除的小鼠可能不会出现躯体运动障碍
7.如图表示人体内某细胞生命活动调节的模式图,①通过作用于细胞膜表面的受体最终调节细胞A释放②或调节细胞A进行相应的代谢反应。下列叙述正确的是( )
A.如图所示的生命活动调节过程仅可代表体液调节
B.若细胞A代表个体的生殖细胞,则①可以是性激素
C.若细胞A代表肾上腺髓质细胞,则①一定为促肾上腺素
D.若细胞A为胰岛细胞,则①可以是血糖或神经递质
8.各种激素的化学结构不同,生理作用各异,但它们的作用方式却有着一些共同的特性。下列有关激素调节特点的叙述,正确的是( )
A.激素通过与靶细胞膜上的特异性受体相互识别发挥作用
B.激素可通过降低细胞内某些反应所需的能量引起靶细胞发生一系列的代谢变化
C.激素分泌后都需经由导管汇聚到血管中再运输至全身各处
D.同一激素的靶细胞或靶器官可能不同,不同激素作用的靶细胞或靶器官可能相同
9.人体生命活动往往受到神经和体液的共同调节;这样有利于人体对复杂环境作出反应和维持机体内各种机能间的协调统一。下列有关神经调节和体液调节的叙述,正确的是( )
A.体液调节中信息分子的运输需要内环境参与,神经调节过程不需要
B.有些低等动物体内生命活动的调节只有体液调节一种方式
C.大部分内分泌腺的激素分泌不受神经系统的调控
D.与神经调节相比,体液调节迅速而准确
10.“健康中国,万步有约”是在全国推广的健走活动,旨在传递健康生活理念。初次参与健走运动的人们,运动过程中会出现呼吸急促、汗液分泌增加等症状。下列叙述正确的是( )
A.与运动时相比,安静状态下机体热量主要通过骨骼肌产生
B.运动时体温升高到37.8℃后稳定是因为机体产热量大于散热量
C.运动时面色红润,与皮肤血管舒张,血流量增多有关
D.运动时机体大量出汗,肾上腺髓质分泌的醛固酮增加
11.肺炎支原体(MP)是原核生物,其细胞无细胞壁,形态易发生变化,是引发肺炎的病原体之一,MP进入呼吸道后会粘附、侵入上皮细胞,并释放多种毒素,引起宿主细胞损伤。下列叙述错误的是( )
A.在MP进入呼吸道之前,皮肤、黏膜会清除部分MP
B.巨噬细胞参与的MP清除过程属于非特异性免疫
C.机体对MP的抵御过程是免疫系统最基本的功能
D.机体对损伤的细胞清除过程体现了免疫自稳功能
12.过敏性鼻炎是一种儿童常见病,其发生与鼻黏膜分泌的P物质有关,机制如图所示。下列叙述正确的是( )
A.P物质引起鼻黏膜毛细血管扩张导致组织液减少
B.过敏原初次刺激特异性个体不会发生免疫反应
C.找出并避免接触过敏原是预防过敏性鼻炎的主要措施
D.过敏原被浆细胞表面受体识别后可刺激其分泌IgE抗体
13.免疫学在临床上得到广泛的应用。下列关于免疫学应用的叙述,正确的是( )
A.在接种了流感疫苗后,可能会有轻微发热或其他症状
B.某白血病患者与其父亲的骨髓配型成功,故移植后不会发生免疫排斥反应
C.治疗艾滋病可对患者接种HIV疫苗,并注射多种抗病毒药物进行辅助治疗
D.可采用免疫增强疗法对系统性红斑狼疮患者进行保守性治疗
14.1926年,荷兰科学家温特用燕麦胚芽鞘和琼脂块为实验材料,进行了如图所示的实验。下列叙述正确的是( )
A.该实验要将切下的胚芽鞘尖端置于琼脂块上放置一段时间
B.该实验将琼脂块分别置于a和b的同一侧后进行黑暗处理
C.图中胚芽鞘a会直立生长,胚芽鞘b会向右弯曲生长
D.温特实验证明胚芽鞘尖端的生长素能够进行极性运输
15.植物细胞中的叶绿素主要吸收红光和蓝紫光。大豆和玉米间作模式耕作中,间作密度过大对大豆有明显的遮阴现象,会引起大豆出现茎节和叶柄伸长速度加快,抑制茎产生分支,形成顶端优势等现象。研究其原因发现,遮阴会改变红光与远红光的比值,激活光敏色素从而促进赤霉素和生长素的合成。下列分析错误的是( )
A.光敏色素是一种色素—蛋白复合体,主要吸收红光和远红光
B.玉米的遮阴作用会导致红光与远红光的比值增加
C.大豆茎产生分支减少,出现顶端优势是因为遮阴导致大豆体内生长素合成增加
D.大豆体内生长素和赤霉素合成增加能够使大豆茎节和叶柄伸长速度加快
16.缺氧条件下,脑部毛细血管通透性增加,组织液增加,形成脑水肿;同时细胞膜钠泵功能障碍,导致细胞内Na+堆积,继而水分聚集形成脑细胞肿胀。下列相关叙述正确的是( )
A.缺氧条件下,脑部神经细胞中氧气浓度高于组织液
B.形成脑水肿时,神经细胞中的水分将向血浆中扩散
C.血管壁细胞和神经细胞都参与了内环境的形成和维持
D.脑部缺氧引起脑水肿时,重要的治疗措施是输入纯氧
二、多选题
17.正常情况下,神经纤维上某一点受到刺激后电位变化记录如图甲;在实验装置中加入河豚毒素后,给予该部位同种强度的刺激,结果电位变化如图乙。下列有关叙述错误的是( )
A.降低培养液中钾离子浓度会使图甲中A点的电位降低
B.图甲中刺激后神经细胞膜对钠离子的通透性发生改变
C.只要对神经纤维进行刺激就可以引起图甲所示的电位变化
D.图乙不能形成动作电位可能是河豚毒素抑制了钾离子外流
18.在人和高等动物体内多种激素的调节过程需要经过“下丘脑—垂体—内分泌腺轴”进行,如图所示。下列相关叙述错误的是( )
A.若某人的下丘脑功能衰退,则激素①的含量低于正常值
B.若激素②是促肾上腺皮质激素,则激素③可能是肾上腺素
C.垂体联系下丘脑和内分泌腺,是内分泌调节的枢纽
D.激素③的分泌体现了激素的分级调节,若其分泌过多,会抑制下丘脑和垂体分泌相应激素
19.登革热病毒和寨卡病毒结构相似,为探究登革热病毒抗体是否可以特异性结合寨卡病毒,科研人员进行了相关实验,结果如图甲、乙所示。下列叙述正确的是( )
A.设置b、d两组是为了排除血清中其他抗体对实验结果的干扰
B.a组曲线说明康复者血清中的登革热病毒抗体能与寨卡病毒结合并发挥免疫作用
C.血清稀释度足够高时单位体积血清中可能不含登革热病毒抗体导致反应强度几乎为0
D.该实验还可证明寨卡病毒抗体也能与登革热病毒结合并发挥免疫作用
20.“锦江近西烟水绿,新雨山头荔枝熟。”新鲜荔枝果肉味甜多汁,但不耐储藏。如图,科研人员探究了用保鲜剂1-MCP处理新鲜荔枝后乙烯的产生情况。下列叙述错误的是( )
A.由图可知,采摘后未做任何处理时新鲜荔枝的保鲜时间约为1周
B.由图可知,1-MCP能降低乙烯的产生量,且其属于植物激素
C.由图可知,1-MCP还能使乙烯释放高峰延迟
D.1-MCP的作用原理是其能与乙烯竞争乙烯受体,抑制乙烯发挥作用
三、解答题
21.如图为人体内细胞与外界环境进行物质交换的示意图,A~D表示几种器官,Ⅰ~Ⅲ表示相关生理过程。回答下列问题:
(1)图中a、b、c共同构成的液体环境在体液中占比约为 。其中a、b、c三者之间在组成成分和各成分的含量方面,最主要的差别为 。
(2)图中器官A是 (答一种),Ⅱ表示的生理过程是 。成熟红细胞中的O₂被肌细胞利用,至少需穿过 层磷脂双分子层,人的成熟红细胞不能合成血红蛋白,其原因是 。
(3)某肺部感染患者呼吸不畅导致血浆pH下降,可能的原因是 (答1点)。从内环境稳态的角度分析,在对该患者进行治疗时,需将消炎药先溶解于生理盐水中再进行静脉滴注的原因可能是 。
22.排尿是一种复杂的反射活动。如图为简化的排尿反射反射弧示意图(箭头表示神经冲动的传播方向)。回答下列问题:
(1)图中盆神经属于排尿反射反射弧结构中的 。
(2)人排尿过程中, (填“交感”或“副交感”)神经的兴奋占主导,使膀胱逼尿肌收缩,尿道内括约肌舒张,尿液进入尿道;进入尿道的尿液会刺激尿道感受器,神经冲动传入 ,进而促进逼尿肌收缩,促进尿液进入尿道,这种调节机制属于 (填“正”或“负”)反馈调节,这种调节机制对机体排尿的意义是 ;最终尿液的排出还需要尿道外括约肌舒张,而外括约肌的活动受大脑意识控制,由此说明阴部神经为 (填“非自主”或“自主”)神经。
(3)成年人能有意识地控制排尿,原因是 ,成年人突然受到惊吓后可能会尿失禁,原因是 。某患者的神经系统部分受损,但能产生尿意,但大量尿液滞留在膀胱内,无法完成排尿,可能是 (部位)受损导致。
23.下丘脑和垂体在人体的内分泌活动中起着重要的调节作用。如图所示是部分激素分泌调控模式图,主要包括①~⑤五个过程,a、b、c代表不同的激素。回答下列问题:
(1)冬天,冷觉感受器受寒冷刺激产生兴奋,经过传入神经传到 (部位),引起人体产热增加,散热减少,维持体温稳定,同时兴奋传至 (部位)产生冷的感觉,引起我们主动添加衣物。
(2)图中①~⑤过程的生理意义是 。
(3)当血糖浓度上升时,下丘脑中的葡萄糖感受器接受刺激产生兴奋,兴奋传至胰岛B细胞并使其分泌胰岛素增多,从而调节血糖浓度下降,此过程属于 调节。当血糖浓度低于正常值时,机体分泌的 (答出2种)增多,这些激素相互协调使血糖浓度升高。
(4)下丘脑分泌的抗利尿激素的作用是 。
(5)某患者体内产生了b受体的抗体,该抗体可以结合b受体而充当b的作用,引起甲状腺功能亢进,这类疾病在免疫学上被称为 病。
24.树突状细胞(简称DC)能识别侵入人体的病原体,未成熟的DC能够结合抗原发挥吞噬作用,在感染或炎症反应时,被激活的DC开始由非淋巴器官到二级淋巴器官的移位,激活机体的细胞免疫和体液免疫。据图回答下列有关问题:
(1)DC能识别和清除自身突变的细胞,体现了免疫系统的 功能,DC属于人体的第 道防线。
(2)图1中细胞B、E的名称分别是 、 。E的功能主要是 。
(3)图1中A细胞的增殖分化需要两个信号刺激,一个信号来自 ,另外一个信号来自 。图1中细胞G的数量 (填“增加”或“减少”)会提高移植器官的成活率。
(4)图2是初次免疫和二次免疫的相关情况变化曲线的示意图。图2中机体再次免疫应答的特点是 。二次免疫反应中产生抗体的浆细胞主要来自 。
25.植物激素和环境因素共同对植物拟南芥的生长发育发挥重要的调节作用。回答下列问题:
(1)将拟南芥横放后,其根冠的平衡石细胞和淀粉体可将 信号转换成运输生长素的信号、造成生长素分布不均匀,从而引起根的向地生长。少量的生长素即可对拟南芥的生长发育有显著影响,但是拟南芥要源源不断合成生长素的原因是 。
(2)植物工厂经常选用红光、蓝紫光组合的LED灯培植拟南芥,请从植物生长发育角度推测其可能的原因是一方面: ,另一方面: 。
(3)已知拟南芥光合产物运输的物质形式主要是蔗糖,与葡萄糖相比,以蔗糖作为运输物质的优点是 (从渗透压和稳定性两方面分析,写两点)。
(4)干旱时,拟南芥的某些部位易合成 (激素),促进气孔关闭,该过程的适应性意义是 。
21.(1) 1/3 a(血浆)中的蛋白质含量高于b(组织液)和c(淋巴液)
(2) 小肠、胃、大肠等 (肾小管和集合管)的重吸收作用 6/六 哺乳动物成熟的红细胞没有细胞核及众多的细胞器,没有合成血红蛋白所需的基因
(3) 该患者呼吸不畅导致血浆中CO2不能及时排出,在体内大量积累并形成H2CO3,使血浆pH下降;呼吸不畅导致氧气吸收减少,无氧呼吸增加,产生乳酸过多 生理盐水与人体血浆的渗透压相似,能维持内环境渗透压的相对稳定
22.(1)传入神经和传出神经
(2) 副交感 脊髓 正 促进尿液尽快排空 非自主
(3) 大脑皮层(高级中枢)能对脊髓(低级中枢)进行控制 脑对脊髓的反射活动暂时失去控制 脊髓或传出神经
23.(1) 下丘脑体温调节中枢 大脑皮层
(2)放大激素调节效应,形成多级反馈调节,有利于精细调控,从而维持机体的稳态
(3) 神经-体液 胰高血糖素、甲状腺激素、肾上腺素、糖皮质激素
(4)促进肾小管、集合管对水的重吸收,以维持渗透压平衡
(5)自身免疫
24.(1) 免疫监视 二
(2) 浆细胞 细胞毒性T细胞 与靶细胞密切接触,使靶细胞裂解死亡
(3) 抗原的直接刺激 辅助性T细胞表面特定分子的变化并与B细胞结合 减少
(4) 发挥作用时间短、产生抗体数量多 记忆B细胞
25.(1) 重力 生长素是信息分子,作用后即被灭活
(2) 叶绿体中的光合色素主要吸收红光和蓝紫光,选用红光、蓝紫光组合的LED灯培植拟南芥可以促进其光合作用,提高产量 拟南芥中的光敏色素主要吸收红光,光作为一种信号,可以影响、调控植物生长、发育的全过程
(3)蔗糖为二糖,等质量的葡萄糖和蔗糖相比,蔗糖对渗透压的影响较小;蔗糖为非还原糖,性质(或结构)较稳定题号
1
2
3
4
5
6
7
8
9
10
答案
C
D
C
D
C
B
D
D
B
C
题号
11
12
13
14
15
16
17
18
19
20
答案
D
C
A
A
B
C
ACD
BC
ABC
BD
相关试卷 更多
- 1.电子资料成功下载后不支持退换,如发现资料有内容错误问题请联系客服,如若属实,我们会补偿您的损失
- 2.压缩包下载后请先用软件解压,再使用对应软件打开;软件版本较低时请及时更新
- 3.资料下载成功后可在60天以内免费重复下载
免费领取教师福利 






